Midlertidigt dokumenet - skal flettes med eCPR - Design- og Arkitekturbeskrivelse.

Introduktion

Formål

Formålet med dette dokument er at beskrive systemarkitekturen for Nationalt eCPR.

Læsevejledning

Dokumentet er tiltænktudviklere og IT-arkitekter med interesse i Nationalt eCPR og dens opbygning. Siden indeholder primært information om eCPR i forhold til dens relationer til andre systemer, og i første omgang dermed ikke om servicens interne opbygning.

Definitioner og referencer

NSPNational Service Platform
eCPR2Erstatnings CPR
DGWSDen Gode WebService
NASNational adviseringsservice
SCESCPR enkeltopslagsservicen

Introduktion til eCPR

Løsningens Afhængigheder

Nationalt eCPR anvender følgende NSP komponenter:

Komponent

Beskrivelse

DCC

DCC (DeCoupling Component), også kendt som SOSI afkoblingskomponenten, fungerer som en webservice gateway og foretager routing af forespøgsler mod services der udstilles på eller via NSP'en. 

NAS

National Adviseringsservice på NSP'en. 

SEB

Sundhedsvæsenets Elektroniske Brugerstyring (Implementeres i senere version)

SDM

Stamdatamodul på NSP, herunder CPR-enkeltopslag (SCES)

Løsningens opbygning

eCPR består af én javabaseret web-service, nemlig eCPR-service. Den udstilles på NSP via DCC, og udstiller ligeledes adviseringer gennem NAS på NSP. For at servicen fungerer har den ligeledes en ekstern afhængighed til NSP stamdata gennem views, herunder SCES (CPR-enkeltopslag).  I nedenstående diagram ses et arkitektur overblik over servicen og dens eksterne afhængigheder:

* Et klientsystem kunne eksempelvis være FMK-online: FMK-online giver sundhedsfaglige og borgere adgang til Fælles Medicinkort, Det Danske Vaccinationsregister, medicintilskud, sundhedsfaglige bemyndigelser og Nationalt eCPR.
** Sundhedsvæsenenets elektroniske Brugerstyring (SEB) bruges ikke i nuværende version af eCPR. I øjeblikket kan eCPR koordinatorer/Web administratorer indskrives direkte i den interne MariaDB. I fremtiden vil denne brugerstyring foregå gennem SEB.

Både service og dataformater for Nationalt eCPR er udviklet til at være generelle og fleksible, så de kan understøtte forskellige scenarier for brug, og implementeringsstrategier på tværs af sundhedsvæsenets aktører.

Nationalt eCPR-service er beskrevet i eCPR - Snitfladebeskrivelse

Dataformater er beskrevet i eCpr2

Sekvensdiagrammer

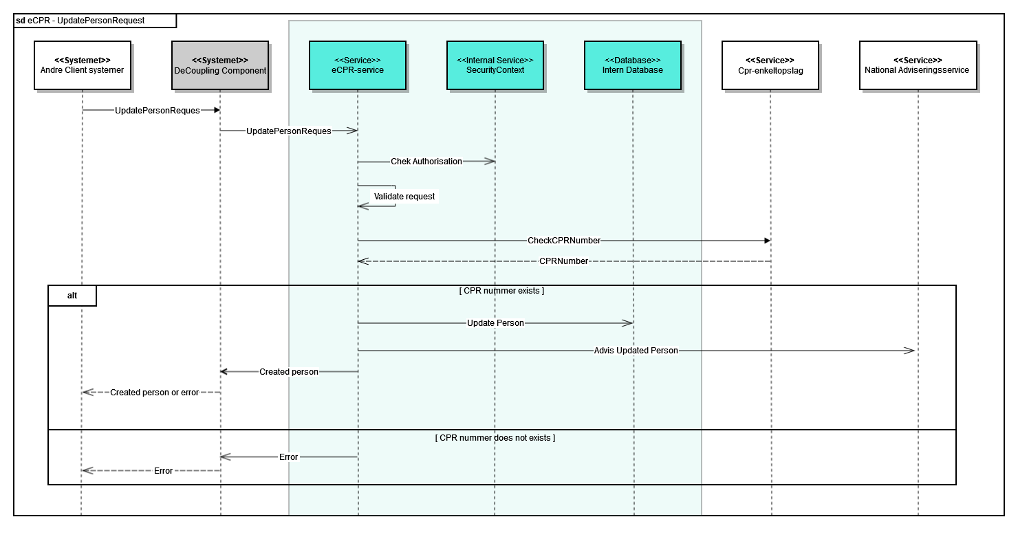
Nedenfor ses 2 sekvensdisagrammer. De blå komponenenter hører alle til eCPR-servicen, og illustrerer hvordan flowet overordnet set forløber internt, uden at gå i detaljer med implementationen.

Sekvensdiagrammet for CreatePersonRequest ses nedenfor.


I forløbet "CreatePerson" bruges Cpr-enkeltopslag samt NAS ikke. I sekvensdiagrammet for UpdatePersonRequest ses hvordan Cpr-enkeltopslag og NAS bruges i et UpdatePerson kald. Cpr-enkeltopslag bruges kun, hvis UpdatePerson indeholder et CPR-nummer, hvorved der bliver tjekket op mod stamdata, om CPR-nummeret eksisterer. I nedenstående sekvensdiagram antages det, at UpdatePersonRequest laves med et medsendt CPR-nummer:


Sikkerhed

Det her afsnit er lidt usammenhængende og sammensat af forskellige tekststykker. Jeg ved ikke så meget om sikkerheden, men måske kan du (Markus) rette det til, eller vi kan snakke om det.

Sikkerhedsmodellen for eCPR2-servicen er baseret på MedComs “Den Gode Webservice” og brug af SOSI-Gateway. Sundhedsfaglige brugere anvender SOSI sikkerhedsmodellen, hvor adgang gives via lokale fagsystemer og udveksles med NSP infrastrukturen, herunder Nationalt eCPR, således sundhedsfaglige brugere er identificeret med navn, rolle og organisation. Sundhedsfaglige brugere får udstedt erhvervsidentiter via de organisationer de er tilknyttet. Disse erhvervsidentiteter vedhæftes i SOSI sikkerhedsmodellen.

Der anvendes primært Id-kort signeret med MOCES-medarbejdersignatur (sikkerhedsniveau 4) men enkelte dele af snitfladen kan anvendes med et Id-kort signeret med VOCES-virksomhedssignatur (sikkerhedsniveau 3). I FMK's sikkerhedsmodel er et Id-kort gyldig i 9 timer. (Spørgdmål fra Mette: Hvordan er dette efter skiftet til MitID Erhverv?Og hvor længe er et id-kort gyldigt når vi ikke benytter fmks sikkerhedsmodel?)

Forretningsrelateret data

Data, der anvendes forretningsmæssigt, f.eks. sygehusafdelingsnummer, ydernummer og autorisations­nummer, bør medsendes i den forretningsmæssige del af dokumentet, og ikke hentes fra dokumentheaderen. Det kan ikke udelukkes at f.eks.:

Skal der senere opstilles regler for hvorvidt dette skal være muligt bør valideringen af disse regler holdes adskilt fra den forretningsmæssige implementering. Dette bør ske for at minimere risikoen for at ændringer i sikkerhedsmodellen påvirker denne.

Adgangsstyring

Arkitekturbeslutninger og jura

I følgende tabel er listet beslutninger, som har indvirkning på arkitekturen bag eCPR.

DatoEmneProblem, beskrivelse og beslutningAfklaret med

 

Opbevaring af data

Problem
Hvor længe må data opbevares i eCPR?

Beskrivelse
Da en patient kan komme i kontakt med sundhedsvæsenet af flere omgange, og det centralt ikke vides om der sker kontakt decentralt, kan man ikke vide centralt om eCPR-nummeret fortsat er i brug.

Beslutning
Der er ingen udløb på opbevarings tid for data i eCPR. Data slettes ikke.

SDS's juridiske afdeling

 

Genbrug af eCPR-numre

Problem
Hvis et eCPR-nummer bliver 'erstattet' af et CPR-nummer, kan eCPR-nummeret så frigives til en ny patient?

Beskrivelse
Oplysningerne overføres til den rigtige patientjournal, når en ukendt patient identificeres. Hvis der er tale om flygtninge, der ved godkendelse af ophold får et CPR-nummer, oprettes også en ny journal på dette CPR-nummer og data overføres hertil. Dermed vil der være eCPR-numre, der ikke længere er i aktivt brug. 

Dog kan der stadig være lokale journaler hos andre aktører som endnu ikke har fået omlagt patientjournalen. Hvis eCPR-nummeret 'genbruges' til en ny patient risikerer man derfor at flere patienters journaler samkøres; at 'gammelt data kobles på ny patient'.

Beslutning
eCPR-nummeret benyttes kun én gang og CPR-nummeret registreres på personregistreringen, så identifikationen er entydig på tværs af eCPR-nummer og CPR-nummer.

SDS's juridiske afdeling

 

Autorisation

Problem
Er autorisation påkrævet for adgang til og brug af eCPR?

Beskrivelse
Der bliver udstedt et eCPR-nummer når en patient uden CPR-nummer skal modtage en behandling (og de ikke allerede har et eCPR-nummer). Dette sker i deres møde med sundhedsvæsenet, enten hos en praksislæge, i lægevagten, på et sygehus eller lignende. Det er dog ofte en administrativ person (fx en lægesekretær) der udfører opgaven med at trække eCPR nummeret. Derefter bruges det på samme vis som et CPR nummer, når der kommunikeres mellem parterne (fx til apoteket).

Beslutning
eCPR kan udstedes af forskellige personalegrupper med og uden autorisation. 

SDS's juridiske afdeling

 

Brug af eCPR udenfor sundhedsvæsenet

Problem
Må andre myndigheder udenfor sundhedsvæsenet få adgang til Nationalt eCPR?

Beskrivelse
Det er ikke kun i sundhedsvæsenet at man har brug for erstatningspersonnumre til registrering af personer uden CPR-nummer. SDS har dog alene hjemmel til at udstede eCPR-numre til brug indenfor sundhedsvæsenet. Hvis andre mydigheder ønsker adgang, skal den konkrete henvendelse behandles, med det formål at afklare hvad der teknisk og/eller hjemmelsmæssigt skal til for at imødekomme ønsket. Pt. er det ikke i scope.

Beslutning
Brug af Nationalt eCPR af andre myndigheder udenfor sundhedsvæsenet er ikke indenfor nuværende scope.

SDS's juridiske afdeling

 

Log i MinLog Borgerlog 

Problem
Skal adgang og ændringer til en personregistrering i Nationalt eCPR register logges i MinLog Borgerlog?

Beskrivelse
Der er pt ingen patienter med eCPR-nummer der kan få adgang til at kigge i borgerloggen, da dette kræver en sammenknytning af et eID og en personregistrering i Nationalt eCPR. En patient med et Nationalt eCPR-nummer vil heller ikke kunne få elektronisk adgang til sundhedsdata registreret i andre systemer, såsom lokale EPJ og FMK. Patienten vil kunne få adgang til disse oplysninger vi procedurer i disse systemer.

Tilgang til og ændringer i CPR-registreret logges heller ikke i MinLog Borgerlog.

Beslutning
Adgang og ændringer til en personregistrering i Nationalt eCPR logges ikke i MinLog Borgerlog.

SDS's juridiske afdeling

 

Log i MinLog Medhjælpslog

Problem
Skal adgang og ændringer til en personregistrering i Nationalt eCPR register logges i MinLog Medhjælpslog?

Beskrivelse
Ved bemyndigelse af en medhjælp, f.eks. ved opslag i FMK-online, har sundhedspersonen pligt til at følge op på hvad medhjælpen har foretages sig. Dertil benyttes medhjælpsloggen, hvor det ikke sker i eget system men på en webbrugerflade. Gælder det samme for Nationalt eCPR?

Beslutning
Der er ikke pligt til opfølgning på bemyndigede ved brug af selve udstedelsesservicen. Derfor logges en bemyndigets adgang og ændringer til en personregistrering i Nationalt eCPR ikke i MinLog Medhjælpslog.

SDS's juridiske afdeling

 

Anvendelse af SKRS

Problem
Må eCPR data replikeres med SKRS?

Beskrivelse
Brug af SKRS vil give mulighed for at tage en kopi af Nationalt eCPR og opbevare den lokalt.

SKRS bruges bl.a. til at have en lokale kope af CPR registret i dag.

Beslutning
Brugen af SKRS for Nationalt eCPR skal lægges så tæt op ad brugen af SKRS for CPR som muligt. 

SDS's juridiske afdeling

 

Valg af X-eCPR format

Problem
Beslutning om hvilket format der bruges til udstedelse af Nationale eCPR-numre

Beskrivelse
Regionerne har udført lokale analyseprojekter i større eller mindre omfang. Der er ikke blevet lavet en tilbundsgående analyse, da dette ville være for omkostnings- og ressourcetungt. I stedet har regionerne taget udgangspunkt i de for regionen vigtigste systemer og på den baggrund lavet et skøn for, hvor mange ændringer der skal foretages som konsekvens af:

1.  Brug af formatet ”X-eCPR” i de lokale systemer

2. Brug af formatet ”D-eCPR+kildeangivelse” i de lokale systemer

Beslutning
Brugen af X-eCPR formatet fastholdes som det nationale format. Dette er det mindst omkostningstunge, og styregruppen vurderer dermed, at det er det eneste realistiske scenarie at implementere for Regionerne.

Styregruppen for eCPR-projek


Jeg foreslår at "Beslutninger ift arkitektur og Jura" kan indsættes her