INDHOLD
Beskrivelse
Oplysninger om borgere i Danmark, herunder navne, adresse, familerelationer og børn.
CPR Udvidet indeholder aktuelle og historiske informationer om borgere i Danmark, herunder:
- navne
- adresse (inkl. udland)
- civilstand
- slægtskab
- beskyttelser
- forhold til folkekirken
- umyndiggørelse
- valgret
Oplysningerne kommer fra forskellige myndigheder, og er knyttet til CPR-nummeret.
De forskellige datatyper i registeret indeholder hver især et "unreliable"-felt, som indeholder feltnavn(e) der pga. uventede data ikke er pålidelige. Derudover har visse felter et særligt felt til "usikkerhedsmarkering" hvis der af forskellige årsager kan drages tvivl om indholdet af det pågældende felt. Det kan fx være et navn der er for langt til at kunne indeholdes i datatypen, eller en dato der vurderes som værende upræcis.
SCES serverer CPR-datasættet ved at slå op i views i databasen sces_view. Disse views peger over på CPR-tabellerne i databasen stamdata.
NSP: CPR Udvidet
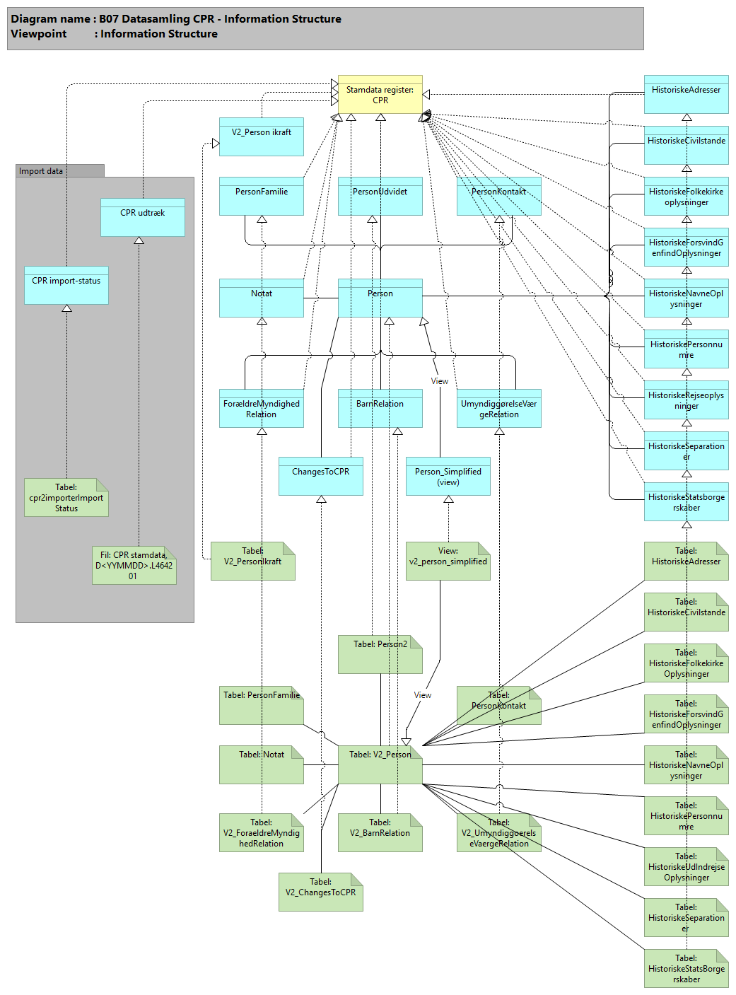
Datatyper - oversigt
Navn | Beskrivelse |
| barnrelation | Indeholder relationer mellem forældre og børn |
| foraeldremyndighedrelation | Indeholder typer af børns forældremyndighed |
| historiskeadresser | Historisk adresser pr. CPR-nummer |
| historiskecivilstande | Historiske civilstande |
| historiskefolkekirkeoplysninger | Historiske folkekirkeoplysninger |
| historiskeforsvindgenfindoplysninger | Historiske forsvindings- og genfindingsoplysninger (hvorvidt en person er erklæret forsvundet) |
| historiskenavneoplysninger | Historiske navneoplysninger |
| historiskepersonnumre | Historiske CPR-numre |
| historiskerejseoplysninger | Historiske indrejse/udrejseoplysninger inkl. udlandsadresse |
| historiskeseparationer | Historiske separationer |
| historiskestatsborgerskaber | Historiske statsborgerskaber |
| notat | Folkeregister-notater |
| person | Stamdata for person |
| personfamilie | Stamdata for ægtefælle og forældre |
| personkontakt | Kontaktoplysninger for person (inkl. diverse beskyttelser, udlandsadresse mm.) |
| personudvidet | Udvidede personoplysninger (folkekirkeforhold, valgret, kommunale forhold mm) |
| umyndiggoerelsevaergerelation | Oplysninger om værge mm. ifm. umyndiggørelse |
Forretningsanvendelse
Generel register beskrivelser: Dokumentation af stamdataregistre. Specifikt: CPR Udvidet
Anvendelse af B00 Stamdata Kopi register service (SKRS): SDM - Guide til anvendere
CPR registeret både gennem SKRS kopiregister servicen og SCES CPR enkeltopslags servicen.
Applikationsbeskrivelse
Generisk parameterstyret import controller, der kalder den dedikerede importer for det aktuelle dataobjekt først mod preflight databasen og hvis det ikke fører til fejl, kaldes den samme dedikerede importer mod produktions databasen.
Indsamlingen af data implementeres i forhold til hvert enkelt kilderegister ved anvendelse af en registerspecifik Parser, men med anvendelse af en fælles Importer-komponent.
Importer-komponenten kører på NSP Backend platformen, og er ansvarlig for at indlæse dataset fra registerfiler, der placeres i en dedikeret mappe i filsystemet . Hvert register har sin egen dedikerede mappe som automatisk bliver oprettet af Importer-komponenten.
Importeren overvåger filsystemet og aktiverer de registerspecifikke parsere, når nye registerfiler er tilgængelige i filsystemet.
De respektive parsere (Importere) processerer registerfilerne og overfører registerdata til den lokale database. Parsningen kan i princippet bestå af en direkte dataoverførsel fra fil til database, men indeholder i de fleste tilfælde forretningslogik, f.eks. transformationer af data og denormaliseringer.
Stamdatatabellerne registreres i NSP’ens replikeringsmekanisme, og de parsede registerdata replikeres derfor automatisk ud til de enkelte NSP instanser, hvorfra de kan tilgås gennem de udstillede stamdataservices.
Opgradering af importer databasen sker automatisk ved serverstart, og fungerer på den måde at sql scripts med navne formatet "Vyyyymmdd_hhmm_description.sql" afvikles på databasen. Script filerne placeres under resources\db\migration" og inkluderes dermed automatisk i den deployede applikation.
Bemærk at sql filerne afvikles i navne orden, og da dato og tid indgår i navnet, kan man styre hvilke scripts der skal afvikles først.
'db_migrations' tabellen varetager den fælles styring af skema-versioner, som alle importerer benytter til at holde styr på hvilke scripts der er afviklet, så hvert script kun afvikles én gang.
Dedikeret importer for CPR udvidet oplysninger.
Support ansvarlig: Trifork
Datastruktur
Register properties:
Entitetsbeskrivelser
V2_Person ikraft
Blot til at registrere ikræfttrædelsesdato for V2
PersonFamilie
Stamdata for ægtefælle og forældre
Feltnavn Beskrivelse
------------------------------------------- ------------------------------------------------------------
aegtefaelleCPR Ægtefælles CPR-nummer. Udfyldes hvis ægtefælle har et CPR-nummer.
I givet fald er aegtefaelleFoedselsDato og aegtefaelleNavn ikke udfyldt
aegtefaelleFoedselsDato Ægtefælles fødselsdato. Udfyldes ikke hvis ægtefælle har et CPR-nummer
aegtefaelleFoedselsDatoMarkering Ægtefælles fødselsdato, usikkerhedsmarkering
aegtefaelleNavn Ægtefælles navn. Udfyldes ikke hvis ægtefælle har et CPR-nummer
aegtefaelleNavnMarkering Ægtefælles navn, usikkerhedsmarkering
civilstand Civilstand. Værdisæt:
U = Ugift
G = Gift
F = Fraskilt
E = Enke/enkemand
P = Registreret partnerskab
O = Ophævet partnerskab
L = Længstlevende partner
D = Død
civilstandSeperationsHenvisning Henvisning til evt. seperation
civilstandStartDato Civilstand startdato
civilstandStartDatoMarkering Civilstand startdato, usikkerhedsmarkering
cpr CPR-nummer
farCPR Fars CPR-nummer. Udfyldes hvis far har et CPR-nummer, og i givet fald er farFoedselsdato og farNavn ikke udfyldt
farDato Far dato
farDatoMarkering Far dato, usikkerhedsmarkering
farFoedselsdato Fars fødselsdato. Udfyldes ikke hvis far har et CPR-nummer
farFoedselsdatoMarkering Fars fødselsdato, usikkerhedsmarkering
farNavn Fars navn. Udfyldes ikke hvis far har et CPR-nummer
farNavnMarkering Fars navn, usikkerhedsmarkering
morCPR Mors CPR-nummer. Udfyldes hvis mor har et CPR-nummer, og i givet fald er morFoedselsdato og morNavn ikke udfyldt
morDato Mor dato
morDatoMarkering Mor dato, usikkerhedsmarkering
morFoedselsdato Mors fødselsdato. Udfyldes ikke hvis mor har et CPR-nummer
morFoedselsdatoMarkering Mors fødselsdato, usikkerhedsmarkering
morNavn Mors navn. Udfyldes ikke hvis mor har et CPR-nummer
morNavnMarkering Mors navn, usikkerhedsmarkering
seperationCivilstandHenvisning Aktuel separation, henvisning til evt. civilstand
seperationStartDato Aktuel separation startdato
seperationStartDatoMarkering Aktuel separation startdato, usikkerhedsmarkering
unreliable Feltnavn(e), som pga. uventede data ikke er pålidelige
PersonUdvidet
Udvidede personoplysninger (folkekirkeforhold, valgret, kommunale forhold mm).
Feltnavn Beskrivelse
------------------------------------------- ------------------------------------------------------------
cpr CPR-nummer
flyttepaabudBemaerkninger Flyttepåbud bemærkninger
flyttepaabudStartDato Flyttepåbud startdato
foedselsregistreringsstedKode Fødselsregistreringssted, myndighedskode
foedselsregistreringsstedTekst Fødselsregistreringssted, tekst
folkekirkeForhold Folkekirkeforhold. Værdisæt:
A = Afventer
F = Medlem af folkekirken
M = Medlem af valgmenighed, til lige medlem af folkekirken
S = Medlem af folkekirken, men fritaget for kirkeskat
U = Udenfor folkekirken
folkekirkeStartDato Folkekirke startdato
folkekirkeStartDatoMarkering Folkekirke startdato, usikkerhedsmarkering
kommunaleforholdBemaerkninger Kommunale forhold, bemærkninger
kommunaleforholdKode Kommunale forhold, kode. Værdisæt:
A = Adskilt (kommunaleforholdType = 1)
P = Plejebarn (kommunaleforholdType = 2)
F = Folkepension (kommunaleforholdType = 3)
I = Førtidspension (kommunaleforholdType = 3)
N = Delpension (kommunaleforholdType = 3)
Hvis kommunaleforholdType = 4 er indholdet en kommunekode
Ingen krav til værdier hvis kommunaleforholdType er 5, 6, 7, 8 eller 9
kommunaleforholdStartDato Kommunale forhold, startdato
kommunaleforholdStartDatoMarkering Kommunale forhold, startdato, usikkerhedsmarkering
kommunaleforholdType Kommunale forhold, type. Værdisæt:
1 = Adskilt
2 = Plejebarn
3 = Pensionsforhold
4 = Betalingskommunekode
5, 6, 7, 8, 9 = Ingen krav til indhold af kommunaleforholdKode
unreliable Feltnavn(e), som pga. uventede data ikke er pålidelige
valgKode Valgkode. Værdisæt:
0001 = Almindelig valgret
0002 = Diplomater (gamle diplomater der alle stemmer i København)
0003 = Diplomater (optages på valgliste i tidligere bopælskommune)
0004 = EU-valg ja (udenlandske statsborgere, der har sagt ja til at stemme i Danmark)
0005 = EU-valg nej (danske udrejste statsborgere, der har sagt nej til at stemme i Danmark)
0006 = EU-valg København (danske udrejste statsborgere, der har sagt ja til at stemme i Danmark - KBH)
valgOplysningerSletteDato Valgoplysninger, slettedato
valgOplysningerStartDato Valgoplysninger, startdato
valgretDato Valgret dato
PersonKontakt
Kontaktoplysninger for person (inkl. diverse beskyttelser, udlandsadresse mm.).
Feltnavn Beskrivelse
------------------------------------------- ------------------------------------------------------------
bygningsnummer Bygningsnummer
coNavn C/O navn
cpr CPR-nummer
etage Etage
forskerbeskyttelseSletteDato Forskerbeskyttelse slutdato
forskerbeskyttelseStartDato Forskerbeskyttelse startdato
forsvindingsDato Forsvindsdato
forsvindingsDatoMarkering Forsvindingsdato, usikkerhedsmarkering
fraflytningKommuneDato Dato for kommune-fraflytning
fraflytningKommuneDatoMarkering Dato for kommune-fraflytning, usikkerhedsmarkering
fraflytningKommuneKode Kommunekode, fraflytningskommune
husnummer Husnummer
kommuneKode Kommunekode
kontaktAdr1 1. linje af kontaktadresse
kontaktAdr2 2. linje af kontaktadresse
kontaktAdr3 3. linje af kontaktadresse
kontaktAdr4 4. linje af kontaktadresse
kontaktAdr5 5. linje af kontaktadresse
markedsfoeringsbeskyttelseSletteDato Markedsføringsbeskyttelse, slettedato
markedsfoeringsbeskyttelseStartDato Markedsføringsbeskyttelse, startdato
navneAdressebeskyttelseSletteDato Navne/adressebeskyttelse, slettedato
navneAdressebeskyttelseStartDato Navne/adressebeskyttelse, startdato
sideDoerNummer Sidedør nummer (kan også være "th", "mf" osv.)
sletDatoAdr Slettedato, adresse
sletteDatoKontaktAdr Slettedato, kontaktadresse
startDatoAdr Startdato, adresse
startDatoKontaktAdr Startdato, kontaktadresse
startMyndighedAdr Start myndighed
statsborgerskabLandekode Statsborgerskab, landekode (ALFA2 kode, i henhold til ISO standard 3166)
statsborgerskabStartDato Statsborgerskab startdato
statsborgerskabStartDatoMarkering Statsborgerskab startdato, usikkerhedsmarkering
supplerendeAdr1 1. linje af supplerende adresse
supplerendeAdr2 2. linje af supplerende adresse
supplerendeAdr3 3. linje af supplerende adresse
supplerendeAdr4 4. linje af supplerende adresse
supplerendeAdr5 5. linje af supplerende adresse
tilflytningKommuneDato Dato for kommunetilflytning
tilflytningKommuneDatoMarkering Dato for kommunetilflytning, usikkerhedsmarkering
tilflytningsDato Dato for tilflytning
tilflytningsDatoMarkering Dato for tilflytning, usikkerhedsmarkering
udlandsAdr1 1. linje af udlandsadresse
udlandsAdr2 2. linje af udlandsadresse
udlandsAdr3 3. linje af udlandsadresse
udlandsAdr4 4. linje af udlandsadresse
udlandsAdr5 5. linje af udlandsadresse
udrejseDato Udrejsedato
UdrejseDatoMarkering Udrejsedato, usikkerhedsmarkering
udrejseLandekode Udrejse, landekode (ALFA2 kode, i henhold til ISO standard 3166)
unreliable Feltnavn(e), som pga. uventede data ikke er pålidelige
vejKode Vejkode
vejviserbeskyttelseSletteDato Vejviserbeskyttelse, slettedato
vejviserbeskyttelseStartDato Vejviserbeskyttelse, startdato
Notat
Folkeregister-notater.
Feltnavn Beskrivelse
----------------- ------------------------------------------------------------
cpr CPR-nummer
id Unik id for datatypen
notatLinje Folkeregisternotat linje
notatNummer Folkeregister notatnummer
sletDato Slettedato
startDato Notat startdato
unreliable Feltnavn(e), som pga. uventede data ikke er pålidelige
Person
Stamdata for person.
Feltnavn Beskrivelse
------------------------------ ------------------------------------------------------------
adresseringsNavn Adresseringsnavn
bygningsnummer Bygningsnummer
bynavn Bynavn
coNavn C/O navn
cpr CPR-nummer
efternavn Efternavn
efternavnMarkering Efternavn, usikkerhedsmarkering. Værdisæt:
+ = Navnet er forkortet
* = Navnet indeholder tegn der ikke kan indrapporteres til CPR
= = Navnet er utilstrækkeligt dokumenteret
etage Etage
foedselsdato Fødselsdato
foedselsdatoMarkering Fødselsdato, usikkerhedsmarkering
fornavn Fornavn
fornavnMarkering Fornavn, usikkerhedsmarkering. Værdisæt:
+ = Navnet er forkortet
* = Navnet indeholder tegn der ikke kan indrapporteres til CPR
= = Navnet er utilstrækkeligt dokumenteret
gaeldendeCPR Gældende CPR-nummer (kun udfyldt for records med status 50 eller 60)
husnummer Husnummer
koen Køn (M/K)
kommuneKode Kommunekode
lokalitet Lokalitet
mellemnavn Mellemnavn
mellemnavnMarkering Mellemnavn, usikkerhedsmarkering. Værdisæt:
+ = Navnet er forkortet
* = Navnet indeholder tegn der ikke kan indrapporteres til CPR
= = Navnet er utilstrækkeligt dokumenteret
navnebeskyttelseslettedato Navnebeskyttelse slettedato
navnebeskyttelsestartdato Navnebeskyttelse startdato
navnStartDato Navn startdato
navnStartDatoMarkering Navn startdato, usikkerhedsmarkering
postdistrikt Postdistrikt
postnummer Postnummer
sideDoerNummer Sidedør nummer (kan også være "th", "mf" osv.)
slutDato Slutdato
slutDatoMarkering Slutdato, usikkerhedsmarkering
standardAdresse Etiketteadresse (vejnavn,husnummer,etage,sideDoerNummer)
startDato Startdato
startDatoMarkering Startdato, usikkerhedsmarkering
status Status. Værdisæt:
01 = Aktiv, bopæl i dansk folkeregister
03 = Aktiv, speciel vejkode (9900 - 9999) i dansk folkeregister
05 = Aktiv, bopæl i grønlandsk folkeregister
07 = Aktiv, speciel vejkode (9900 - 9999) i grønlandsk folkeregister
20 = Inaktiv, uden bopæl i dansk/grønlandsk folkeregister men tildelt personnummer af skattehensyn
30 = Inaktiv, anulleret personnummer
50 = Inaktiv, slettet personnummer ved dobbeltnummer
60 = Inaktiv, ændret personnummer ved ændring af fødselsdato og køn 70 = Inaktiv, forsvundet
80 = Inaktiv, udrejst
90 = Inaktiv, død
statusDato Status dato
statusMarkering Status dato, usikkerhedsmarkering
stilling Stilling
unreliable Feltnavn(e), som pga. uventede data ikke er pålidelige
vejKode Vejkode
vejnavn Vejnavn
ForældreMyndighedRelation
Indeholder typer af børns forældremyndighed.
Feltnavn Beskrivelse
---------------------------------------------- ------------------------------------------------------------
cpr CPR-nummer på barn
foraeldreMyndighedSletteDato Forældremyndighed slette-dato
foraeldreMyndighedStartDato Forældremyndighed start-dato
foraeldreMyndighedStartDatoMarkering Forældremyndighed, usikkerhedsmarkering
id Sammensat id, som er unik for datatypen
relationCpr CPR-nummer på relation. Kun udfyldt for typeKode 0005 og 0006
relationCprStartDato Start-dato for relation. Kun udfyldt for typeKode 0005 og 0006
typeKode Værdisæt:
0003: Mor
0004: Far
0005: Anden indehaver 1
0006: Anden indehaver 2
typeTekst Tekst hørende til typeKode (se ovenfor)
unreliable Feltnavn(e), som pga. uventede data ikke er pålidelige
BarnRelation
Indeholder relationer mellem forældre og børn.
Feltnavn Beskrivelse
----------- ------------------------------------------------------------
barnCPR CPR-nummer på barn
cpr CPR-nummer på forælder
id Sammensat id, som er unik for datatypen
unreliable Feltnavn(e), som pga. uventede data ikke er pålidelige
UmyndiggørelseVærgeRelation
Oplysninger om værge mm. ifm. umyndiggørelse.
Feltnavn Beskrivelse
------------------------------------------- ------------------------------------------------------------
cpr CPR-nummer på den umyndiggjorte
id Unik id for datatypen
relationCpr Relation CPR-nummer. Udfyldt såfremt værgen findes i CPR.
Hvis angivet, er vaergesNavn, vaergesNavnStartDato og relationsTekst1-5 ikke udfyldt
relationCprStartDato Relation CPR-nummer startdato.
relationsTekst1 1. linje af relationstekst. Udfyldes ikke hvis relationCpr er angivet
relationsTekst2 2. linje af relationstekst. Udfyldes ikke hvis relationCpr er angivet
relationsTekst3 3. linje af relationstekst. Udfyldes ikke hvis relationCpr er angivet
relationsTekst4 4. linje af relationstekst. Udfyldes ikke hvis relationCpr er angivet
relationsTekst5 5. linje af relationstekst. Udfyldes ikke hvis relationCpr er angivet
typeKode Relationstype. Værdisæt:
0000 = Værge findes ikke i CPR
0001 = Værges CPR findes
0002 = Værges adresse findes
typeTekst Relationstype, tekst. Værdisæt: se beskrivelsen for typeKode
umyndigSletteDato Umyndiggørelse slettedato
umyndigStartDato Umyndiggørelse startdato
umyndigStartDatoMarkering Umyndiggørelse startdato, usikkerhedsmarkering
unreliable Feltnavn(e), som pga. uventede data ikke er pålidelige
vaergesNavn Værges navn. Kun angivet hvis relationCpr ikke er angivet
vaergesNavnStartDato Værges navn, startdato. Kun angivet hvis relationCpr ikke er angivet
ChangesToCPR
Ændringer til CPR
CPR
ModifiedDate
Person_Simplified (view)
person_simplified er et højeffektivt (read-only og indekseret) database-view, der anvendes af FSK-servicen, ODR-servicen, BTR servicen samt Minlog-ws til at slå op i cpr-stamdata (cpr-registry)
Er etableret i stamdata databasen på foranledning af disse services.
Objektet er en specialisering af stamdata CPR.person (se denne for nærmere info) og udstiller følgende:
pid
cpr
fornavn
mellemnavn
efternavn
modifiedDate
validFrom
validTo
status
statusDato
HistoriskeAdresser
Historisk adresser pr. CPR-nummer.
Feltnavn Beskrivelse
------------------------------ ------------------------------------------------------------
bygningsnummer Bygningsnummer
coNavn C/O navn
cpr CPR-nummer
etage Etage
fraflytningsDato Fraflytningsdato
fraflytningsDatoMarkering Fraflytningsdato, usikkerhedsmarkering
husnummer Husnummer
id Unik id for datatypen
kommuneKode Kommunekode
retFortrydAendring Ret/fortryd-markering. Værdisæt:
K = Ret
A = Fortryd
Æ = Teknisk ændring
sideDoerNummer Sidedør nummer (kan også være "th", "mf" osv.)
tilflytningsDato Tilflytningsdato
tilflytningsDatoMarkering Tilflytningsdato, usikkerhedsmarkering (angives ved '*')
unreliable Feltnavn(e), som pga. uventede data ikke er pålidelige
vejKode Vejkode
HistoriskeCivilstande
Historiske civilstande.
Feltnavn Beskrivelse
------------------------------------------- ------------------------------------------------------------
aegtefaelleCPR Ægtefælle CPR-nummer. Der er følgende sammenhæng mellem personens civilstand og oplysning om ægtefælle:
Gift = personnummer på ægtefælle
Fraskilt = personnummer på tidl. ægtefælle
Enke/enkemand = personnummer på afdød ægtefælle
Partnerskab = personnummer på partner
Oph. partnerskab = personnummer på tidl. partner
Længstlev. partner = personnummer på afdød partner
Død = personnummer på ægtefælle/partner
aegtefaelleFoedselsDato Ægtefælle fødselsdato
aegtefaelleFoedselsDatoMarkering Ægtefælle fødselsdato, usikkerhedsmarkering
aegtefaelleNavn Ægtefælle navn
aegtefaelleNavnMarkering Ægtefælle navn, usikkerhedsmarkering
civilstand Civilstand. Værdisæt:
U = Ugift
G = Gift
F = Fraskilt
E = Enke/enkemand
P = Registreret partnerskab
O = Ophævet partnerskab
L = Længstlevende partner
D = Død
cpr CPR-nummer
id Unik id for datatypen
retFortrydAendring Ret/fortryd-markering
seperationHenvisning Henvisning til evt. seperation
slutDato Civilstand slutdato
slutDatoMarkering Civilstand slutdato, usikkerhedsmarkering
startDato Civilstand startdato
startDatoMarkering Civilstand startdato, usikkerhedsmarkering
unreliable Feltnavn(e), som pga. uventede data ikke er pålidelige
HistoriskeFolkekirkeoplysninger
Historiske folkekirkeoplysninger.
Feltnavn Beskrivelse
------------------------------------------- ------------------------------------------------------------
cpr CPR-nummer
folkekirkeforhold Folkekirkeforhold. Værdisæt:
A = Afventer
F = Medlem af folkekirken
M = Medlem af valgmenighed, tillige medlem af folkekirken
S = Medlem af folkekirken, men fritaget for kirkeskat
U = Udenfor folkekirken
id Unik id for datatypen
slutDato Folkekirkeforhold slutdato
slutDatoMarkering Folkekirkeforhold slutdato, usikkerhedsmarkering
startDato Folkekirkeforhold startdato
startDatoMarkering Folkekirkeforhold startdato, usikkerhedsmarkering
unreliable Feltnavn(e), som pga. uventede data ikke er pålidelige
HistoriskeForsvindGenfindOplysninger
Historiske forsvindings- og genfindingsoplysninger (hvorvidt en person er erklæret forsvundet).
Feltnavn Beskrivelse
------------------------------ ------------------------------------------------------------
cpr CPR-nummer
forsvindingsDato Forsvindingsdato
forsvindingsDatoMarkering Forsvindingsdato, usikkerhedsmarkering
genfindingsDato Genfindingsdato
genfindingsDatoMarkering Genfindingsdato, usikkerhedsmarkering
id Unik id for datatypen
retFortrydAendring Ret/fortryd markering. Værdisæt:
K = Ret
A = Fortryd
Æ = Teknisk ændring
unreliable Feltnavn(e), som pga. uventede data ikke er pålidelige
HistoriskeNavneOplysninger
Historiske navneoplysninger.
Feltnavn Beskrivelse
------------------------- ------------------------------------------------------------
cpr CPR-nummer
efternavn Efternavn
efternavnMarkering Efternavn, usikkerhedsmarkering. Værdisæt:
+ = Navnet er forkortet
* = Navnet indeholder tegn der ikke kan indrapporteres til CPR
= = Navnet er utilstrækkeligt dokumenteret
fornavn Fornavn(e)
fornavnMarkering Fornavn, usikkerhedsmarkering. Værdisæt:
+ = Navnet er forkortet
* = Navnet indeholder tegn der ikke kan indrapporteres til CPR
= = Navnet er utilstrækkeligt dokumenteret
id Unik id for datatypen
mellemnavn Mellemnavn
mellemnavnMarkering Mellemnavn, usikkerhedsmarkering. Værdisæt:
+ = Navnet er forkortet
* = Navnet indeholder tegn der ikke kan indrapporteres til CPR
= = Navnet er utilstrækkeligt dokumenteret
retFortrydAendring Ret/fortryd markering. Værdisæt:
K = Ret
A = Fortryd
Æ = Teknisk ændring
slutDato Slutdato
slutDatoMarkering Slutdato, usikkerhedsmarkering
startDato Startdato
startDatoMarkering Startdato, usikkerhedsmarkering
unreliable Feltnavn(e), som pga. uventede data ikke er pålidelige
HistoriskePersonnumre
Historiske CPR-numre.
Feltnavn Beskrivelse
---------------------- ------------------------------------------------------------
cpr Gældende CPR-nummer
historiskCPR Historisk CPR-nummer
id Unik id for datatypen
slutDato Slutdato
slutDatoMarkering Slutdato, usikkerhedsmarkering
startDato Startdato
startDatoMarkering Startdato, usikkerhedsmarkering
unreliable Feltnavn(e), som pga. uventede data ikke er pålidelige
HistoriskeRejseoplysninger
Historiske indrejse/udrejseoplysninger inkl. udlandsadresse.
Feltnavn Beskrivelse
---------------------- ------------------------------------------------------------
cpr CPR-nummer
id Unik id for datatypen
indrejseDato Indrejsedato
indrejseLandekode Indrejse landekode (ALFA2 kode, i henhold til ISO standard 3166)
indrejseMarkering Indrejsedato, usikkerhedsmarkering
retFortrydAendring Ret/fortryd markering. Værdisæt:
K = Ret
A = Fortryd
Æ = Teknisk ændring
udlandsAdr1 Udlandsadresse 1
udlandsAdr2 Udlandsadresse 2
udlandsAdr3 Udlandsadresse 3
udlandsAdr4 Udlandsadresse 4
udlandsAdr5 Udlandsadresse 5
udrejseDato Udrejsedato
udrejseLandekode Udrejse landekode (ALFA2 kode, i henhold til ISO standard 3166)
udrejseMarkering Udrejsedato, usikkerhedsmarkering
unreliable Feltnavn(e), som pga. uventede data ikke er pålidelige
HistoriskeSeparationer
Historiske separationer.
Feltnavn Beskrivelse
------------------------- ------------------------------------------------------------
civilstandHenvisning Henvisning til evt. civilstand
cpr CPR-nummer
id Unik id for datatypen
retFortrydAendring Ret/fortryd markering. Værdisæt:
K = Ret
A = Fortryd
Æ = Teknisk ændring
slutDato Separation slutdato
slutDatoMarkering Separation slutdato, usikkerhedsmarkering
startDato Separation startdato
startDatoMarkering Separation startdato, usikkerhedsmarkering
unreliable Feltnavn(e), som pga. uventede data ikke er pålidelige
HistoriskeStatsborgerskaber
Historiske statsborgerskaber.
Feltnavn Beskrivelse
------------------------ ------------------------------------------------------------
cpr CPR-nummer
id Unik id for datatypen
landekode Landekode (ALFA2 kode, i henhold til ISO standard 3166)
retFortrydAendring Ret/fortryd markering. Værdisæt:
K = Ret
A = Fortryd
Æ = Teknisk ændring
slutDato Slutdato
slutDatoMarkering Slutdato, usikkerhedsmarkering
startDato Startdato
startDatoMarkering Startdato, usikkerhedsmarkering
unreliable Feltnavn(e), som pga. uventede data ikke er pålidelige
CPR import-status
Start- og end-tidspunkt og status for alle importerede filer
Ajourføres af CPR2 importer
CPR udtræk
Udtræk af CPR oplsyninger fra CPR kontoret
Opdaterer alle CPR tabellerne
Tabelbeskrivelser
Tabel: Autorisation2
Tabellen rummer autorisationer.
Der findes også en dedikeret tabel 'autreg2' til brug for STS og DDS servicen.
CREATE TABLE IF NOT EXISTS Autorisation2 (
AutorisationPID BIGINT(15) AUTO_INCREMENT NOT NULL PRIMARY KEY,
Autorisationsnummer CHAR(5) NOT NULL,
CPR CHAR(10) NOT NULL,
Fornavn VARCHAR(100) NOT NULL,
Efternavn VARCHAR(100) NOT NULL,
UddannelsesKode VARCHAR(4) NOT NULL,
CreatedDate DATETIME NOT NULL,
ModifiedDate DATETIME NOT NULL,
ValidFrom DATETIME NOT NULL,
ValidTo DATETIME NOT NULL,
INDEX (AutorisationPID, ModifiedDate),
INDEX (Autorisationsnummer, ValidTo, ValidFrom)
) ENGINE=InnoDB COLLATE=utf8_bin;
Tabel: autreg2
Tabellen rummer autorisationer til brug for STS og DDS servicen
-- This table is used to hold the set of currently valid
-- autorisations. (Used by the STS)
--
CREATE TABLE IF NOT EXISTS autreg2 (
id BIGINT AUTO_INCREMENT NOT NULL PRIMARY KEY,
cpr CHAR(10) NOT NULL,
given_name VARCHAR(100) NOT NULL,
surname VARCHAR(100) NOT NULL,
aut_id CHAR(5) NOT NULL,
edu_id CHAR(4) NOT NULL,
KEY cpr_aut_id (cpr, aut_id)
) ENGINE=InnoDB DEFAULT CHARSET=utf8;
Tabel: autorisationimporterImportStatus
CREATE TABLE IF NOT EXISTS autorisationimporterImportStatus (
Id BIGINT(15) AUTO_INCREMENT NOT NULL PRIMARY KEY,
StartTime DATETIME NOT NULL,
EndTime DATETIME,
Outcome VARCHAR(20),
INDEX (StartTime)
) ENGINE=InnoDB COLLATE=utf8_bin;
Fil: AutDK.csv
Styrelsen for patientsikkerhed sender en CSV-fil til den sikrede FTP-server hos Netic.
Bliver sendt som en ZIP fil til Netic, der pakker data ud, og sender dem til stamdata importeren.
Indlæses af sdm-app01
Autorisationsimporteren: Autorisation, autreg, autorisationimporterImportStatus (alle i stamdata-databasen)
Teknologibeskrivelse
(udestår)
Refereres fra
- B07 CPR
- B12 Behandlings-testamenteregister (BTR)
- B15 Organdonorregister (ODR)
- B31 CPR Enkeltopslags Service (SCES)
- E03 Minlog
- E07 Minlog2
- F01 Fælles Stamkort (FSK)



