INDHOLD
Beskrivelse
Fælles Stamkort skal understøtte, at alle relevante sundhedspersoner kan få en nem og sikker adgang til de samme stamoplysninger om de patienter, som de har i behandling.Med det Fælles Stamkort skal sundhedspersonalet på sigt let og hurtigt kunne tilgå relevante oplysninger bl.a. pårørendes kontaktoplysninger, personlige hensyn og patientens boligsituation. Det skal give patienter og pårørende tryghed for, at de rigtige oplysninger kan deles mellem de sundhedspersoner, som patienterne møder i deres behandlingsforløb. FSK henter data fra en række datakilder, herunder Stamkortregistret, livs- og behandlings-testamente registeret, organdonor registeret.
Klienter skal anvende services fra DDS til fremsøgning af data fra FSK.
Support ansvarlig: Trifork
NSP: Fælles Stamkort-service (FSK) - Leverancebeskrivelse
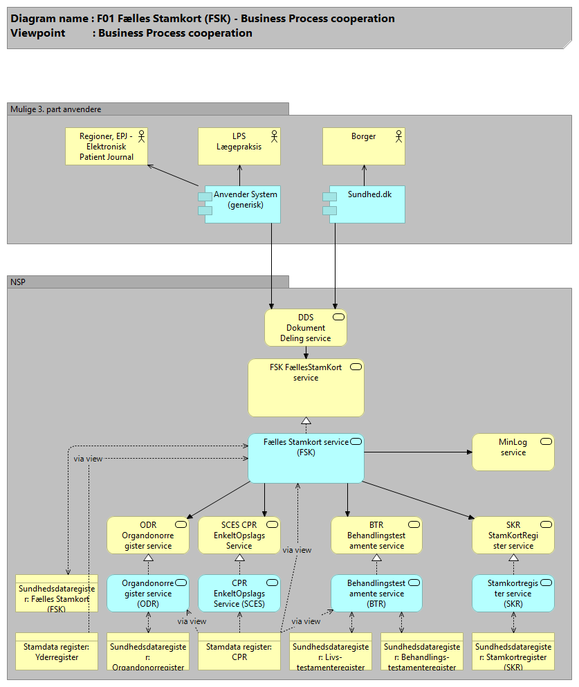
Det Fælles Stamkort servicen (FSK) har har til formål at agere on-demand dokumentkilde for Dokumentdelingsservicen (DDS). En sundhedsfaglig kan foretage en forespørgsel til Dokumentdelingsservicen på, hvilke dokumenter der findes for en person. Dokumentdelingsservicen returnerer en liste over dokumenter, og såfremt der er registreret et stamkort for personen, vil dette være iblandt de dokumenter, der returneres. Herefter kan den sundhedsfaglige kalde Dokumentddelingsservicen og bede om et dokument. Når der bedes om stamkortet, vil DDS kalde FSK for at hente dette via RetrieveDocumentSet (ITI-43) metoden, da denne type dokumenter er registreret i DDS som et on-demand dokument. FSK vil herefter kalde et antal underregistre for at hente de data, der skal indgå i det dokumentet:
- CPR-oplysninger slås op ved et kald til CPR Enkeltopslagsservice (SCES). Der hentes herunder navn, adresse, pårørende, egen læge og sygesikringsgruppe.
- Stamkort hentes fra Stamkortregistret (SKR). Disse data omfatter kontaktoplysninger, midlertidige adresser, pårørende, talte sprog samt tandlægeoplysninger.
- Såfremt data fra SKR for tandlæge omfatter ydernummer, vil FSK servicen foretage opslag af navn, adresse mv for pågælende tandlæge i yderregistret
- Data hentes fra Livstestamenteregistret (LTR). Der undersøges alene, hvorvidt der findes data eller ej.
- Data hentes fra Behandlingstestamenteregistret (BTR). Der undersøges alene, hvorvidt der findes data eller ej.
- Data hentes fra Organdonorregistret (ODR). Der undersøges alene, hvorvidt der findes data eller ej.
Ud fra de hentede data sammensætter FSK et HL7 CDA ClinicalDocument, som returneres via DDS til til den sundhedsfaglige. Alle data fra stamkortet indgår i svaret, men for livstestamente-, behandlingstestamente- og organdonorregistret gælder, at såfremt den sundhedsfaglige vil tilgå de faktiske data fra registrene, skal disse hentes ved et direkte kald til den pågældende registerservice.
FSK er ikke i sig selv et databærende register, dog er det nødvendigt for servicen at lagre data i en database omkring, hvilke dokument-ID'er, der er tildelt til hvilke borgeres stamkort.
Ved kald til servicen vil der blive foretaget logning af, at der er foretaget et kald, samt hvem der har foretaget kaldet, hvornår kaldet blev foretaget, og hvor lang tid behandlingen af kaldet varede. Dette vil ske i form af auditlogning, SLA-logning samt logning i MinLog.
Et stamkort kan indeholde følgende (såfremt det er registreret):
- borgerens navn- og adresseoplysninger
- egen læge, inkl. adresse og kontaktoplysninger
- sygesikringsgruppe
- et antal pårørende (med tilhørende kontakt- og fritekstoplysninger)
- eventuelle midlertidig(e) adresse(r)
- borgerens sprog
- borgerens kontaktoplysninger (telefonnumre)
- tandlæges stamdata
- indikator for livstestamente
- indikator for behandlingstestamente
- indikator for organdonorregistrering
Der sker registrering af, hvem der gennem tiden har opdateret de forskellige elementer af borgerens stamkort, og disse oplysninger udstilles på stamkortet.
Forretningsanvendelse
Relaterede registre og services
- B07 CPR
- B12 Behandlings-testamenteregister (BTR)
- B15 Organdonorregister (ODR)
- B17 Stamkortregister service (SKR)
- B25 Yderregisteret
- B31 CPR Enkeltopslags Service (SCES)
- D01 Dokumentdeling (DDS)
- D06 FSK Registry adapter (DDS-FSK)
- E03 Minlog
Applikationsbeskrivelse
FSK henter data fra en række datakilder, herunder Stamkortregistret, livs- og behandlings-testamente registeret, organdonor registeret.
Klienter skal anvende services fra DDS til fremsøgning af data fra FSK.
Det Fælles Stamkort servicen (FSK) har har til formål at agere on-demand dokumentkilde for Dokumentdelingsservicen (DDS). En sundhedsfaglig kan foretage en forespørgsel til Dokumentdelingsservicen på, hvilke dokumenter der findes for en person. Dokumentdelingsservicen returnerer en liste over dokumenter, og såfremt der er registreret et stamkort for personen, vil dette være iblandt de dokumenter, der returneres. Herefter kan den sundhedsfaglige kalde Dokumentddelingsservicen og bede om et dokument. Når der bedes om stamkortet, vil DDS kalde FSK via RetrieveDocumentSet (ITI-43) metoden for at hente dette, da denne type dokumenter er registreret i DDS som et on-demand dokument. FSK vil herefter kalde et antal underregistre for at hente de data, der skal indgå i dokumentet:
- CPR nummer findes ud fra Document-id i input via sammenhængen registreret i FSK data (RegistryIndex)
- CPR-oplysninger slås op ved et kald til CPR Enkeltopslagsservice (SCES). Der hentes herunder navn, adresse, pårørende, egen læge og sygesikringsgruppe.
- Stamkort hentes fra Stamkortregistret (SKR). Disse data omfatter kontaktoplysninger, midlertidige adresser, pårørende, talte sprog samt tandlægeoplysninger.
+ Såfremt data fra SKR for tandlæge omfatter ydernummer, vil FSK servicen foretage opslag af navn, adresse mv for pågælende tandlæge i yderregistret
- Data hentes fra Livstestamenteregistret (LTR). Der undersøges alene, hvorvidt der findes data eller ej.
- Data hentes fra Behandlingstestamenteregistret (BTR). Der undersøges alene, hvorvidt der findes data eller ej.
- Data hentes fra Organdonorregistret (ODR). Der undersøges alene, hvorvidt der findes data eller ej.
Alle opslag af oplysninger registreres i MinLog.
Ud fra de hentede data sammensætter FSK et HL7 CDA ClinicalDocument, som returneres via DDS til til den sundhedsfaglige. Alle data fra stamkortet indgår i svaret, men for livstestamente-, behandlingstestamente- og organdonorregistret gælder, at såfremt den sundhedsfaglige vil tilgå de faktiske data fra registrene, skal disse hentes ved et direkte kald til den pågældende registerservice.
FSK har ikke i sig selv et databærende register, dog er det nødvendigt for servicen at accesse data i en database omkring hvilke dokument-ID'er, der er tildelt til hvilke borgeres stamkort, hvilket opdateres fra FSK XDS Registry adapter.
Ved kald til servicen vil der blive foretaget logning af, at der er foretaget et kald, samt hvem der har foretaget kaldet, hvornår kaldet blev foretaget, og hvor lang tid behandlingen af kaldet varede. Dette vil ske i form af auditlogning, SLA-logning samt logning i MinLog.
FSK's endpoint er ikke tilgængelige externt, kan kun kaldes fra Dokument Deling Servicen:
+ http://[host]:[port]/fsk/services/fsk
Maven modulet fsk-schemas: Indeholder WSDL og XSD-filer for underliggende registre.
Servicen udstiller:
- RetrieveDocumentSet (ITI-43) -- Returnerer en liste med genererede dokumenter til DDS
Komponenter:
- CPR-subscriber er en hjælpe-komponent der anvendes på tværs af flere projekter og er udviklet ifm. Det Fælles Stamkort. Cpr-subscriber er en fælles intern applikation hvis formål er at håndtere al kommunikation til stamdata (cpr-registry)
Datastruktur, Sundhedsdataregister: Fælles Stamkort (FSK)
Register properties:
FSK er ikke i sig selv et databærende register, men håndterer alene data fra de underliggende registre, der accesses gennem de enkelte services, herunder Stamkortregistret, Livs- og behandlings-testamente registeret, Organdonor registeret.
Dog er det nødvendigt at for servicen at lagre data i en database omkring, hvilke dokument-ID'er, der er tildelt til hvilke borgeres stamkort.
Entitetsbeskrivelser
RegistryIndex
RegistryIndex indeholder information om en persons stamkorts dokument-ID i DDS registry.
Mapning mellem patientens CPR nummer og dokument id vedligeholdel af FSK Registry Adapter, som fra Dokumentdeling servicen (DDS) modtager en query på et CPR nummer og returnerer det tilknyttede dokument id. Hvis tabellen ikke indeholder det forespurgte CPR nummer, sørger FSK Registry Adapter for at generere et dokument id og gemme med det pågældende CPR nummer.
Objektet rummer følgende information:
-------------------------------------------
FSKDocumentId -- FSK dokument-id
PersonIdentifier -- Cprnr. på borger
FirstName -- Fornavn på borger
LastName -- Efternavn på borger
DeleteAfter -- Markering for hvornår record kan slettes
Tabelbeskrivelser
Tabel: RegistryIndex
CREATE TABLE IF NOT EXISTS `RegistryIndex` (
`RegistryIndexPID` INT NOT NULL AUTO_INCREMENT COMMENT 'Primær nøgle.',
`FSKDocumentId` VARCHAR(80) NULL COMMENT 'FSK dokument-id',
`PersonIdentifier` VARCHAR(10) NULL COMMENT 'Cprnr. på borger',
`FirstName` VARCHAR(80) NULL COMMENT 'Fornavn på borger',
`LastName` VARCHAR(80) NULL COMMENT 'Efternavn på borger',
`HashValue` INT NULL COMMENT 'Hashcode for cprværdier i record',
`DeleteAfter` DATETIME NULL COMMENT 'Markering for hvornår record kan slettes',
PRIMARY KEY (`RegistryIndexPID`),
INDEX `PersonIdentifier_idx` (`PersonIdentifier` ASC),
INDEX `FSKDocumentId_idx` (`FSKDocumentId` ASC),
INDEX `HashValue_idx` (`HashValue` ASC))
ENGINE = InnoDB
COLLATE 'utf8_bin'
COMMENT = 'Indeholder data, som anvendes til opdatering af DDS Registry.';



