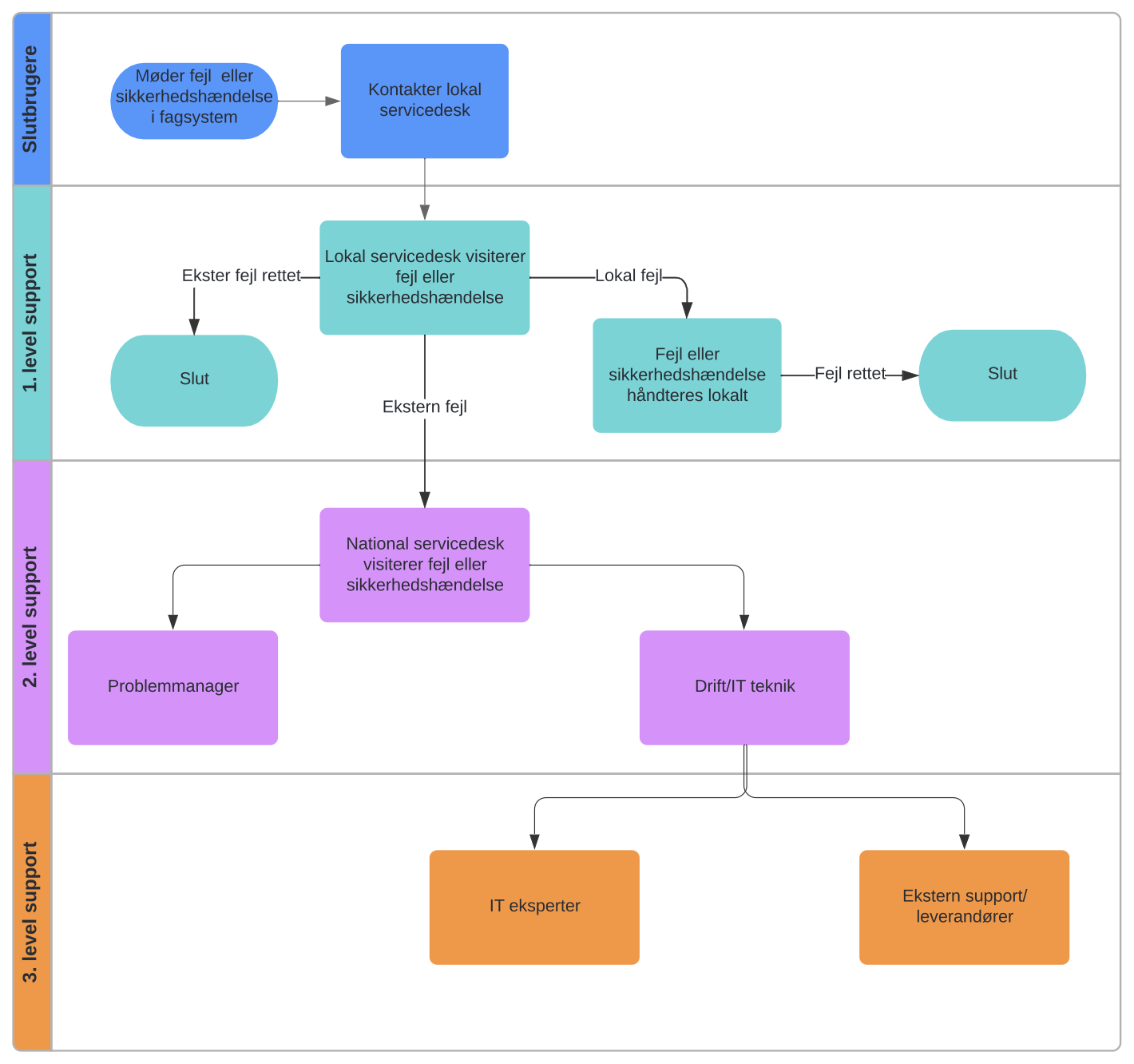
Overordnet supportflow
- Slutbrugerne identificerer en fejl eller sikkerhedshændelse, og kontakter 1. level support, hvilket er den lokale servicedesk
- Lokal servicedesk visiterer fejlen eller sikkerhedshændelsen, og håndterer den enten lokalt, eller tager fat i 2. level support, som er den nationale servicedesk
- National servicedesk visiterer fejlen eller sikkerhedshændelsen, og sender den videre til de relevante IT- eller driftsteknikere, eller til en problemmanager
- IT- eller driftsteknikere løser fejlen, og rapporterer tilbage til den nationale servicedesk, der igen rapporterer tilbage til den lokale servicedesk
- IT- eller driftsteknikere har behov for yderligere bistand for at kunne afhjælpe fejlen, og tager kontakt til 3. level support
Sådan indmelder slutbrugere fejl til lokal servicedesk (1. level support)
Borgere
Borgere skal enten henvende sig til
- sundhed.dk's support - se kontaktoplysninger og åbningstider her
De kan kontaktes over 1) mail, 2) telefon eller 3) chatbot
- Den afdeling eller enhed, som henvendelsen vedrører - fx egen læge, hospitalsafdeling eller kommunen
Det er fx relevant i tilfælde, hvor henvendelsen drejer sig om forkert indhold i aftaler.
Sundhedspersoner
Sundhedspersoner brugere som møder en fejl i deres fagsystem skal henvende sig til
- Deres lokale servicedesk
Det kunne fx være en???
Sådan indmeldes fejl til den nationale servicedesk (2. level support)
Hvis den lokale servicedesk vurderer at fejlen er ekstern, skal sagen meldes ind til den nationale servicedesk her.
Den nationale servicedesk yder teknisk support til løsningerne under Program for Et Samlet Patientoverblik.
Som beskrevet er supporten udelukkende for IT-leverandører og supportfunktioner hos parterne. Slutbrugere skal henvende sig direkte til parternes egne supportfunktioner (som beskrevet i supportflowet).
Det er vigtigt, at beskrivelsen af supportsagerne er præcise, som defineret via ovenstående link. Derved kan der hurtigere følges op på sagerne.
Der rådes også til at se listen over åbne supportsager på NSP igennem her, inden der oprettes en sag.
Sådan indmeldes fejl til ekstern support eller leverandør (3. level support)
Hvis en sag er meldt ind til den nationale servicedesk og IT- eller driftsteknikere har behov for yderligere bistand for at kunne afhjælpe fejlen, og tager kontakt til 3. level support.
PLSP-support
I sager, der vedrører PLSP eller PLO skal sagerne meldes ind via PLSP-support.
Tjekliste til supportorganisationer
Supportorganisationer, der modtager henvendelser fra slutbrugere (sundhedspersoner eller borgere), kan starte med at gennemgå nedenstående tjekliste, inden sagen sendes videre. Tjeklisten skal bruges til at sikre, at sager afsluttes så hurtigt som muligt i de tilfælde, hvor der allerede findes svar på henvendelsen.
- Tjek borgerens oversigt
Hvad fremgår af borgerens overblik på sundhed.dk og evt. andre oversigter (fx MinLæge)?
- Tjek ibrugtagningsoversigt - se listen her
Hvem anvender løsningerne på nuværende tidspunkt?
- Tjek FAQ på sundhed.dk - se FAQ for aftaler her og FAQ for stamkort her
Finder der svar på spørgsmålet?
Eksempel på brug af tjekliste: En borger skriver til supporten i sundhed.dk, at de ikke kan se deres aftaler med kommunen. Supporten tjekker en ibrugtagningsoversigten, som viser, at den pågældende kommune endnu ikke har taget aftaleoversigten i brug, og kan dermed give borgeren besked og lukke sagen.
Sikkerhedshændelser
En sikkerhedshændelse er et brud på sikkerheden, der bringer data eller systemer i fare. En sikkerhedshændelse kan være et angreb udefra, en fejl begået af en medarbejder, læk af personoplysninger eller en teknisk fejl.
Eksempler på sikkerhedshændelser:
Mistet it-udstyr, fx laptop, mobiltelefon, usb-nøgle og lignende
Utilsigtet deling eller offentliggørelse af personoplysninger
Afsendelse af mail indeholdende personoplysninger uden kryptering
Afsendelse af mail/brev til forkert modtager
Videregivelse af flere oplysninger end nødvendigt
Utilsigtet sletning af oplysninger
Tildeling af forkerte rettigheder, således at en person får indblik i noget, som de ikke skulle
Virus og anden malware på din computer
Modtagelse, og besvarelse, af phishing mails
Et it-system, der er ikke virker, som det skal eller er utilgængeligt
Sådan anmelder du en sikkerhedshændelse
Processen for håndteringen af sikkerhedshændelser er beskrevet i NSP Serviceaftale, som du finder hos din lokale serviceaftale ansvarlige.
Se blandt andet:
Vilkår - NSP services - Global Site (nspop.dk)
Vilkår for sikkerhedsforanstaltninger hos Serviceanvender - NSP services - Global Site (nspop.dk)
Servicemål
For servicemål på NSP og dennes services, se: Servicemål for NSP og services
