INDHOLD
Beskrivelse
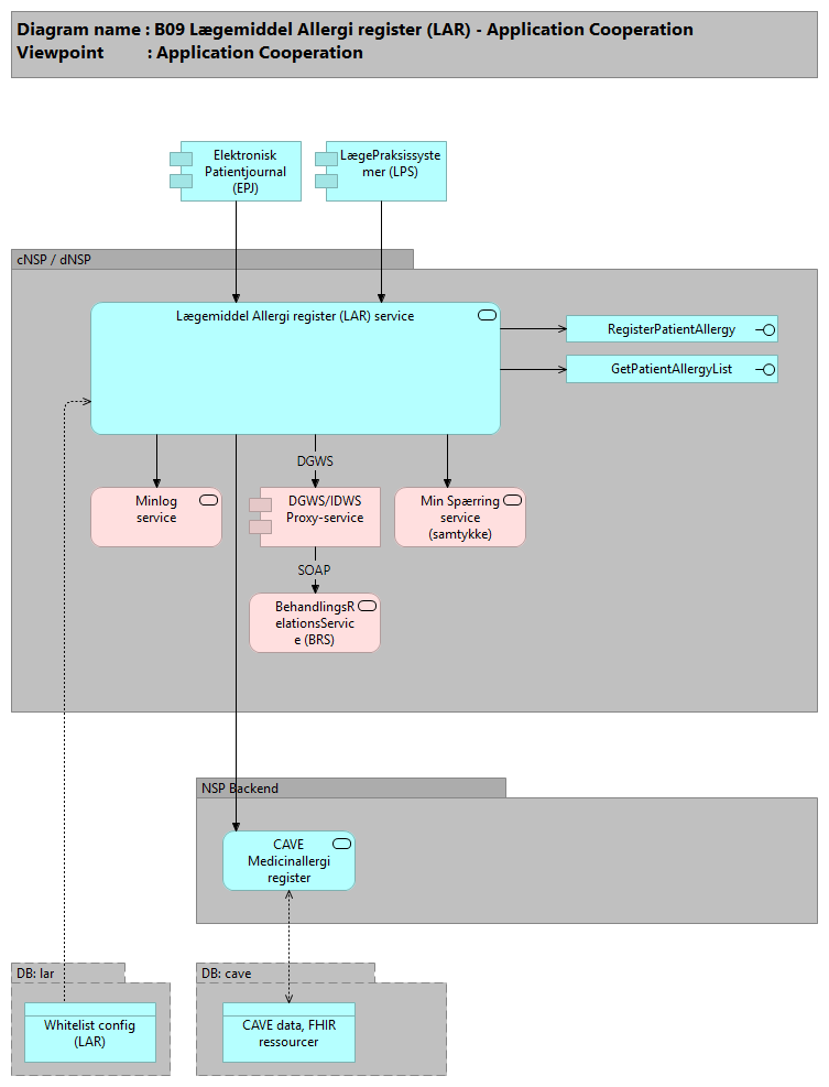
LAR servicen er en SOAP baseret snitflade til det nationale cave register, så man kan oprette og trække information omkring medicin allegier for den enkelte patient. LAR servicen kommunikerer med en CAVE service via en REST snitflade og CAVE servicen taler med en FHIR database. Det er kun LAR servicen som kan kalde CAVE servicen.
Selve LAR Servicen ejer ikke data. Dette ansvar delegeres til den bagvedliggende CAVE Service.
CAVE er et medicinsk fagudtryk for lægemidler, som en patient ikke bør få, typisk på grund af en unormal reaktion på produktet. CAVE er således en information om patientoplysninger, som sundhedspersoner skal være særligt opmærksomme på, fx om bivirkninger i forbindelse med indtagelse af et lægemiddel.
Support ansvarlig: Kvalitets IT
NSP: LAR service- Leverancebeskrivelse
Forretningsanvendelse
Relaterede registre og services
Applikationsbeskrivelse
LAR servicen er en SOAP baseret snitflade til det nationale cave register, så man kan oprette og trække information omkring medicin allegier for den enkelte patient. LAR servicen kommunikerer med en CAVE service via en REST snitflade og CAVE servicen taler med en FHIR database. Det er kun LAR servicen som kan kalde CAVE servicen.
Selve LAR Servicen ejer ikke data. Dette ansvar delegeres til den bagvedliggende CAVE Service.
CAVE er et medicinsk fagudtryk for lægemidler, som en patient ikke bør få, typisk på grund af en unormal reaktion på produktet. CAVE er således en information om patientoplysninger, som sundhedspersoner skal være særligt opmærksomme på, fx om bivirkninger i forbindelse med indtagelse af et lægemiddel.
Support ansvarlig: Kvalitets IT
NSP: LAR service- Leverancebeskrivelse
LAR Servicen fungerer således primært som en frontend for CAVE Servicen.
LAR service udstiller en SOAP snitflade. SOAP snitfladen overholder DGWS. Det betyder, at der skal være en gyldig security og medcom header.
WDSL: endnu ikke kendt
Opslag af oplysninger om lægemiddeloverfølsomhed for en borger:
------------------------------------------------------------------------
- Implementation af sikkerhed (DGWS)
- Anvendelse af samtykkedata i MinSpærring for at finde ud af, om der findes negative eller dataspecifikke samtykker for borgeren mod den opslående bruger eller organisationen, hvor opslaget foretages fra. I tilfælde af negativt samtykke returnerer LAR uden videre en fejlkode til kalderen. NB! Der er i snitfladen mulighed for at angive, at man ønsker at foretage værdispring, hvorved opslaget mod MinSpærring springes over. Inden resultatet returneres sker der evt en filtrering af oplysningerne i henhold til MinSpærring (i tilfældet, hvor der findes dataspecifikt negativt samtykke).
- Kald af behandlingsrelationservice til tjek/opfølgning
- Mapning af kompleks FHIR model (i Cave Service) til enklere model mod anvenderne af LAR
- Logning af opslag og registreringer (auditloging og MinLog)
Operation:
++ GetPatientAllergyList: returnerer en liste med registrerede bivirkninger / allergier
Registrering af oplysning om lægemiddeloverfølsomhed for en borger:
----------------------------------------------------------------------------
Først foretages der en validering af det indkommende request. Valideringen foretages på to niveauer på vej ind i LAR Servicen:
- Sikkerheden (DGWS) håndhæves
- Valideringen af indholdet af requestet foretages i LAR forretningslogikken
LAR service transformerer herefter requestet til FHIR og viderestiller registreringen til den bagvedliggende CAVE service, der står for selve dataregistreringen.
LAR servicen transformerer herefter FHIR responset fra CAVE til responsemodellen for LAR i form af en status kode og en status tekst afhængigt at kommunikationens udfald.
Oprettelsen logges vha AuditAPI'et, og registreringen medfører også et kald til MinLog.
Operation:
++ RegisterPatientAllergy: registrering af en patients allergi eller bivirkning
Benyttede koder. Nedentående systemer, der tillades i LAR servicen:
- SOR urn:oid:1.2.208.176.1.1 - Sundhedsvæsenets organisationsregister
- SKS urn:oid:1.2.208.176.2.4.12 - Sundhedsvæsenets Klassifikations System
- CPR urn:oid:1.2.208.176.1.2 - Det centrale personregister
- Autorisationskode urn:oid:1.2.208.176.1.3 - Autorisationskoder for sundhedspersonale i Danmark.
- ATC urn:oid:2.16.840.1.113883.6.73 - Klassifikation af lægemiddel efter indholdsstof og virkemåde.
Datastruktur, Intern register: Lægemiddel Allergi (LAR) whitelist
Register properties:
Selve LAR Servicen ejer ikke data. Dette ansvar delegeres til den bagvedliggende CAVE Service.
Det er kun CVR whitelisting som registreres for LAR servicen.
Entitetsbeskrivelser
Whitelist config (LAR)
Objektet indeholder de CVR som er whitelisted til brug for LAR servicen (Lægemiddel Allergi Register)
Objektet indeholder informationen:
---------------------------------------
service_key -- 'dk.nsi.larservice'
service_type --
cvr -- CVR nummer
comment -- Her anføres NSP Jira nummer som relaterer den enkelte whitelisting
Tabelbeskrivelser
Tabel: whitelist_config (LAR)
USE lar;
CREATE TABLE IF NOT EXISTS whitelist_config (
service_key VARCHAR(50) NOT NULL,
service_type VARCHAR(20) NOT NULL,
cvr CHAR(8) NOT NULL,
comment VARCHAR(100) NULL,
PRIMARY KEY (service_key, service_type, cvr))
ENGINE = InnoDB
DEFAULT CHARACTER SET = utf8;
Teknologibeskrivelse
Refereres fra
- 2.1 NSP Forretningsarkitektur overordnet
- 2.2 NSP Forretningsarkitektur områder
- B06 CAVE Medicinallergiregistret



