INDHOLD
Beskrivelse
CAVE servicen implementerer FHIR standarden. FHIR (Fast Health Interoperability Resources) er en standard, der beskriver dataformater og et API til udveksling af sundhedsoplysnigner.API'et beskriver et REST api til at læse, opdatere, søge osv. Dataformaterne beskriver alle de typer af data, som FHIR standarden understøtter. Der understøttes en lang række af forskellige typer af data, og i forhold til CAVE servicen er det primært AllergyIntolerance, der anvendes. I CAVE servicen er det FHIR version 4.0, der anvendes. For yderlige information omkring FHIR henvises til https://www.hl7.org/fhir/.
(CAVE = Latin for vogt eller undgå. Fagudtryk for medicin som en patient bør undgå)
I denne første version kun fritekst beskrivelse af de indberetninger som lægerne indmelder.
Support ansvarlig: Kvalitets IT
NSP: CAVE service- Leverancebeskrivelse
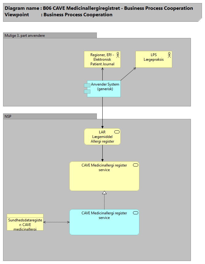
Forretningsanvendelse
Relaterede registre og services
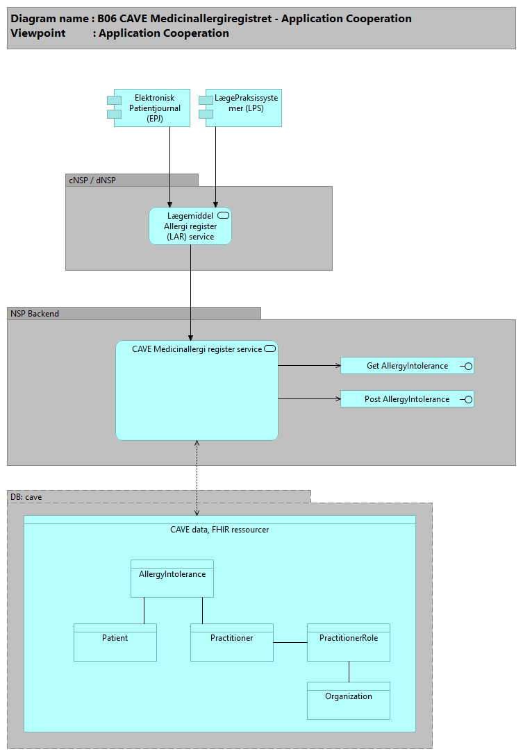
Applikationsbeskrivelse
CAVE servicen implementerer FHIR standarden. FHIR (Fast Health Interoperability Resources) er en standard, der beskriver dataformater og et API til udveksling af sundhedsoplysnigner. API'et beskriver et REST api til at læse, opdatere, søge osv. Dataformaterne beskriver alle de typer af data, som FHIR standarden understøtter. Der understøttes en lang række af forskellige typer af data, og i forhold til CAVE servicen er det primært AllergyIntolerance, der anvendes. I CAVE servicen er det FHIR version 4.0, der anvendes. For yderlige information omkring FHIR henvises til https://www.hl7.org/fhir/.
(CAVE = Latin for vogt eller undgå. Fagudtryk for medicin som en patient bør undgå)
I denne første version kun fritekst beskrivelse af de indberetninger som lægerne indmelder.
Support ansvarlig: Kvalitets IT
NSP: CAVE service- Leverancebeskrivelse
I FHIR terminologi så er data centreret omkring AllergyIntolerance ressourcen. De FHIR ressourcer, der ikke anvendes, er der heller ikke understøttelse for i servicen.
CAVE servicen er installeret således at det kun er LAR der kan kalde servicen. Anvendere skal således ikke kalde CAVE men istedet benytte Lægemiddel Allergi register servicen (LAR).
Cave-Service: Forretningslogik og konfiguration af HAPI framworket. Ved at anvende HAPI FHIR framework skal vi ikke selv implementere datamodel, persistering osv. i servicen. Det skal blot konfigureres i servicen. Der er implemeteret ekstra validering i forhold til FHIR standarden samt transaktionel håndtering af bundles. Dette er for at sikre en høj datakvalitet i servicen.
Sikkerhed: Servicen er implementeret uden en egentlig sikkerhedsmodel. For at sikre utilsigtet adgang til servicen er den installeret således, at det kun er LAR servicen, der kan kalde den. Dermed er det LAR servicen, der afgør om en given slutbruger har adgang til CAVE servicen.
Integrationer: CAVE servicen integrerer ikke til andre services. Registrering i Minlog, MinSpærring og behandlerrelation tjek er anvendersystemets ansvar. Det vil sige at det er LAR servicen, der har ansvar for dette, da det CAVE kun er tilgængelig for LAR servicen.
URI: http://localhost/cave/fhir/AllergyIntolerance?
CAVE servicen er en løsning, der udstiller en FHIR snitflade. Det sker ved hjælp af HAPI FHIR java frameworket. I CAVE servicen udstilles der to typer af operationer:
+ Mulighed for at registrere lægemiddeloverfølsomhedsoplysninger på en given borger.
++ Post AllergyIntolerance: Registrering af medicinintolerens sker med HTTP Post kald til CAVE servicen. Body består af en FHIR bundle med standard FHIR ressourcer (AllergyIntolerance, Patient, PractitionerRole, Practitioner, Organization)
+ Mulighed for at læse lægemiddeloverfølsomhedsoplysninger for en given borger.
++ Get AllergyIntolerance: Søgningen sker via patient.identifer og der angives oid for CPR systemet og CPR nr. på den patient, der søges data for
Datastruktur, Sundhedsdataregister: CAVE medicinallergi
Register properties:
Persistering af CAVE medicinallergi registeret.
CAVE følger HAPI FHIR. Det betyder også datamodellen er den HAPI FHIR dikterer.
(FHIR, Fast Health Interoperability Resources, er en standard, der beskriver dataformater og et API til udveksling af sundhedsoplysnigner)
I FHIR terminologi så er data for CAVE servicen centreret omkring AllergyIntolerance ressourcen.
Entitetsbeskrivelser
AllergyIntolerance
https://www.hl7.org/FHIR/allergyintolerance.html
A record of a clinical assessment of an allergy or intolerance; a propensity, or a potential risk to an individual, to have an adverse reaction on future exposure to the specified substance, or class of substance.
Where a propensity is identified, to record information or evidence about a reaction event that is characterized by any harmful or undesirable physiological response that is specific to the individual and triggered by exposure of an individual to the identified substance or class of substance.
Substances include, but are not limited to: a therapeutic substance administered correctly at an appropriate dosage for the individual; food; material derived from plants or animals; or venom from insect stings.
Organization
System er OID for SOR og code er den SOR kode for den organization, der har oprettet data.
https://www.hl7.org/FHIR/organization.html
A formally or informally recognized grouping of people or organizations formed for the purpose of achieving some form of collective action. Includes companies, institutions, corporations, departments, community groups, healthcare practice groups, payer/insurer, etc.
Patient
System er OID for CPR og code er CPR nummer på patienten
https://www.hl7.org/FHIR/patient.html
The data in the Resource covers the "who" information about the patient: its attributes are focused on the demographic information necessary to support the administrative, financial and logistic procedures. A Patient record is generally created and maintained by each organization providing care for a patient. A patient or animal receiving care at multiple organizations may therefore have its information present in multiple Patient Resources.
Practitioner
System er OID for autorisationskode og code er autorisationskode for den sundhedsfaglige person, der har oprettet data.
https://www.hl7.org/FHIR/practitioner.html
Practitioner covers all individuals who are engaged in the healthcare process and healthcare-related services as part of their formal responsibilities and this Resource is used for attribution of activities and responsibilities to these individuals
PractitionerRole
Relation mellem Practitioner og Organization
https://www.hl7.org/FHIR/practitionerrole.html
PractitionerRole covers the recording of the location and types of services that Practitioners are able to provide for an organization.
The role, specialty, Location telecom and HealthcareService properties can be repeated if required in other instances of the PractitionerRole. Some systems record a collection of service values for a single location, others record the single service and the list of locations it is available. Both are acceptable options for representing this data.
Where availability, telecom, or other details are not the same across all healthcareservices, or locations a seperate PractitionerRole instance should be created
Tabelbeskrivelser
Tabel: CAVE tabeller, bestemt af HAPI FHIR
Den fysiske persistering er bestemt af HAPI FHIR (HAPI JPA Server, standard HAPI FHIR komponent).
(Tabel-navn: HFJ_ressource, zip'ed blob, etc, desværre ikke muligt at beskrive for indeværende)
I FHIR terminologi så er data for CAVE servicen centreret omkring AllergyIntolerance ressourcen, dvs. følgende ressourcer:
- AllergyIntolerance
- Patient
- PractitionerRole
- Practitioner
- Organization
For nærmere beskrivelse: https://www.hl7.org/FHIR/resourcelist.html



