INDHOLD
Beskrivelse
SOR Opslag Servicen (SORLS) håndterer opslag operationer mod Sundhedsvæsenets Organisations register, inklusiv opslag på mapning mellem SOR og SHAK koder.
Support ansvarlig: Capgemini
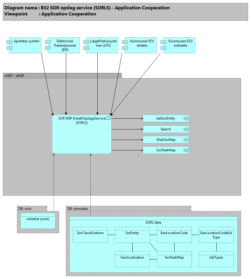
NSP: SOR Opslag Service (SORLS) - LeverancebeskrivelseSOR2 data importeres dagligt via SOR2-importer til NSP Stamdata databasen, hvor de udstilles via SKRS og SORLS (SOR lookup service).
Dermed er data fra SOR Opslag Servicen (SORLS) op til en dag gamle.
SORLS udstilles på NSP (både dNSP og cNSP) og det er derfor teknisk muligt at få adgang til servicen både fra regionale it-systemer (dNSP) og fra it-systemer der gør brug af den central NSP-instans (cNSP).
Fælles for hele servicen, er at der bliver benyttet Den Gode Webservice (DGWS) til authentifikering, og der accepteres kun niveau 3 (VOCES og FOCES) eller 4 (MOCES) ID kort udstedt af SOSI-STS. Selvom niveau 3 både indeholder FOCES og VOCES, så er det kun FOCES som er tilladt.
Forretningsanvendelse
Relaterede registre og services
Applikationsbeskrivelse
SOR Opslag Servicen (SORLS) håndterer opslag operationer mod Sundhedsvæsenets Organisations register, inklusiv opslag på mapning mellem SOR og SHAK koder.
Support ansvarlig: Capgemini
NSP: https://www.nspop.dk/display/public/web/SOR+Opslag+Service+%28SORLS%29+-+Leverancebeskrivelse
SOR2 data importeres dagligt via SOR2-importer til NSP Stamdata databasen, hvor de udstilles via SKRS og SORLS (SOR lookup service).
Dermed er data fra SOR Opslag Servicen (SORLS) op til en dag gamle.
SORLS udstilles på NSP (både dNSP og cNSP) og det er derfor teknisk muligt at få adgang til servicen både fra regionale it-systemer (dNSP) og fra it-systemer der gør brug af den central NSP-instans (cNSP).
Fælles for hele servicen, er at der bliver benyttet Den Gode Webservice (DGWS) til authentifikering, og der accepteres kun niveau 3 (VOCES og FOCES) eller 4 (MOCES) ID kort udstedt af SOSI-STS. Selvom niveau 3 både indeholder FOCES og VOCES, så er det kun FOCES som er tilladt.
Endpoint: For anvender af SORLS anvendes url for det valgte endpoint med tilføjelse: sor-opslag/SORLookupService
Eksempel på endpoint i testmiljøerne (cNSP i TEST2-miljøet): http://test2-cnsp.ekstern-test.nspop.dk:8080/sor-opslag/SORLookupService
WSDL: http://test2-cnsp.ekstern-test.nspop.dk:8080/sor-opslag/SORLookupService?wsdl
sorls databasen whitelist bruges til CVR autorisation af anvendersystemer.
Opslag servicen er forsynet med fire SOAP læse operationer, som henter data fra back-end SDM databasen:
++ GetSorEntity: Returnerer Sor entity object svarende til SorEntity record i SDM databasen for en given SorIdentifier og dato.
++ Search: Returnerer en liste over SOR enheder der opfylder de givne searchparameters
++ ShakSorMap: Returnerer en liste over Shak sor map objekt typer svarende til den givne Shak id og dato
++ SorShakMap: Returnerer Shak sor map objekt type for given SOR id og dato
Datastruktur, Intern register: SORLS whitelist
Register properties:
Entitetsbeskrivelser
whitelist (sorls)
Objektet indeholder de CVR som er whitelisted til brug for SOR Opslag (lookup) servicen (SORLS)
Objektet indeholder informationen:
---------------------------------------
cvr -- CVR nummer
comment -- Her anføres NSP Jira nummer som relaterer den enkelte whitelisting
Tabelbeskrivelser
Tabel: whitelist (sorls)
CREATE DATABASE sorls;
USE sorls;
DROP TABLE IF EXISTS whitelist;
CREATE TABLE whitelist (
id INT NOT NULL AUTO_INCREMENT,
cvr CHAR(8) NOT NULL DEFAULT '0',
comment VARCHAR(2048) NOT NULL DEFAULT '0',
PRIMARY KEY (id)
) ENGINE=InnoDB DEFAULT CHARSET=utf8;



