Kommentarer til tjeklisten sendes til Gitte Nørregaard Aidt på gnai@sundhedsdata.dk

Formål

Formålet med OAT er at sikre et struktureret samarbejde og at NSP-formalia  (herunder husregler, testkriterier og dokumentationskrav) overholdes, når projekter går fra udvikling til drift, forvaltning og support.

Alle projekter skal gennemføre fuld OAT, medmindre andet aftales med NSP. Ansvar for at udfylde, sikre fremdrift og foretage opfølgning på aktiviteter i henhold til OAT påhviler SDS-projektleder.

Herudover kan det give mening, at der ved udviklingsinitiativer af mindre størrelse gennemføres en fuld/delvis OAT. Dette kunne f.eks. være i forbindelse med implementering af ny service og/eller komponent på NSP platformen, ændringer af større karakter til en eksisterende komponent, tilføjelse af service på eksisterende komponent eller ændringer i arkitekturen (applikation, data eller infrastruktur). 


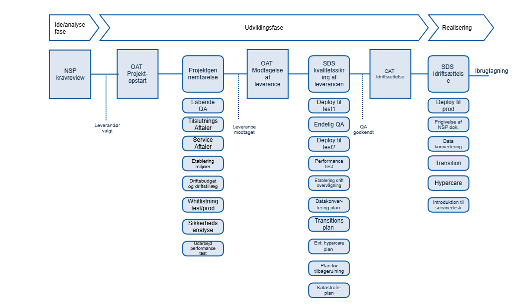
Placering af projektets OAT:

OAT placeres på udviklingsprojektets confluence-side på nspop.dk og indgår som del af den samlede dokumentation af projektet.


Overblik over processen: 



Projektoplysninger (skal også fremgår af epic i jira)

Projektnavn:
Evt. forkortelse af navn:
Projektleder:
SDS Product Owner
NSP Product Owner
Udviklingsleverandør
NSP QA Leverandør
NSP Driftsleverandør
PID:
Projektets Confluence site:
Projektets JIRA site:
Projektets Slack-kanal
Dato for udfyldelse
Næste mødedato


Tjekliste

Samarbejdes kickoff møde


SamarbejdsKick offmøde

#TjekpunktStatusAnsvarligUdførendeNote

1

Dato for afholdt SamarbejdsKick offmøde





Udviklingsfasen

#TjekpunktStatusAnsvarligUdførendeNote
5

Plan

  • Projektet præsenterer projektets formål, arkitektur og design arkitektur.
  • Projektet præsenterer den overordnede tidsplan, herunder ønsker til:
    • Dato for start af løbende QA
    • Hyppighed for QA
    • Dato(er) for modtagelse af leverance(r) til QA
    • Datoer for gennemførelse af performancetest (staging miljø skal reserveres i 2 uger)
      (performancetest skal som udgangspunkt altid udføres, medmindre der aftales andet med NSP)
    • Dato for idriftsættelse (installeret i produktionsmiljøet og klar til ibrugtagning)
    • Dato for ibrugtagning
  • Projektet afklarer, om projektet indbefatter datakonvertering.




6

Test

  • I tilfælde af, at projektet har brug for hardware og infrastruktur ud over det der tilbydes som standard på NSP, er alle miljøer (test1, test2 og evt. produktion) da bestilt, etableret og testet?

  • Har projektet gennemgået NSP teststrategi Teststrategi NSP Vedligehold?
  • Er der aftalt etablering af NSP regressionstestcases med NSP QA ift. fremadrettet vedligehold?

    Er det afklaret med projektet, hvordan hhv. Dynamisk Test Generator (DTG) og Dynamisk Request Generator (DRG) kan understøtte projektets testgennemførsel? 
  • Er der gennemført performanceanalyse af projektet ift. forventet træk på eksisterende NSP-services og infrastruktur?
    • Eller: Er performancetest planlagt og klar til eksekvering af NSP QA Leverandør/NSP driftsleverandør?
  • Har projektet lavet en testplan i samarbejde med test maneger ud fra brugerhistorier og acceptkritierer som kan dokumenteres i projektets testrapport? 




7

Er der behov for pilotdrift?

  • Hvem skal deltage i evt. pilot?
  • Hvordan skal whiteliste foregå i pilot?




8

Dokumentation




Adgange og tilslutning

#TjekpunktStatusAnsvarligUdførendeNote
9

Er der bestilt adgang (whitelistning) til såvel, TEST som PROD miljø samt DRG i Test?
Opret support sag: supporthenvendelse




10

Er evt. hypercare fra NSP support aftalt?




11

Projekt oplyser om nødvendige Tilslutningsaftaler er på plads?

Skabeloner for tilslutningsaftale kan findes her:

Opret tilslutningsaftale

Det er projektets ansvar at udfylde tilslutningsaftale.
Udfyldt tilslutningsaftale sendes til NSP Operatør.




12

Ønskes anvendelse af NSP'ens nationale adviseringsservice?

I så fald skal der indgås NAS tilslutningsaftale og de nødvendige topics skal oprettes - se note



https://www.nspop.dk/display/public/web/NAS2+-+Anvenderguide

Datakonvertering/migrering

#TjekpunktStatusAnsvarligUdførendeNote
13Projekt oplyser om test af datakonvertering er planlagt og om ressourcer er allokeret hvis relevant.




14Projekt oplyser om der i så fald findes en veldokumenteret fall-back plan, hvis datakonvertering fejler.




Transition til drift og support

#TjekpunktStatusAnsvarligUdførendeNote
15

Findes der en plan for NSP aktiviteter ifm. transitionen til idriftsættelse og ibrugtagning – og er denne godkendt af involverede parter? (eksempler på aktiviteter kan være dataleverancer, afhængigheder mellem komponenter/services etc.)




16

Er der sket overlevering til supportenheder (ServiceDesk) og er overleveringen accepteret?
(NSP) informer National ServiceDesk og sikrer opdatering af 'supportform'.
Der benyttes en standard template - som ligeledes er Leverancebeskrivelsen for komponenten som leveres.




17

Er der sket overlevering til NSP Driftsleverandør og er overleveringen accepteret?




18

Findes der en aftale om hypercare?




19Er der indgået kontrakt ift. support og vedligehold fra udviklingsleverandør - og hvornår udløber denne?




20Har PL indkaldt NSP QA leverandør til gennemgang af funktionel testrapport og resultater og er regressionstest overleveret til NSP QA leverandør jvf. NSP husregler?




Teknisk dokumentation

#TjekpunktStatusAnsvarligUdførendeNote
21NSP QA Leverandør oplyser om endelig QA af leverancen er gennemført og godkendt inkl. overholdelse af NSP dokumentationskrav




22

NSP QA Leverandør oplyser link til endelig QA rapport (to-be)




23NSP Driftsleverandør oplyser, om driftsvejledninger, driftshåndbog er godkendt




24

Er performancetest gennemført og rapport godkendt af NSP QA/SDS arkitektur?

  • Link til performancetest indsættes her.




Sikkerhed

#TjekpunktStatusAnsvarligUdførendeNote
25Er der udarbejdet og godkendt teknisk Go-live plan og en tilbagerulningsplan, såfremt den tekniske implementering fejler?





26Såfremt der skal gennemføres risikovurdering og DPIA bekræfter projektet, at denne er gennemført og godkendt i SDS.  




27

Projektet bekræfter, om SDS Jura har afklaret, om det/den nye register/service er kategoriseret ift. fortegnelse jf. persondataforordningen.

Hvis fortegnelse skal udarbejdes, bekræfter projektet, at Jura har godkendt denne.




Krav i forbindelse med overdragelse

#TjekpunktStatusAnsvarligUdførendeNote
28

Er NSPOP opdateret, så dokumentation flyttes fra "Services på vej" til "Forretningsservices" eller "Støtteservices" og er den forretningsmæssige beskrivelse (Leverancebeskrivelse) udarbejdet?




29

Er support- og fejlrettelsesprocedure på plads?

I det følgende er NSP standard procedure beskrevet. Se SDS Incident Management 
Hvis andet er aftalt med ServiceDesk, skal det angives.




30

Er processen for ændringshåndtering kommunikeret ud til projektet?

Forventes at følge standarden for NSP ændringshåndtering - se NSP Change Managementproces
Hvis andet er aftalt, skal det angives.




31

NSP Driftsleverandør oplyser, om driftsrapportering er aftalt med projekt? Se her for Eksempler på driftsrapporter

Normalt sker dette månedligt. Hvis andet er aftalt, skal det angives. Evt. behov for data via Splunk Intelligence?




32NSP Driftsleverandør oplyser om driftsovervågning i produktionsmiljø er etableret.




33Er der aftalt håndtering af evt. ikke-blokerende fejl eller ændringsønsker på overdragelsestidspunktet?
Hvis ja, lav referencer til SDS-Jira Epic for projektet i kolonnen "Noter"




34Er der aftalt og signet af på en samlet udestående liste, herunder aftalt hvor ansvar er placeret og tidsplan for hvornår listede udeståender forventes imødegået/afsluttet.




35Er al relevant historisk projektdokumentation gjort tilgængeligt på/overført til projektspace på NSPOP?




36

Er NSP Jira ajourført med de implementerede komponenter, ansvarlig leverandør/Lead (forvaltning af komponenten)? - se NSP Components

Er NSP Confluence ajourført med Product Owner på hver enkelt komponent? -  se PO på komponenter




Realiseringsfasen

#TjekpunktStatusAnsvarligUdførendeNote
37

Er der aftalt opfølgning i realiseringsfasen:

  • Retrospektive
  • Driftsrapportering
    • Statistik for anvendelse (anvendere)
    • Statistik for driftforhold (kapacitet, forbrug, økonomi)
    • Statistik for support, incidents og RFC (forbrug, økonomi)
  • Revision af dokumentation
  • Revision af økonomi




Ændringslog

VersionDatoÆndringer
4.019-06-2023Tjekliste grundlæggende ændret og tilpasset Projektfaser i SDS projektmodel
4.130-04-2025Tjekliste ændret og tilpasset PO/PL tjekliste