OAT = Overdragelse Accept Tjekliste
NB: Tjeklisten er under løbende revision - respons/kommentarer til operator@nspop.dk eller gnai@sundhedsdata.dk
Formål
Formålet med denne Tjekliste er at sikre et struktureret udgangspunkt for dialog om overdragelsen mellem udviklingsprojekter/initiativer og NSP support, drift og forvaltning.
Tjekpunkterne er opsamlet i en række dialoger ml. udviklingsprojekter og NSP - men er under løbende tilpasning, så det giver værdi for alle parter.
Tjekpunkter relaterer sig til SDS' projektmodel med følgende NSP-formål:
| Idéfasen (NSP) | Identifikation af væsentlige gevinster gennem innovativt genbrug: |
| - Anvendelse af veletableret åben platform til at nå anvendere, der allerede benytter services og data fra NSP | |
| - Genbrug af komponenter på NSP og suppler med nye i et løst koblet open source set-up | |
| - Genbrug af veletableret og sikker infrastruktur, veldrevet og robust drift, velfungerende og etableret support set-up | |
| - Tidlig inddragelse af NSP kompetencer for at sikre optimale genbrugsmuligheder og for at sikre overholdelse af principper ift. NSP arkitektur |
| Analysefasen (NSP) | Formålet med at inddrage NSP kompetencer i analysefasen er at analysere projektets muligheder for optimal udnyttelse af NSP platformen mhp. optimalt indhold, omfang, ressourcer risici og gevinster. |
| - Hvordan kan NSP platformens arkitektur, services og data genbruges og understøtte projektet mest hensigtsmæssigt | |
| - Hvad skal der tænkes ind af innovative løsninger og kan de hensigtsmæssigt udvikles på NSP platformen, mhp. at sikre muligheder for genbrug | |
| - Hvilke ressourcer og økonomi skal bringes i spil for at realisere projeket på NSP platformen | |
| - Hvilke planer skal etableres for etablering/udvikling |
| Gennemførelsesfasen (NSP) | Formålet med gennemførelsesfasen er, at projektet løbende sikrer tekniske og organisatoriske implementering i tæt samspil Med NSP kompetencer. |
| - Hvordan sikres løbende inddragelse af NSP kompetencer i teknisk implementering, med henblik på at undgå tilbageløb i projektet | |
| - Hvordan sikres løbende organisatorisk implementering (markedsføring og support af service i forbindelse med test, pilot og idriftsættelse) | |
| - Aftaler om arkitektur, sikkerhed, idriftsættelse og økonomi mhp. etablering, løbende drift, support og vedligehold | |
| - Sign-off i forbindelse med idriftsættelse (QA og sikkerhed), forankring i organisation (PO og økonomi) og plan for opfølgning |
| Realiseringsfasen (NSP) | Formålet med realiseringsfasen er at sikre, at gevinster bliver realiseret også qua NSP platformen. |
| - Plan for opfølgning følges | |
| - Statistikker og driftsrapportering udarbejdes | |
| - Økonomisk og kapacitetsmæssig opfølgning |
Opsamling af lessons learned fra tidligere NSP-projekter
| Inddrag NSP så tidligt i forløbet som muligt - således at krav om overholdelse NSP arkitektur og dokumentation kan indgå i udbuddet og der tages højde i business casen for etablerings- og løbende omkostninger til idriftsættelse og udstilling på NSP platformen |
| Inddrag NSP tidligt i forløbet ved projektopstart m.h.p. introduktion til NSP arkitektur og krav til overholdelse og planlægning af proces for forløb - dialog er afgørende - OAT checkliste kun et hjælpemiddel |
| Inddrag og udpeg tidligt i forløbet den ansvarlige for Produktejerskabet for service i drift, herunder at den ansvarlige kan løfte og varetage det daglige forretningsmæssige ansvar for produktet/service |
| Inddrag NSP QA løbende i gennemførelesfasen, således at dyre og uhensigtmæssige tilbageløb for projektet undgås - løbende dialog er afgørende for et optimalt resultat i produktion og for anvendere |
| Sikre sign-off i forbindelse med overdragelse til NSP - herunder budget til drift og forvaltning, godkendelser af risikovurdering, DPIA, performancetest samt aftaler og vilkår for daglig drift, support og vedligehold |
I hvilke situationer skal der gennemføres OAT
Alle projekter skal gennemføre fuld OAT, medmindre der aftales andet med NSP.
Herudover kan det give mening, at der ved udviklingsinitiativer af mindre størrelse gennemføres en fuld/delvis OAT. Dette kunne f.eks. være i forbindelse med implementering af ny service og/eller komponent på NSP platformen, major ændringer til eksisterende komponent, tilføjelse af service på eksisterende komponent eller ændringer i arkitekturen (applikation, data eller infrastruktur).
Placering:
OAT placeres på udviklingsprojektets dokumentspace på nspop.dk og indgår som del af den samlede dokumentation af projektet.
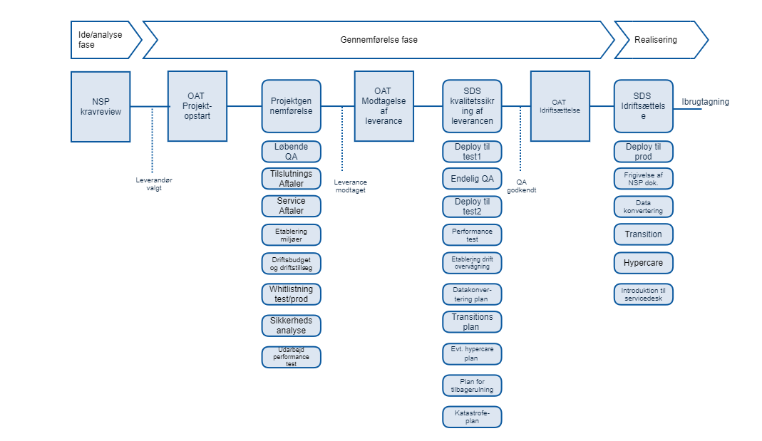
Overblik over processen (illustrativ)
Ansvar og roller
Ansvar for koordinering, at sikre fremdrift og at foretage opfølgning på aktiviteter i relation til overdragelse til NSP påhviler SDS projektleder.
Der kan laves andre aftaler, men det skal explicit angives.
Neden for anføres oplysninger for projektet, ansvar og roller
Projektoplysninger
| Projektnavn: | Graviditetsmappeprojektet |
|---|---|
| Evt. forkortelse af navn: | GMv2 |
| Komponentleverandør | Trifork |
| Projektejer i SDS: | Anders Peiter Rokkjær |
| Projektleder: | Karen West Dalker (PO: Martin Bach Henriksen) |
| PID: | FGM - (ny) Revidering af projektgrundlag og styregruppeaftale 2025 |
| Projektets Confluence site: | Digital Løsning til Graviditetsforløb - Graviditetsmappen - Global Site |
| Projektets JIRA site: | Den Fælles Graviditetsmappe - SDS JIRA |
| Projektets Slack-kanal | graviditetsmappen2 (Channel) - NSP - Slack |
OAT - Projektopstart
| Dato | Oktober 2024 |
|---|---|
| Næste mødedato | N/A |
| SDS Projektleder | Karen West Dalker (PO: Martin Bach Henriksen) |
SDS Product Owner | Anni Markussen |
| NSP - SDS | Gitte Nørgaard Aidt |
| NSP QA Leverandør | Arosii A/S |
| NSP Driftsleverandør | Netic A/S |
Check-spørgsmål relateret til projektets faser
Analysefasen
| # | Tjekpunkt | Status | Ansvarlig | Udførende | Note |
|---|---|---|---|---|---|
1 | Plan
| ||||
2 | Kravspecificering
| ||||
| 3 | Løsningsdesign
| ||||
| 4 | Økonomi
|
Gennemførelsesfasen
OAT møder - Gennemførelsesfasen
| Dato | 23/6 2025 |
|---|---|
| Næste mødedato | 15/8 2025 |
| SDS Projektleder | Karen West Dalker (PO: Martin Bach Henriksen) |
| SDS Product Owner | Anni Markussen |
| NSP - SDS | Gitte Nørgaard Aidt |
| NSP QA Leverandør | Arosii A/S |
| NSP Driftsleverandør | Netic A/S |
Gennemførelsesfasen (styring)
| # | Tjekpunkt | Status | Ansvarlig | Udførende | Note |
|---|---|---|---|---|---|
| 5 | Plan
| Martin Bach Henriksen |
Ingen datakonvertering
Ny tidsplan for Final QA
| ||
| 6 | Test
| Mangler:
| |||
| 7 | Pilotdrift?
| Ingen plan om pilotafprøvning | |||
| 8 | Dokumentation
| Martin Bach Henriksen | NSP Husregler:
Der anvendes git ikke SVN. Denne afklares intern i GM. |
Gennemførelsesfasen: Forberedelse af implementering
| # | Tjekpunkt | Status | Ansvarlig | Udførende | Note |
|---|---|---|---|---|---|
| 9 | Er der bestilt adgang (whitelistning) til såvel, TEST som PROD miljø? | Martin Bach Henriksen |
| ||
| 10 | Er evt. hypercare fra NSP support aftalt? | Karen West Dalker | Det er noteret i prioriteringen. Men der mangler arbejdspakke i forhold til idriftsættelse. Koordinering mangler (Implementeringsgruppen). | ||
| 11 | Projekt oplyser om nødvendige Tilslutningsaftaler er på plads? Skabeloner for tilslutningsaftale kan findes her: Det er projektets ansvar at udfylde tilslutningsaftale. | Kjeld Forberg | Mangler:
| ||
| 12 | Ønskes anvendelse af NSP'ens nationale adviseringsservice? I så fald skal der indgås NAS tilslutningsaftale og de nødvendige topics skal oprettes - se note | Martin Bach Henriksen | Denne er ikke aktuel. Facade anvender ikke adviseringer. https://www.nspop.dk/display/public/web/NAS2+-+Anvenderguide |
Gennemførelsesfasen : Datakonvertering/migrering
| # | Tjekpunkt | Status | Ansvarlig | Udførende | Note |
|---|---|---|---|---|---|
| 13 | Projekt oplyser om test af datakonvertering er planlagt og om ressourcer er allokeret hvis relevant. | Karen West Dalker | Der bliver ikke lavet datakonvertering | ||
| 14 | Projekt oplyser om der i så fald findes en veldokumenteret fall-back plan, hvis datakonvertering fejler. | Karen West Dalker | Der bliver ikke lavet datakonvertering |
Gennemførelsesfasen: Transition til drift og support
| # | Tjekpunkt | Status | Ansvarlig | Udførende | Note |
|---|---|---|---|---|---|
| 15 | Findes der en plan for NSP aktiviteter ifm. transitionen til idriftsættelse og ibrugtagning – og er denne godkendt af involverede parter? (eksempler på aktiviteter kan være dataleverancer, afhængigheder mellem komponenter/services etc.) | ||||
| 16 | Er der sket overlevering til supportenheder (servicedesk) og er overleveringen accepteret? | ||||
| 17 | Er der sket overlevering til NSP Driftsleverandør og er overleveringen accepteret? | ||||
| 18 | Findes der en aftale om hypercare? | Karen West Dalker | Afventer implementeringsgruppens cut-over plan | ||
| 19 | Er der indgået kontrakt ift. support og vedligehold fra udviklingsleverandør - og hvornår udløber denne? | Support og vedligehold-aftale for Facadelag med Trifork udløber 1. marts 2029. Kontraktnummer: CNTR0011313 | |||
| 20 | Har PL indkaldt NSP QA leverandør til gennemgang af funktionel testrapport og resultater og er regressionstest overleveret til NSP QA leverandør jvf. NSP husregler? | Martin Bach Henriksen |
Gennemførelsesfasen: Teknisk dokumentation
| # | Tjekpunkt | Status | Ansvarlig | Udførende | Note |
|---|---|---|---|---|---|
| 21 | NSP QA Leverandør oplyser om endelig QA af leverancen er gennemført og godkendt inkl. overholdelse af NSP dokumentationskrav | Arosii | |||
| 22 | NSP QA Leverandør oplyser link til endelig QA rapport (to-be) | Arosii | |||
| 23 | NSP Driftsleverandør oplyser, om driftsvejledninger, driftshåndbog er godkendt | Netic | |||
| 24 | Er performancetest gennemført og rapport godkendt af NSP QA/SDS arkitektur?
| Arosii/NSP/SDS arkitektur |
Gennemførelsesfasen: Sikkerhed
| # | Tjekpunkt | Status | Ansvarlig | Udførende | Note |
|---|---|---|---|---|---|
| 25 | Er der udarbejdet og godkendt teknisk Go-live plan og en tilbagerulningsplan, såfremt den tekniske implementering fejler? |
OK
| Ny komponent, så den kan deployes i miljøer uden indvirkning på andre systemer | ||
| 26 | Såfremt der skal gennemføres risikovurdering og DPIA bekræfter projektet, at denne er gennemført og godkendt i SDS. | Karen West Dalker | Er i gang med Jura | ||
| 27 | Projektet bekræfter, om SDS Jura har afklaret, om det/den nye register/service er kategoriseret ift. fortegnelse jf. persondataforordningen. Hvis fortegnelse skal udarbejdes, bekræfter projektet, at Jura har godkendt denne. | Karen West Dalker | Ingen register. Kun gennemstillingskomponent |
Gennemførelsesfasen: Overdragelseskriterier
| # | Tjekpunkt | Status | Ansvarlig | Udførende | Note |
|---|---|---|---|---|---|
| 28 | Er NSPOP opdateret, så dokumentation flyttes fra "services på vej" til "Forretningsservices" og er den forretningsmæssige beskrivelse (Leverancebeskrivelse) udarbejdet? | ||||
| 29 | Er support- og fejlrettelsesprocedure på plads? Forventes at følge NSP standard procedure. Se SDS Incident Management | Forventer at følge NSP standard procedure for Incident Management. | |||
| 30 | Er processen for ændringshåndtering kommunikeret ud til projektet? Forventes at følge standarden for NSP ændringshåndtering - se NSP Change Managementproces | ||||
| 31 | NSP Driftsleverandør oplyser, om driftsrapportering er aftalt med projekt? Normalt sker dette månedligt. Hvis andet er aftalt, skal det angives. Evt. behov for data via Splunk Intelligence? | Netic | |||
| 32 | NSP Driftsleverandør oplyser om driftsovervågning i produktionsmiljø er etableret. | Netic | |||
| 33 | Er der aftalt håndtering af evt. ikke-blokerende fejl eller ændringsønsker på overdragelsestidspunktet? Hvis ja, lav referencer til SDS-Jira RfC'er i kolonnen "Note" | ||||
| 34 | Er al relevant historisk projektdokumentation gjort tilgængeligt på/overført til projektspace på NSPOP? | Martin Bach Henriksen | |||
| 35 | Er der aftalt og signet af på en samlet udestående liste, herunder aftalt hvor ansvar er placeret og tidsplan for hvornår listede udeståender forventes imødegået/afsluttet. | Martin Bach Henriksen | |||
| 36 | Er NSP Jira ajourført med de implementerede komponenter, ansvarlig leverandør/Lead (forvaltning af komponenten)? - se NSP Components Er NSP Confluence ajourført med Product Owner på hver enkelt komponent? - se PO på komponenter | NSP |
Realiseringsfasen
| # | Tjekpunkt | Status | Ansvarlig | Udførende | Note |
|---|---|---|---|---|---|
| 37 | Er der aftalt opfølgning i realiseringsfasen:
|
Ændringslog
| Version | Dato | Ændringer |
|---|---|---|
| 4.0 | 19-06-2023 | Checkliste ændret grundlæggende og alignet med Projektfaser i SDS projektmodel |


