You are viewing an old version of this page. View the current version.

Compare with Current View Page History

« Previous Version 6 Next »

OAT = Overdragelse Accept Tjekliste


NB: Tjeklisten er under løbende revision - respons/kommentarer til operator@nspop.dk eller gnai@sundhedsdata.dk

Formål

Formålet med denne Tjekliste er at sikre et struktureret udgangspunkt for dialog om overdragelsen mellem udviklingsprojekter/initiativer og NSP support, drift og forvaltning.

Tjekpunkterne er opsamlet i en række dialoger ml. udviklingsprojekter og NSP - men er under løbende tilpasning, så det giver værdi for alle parter.


Tjekpunkter relaterer sig til SDS' projektmodel med følgende NSP-formål:


Idéfasen (NSP)Identifikation af væsentlige gevinster gennem innovativt genbrug:

- Anvendelse af veletableret åben platform til at nå anvendere, der allerede benytter services og data fra NSP

- Genbrug af komponenter på NSP og suppler med nye i et løst koblet open source set-up

- Genbrug af veletableret og sikker infrastruktur, veldrevet og robust drift, velfungerende og etableret support set-up

- Tidlig inddragelse af NSP kompetencer for at sikre optimale genbrugsmuligheder og for at sikre overholdelse af principper ift. NSP arkitektur
Analysefasen (NSP)Formålet med at inddrage NSP kompetencer i analysefasen er at analysere projektets muligheder for optimal udnyttelse af NSP platformen mhp. optimalt indhold, omfang, ressourcer risici og gevinster. 

- Hvordan kan NSP platformens arkitektur, services og data genbruges og understøtte projektet mest hensigtsmæssigt

- Hvad skal der tænkes ind af innovative løsninger og kan de hensigtsmæssigt udvikles på NSP platformen, mhp. at sikre muligheder for genbrug

- Hvilke ressourcer og økonomi skal bringes i spil for at realisere projeket på NSP platformen

- Hvilke planer skal etableres for etablering/udvikling
Gennemførelsesfasen (NSP)Formålet med gennemførelsesfasen er, at projektet løbende sikrer tekniske og organisatoriske implementering i tæt samspil Med NSP kompetencer.

- Hvordan sikres løbende inddragelse af NSP kompetencer i teknisk implementering, med henblik på at undgå tilbageløb i projektet

- Hvordan sikres løbende organisatorisk implementering (markedsføring og support af service i forbindelse med test, pilot og idriftsættelse)

- Aftaler om arkitektur, sikkerhed, idriftsættelse og økonomi mhp. etablering, løbende drift, support og vedligehold

- Sign-off i forbindelse med idriftsættelse (QA og sikkerhed), forankring i organisation (PO og økonomi) og plan for opfølgning
Realiseringsfasen (NSP)Formålet med realiseringsfasen er at sikre, at gevinster bliver realiseret også qua NSP platformen.

- Plan for opfølgning følges

- Statistikker og driftsrapportering udarbejdes

 - Økonomisk og kapacitetsmæssig opfølgning


Opsamling af lessons learned fra tidligere NSP-projekter

Inddrag NSP så tidligt i forløbet som muligt - således at krav om overholdelse NSP arkitektur og dokumentation kan indgå i udbuddet og der tages højde i business casen for etablerings- og løbende omkostninger til idriftsættelse og udstilling på NSP platformen
Inddrag NSP tidligt i forløbet ved projektopstart m.h.p. introduktion til NSP arkitektur og krav til overholdelse og planlægning af proces for forløb - dialog er afgørende - OAT checkliste kun et hjælpemiddel
Inddrag og udpeg tidligt i forløbet den ansvarlige for Produktejerskabet for service i drift, herunder at den ansvarlige kan løfte og  varetage det daglige forretningsmæssige ansvar for produktet/service 
Inddrag NSP QA løbende i gennemførelesfasen, således at dyre og uhensigtmæssige tilbageløb for projektet undgås - løbende dialog er afgørende for et optimalt resultat i produktion og for anvendere
Sikre sign-off i forbindelse med overdragelse til NSP - herunder budget til drift og forvaltning, godkendelser af risikovurdering, DPIA, performancetest samt aftaler og vilkår for daglig drift, support og vedligehold


I hvilke situationer skal der gennemføres OAT

Alle projekter skal gennemføre fuld OAT, medmindre der aftales andet med NSP.

Herudover kan det give mening, at der ved udviklingsinitiativer af mindre størrelse gennemføres en fuld/delvis OAT. Dette kunne f.eks. være i forbindelse med implementering af ny service og/eller komponent på NSP platformen, major ændringer til eksisterende komponent, tilføjelse af service på eksisterende komponent eller ændringer i arkitekturen (applikation, data eller infrastruktur). 


Placering:

OAT placeres på udviklingsprojektets dokumentspace på nspop.dk og indgår som del af den samlede dokumentation af projektet.

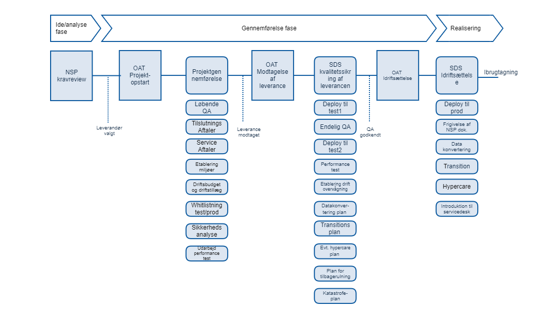
Overblik over processen (illustrativ)

OAT Procesv1


Ansvar og roller

Ansvar for koordinering, at sikre fremdrift og at foretage opfølgning på aktiviteter i relation til overdragelse til NSP påhviler SDS projektleder.

Der kan laves andre aftaler, men det skal explicit angives.

Neden for anføres oplysninger for projektet, ansvar og roller


Projektoplysninger

Projektnavn:
Evt. forkortelse af navn:
Komponentleverandør
Projektejer i SDS:
Projektleder:
PID:
Projektets Confluence site:
Projektets JIRA site:
Projektets Slack-kanal

OAT - Projektopstart

Dato
Næste mødedato
SDS Projektleder

SDS Product Owner


NSP - SDS


NSP QA Leverandør
NSP Driftsleverandør


Checkspørgsmål relateret til projektets faser


Analysefasen

#TjekpunktStatusAnsvarligUdførendeNote

Plan

  • Er der udarbejdet og aftalt plan for inddragelse af NSP?
  • Er projektet informeret om OAT processen og accepterer projektet at følge denne?
  • Projektet accepterer at anvende Slack til online møder, herunder sprintmøder og OAT-møder





Kravspecificering

  • Har følgende roller været involveret i kravspecificering og/eller review af disse?
    • NSP Løsningsarkitekt
    • NSP QA Leverandør
    • NSP Driftsleverandør






Løsningsdesign

  • Har NSP Løsningsarkitekt godkendt løsningsdesign?
  • NSP Driftsleverandør?
  • NSP QA Leverandør?




Økonomi

  • Har NSP leveret estimat over hhv. engangsudgifter samt varig drift?
  • Er årlig overførsel fra projekt til NSP estimeret og godkendt? 



Gennemførelsesfasen


OAT møder - Gennemførelsesfasen

Dato
Næste mødedato
SDS Projektleder


SDS Product Owner
NSP - SDS


NSP QA Leverandør
NSP Driftsleverandør


Gennemførelsesfasen (styring)

#TjekpunktStatusAnsvarligUdførendeNote

Plan


  • Projektet præsenterer projektets formål, arkitektur og design arkitektur.
  • Projektet præsenterer den overordnede tidsplan, herunder ønsker til:
    • Dato for start af løbende QA
    • Hyppighed for QA
    • Dato(er) for modtagelse af leverance(r) til QA
    • Datoer for gennemførelse af performancetest (staging miljø skal reserveres i 2 uger)
      (performancetest skal som udgangspunkt altid udføres, medmindre der aftales andet med NSP)
    • Dato for idriftsættelse
    • Dato for ibrugtagning
  • Projektet afklarer, om projektet indbefatter datakonvertering.




Test

  • Er alle miljøer (test1, test2 og evt. produktion) etableret og testet?

    Dette er relevant i tilfælde af, at projektet har brug for hardware og infrastruktur ud over det, der tilbydes som standard på NSP. 

  • Har projektet gennemgået NSP teststrategi Teststrategi NSP Vedligehold?
  • Er der aftalt etablering af NSP regressionstestcases med NSP QA ift. fremadrettet vedligehold?

    Er det afklaret med projektet, hvordan hhv. Dynamisk Test Generator (DTG) og Dynamisk Request Generator (DRG) kan understøtte projektets testgennemførsel? 
  • Er der gennemført performanceanalyse af projektet ift. forventet træk på eksisterende NSP-services og infrastruktur?
    • Eller: Er performancetest planlagt og klar til eksekvering af NSP QA Leverandør/NSP driftsleverandør?
  • Har projektet lavet en testplan ud fra use cases, så scope for funktionelle test cases er klart og kan dokumenteres i projektets testrapport?




Pilotdrift?

  • Hvem skal deltage i evt. pilot?
  • Hvordan skal WL foregå i pilot?




Dokumentation













Gennemførelsesfasen G7: Forberedelse af implementering

#TjekpunktStatusAnsvarligUdførendeNote
G7.1

Er der bestilt adgang (whitelistning) til såvel, TEST som PROD miljø?




G7.2

Er evt. hypercare fra NSP support aftalt?




G7.3

Projekt oplyser om nødvendige Tilslutningsaftaler er på plads?

Skabeloner for tilslutningsaftale kan findes her:

Opret tilslutningsaftale

Det er projektets ansvar at udfylde tilslutningsaftale.
Udfyldt tilslutningsaftale sendes til NSP Operatør.




G7.4

Ønskes anvendelse af NSP'ens nationale adviseringsservice?

I så fald skal der indgås NAS tilslutningsaftale og de nødvendige topics skal oprettes - se note



https://www.nspop.dk/display/public/web/NAS2+-+Anvenderguide

Gennemførelsesfasen TI2: Datakonvertering/migrering

#TjekpunktStatusAnsvarligUdførendeNote
TI2.1Projekt oplyser om test af datakonvertering er planlagt og om ressourcer er allokeret hvis relevant.


TI2.2Projekt oplyser om der i så fald findes en veldokumenteret fall-back plan, hvis datakonvertering fejler.



Gennemførelsesfasen TI3:  Transition til drift og support

#TjekpunktStatusAnsvarligUdførendeNote
TI3.1

Findes der en plan for NSP aktiviteter ifm. transitionen til idriftsættelse og ibrugtagning – og er denne godkendt af involverede parter? (eksempler på aktiviteter kan være dataleverancer, afhængigheder mellem komponenter/services etc.)




TI3.2

Er der sket overlevering til supportenheder (servicedesk) og er overleveringen accepteret?
NSP informerer National Service desk og sikrer opdatering af 'supportform'.
Der benyttes en standard template




TI3.3

Er der sket overlevering til NSP Driftsleverandør og er overleveringen accepteret?




TI3.4

Findes der en aftale om hypercare?




TI3.5Er der indgået kontrakt ift. support og vedligehold fra udviklingsleverandør - og hvornår udløber denne?


TI3.6Har PL indkaldt NSP QA leverandør til gennemgang af funktionel testrapport og resultater og er regressionstest overleveret til NSP QA leverandør jvf. NSP husregler?



Gennemførelsesfasen TI5:  Teknisk dokumentation

#TjekpunktStatusAnsvarligUdførendeNote
TI5.1NSP QA Leverandør oplyser om endelig QA af leverancen er gennemført og godkendt inkl. overholdelse af NSP dokumentationskrav


TI5.2

NSP QA Leverandør oplyser link til endelig QA rapport (to-be)




TI5.3NSP Driftsleverandør oplyser, om driftsvejledninger, driftshåndbog er godkendt


TI5.4

Er performancetest gennemført og rapport godkendt af NSP QA/SDS arkitektur?

  • Link til performancetest indsættes her.




Gennemførelsesfasen TI6:  Sikkerhed

#TjekpunktStatusAnsvarligUdførendeNote
TI6.1Er der udarbejdet og godkendt teknisk Go-live plan og en tilbagerulningsplan, såfremt den tekniske implementering fejler? BLANK





TI6.2Såfremt der skal gennemføres risikovurdering og DPIA bekræfter projektet, at denne er gennemført og godkendt i SDS.  


TI6.3

Projektet bekræfter, om SDS Jura har afklaret, om det/den nye register/service er kategoriseret ift. fortegnelse jf. persondataforordningen.

Hvis fortegnelse skal udarbejdes, bekræfter projektet, at Jura har godkendt denne.





Gennemførelsesfasen R1: Overdragelseskriterier

#TjekpunktStatusAnsvarligUdførendeNote
R1.1

Er NSPOP opdateret, så dokumentation flyttes fra "services på vej" til "Forretningsservices" og er den forretningsmæssige beskrivelse (Leverancebeskrivelse) udarbejdet?




R1.2

Er support- og fejlrettelsesprocedure på plads?

Forventes at følge NSP standard procedure. Se SDS Incident Management 
Hvis andet er aftalt, skal det angives.




R1.4

Er processen for ændringshåndtering kommunikeret ud til projektet?

Forventes at følge standarden for NSP ændringshåndtering - se NSP Change Managementproces
Hvis andet er aftalt, skal det angives.




R1.6

NSP Driftsleverandør oplyser, om driftsrapportering er aftalt med projekt?

Normalt sker dette månedligt. Hvis andet er aftalt, skal det angives. Evt. behov for data via Splunk Intelligence?




R1.7NSP Driftsleverandør oplyser om driftsovervågning i produktionsmiljø er etableret.


R1.7Er der aftalt håndtering af evt. ikke-blokerende fejl eller ændringsønsker på overdragelsestidspunktet? Hvis ja, lav referencer til SDS-Jira RfC'er i kolonnen "Note"


R1.8Er al relevant historisk projektdokumentation gjort tilgængeligt på/overført til projektspace på NSPOP?


R1.9Er der aftalt og signet af på en samlet udestående liste, herunder aftalt hvor ansvar er placeret og tidsplan for hvornår listede udeståender forventes imødegået/afsluttet.


R2.0

Er NSP Jira ajourført med de implementerede komponenter, ansvarlig leverandør/Lead (forvaltning af komponenten)? - se NSP Components

Er NSP Confluence ajourført med Product Owner på hver enkelt komponent? -  se PO på komponenter





Realiseringsfasen

#TjekpunktStatusAnsvarligUdførendeNote
R2.1

Er der aftalt opfølgning i realiseringsfasen:

  • Retrospektive
  • Driftsrapportering
    • Statistik for anvendelse (anvendere)
    • Statistik for driftforhold (kapacitet, forbrug, økonomi)
    • Statistik for support, incidents og RFC (forbrug, økonomi)
  • Revision af dokumentation
  • Revision af økonomi





Ændringslog

VersionDatoÆndringer
3.013-02-2019OAT tjekliste template oprettet i SDS fælles dokumenter
3.122-02-2019Tilføjet punkt R1.7 omkring referencer til ikke-blokerende fejl eller ændringsønsker på overdragelsestidspunktet
3.1.211-03-2019Link til Tilslutningsaftale tilføjet
3.1.310-05-2019Præcisering af at SDS projektleder er ansvarlig for fremdrift etc.
3.1.418-06-2019Præcisering af afsnit S1.7 og S1.7.1
3.220-06-2019

Afsnit R1.3 udgår, da der altid bliver deployed til ProdTest/UDD miljø.

Afsnit TI6.1 tilføjet Go-Live plan.

Afsnit U2.1 serviceaftale er fjernet, da projekt ikke skal have styr på denne del.

Afsnit S1.3.3.1 vedr. performancetest tilføjet

Afsnit U2.1, U2.2, U2.3 og U2.4 mindre ændringer i formuleringer.

Afsnit S1.4 udgår, og er flyttet til TI5.4 (resten findes i S1.3.3.1)

Afsnit G7.2 udgår, da projekt ikke skal forholde sig til serviceaftaler

Afsnit G7.4 udgår, da denne bliver afklaret i S1.7

Afsnit TI3.1 omformuleret

Afsnit TI3.2 omformuleret

Afsnit TI3.3 omformuleret

Afsnit TI7.1 omformuleret

Afsnit TI7.2 omformuleret

Afsnit R1.1 og R1.2 omformuleret

Afsnit R1.5 udgår, da dato fremgår af S1.3.5

Afsnit R2.4 udgår, og inkluderes i R2.3

Afsnit TI3.1.1 omformuleret

3.2.118-07-2019

Afsnit TI3.1.1 omformuleret

Afsnit R1.2 omformuleret + tilføjet link

Afsnit R1.4 omformuleret + tilføjet link

Tilføjelse af R1.8 -2.0

Tilføjelse om opbevaring af OAT

Tilføjelse af formål m.v.

3.2.222-07-2019Afsnit R2.1 tilføjet omkring komponenter og Product Owner
3.2.329-07-2019Indledende afsnit omkring "I hvilke situationer skal der gennemføres OAT:" tilføjet.
3.2.421-09-2020Tilføjet S.1.6 vedr. performanceanalyse efter ønske fra NSP arkitekturforum. 
3.2.510-11-2020Tilføjet spørgsmål ift. om NAS skal anvendes
3.2.619-01-2022Tilføjet TI.4
3.2.731-01-2022
3.2.809-06-2023Checkliste alignet med Projektfaser i SDS projektmodel




  • No labels