INDHOLD
Beskrivelse
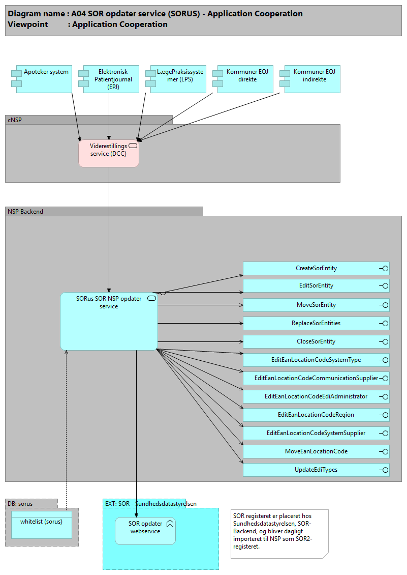
NSP gennemstillings service til SOR opdaterings servicen hos Sundhedsdatastyrelsen.
SOR Opdatering Servicen (SORUS) er en del af en række opdateringer vedrørende Sundhedsvæsenets Organisationsregister (SOR). Denne service forbedrer server-to-server integration med registeret, gør det lettere at automatisere opdateringer af dette. SOR interne services eksisterer allerede, men kan ikke udstilles direkte til brug for regioner, kommuner, og andre interessenter. Derfor bliver der udstillet en Opdater Webservice i SOR miljøet, som kan nåes fra NSP, og ligeledes bliver der udstillet en service i NSP, som kan nåes udefra. SORUS' primære funktionalitet er derfor at autentificere brugerne af systemet, og tillade gennemstilning af opdatering forespørgelselser ned til SOR miljøet. Opdater Webservicen sørger så for adgangskontrol til den/ specifikke resurse(r) som bliver berørt af forespørgelsen, samt transformationen af forespørgelserne til interne formater.
Support ansvarlig: Capgemini
NSP: SOR Opdater Service (SORUS) - Leverancebeskrivelse
Forretningsanvendelse
Applikationsbeskrivelse
SORUS udstilles på NSP og skal tilgås på den central NSP-instans (cNSP).
Fælles for hele servicen, er at der bliver benyttet Den Gode Webservice (DGWS) til authentifikering, og der accepteres kun niveau 3 (VOCES og FOCES) eller 4 (MOCES) ID kort udstedt af SOSI-STS. Selvom niveau 3 både indeholder FOCES og VOCES, så er det kun FOCES som er tilladt.
SORUS opdater servicen kan tilgås på adressen: [miljø url]/sor-opdater/SOROpdateringService
For eksempel, på TEST1-miljøet vil det være: http://test1.ekstern-test.nspop.dk:8080/sor-opdater/SOROpdateringService
WSDL filen for servicen kan hentes ved at tilføje "?wsdl" til enden af URL'en.
Servicen udstiller følgende operationer, som alle opdaterer SOR entitets typer via SOR backend servicen SOR opdater webservice:
++ CreateSorEntity
++ EditSorEntity
++ MoveSorEntity
++ ReplaceSorEntities
++ CloseSorEntity
++ EditEanLocationCodeSystemType
++ EditEanLocationCodeCommunicationSupplier
++ EditEanLocationCodeEdiAdministrator
++ EditEanLocationCodeRegion
++ EditEanLocationCodeSystemSupplier
++ MoveEanLocationCode
++ UpdateEdiTypes
Datastruktur, Intern register: SORUS whitelist
Register properties:
SORUS er ikke i sig selv et databærende register på NSP, benyttes kun til CVR whitelist control af SOR opdater service.
Selve SOR registret som opdateres via SOR Opdater servicen er placeret i SOR backend i SDS. Disse data importeres dagligt via SOR2-importer til NSP Stamdata databasen, hvor de udstilles via SKRS og SORLS (SOR lookup service)
Se B20 Sundhedsvæsenets Organisations Register (SOR2).
Entitetsbeskrivelser
whitelist (sorus)
Objektet indeholder de CVR som er whitelisted til brug for SOR opdater servicen (SORUS)
Objektet indeholder informationen:
---------------------------------------
cvr -- CVR nummer
comment -- Her anføres NSP Jira nummer som relaterer den enkelte whitelisting
Tabelbeskrivelser
Tabel: whitelist (sorus)
CREATE DATABASE sorus;
USE sorus;
DROP TABLE IF EXISTS whitelist;
CREATE TABLE whitelist (
id INT NOT NULL AUTO_INCREMENT,
cvr CHAR(8) NOT NULL DEFAULT '0',
comment VARCHAR(2048) NOT NULL DEFAULT '0',
PRIMARY KEY (id)
) ENGINE=InnoDB DEFAULT CHARSET=utf8;
);



