Test niveauer
I illustrationen og tabellen herunder ses de forskellige niveauer af test som skal laves for projektet.
Her til kommer Unittest og den automatiserede systemintegrationstest, der altid skal være en del af NSP komponenter, jfr husreglerne. Disse udvikles altid af Leverandøren.
Out of scope:
Det forventes ikke at være muligt at teste alt omkring digitalpost og fuldmagt - da det at give fuldmagt til digitalpost ikke ser ud til at fungere.
Tabel over test niveauer
ID | Test niveau | Beskrivelse og afhængigheder | Ansvarlig | Deltagere | Kommentar |
|---|---|---|---|---|---|
1
| Systemtest af DDTV | Projektet | Fuldmagtsfunktionen har pt. kendt fejl DDTV-11 (fuldmagt fungere ikke) | ||
IDWS | ddtvCheckStatusRequest | Testes med DRG test | |||
ddtvApplyForNewDentistRequest | Testes med DRG test | ||||
NewDentistFullStop | Testes med DRG test | ||||
NoMoreReminders | Testes med DRG test | ||||
DisregardApplicationForNewDentist | Testes med DRG test | ||||
OptOut | Testes med DRG test | ||||
DGWS | ddtv - Dentist accept | EDI portalen benyttes til test - der er fundet en mindre opgave som løses med DDTV-15 (manglende telefon nummer og navn ved accept) | |||
ddtv - Dentist reject | Testets med EDIportalen | ||||
Jobs | Job til identifikation af borgere, der fylder 22 år | Jobbet afvikles og resultat valideres ved benyttelse af DRG og tjek i databasen | |||
Job til afsendelse af digital post | Der afventes RC med rettelsen af DDTV-14 (korrektnavngivning af breve) | ||||
Job til påmindelse af borger | Jobbet afvikles og resultat valideres ved benyttelse af DRG og tjek i databasen | ||||
Job til afsendelse af EDI-beskeder | Jobbet afvikles og resultat valideres ved benyttelse af EDIPortalen og tjek i databasen | ||||
Overvågning af baggrundsjobs | - | ||||
Job til afsendelse af "se bort fra tidligere EDI"-beskeder | Jobbet afvikles og resultat valideres ved benyttelse af EDIPortalen og tjek i databasen | ||||
Job til sletning af data for afdøde borgere, samt borgere, der aldrig svarede | Jobbet afvikles og resultat valideres ved benyttelse af DRG og tjek i databasen | ||||
| Øvrige tests | TEST af alle digitale og fysiske breve er i orden, når de er blevet godkendt og lagt klar på DPK | Projektet | Manuel test af breve samt validering af brev fremsendt til test digital post postkasse | |
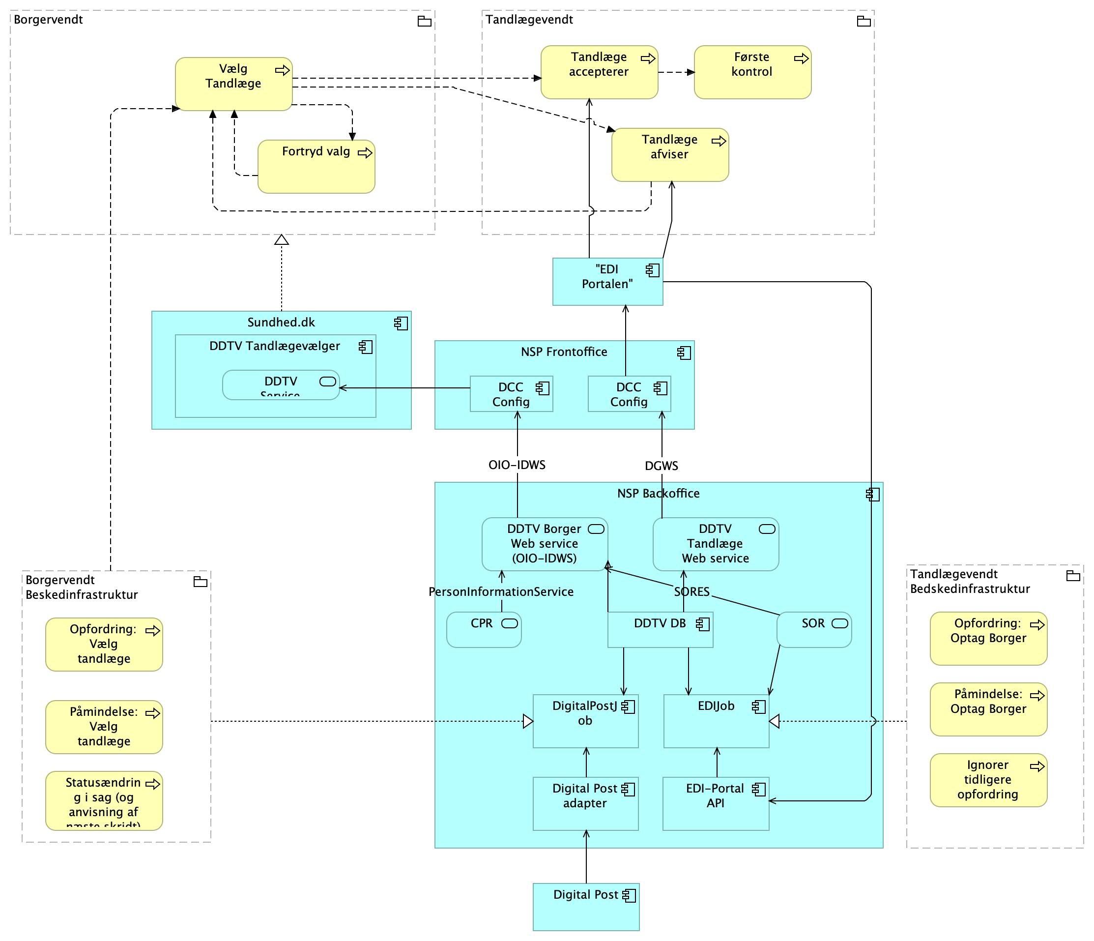
2 | Integrationer mellem Sundhed.dk og NSP DDTV | IDWS
Måske kan I også nå: Borger udpeger eksisterende tandlæge uden yderligere kommunikation med tandlægen (NewDentistFullStop) Borger vælger at sige nej tak til yderligere påmindelser om valg af tandlæge (NoMoreReminders) Borger vælger at fortryde tandlæge valget, her efter kan boger vælge ny tandlæge på ny(DisregardApplicationForNewDentist) Borger fra vælger at deltager i DDTV (OptOut) | Sundhed.dk | Projektet | Projektet producere og levere test data til testen. |
3 | Integrationer mellem EDIPortalen (Nasure) og NSP DDTV | DGWS Modtagelse af beskeder fra NSP bliver tilgængelige i EDIPortalen En tandlæge kan vælge at acceptere eller afvise en ny klient (ddtv - Dentist accept) eller (ddtv - Dentist reject) Hvis en tandlæge undlader at svarer sendes afvisning om manglende svar (ddtv - Dentist reject) | Nasure | Projektet |
|
4 | Uge 44 test | Test af at der er teknisk hul igennem
Forudsætning: # 1, 2 gennemført med succes | Projektet | SDS/ Projektet /SDK /Arosii | TEST1 ? |
5 | Egentest sundhed.dk | Ud over punkt 2 At borgeren ledes forbi information omkring lokale tandlæger og deres priser så borgeren kan vælge tandlæge på et oplystgrundlag
De integration/ hul igennem som ikke blev gennemført i #2/4 | Sundhed.dk |
| Gennemføres inden 2. februar på TEST1 |
6 | Egentest EDIPortalen (Nasure) | Ud over punkt 3 Sikre at der sker påmindelse af tandlægerne i den 3 ugers periode med passende interval efter modtagelse af notifikation om nye klient Hvis en tandlæge undlader at svarer sendes afvisning om manglende svar (ddtv - Dentist reject) De integration som ikke blev gennemført i #3 | Nasure |
| Gennemføres inden 2. februar på TEST1 |
7 | E2E test Uge 5 - 2026 | Test af hele DDTVs flow fra afsendelse af digitalpost til Borger. Borger vælger tandlæge. Tandlægen behandler anmodning. Samt Borger har modtaget kvittering for accept fra tandlæg inkl. øvrige muligheder og fejl. Forudsætning: # 1 - 6 er gennemført med succes | Projektet | SDS/ Projektet /SDK /Nasure /Arosii | 4. februar 2026 - |
8 | E2E gentest | De udeståender der var i forbindelse med e2e testen bliver gentestet i marts hvor DDTV er kommet på TEST2. | Projektet | SDS/ Projektet /SDK | Opstart - 26 februar 2026 På TEST2 |

