Skip to main content
assistive.skiplink.to.breadcrumbs
assistive.skiplink.to.header.menu
assistive.skiplink.to.action.menu
assistive.skiplink.to.quick.search
Log in
Help / Tips
Help
Online Help
Keyboard Shortcuts
Feed Builder
What’s new
About Confluence
Search
Quick Search
Hit enter to search
Din digitale tandlægevælger
Content
Pages
Blog
Space Tools
Settings
Content Tools
Tasks
Unable to load page tree. It seems that you do not have permission to view the root page.
Edit profile
Remove Read Confirmation
A
t
tachments (3)
Page History
Page Information
Resolved comments
View in Hierarchy
View Source
Export to Word
Export to PDF
Hide Inline Comments
Explore Built-in Scripts
Pages
Din digitale tandlægevælger (DDTV)
Arkitektur og design
Skip to end of banner
Jira links
Workflow
Read Confirmation
Go to start of banner
1. Overordnet komponentdesign
Created by
Jan Riis
, last updated on
05-05-2025
1 minute read
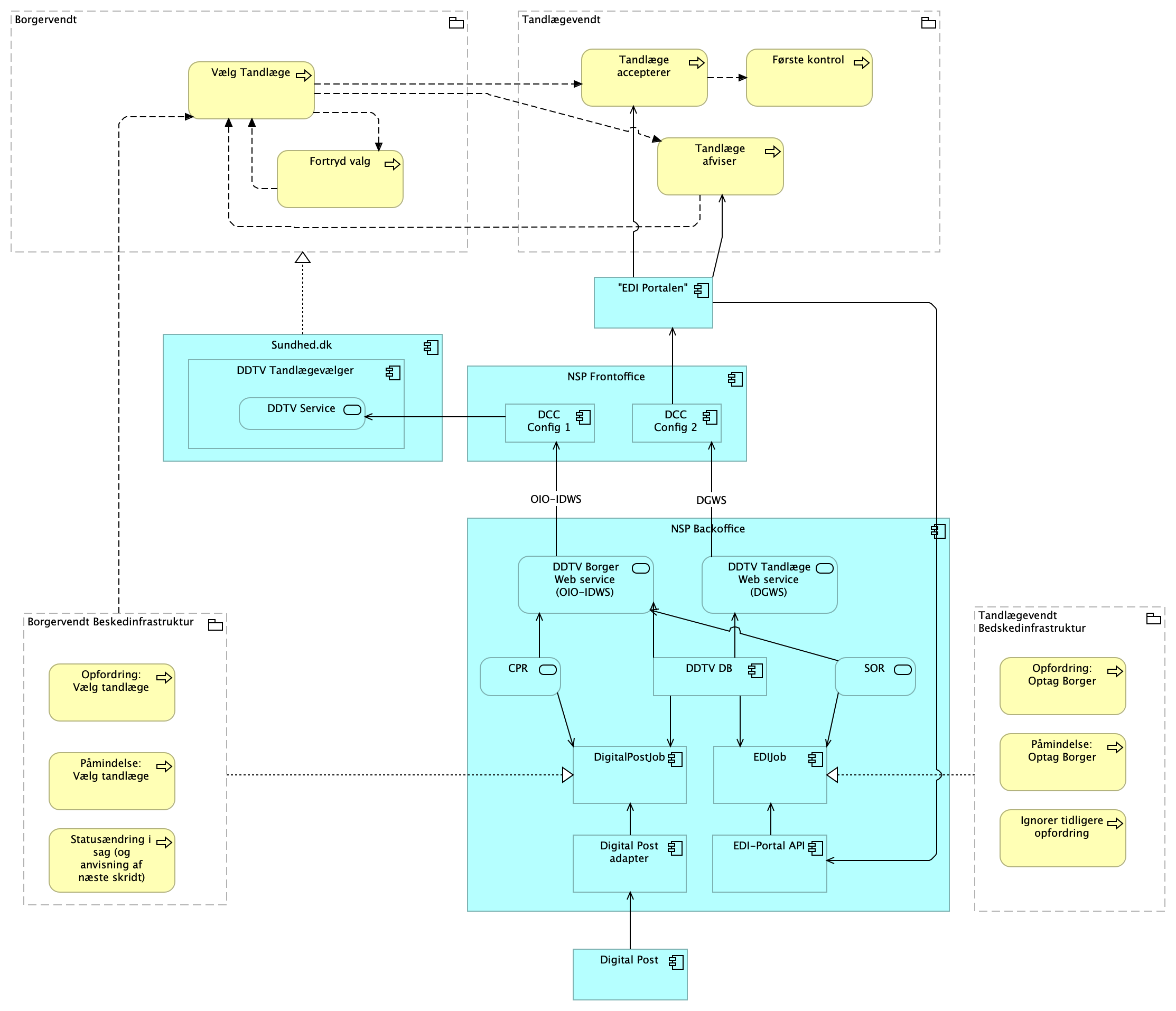
Overordnede komponenter (Archimate)
Hovedproces: borger fylder snart 22 år
No labels
null