OAT = Overdragelse Accept Tjekliste


NB: Tjeklisten er under løbende revision - respons/kommentarer til operator@nspop.dk eller gnai@sundhedsdata.dk

Formål

Formålet med denne Tjekliste er at sikre et struktureret udgangspunkt for dialog om overdragelsen mellem udviklingsprojekter/initiativer og NSP support, drift og forvaltning.

Tjekpunkterne er opsamlet i en række dialoger ml. udviklingsprojekter og NSP - men er under løbende tilpasning, så det giver værdi for alle parter.


Tjekpunkter relaterer sig til SDS' projektmodel med følgende NSP-formål:


Idéfasen (NSP)Identifikation af væsentlige gevinster gennem innovativt genbrug:

- Anvendelse af veletableret åben platform til at nå anvendere, der allerede benytter services og data fra NSP

- Genbrug af komponenter på NSP og suppler med nye i et løst koblet open source set-up

- Genbrug af veletableret og sikker infrastruktur, veldrevet og robust drift, velfungerende og etableret support set-up

- Tidlig inddragelse af NSP kompetencer for at sikre optimale genbrugsmuligheder og for at sikre overholdelse af principper ift. NSP arkitektur
Analysefasen (NSP)Formålet med at inddrage NSP kompetencer i analysefasen er at analysere projektets muligheder for optimal udnyttelse af NSP platformen mhp. optimalt indhold, omfang, ressourcer risici og gevinster. 

- Hvordan kan NSP platformens arkitektur, services og data genbruges og understøtte projektet mest hensigtsmæssigt

- Hvad skal der tænkes ind af innovative løsninger og kan de hensigtsmæssigt udvikles på NSP platformen, mhp. at sikre muligheder for genbrug

- Hvilke ressourcer og økonomi skal bringes i spil for at realisere projeket på NSP platformen

- Hvilke planer skal etableres for etablering/udvikling
Gennemførelsesfasen (NSP)Formålet med gennemførelsesfasen er, at projektet løbende sikrer tekniske og organisatoriske implementering i tæt samspil Med NSP kompetencer.

- Hvordan sikres løbende inddragelse af NSP kompetencer i teknisk implementering, med henblik på at undgå tilbageløb i projektet

- Hvordan sikres løbende organisatorisk implementering (markedsføring og support af service i forbindelse med test, pilot og idriftsættelse)

- Aftaler om arkitektur, sikkerhed, idriftsættelse og økonomi mhp. etablering, løbende drift, support og vedligehold

- Sign-off i forbindelse med idriftsættelse (QA og sikkerhed), forankring i organisation (PO og økonomi) og plan for opfølgning
Realiseringsfasen (NSP)Formålet med realiseringsfasen er at sikre, at gevinster bliver realiseret også qua NSP platformen.

- Plan for opfølgning følges

- Statistikker og driftsrapportering udarbejdes

 - Økonomisk og kapacitetsmæssig opfølgning


Opsamling af lessons learned fra tidligere NSP-projekter

Inddrag NSP så tidligt i forløbet som muligt - således at krav om overholdelse NSP arkitektur og dokumentation kan indgå i udbuddet og der tages højde i business casen for etablerings- og løbende omkostninger til idriftsættelse og udstilling på NSP platformen
Inddrag NSP tidligt i forløbet ved projektopstart m.h.p. introduktion til NSP arkitektur og krav til overholdelse og planlægning af proces for forløb - dialog er afgørende - OAT checkliste kun et hjælpemiddel
Inddrag og udpeg tidligt i forløbet den ansvarlige for Produktejerskabet for service i drift, herunder at den ansvarlige kan løfte og  varetage det daglige forretningsmæssige ansvar for produktet/service 
Inddrag NSP QA løbende i gennemførelesfasen, således at dyre og uhensigtmæssige tilbageløb for projektet undgås - løbende dialog er afgørende for et optimalt resultat i produktion og for anvendere
Sikre sign-off i forbindelse med overdragelse til NSP - herunder budget til drift og forvaltning, godkendelser af risikovurdering, DPIA, performancetest samt aftaler og vilkår for daglig drift, support og vedligehold


I hvilke situationer skal der gennemføres OAT

Alle projekter skal gennemføre fuld OAT, medmindre der aftales andet med NSP.

Herudover kan det give mening, at der ved udviklingsinitiativer af mindre størrelse gennemføres en fuld/delvis OAT. Dette kunne f.eks. være i forbindelse med implementering af ny service og/eller komponent på NSP platformen, major ændringer til eksisterende komponent, tilføjelse af service på eksisterende komponent eller ændringer i arkitekturen (applikation, data eller infrastruktur). 


Placering:

OAT placeres på udviklingsprojektets dokumentspace på nspop.dk og indgår som del af den samlede dokumentation af projektet.

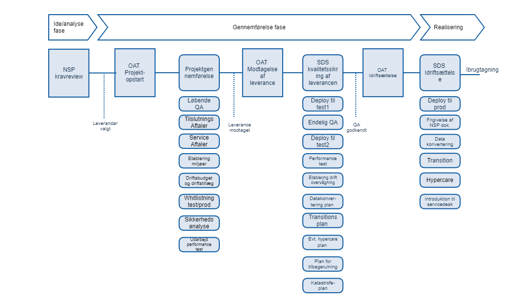
Overblik over processen (illustrativ)


Ansvar og roller

Ansvar for koordinering, at sikre fremdrift og at foretage opfølgning på aktiviteter i relation til overdragelse til NSP påhviler SDS projektleder.

Der kan laves andre aftaler, men det skal explicit angives.

Neden for anføres oplysninger for projektet, ansvar og roller


Projektoplysninger

Projektnavn:Graviditetsmappeprojektet
Evt. forkortelse af navn:GMv2
KomponentleverandørTrifork
Projektejer i SDS:Anders Peiter Rokkjær
Projektleder:Karen West Dalker (PO: Martin Bach Henriksen)
PID:FGM - (ny) Revidering af projektgrundlag og styregruppeaftale 2025
Projektets Confluence site:Digital Løsning til Graviditetsforløb - Graviditetsmappen - Global Site
Projektets JIRA site:Den Fælles Graviditetsmappe - SDS JIRA
Projektets Slack-kanalgraviditetsmappen2 (Channel) - NSP - Slack

OAT - Projektopstart

DatoOktober 2024
Næste mødedatoN/A
SDS ProjektlederKaren West Dalker (PO: Martin Bach Henriksen)

SDS Product Owner

Anni Markussen

NSP - SDS

Gitte Nørgaard Aidt

NSP QA LeverandørArosii A/S
NSP DriftsleverandørNetic A/S


Check-spørgsmål relateret til projektets faser


Analysefasen

#TjekpunktStatusAnsvarligUdførendeNote

1

Plan

  • Er der udarbejdet og aftalt plan for inddragelse af NSP?
  • Er projektet informeret om OAT processen og accepterer projektet at følge denne?
  • Projektet accepterer at anvende Slack til online møder, herunder sprintmøder og OAT-møder




2


Kravspecificering

  • Har følgende roller været involveret i kravspecificering og/eller review af disse?
    • NSP Løsningsarkitekt
    • NSP QA Leverandør
    • NSP Driftsleverandør





3

Løsningsdesign

  • Har NSP Løsningsarkitekt godkendt løsningsdesign?
  • NSP Driftsleverandør?
  • NSP QA Leverandør?




4

Økonomi

  • Har NSP leveret estimat over hhv. engangsudgifter samt varig drift?
  • Er årlig overførsel fra projekt til NSP estimeret og godkendt? 




Gennemførelsesfasen


OAT møder - Gennemførelsesfasen

Dato6/11 2025
Næste mødedato11/11 2025
SDS ProjektlederKaren West Dalker (PO: Martin Bach Henriksen)
SDS Product Owner

Amir Chaudhry

NSP - SDS

Gitte Nørgaard Aidt

NSP QA LeverandørArosii A/S (Jacob Qvortrup)
NSP DriftsleverandørNetic A/S (Søren Schmidt)


Gennemførelsesfasen (styring)

#TjekpunktStatusAnsvarligUdførendeNote
5

Plan


  • Projektet præsenterer projektets formål, arkitektur og design arkitektur.

Digital Post Adapter (DPA) afkobler Digital Post Serviceprovider med resten af infrastrukturen, så anvendere kan tilgå DPA via et digital post modul.

  • Projektet præsenterer den overordnede tidsplan, herunder ønsker til:
    • Dato for start af løbende QA
    • Hyppighed for QA
    • Dato(er) for modtagelse af leverance(r) til QA
    • Datoer for gennemførelse af performancetest (staging miljø skal reserveres i 2 uger)
      (performancetest skal som udgangspunkt altid udføres, medmindre der aftales andet med NSP)
    • Dato for idriftsættelse
    • Dato for ibrugtagning
  • Projektet afklarer, om projektet indbefatter datakonvertering.

Martin Bach Henriksen
  • Dato for start af løbende QA - april 2025
  • Hyppighed for QA - Afklaret Arosii og Trifork imellem
  • Dato(er) for modtagelse af leverance(r) til QA - 1/7 2025 - Hvornår kan Markus levere det til final QA!
  • Datoer for gennemførelse af performancetest (staging miljø skal reserveres i 2 uger)
    (performancetest skal som udgangspunkt altid udføres, medmindre der aftales andet med NSP) - Skal der laves en performance test - Ren gennemstilling? - Spørge Asger eller Aron at der ikke er behov for performancetest og få dem til at godkende - Send mail
  • Forventet at DPA er på TEST1 og TEST2 den 11/7, hvis der leveres til final QA i uge 24 (der er ferie hos Arosii og Netic fra uge 29)
  • Dato for idriftsættelse - 1/12 (gerne før)
  • Dato for ibrugtagning - 1/12 (Andre anvender måske før - skal afklares)
  • Idriftsættelse og ibrugtagning skal ikke være på samme dato. Gerne 4 uger mellem.
  • Opdatere tidsplan for DPA med final QA, TEST1, TEST2, idriftsættelse og ibrugtagning.


  • NY TIDSPLAN grundet fund i QA. Forventet ny levering til final QA: uge 28 → Til driftleverandør i uge 29. En reel release til TEST1 vil formentlig (Formentlig = usikkerhed grundet ferietid) blive d. 18/8 og snarest herefter (inden 1/9) release til TEST2.


Ingen datakonvertering


15/8 2025:

Performancetest mangler afklaring fra SDS arkitekter.


5/9 2025:

Arosii tester DPA: uge 36/37

Overlevering til Netic og klargøring til TEST2: uge 38

Afklaring med NSP om hvornår DPA skal i prod. Karen, Amir og Gitte taler sammen.


19/9 2025:

Den er i TEST1 nu og mangler nogle test, som udføres i næste uge 39. Forventningen er at DPA skal i TEST2. i slut oktober.

Overdragelse af DPA til NSP er endnu ikke afklaret. Karen og Amir afklarer det. Slut oktober eller ved GM idriftsættelse?


1/10 2025:

Afklaring mellem NSP og GM: Forventningen er at DPA skal i TEST2 i slut oktober. og i prod i december.

PO overdragelsen sker når DPA er i TEST2 i oktober. OAT afsluttes. Der aftales overleveringsmøde mellem NSP, GM og Trifork.


6

Test

  • Er alle miljøer (test1, test2 og evt. produktion) etableret og testet?

    Dette er relevant i tilfælde af, at projektet har brug for hardware og infrastruktur ud over det, der tilbydes som standard på NSP. 

  • Har projektet gennemgået NSP teststrategi Teststrategi NSP Vedligehold?
  • Er der aftalt etablering af NSP regressionstestcases med NSP QA ift. fremadrettet vedligehold?

    Er det afklaret med projektet, hvordan hhv. Dynamisk Test Generator (DTG) og Dynamisk Request Generator (DRG) kan understøtte projektets testgennemførsel? 
  • Er der gennemført performanceanalyse af projektet ift. forventet træk på eksisterende NSP-services og infrastruktur?
    • Eller: Er performancetest planlagt og klar til eksekvering af NSP QA Leverandør/NSP driftsleverandør?
  • Har projektet lavet en testplan ud fra use cases, så scope for funktionelle test cases er klart og kan dokumenteres i projektets testrapport?

Martin Henriksen

Mangler:

  • Alle miljøer er oprettet. Der skal oprettes en komponent på miljøet. Der skal laves en RFC for en endelig release for den nye komponent.
  • Gennemgå NSP teststrategi Teststrategi NSP Vedligehold - SDS Koordinere med Louise (testmanager) fra Arosii
  • Aftalt etablering af NSP regressionstestcases med NSP QA ift. fremadrettet vedligehold?
  • Dynamisk Test Generator (DTG) og Dynamisk Request Generator (DRG) - SDS Koordinere med Louise (testmanager) fra Arosii
  • Gennemført performanceanalyse af projektet ift. forventet træk på eksisterende NSP-services og infrastruktur - Koordinere med Louise (testmanager) fra Arosii
  • Lavet en testplan ud fra use cases, så scope for funktionelle test cases er klart og kan dokumenteres i projektets testrapport? - Se beskrivelse i use case bilag fra udbudsmaterialet. - Koordinere med Louise (testmanager) fra Arosii


15/8 2025:

Der skal laves en testplan og testcases for DPA - afklares med Trifork - Ressourcer hos tester?

  • Test skabelon til at kunne dokumentere at der er hul igennem - Trifork kan oprette dette? - Evt. den fra fravalg?
  • Anvend DRG til test - klokkeslæt, dato, datafelter og ÆØÅ


5/9 2025:

Arosii tester DPA: uge 36/37


19/9 2025:

Louise tester DPA færdig i uge 39 inden den sendes til TEST2.


1/10 2025:

Nyeste version af DPA skal releases, så Louise kan teste og vi kan få den på TEST2.


5/11 2025:

  • test1, test2 er etableret og testet. Prod er ikke oprettet endnu.
  • Teststrategi NSP Vedligehold er gennemgået: Teststrategi NSP Vedligehold - NSP services - Global Site
  • Der er etableret NSP regressionstestcases med NSP QA ift. fremadrettet vedligehold: Issue Navigator - SDS JIRA
  • Det er afklaret med projektet, hvordan hhv. Dynamisk Test Generator (DTG) og Dynamisk Request Generator (DRG) kan understøtte projektets testgennemførsel. DPA er oprettet som service i DRG, som den kun skal oprettes i. DTG er ikke relevant i dette projekt

  • Der er gennemført performanceanalyse af projektet ift. forventet træk på eksisterende NSP-services og infrastruktur?
    • Godkendt af SDS arkitekter. DPA implementerer en simpel asynkron afkobling, der ikke vil være performanceudfordringer for, med det load graviditetsprojektet medfører. På sigt, når belastningen stiger, bør der dog udføres en performance-test af kommunikationen med Triforks Post komponent i samarbejde med Trifork. Er dokumenteret i 360.
    • Arosii foreslår at lave performancetest senere når load på DPA stiger. Det vurderes at load med ODR og DDTV ikke vil medføre performanceproblemer.
  • Projektet har lavet en testplan ud fra use cases, så scope for funktionelle test cases er klart og kan dokumenteres i projektets testrapport.
  • Projektet har lavet sin egen accepttest (se vedhæftet) og Arosii har har lavet systemtest af DPA: https://jira.nspop.dk/browse/NRT-16840
7

Pilotdrift?

  • Hvem skal deltage i evt. pilot?
  • Hvordan skal WL foregå i pilot?

Martin Henriksen
Ingen plan om pilotafprøvning
8

Dokumentation

Martin Bach Henriksen

NSP Husregler:

  • NSP Husregler Version 2.15
  • Det er godkendt at anvende Java 21
  • Der skal anvendes NSP platform version 4
  • Der anvendes git ikke SVN.


15/8 2025:

Aftalen er at finpudse detaljer indtil idriftsættelse


Gennemførelsesfasen: Forberedelse af implementering

#TjekpunktStatusAnsvarligUdførendeNote
9

Er der bestilt adgang (whitelistning) til såvel, TEST som PROD miljø?

Martin Bach Henriksen
  • Det kræver ikke nogen whitelistning for generel adgang til NSP testmiljøer, men nogle komponenter kræver særskilt whitelistning ved operatøren. Trifork har været leverandør i mange år så deres CVR nummer er helt sikkert allerede whitelistet de steder det er nødvendigt.
  • DPA kræver særskilt whitelistning ved operatøren. GM bestiller dette via en supportsag når de er klar.


15/8 2025:

De projekter/komponenter som skal på med Digital Post modul skal whitelistes når de skal på. Der sendes en supportsag ind.

10

Er evt. hypercare fra NSP support aftalt?

Amir Chaudhry
Ikke væsentlig. Det bliver prioriteret i de komponenter, som skal anvende DPA.
11

Projekt oplyser om nødvendige Tilslutningsaftaler er på plads?

Skabeloner for tilslutningsaftale kan findes her:

Opret tilslutningsaftale

Det er projektets ansvar at udfylde tilslutningsaftale.
Udfyldt tilslutningsaftale sendes til NSP Operatør.

Kjeld Froberg

Mangler:

  • GM projektet opretter tilslutningsaftale
  • Henrik Danielsen/Lars Helsberg (kontrakt for drift)


15/8 2025:

Der arbejdes på dem.


5/9 2025:

Kjeld laver udkast og Karen læser review

Kan ikke deployes til prod for tilslutningsaftale


Tilslutningsaftale: DPA - Graviditetsmappen - Global Site


19/9 2025:

Afventer Kjeld, som er allokeret til andet i september. Laves i start oktober inden vi kan lave overlevering.


1/10 2025:

Udkast lave: Tilslutningsaftale: DPA (Digital Post Adapter) - Graviditetsmappen - Global Site

Skal sendes til Henrik Danielsen, som kan godkende den


06/11 2025:

Kjeld lægger sidste hånd på den


27/11 2025:

Henrik Danielsen har flg spm:

  • 9.1. vedr. overdragelse m.v.
    • Hvem er kontaktpersonerne hos Trifork? Hvilken support er aftalt med Trifork? Hvornår foretages overdragelsen? Er der aftalt et tidsrum hvor Trifork er back-up efter overdragelsestidspunktet?
    • Er der opsat statistik m.v. i Splunk m/Netic? Standardpakken er opsat
  • 9.1.1. Servicemål
    • Ligger der test dokumentation der kan henvises til (jeg har ikke checket på jeres site)
  • 9.4/9.5/9.6 Support af service/Rektions- og løsningstider/Eskalation
    • Se bulllit i 9.1
  • 10. Kontaktpersoner
    • Tabel bedes udfyldt med nuværende/kendte ressourcer
12

Ønskes anvendelse af NSP'ens nationale adviseringsservice?

I så fald skal der indgås NAS tilslutningsaftale og de nødvendige topics skal oprettes - se note

Kjeld Froberg

Ingen adviseringer


https://www.nspop.dk/display/public/web/NAS2+-+Anvenderguide


Gennemførelsesfasen : Datakonvertering/migrering

#TjekpunktStatusAnsvarligUdførendeNote
13Projekt oplyser om test af datakonvertering er planlagt og om ressourcer er allokeret hvis relevant.

Karen West Dalker 
Der bliver ikke lavet datakonvertering
14Projekt oplyser om der i så fald findes en veldokumenteret fall-back plan, hvis datakonvertering fejler.

Karen West Dalker 
Der bliver ikke lavet datakonvertering


Gennemførelsesfasen:  Transition til drift og support

#TjekpunktStatusAnsvarligUdførendeNote
15

Findes der en plan for NSP aktiviteter ifm. transitionen til idriftsættelse og ibrugtagning – og er denne godkendt af involverede parter? (eksempler på aktiviteter kan være dataleverancer, afhængigheder mellem komponenter/services etc.)

Martin Bach Henriksen
GM projektet lægger en plan for idriftsættelse og ibrugtagning. Sættes i drift 1/9 om muligt. Ibrugtagning afhænger af anvendere.


Idriftsættelse og ibrugtagning skal ikke være på samme dato. Gerne 4 uger mellem.


15/8 2025:

Der er styr på det og ikke brug for yderligere


1/10 2025:

Forventningen er at DPA skal i TEST2 i slut oktober. og i prod i december.

PO overdragelsen sker når DPA er i TEST2 i oktober. OAT afsluttes. Der aftales overleveringsmøde mellem NSP, GM og Trifork.

Trifork overlever til NSP/KIT når Organdoner projektet er gået i drift i december. Der laves et overleveringsmøde når ODR er gået i drift. Overlevering forventes slut december/start januar. Amir inviterer til overlevering mellem Trifork og KIT.

16

Er der sket overlevering til supportenheder (servicedesk) og er overleveringen accepteret?
NSP informerer National Service desk og sikrer opdatering af 'supportform'.
Der benyttes en standard template

Martin Bach Henriksen

15/8 2025:

Tilslutningsaftale, test mm. skal på plads først


5/9 2025:

Der vil ikke komme selvstændige supportsager på DPA. De vil komme på komponenterne i stedet for. Derfor skal der ikke gøres yderligere! Hvis en anvender af DPA ikke er på NSP, så skal denne genbesøges!

17

Er der sket overlevering til NSP Driftsleverandør og er overleveringen accepteret?

Søren Schmidt

15/8 2025:

Først relevant når løsningen er klar til Prod

18

Findes der en aftale om hypercare?

Amir Chaudhry
Ikke væsentlig. Det bliver prioriteret i de komponenter, som skal anvende DPA.
19Er der indgået kontrakt ift. support og vedligehold fra udviklingsleverandør - og hvornår udløber denne?

Karen West Dalker 

15/8 2025:

Skal over i NSP support og vedligehold (KIT). Hvornår planlægges dette? KIT vil gerne vide hvornår denne overdragelse sker?

Først relevant efter accepttest i ultimo september. 


5/9 2025:

Afklaring med NSP om hvornår DPA skal i prod. Karen, Amir og Gitte taler sammen.


19/9 2025:

Afklaring med NSP om hvornår DPA skal i prod. Karen, Amir og Gitte taler sammen. Forventningen er at DPA skal i prod. i december.


1/10 2025:

Trifork overlever til NSP/KIT når Organdoner projektet er gået i drift i december. Der laves et overleveringsmøde når ODR er gået i drift. Overlevering forventes slut december/start januar. Amir inviterer til overlevering mellem Trifork og KIT.

20Har PL indkaldt NSP QA leverandør til gennemgang af funktionel testrapport og resultater og er regressionstest overleveret til NSP QA leverandør jvf. NSP husregler?

Martin Bach Henriksen

15/8 2025:

Først relevant efter accepttest i ultimo september. 


19/9 2025:

Indkald Louise til dette møde efter accepttest.


05/11 2025:

PO har indkaldt NSP QA leverandør til gennemgang af funktionel testrapport og resultater.

Regressionstest er lavet af Arosii jvf. NSP husregler: Issue Navigator - SDS JIRA


Gennemførelsesfasen:  Teknisk dokumentation

#TjekpunktStatusAnsvarligUdførendeNote
21NSP QA Leverandør oplyser om endelig QA af leverancen er gennemført og godkendt inkl. overholdelse af NSP dokumentationskrav

Jacob Qvortrup

15/8 2025:

Godkendt

22

NSP QA Leverandør oplyser link til endelig QA rapport (to-be)

Jacob Qvortrup

15/8 2025:

Punkt endnu ikke defineret af SDS. Derfor lukkes denne.

23NSP Driftsleverandør oplyser, om driftsvejledninger, driftshåndbog er godkendt

Søren Schmidt

19/9 2025:

Netic er i gang. Færdiggøres først når DPA er deployet i prod (forventlig i december)


24

Er performancetest gennemført og rapport godkendt af NSP QA/SDS arkitektur?

  • Link til performancetest indsættes her.

Martin Henriksen

15/8 2025:

Afklares af SDS PO


5/9 2025:

Er godkendt at der ikke skal laves performancetest af SDS arkitekter. Er dokumenteret i 360.


Gennemførelsesfasen:  Sikkerhed

#TjekpunktStatusAnsvarligUdførendeNote
25Er der udarbejdet og godkendt teknisk Go-live plan og en tilbagerulningsplan, såfremt den tekniske implementering fejler?


Martin Henriksen

Ny komponent, så den kan deployes i miljøer uden indvirkning på andre systemer

26Såfremt der skal gennemføres risikovurdering og DPIA bekræfter projektet, at denne er gennemført og godkendt i SDS.  

Karen West Dalker 

Kjeld Froberg

Hans Henrik Præstbro


Amir Chaudhry

Skal med i NSP risikovurdering


15/8 2025:

Skal afklares med Jura om den skal risikovurderes ifbm. GM eller i NSP.


5/9 2025

DPIA er i gang i GM.

Som tværgående komponent skal den have en særskilt risikovurdering. Amir undersøger den.


19/9 2025:

DPA er risikovurderet i GM projektet. I forbindelse med overdragelse skal den beskrives i NSP risikovurdering så andre projekter ikke skal lave særskilt risikovurdering.

Tekst sendes til Amir fra GM risikovurdering.

Sikkerheds- og penetrationstest er ved at blive planlagt og bestilt


1/10 2025:

Er det et problem at gå i prod i december hvis der ikke er en DPIA? Karen har møde med juristerne mandag og afklarer der.


31/10 2025:

DDTV skal selv sørge for en risikovurdering hvis Jura vurdere at der er behov for det. Ligeledes skal ODR lav deres egen risikovurdering. i begge projekter skal DPAen indgå i risikovurderingen (såfremt den skal laves). NSP skal opdatere deres egen risikovurdering så efterfølgende projekter kan benytte denne generiske risikovurdering. 

GMv2´s risikovurdering og DPIA forventes at være færdig i starten af 2026. 

27

Projektet bekræfter, om SDS Jura har afklaret, om det/den nye register/service er kategoriseret ift. fortegnelse jf. persondataforordningen.

Hvis fortegnelse skal udarbejdes, bekræfter projektet, at Jura har godkendt denne.

Karen West Dalker 
Ingen register. Kun gennemstillingskomponent


Gennemførelsesfasen: Overdragelseskriterier

#TjekpunktStatusAnsvarligUdførendeNote
28

Er NSPOP opdateret, så dokumentation flyttes fra "services på vej" til "Forretningsservices" og er den forretningsmæssige beskrivelse (Leverancebeskrivelse) udarbejdet?

Anni 

Rykkes når dokumentation er QA godkendt af Arosii


15/8 2025:

Er rykket i støtteservices

Sørg for at prikke til PO for at få publiceret rettelser

29

Er support- og fejlrettelsesprocedure på plads?

Forventes at følge NSP standard procedure. Se SDS Incident Management 
Hvis andet er aftalt, skal det angives.

Amir Chaudhry

Forventer at følge NSP standard procedure for Incident Management.


5/9 2025:

Hvis DPA skal overdrages til NSP og KIT inden de første anvendere, så er denne OK.

Hvis DPA skal overdrages til NSP og KIT efter de første anvendere (og vi selv går i prod), så er denne IKKE OK.

Afklaring med NSP om hvornår DPA skal i prod. Karen, Amir og Gitte taler sammen.


19/9 2025:

Denne overtages af NSP når DPA overdrages.

Det er aftalt at såfremt der opstår fejlrettelser indtil KIT overtager, så er det Trifork (Markus), som håndterer incidents indtil udgangen af oktober. Herefter overtager KIT. Afklaring udestår omkring overlevering til KIT. Karen og Amir afklarer.

30

Er processen for ændringshåndtering kommunikeret ud til projektet?

Forventes at følge standarden for NSP ændringshåndtering - se NSP Change Managementproces
Hvis andet er aftalt, skal det angives.

Amir Chaudhry

Ikke tilfældet her jvf. ovenstående aftale om overdragelse

31

NSP Driftsleverandør oplyser, om driftsrapportering er aftalt med projekt?

Normalt sker dette månedligt. Hvis andet er aftalt, skal det angives. Evt. behov for data via Splunk Intelligence?

Søren Schmidt
Ikke behov på DPA. Kommer på de enkelte anvendere.
32NSP Driftsleverandør oplyser om driftsovervågning i produktionsmiljø er etableret.

Søren Schmidt

9/9 2025:

Færdiggøres først når DPA er deployet i prod (forventelig i december)

33Er der aftalt håndtering af evt. ikke-blokerende fejl eller ændringsønsker på overdragelsestidspunktet? Hvis ja, lav referencer til SDS-Jira RfC'er i kolonnen "Note"

Martin Bach Henriksen

19/9 2025:

Afventer til vi er færdig med Accepttest af DPA


05/11 2025:

Der aftales med Amir omkring håndtering af evt. ikke-blokerende fejl eller ændringsønsker på overdragelsestidspunktet

Se vedhæftede om åbne fejl: FGM-2137


Åbne fejl:

  1. FGM-2133
  2. FGM-1744


06/11 2025:

Der er aftalt håndtering af åbne fejl mellem NSP PO og GM PO

34Er al relevant historisk projektdokumentation gjort tilgængeligt på/overført til projektspace på NSPOP?

Martin Bach Henriksen
Der er ikke yderligere.
35Er der aftalt og signet af på en samlet udestående liste, herunder aftalt hvor ansvar er placeret og tidsplan for hvornår listede udeståender forventes imødegået/afsluttet.

Martin Bach Henriksen


9/9 2025:

Afventer til vi er færdig med Accepttest af DPA


05/11 2025:

Der aftales med Amir og signet af på en samlet udestående liste, herunder aftalt hvor ansvar er placeret og tidsplan for hvornår listede udeståender forventes imødegået/afsluttet.


06/11 2025:

Ansvar og tidsplan er afklaret for udestående liste med åbn fejl.

Se vedhæftede om åbne fejl: FGM-2137

36

Er NSP Jira ajourført med de implementerede komponenter, ansvarlig leverandør/Lead (forvaltning af komponenten)? - se NSP Components

Er NSP Confluence ajourført med Product Owner på hver enkelt komponent? -  se PO på komponenter

Amir Chaudhry
Dokumentation er flyttet til NSP og komponenter er oprettet de steder de skal (Jira mm.)


Realiseringsfasen

#TjekpunktStatusAnsvarligUdførendeNote
37

Er der aftalt opfølgning i realiseringsfasen:

  • Retrospektive
  • Driftsrapportering
    • Statistik for anvendelse (anvendere)
    • Statistik for driftforhold (kapacitet, forbrug, økonomi)
    • Statistik for support, incidents og RFC (forbrug, økonomi)
  • Revision af dokumentation
  • Revision af økonomi

Amir Chaudhry

9/9 2025:

Tages stilling til når vi er gået i drift. (forventlig i december)



Ændringslog

VersionDatoÆndringer
4.019-06-2023Checkliste ændret grundlæggende og alignet med Projektfaser i SDS projektmodel