Introduktion

Formål

Formålet med dette dokument er at beskrive de brugerhistorier (user stories) der understøttes af Samtykkeservicen. 

Brugerhistorier er overordnede beskrivelser af funktionalitet og mål set fra brugeren/anvenderens synsvinkel. Brugerhistorierne er ikke beskrevet udfra en teknisk synsvinkel med udfra en forretningsmæssig brug af Samtykkeservicen.

For en teknisk gennemgang af de i dette dokument skitserede brugerhistorier henvises til Samtykkeservicen - Anvenderguide.

Den første del af dokumentet beskriver de forskellige brugertyper/aktører af Samtykkeservicen.

Derefter listes de enkelte brugerhistorier med en overblikstegning, der viser, hvilke aktører, der optræder i de enkelte brugerhistorier.

Hver brugerhistorie gennemgås derefter - herunder en gennemgang af acceptkriterier. Der gives eksempler på konkrete instanser af brugerhistorien i form af scenarier.

Læsevejledning

Læseren af dette dokument kan være forretningskonsulenter og/eller arkitekter fra NSP anvenderorganisationer, der ønsker at vide, hvordan Samtykkeservicen kan anvendes til at opfylde forretningsmæssige behov.

Læseren forventes at være bekendt med spærring og samtykke som koncept.


Brugertyper i Samtykkeservicen

I Samtykkeservicen arbejdes der med følgende brugertyper:

Den tekniske definition af disse i forhold til, hvordan de i praksis valideres er bekrevet detaljeret i Samtykkeservicen - Arkitektur og Design.

Overordnet set, så består Samtykkeservicen af to overordnede områder:


Overblik over brugerhistorier


Brugerhistorier: Samtykke og Frabedelse Administration

Administration Brugertyper

Borger

En borger kan agere på vegne af en borger med næsten samme betingelser som borgeren selv, så længe vedkommende har en fuldmagt. Nedenfor er der for hvert borger historie noteret, hvis en borger agerer med fuldmagt under andre forudsætninger.

- Borger: Oprette frabedelse

Som Borger

ønsker jeg at kunne oprette en frabedelse 

jeg kan sikre at mit sundhedsdata ikke deles

  1. med en specifik sundhedsfaglig,
  2. fra et bestemt behandlingssted, 
  3. fra en bestemt periode

Acceptkriterier

- Borger: Slette frabedelse

Som Borger

ønsker jeg at kunne slette en frabedelse 

mit sundhedsdata igen er synligt

Acceptkriterier

- Borger: Se frabedelse(r)

Som Borger

ønsker jeg at kunne se min(e) frabedelse(r) 

jeg har overblik over, hvad jeg har frabedt mig

Acceptkriterier

Borger: Ret frabedelse(r) 

Som Borger

ønsker jeg at kunne rette en mine frabedelser

jeg kan ændre i mine frabedelser 

Acceptkriterier

Medarbejder - med national rolle

- Bruger: Oprette en frabedelse

Som Medarbejder på sundhedsområde med National rolle: SpaerAdminR8

ønsker jeg at kunne oprette en frabedelse på vegne af en borger

udfordret af det digitale borgere kan få hjælp til at oprette en frabedelse 

Acceptkriterier

- Bruger: Slette en frabedelse

Som Medarbejder på sundhedsområde med National rolle: SpaerAdminR8

 ønsker jeg at kunne slette en frabedelse på vegne af en borger

 udfordret af det digitale borgere kan få hjælp til at slette en frabedelse 

Acceptkriterier

Bruger: Se borgers frabedelse(r) 

Som Medarbejder på sundhedsområde med National rolle: SpaerAdminR8

ønsker jeg at kunne se borgers frabedelser

udfordret af det digitale borgere kan få hjælp til at se deres frabedelser 

Acceptkriterier

Bruger: Ret borgers frabedelse(r) 

Som Medarbejder på sundhedsområde med National rolle: SpaerAdminR8

ønsker jeg at kunne rette en borgers frabedelser

udfordret af det digitale borgere kan få hjælp til at rette deres frabedelser 

Acceptkriterier



Brugerhistorier: Samtykke og Frabedelse Verifikation

Verifikation Brugertyper

 Bruger Verifikation

Verifikation - systembruger - sundhedsfaglig med autorisation

Som Systembruger 

ønsker jeg at verificere om en sundhedsfaglig med autorisation har adgang til data

jeg kan sikre at der kun udleveres data som ikke er spærret for den sundhedsfaglige med autorisation

Acceptkriterier

  1. Findes der en frabedelse på en specifik sundhedsfaglig, udleveres der ikke dokumenter til denne sundhedsfaglige
  2. Findes der en frabedelse fra en bestemt periode, udleveres der ikke dokumenter inden for denne periode

Verifikation - systembruger - uden autorisation med national rolle 

Som Systembruger 

ønsker jeg at verificere om en sundhedsfaglig uden autorisation med national rolle har adgang til data

jeg kan sikre at der kun udleveres data som ikke er spærret for den sundhedsfaglige uden autorisation med national rolle 

Acceptkriterier

  1. Findes der en frabedelse på en specifik sundhedsfaglig, udleveres der ikke dokumenter til denne sundhedsfaglige
  2. Findes der en frabedelse fra en bestemt periode, udleveres der ikke dokumenter inden for denne periode 

 Data Verifikation

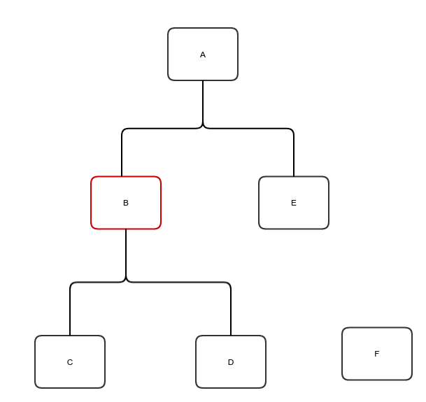
Data baggrund for scenarierne

Følgende tegning viser et udsnit af SOR hierarkiet. Hver kasse i diagrammet skal repræsentere en SOR enhed hvor data på borgeren er hjemmehørende.

SOR enhed B er spærret af borgeren, den er markeret med rød på tegningen.

Bemærk i følge anvenderquiden: spærringen på B medfører at A også ses som spærret da A er "forældre" organisation til B.  

Som et konkret eksempel for ovenstående hierarki er Akutafdeling på Aarhus Universitetshospital.

SOR id'er:

A: 441531000016008     -   Akutafdeling

B: 441541000016001     -   Akutafdeling Akutafsnit

C: 943171000016001     -  MEM afsnit Akutafdeling

D: 885611000016001     -  AKUT Voksenafsnit Akutafdeling

E: 1024291000016004   -  AKUT COVID Klinik Akutafdeling

F: 569361000016008    -  Ydernummer 403202

Enheden F er taget med for at kunne teste mapningen af ydrenumre til sorid i Samtykkeservice verification.

Hierarkiet falder lidt sammen når det ses med SHAK id'er

A: 662037 - Akutafdeling

B: 6620371 - Akutafdeling Akutafsnit

C: 6620371 - MEM afsnit Akutafdeling

D: 6620371 - AKUT Voksenafsnit Akutafdeling

E: 6620376 - AKUT COVID Klinik Akutafdeling


I det følgende gennemgås brugerhistorierne enkeltvis. Hver brugerhistorie beskrives med de acceptkriterier der hører til, og som skal være opfyldt for en succesfuld gennemførelse af brugerhistorien.

Hvor det er relevant gives konkrete eksempler på brugerhistorien i form af scenariebeskrivelse.

I det følgende anvendes ikke værdispring. Brugerhistorierne beskrives ud fra den Sundhedsfaglig bruger der aktiverer systemet og derfor starter historien. Men accepten af historien går på borgeren da Samtykkeservicens Verifikation skal spærre data hvis borgeren ønsker dette.

På en spærret SOR enhed kan der sættes et flag SOR-suborganisations. Når det er sat gælder spærringen også for underliggende SOR enheder.


Verifikation - system bruger - Filtrer liste med dataelementer

Som et Sundhedsfagligt system

ønsker jeg at få filtreret listen af  dataelementer

jeg kan vide at eventuelle spærrede dataelementer er sorteret fra

For en succesfuld gennemførelse af brugerhistorien skal følgende acceptkriterier være opfyldt:

  1. Listen af dataelementer uden spærringer på returneres til Sundhedsfagligt system

Scenarie: Filtrer dataelementer, spærring med markering

Givet borger har spærring på SOR enhed B

og SOR-suborganisations markering er sat på spærringen

Når Filtrering af dataelementer er kørt

så indeholder listen dataelementer fra SOR enhed E

Scenarie: Filtrer dataelementer, spærring uden markering

Givet borger har spærring på SOR enhed B

og SOR-suborganisations markering ikke er sat på spærringen

Når Filtrering af dataelementer er kørt

så indeholder listen ingen dataelementer fra SOR enhed  C, D og E

Scenarie: Filtrer dataelementer, spærring med markering mapning SHAK id

Givet borger har spærring på SOR enhed B

og SOR-suborganisations markering er sat på spærringen

og dataelementer angives med SHAK id'er

Når Filtrering af dataelementer er kørt

så indeholder listen dataelementer fra SOR enhed E

Scenarie: Filtrer dataelementer, spærring uden markering mapning SHAK id

Givet borger har spærring på SOR enhed B

og SOR-suborganisations markering ikke er sat på spærringen

og dataelementer angives med SHAK id'er

Når Filtrering af dataelementer er kørt

så indeholder listen ingen dataelementer fra SOR enhed  C, D og E

Scenarie: Filtrer dataelementer, spærring med markering mapning Ydernummer

Givet borger har spærring på SOR enhed B

og SOR-suborganisations markering er sat på spærringen

og dataelementer angives med ydernummer

Når Filtrering af dataelementer er kørt

så indeholder listen dataelementer fra SOR enhed F