You are viewing an old version of this page. View the current version.

Compare with Current View Page History

Version 1 Next »

Error rendering macro 'navitabs'

com.atlassian.renderer.v2.macro.MacroException: The root page with the name 'Dokumentdelingsservice (DDS)' does not exist in space with key 'GRAV'!


Introduktion

Formål

Formålet med dette dokument er at beskrive de brugerhistorier (user stories) der understøttes af DDS.

Brugerhistorier er overordnede beskrivelser af funktionalitet og mål set fra brugeren/anvenderens synsvinkel. Brugerhistorierne er ikke beskrevet udfra en teknisk synsvinkel med udfra en forretningsmæssig brug af DDS.

For en teknisk gennemgang af de i dette dokument skitserede brugerhistorier henvises til DDS - Guide til anvendere

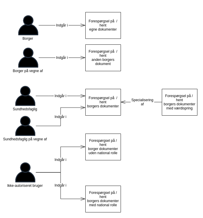
Den første del af dokumentet beskriver de forskellige brugertyper/aktører af DDS.

Derefter listes de enkelte brugerhistorier med en overblikstegning, der viser, hvilke aktører, der optræder i de enkelte brugerhistorier.

DDS Servicen har en Registry-snitflade (Søgning efter dokumenter) og en Repository-snitflade (Hentning af dokumenter). Hver brugerhistorie dækker et samlet flow bestående af både et kald til Registry og bagefter et kald til Repository, da det er sådan DDS servicen anvendes i praksis.

Hver brugerhistorie gennemgås derefter - herunder en gennemgang af acceptkriterier. Der gives eksempler på konkrete instanser af brugerhistorien i form af scenarier.

Læsevejledning

Læseren af dette dokument kan være forretningskonsulenter og/eller arkitekter fra NSP anvenderorganisationer, der ønsker at vide, hvordan DDS kan anvendes til at opfylde forretningsmæssige behov.

Læseren forventes at være bekendt med dokumentdeling som koncept - herunder IHE XDS.

Brugertyper i DDS

I DDS arbejdes der med følgende brugertyper:

  • Borger: En borger der forespørger på egne data
  • Borger på vegne af: En borger der forespørger data på en anden borger, som denne har en relation til (forældremyndighedshaver/fuldmagtshaver). (Værge relation er blevet udfaset sommer 2024)
  • Sundhedsfaglig: Kendetegnet ved at være i besiddelse af en autorisation. 
  • Sundhedsfaglig på vegne af: Kendetegnet ved at  være en person på vegne af en anden person, som er i besiddelse af en autorisation.
  • Ikke autoriseret bruger: Kendetegnet ved ikke at være i besiddelse af en autorisation. I stedet kan de have angivet en national rolle der kan være en af følgende: ingen rolle, national rolle 'lægesekretær' eller national rolle 'sundhedsassistent'

Overblik over brugerhistorier

I den følgende tegning vises et overblik over de enkelte brugerhistorier, og hvorledes disse relaterer sig til hinanden og til de ovenfor beskrevne brugertyper:

DDS-Brugerhistorier-Overblik

Brugerhistorier

I det følgende gennemgåes brugerhistorierne enkeltvis. Hver brugerhistorie beskrives med de acceptkriterier der hører til, og som skal være opfyldt for en succesfuld gennemførelse af brugerhistorien.

Hvor det er relevant gives konkrete eksempler på brugerhistorien i form af scenariebeskrivelse.

 Borger forspørgsler

Forespørgsel på egne dokumenter

Som en borger

ønsker jeg at søge og hente mine registrerede dokumenter

så jeg kan få de forespurgte dokumenter

For en succesfuld gennemførelse af brugerhistorien skal følgende acceptkriterier være opfyldt:

  1. Brugeren autentificerer sig med en gyldig sikkerheds billet
  2. Får en liste tilbage med de korrekte dokumentreferencer fra DDS Registry
  3. Får de korrekte dokumenter tilbage fra DDS Repository

Forespørgsel på anden borgers dokumenter

Som en borger

ønsker jeg at søge og hente en anden borgers registrerede dokumenter, hvor der ingen relation er mellem de to borgere

så jeg kan få den anden borgers dokumenter hvis der er en relation

For en succesfuld gennemførelse af brugerhistorien skal følgende acceptkriterier være opfyldt:

  1. Brugeren autentificerer sig med en gyldig sikkerheds billet
  2. Får en liste tilbage med de korrekte dokumentreferencer fra DDS Registry
  3. Får de korrekte dokumenter tilbage fra DDS Repository


Forespørgsel på anden borgers dokumenter, hvor der er en relation

Som en borger

ønsker jeg at søge og hente en anden borgers registrerede dokumenter, hvor der er en relation er mellem de to borgere (fuldmagt el. forældremyndighed)

så jeg kan få de forespurgte dokumenter.

For en succesfuld gennemførelse af brugerhistorien skal følgende acceptkriterier være opfyldt:

  1. Brugeren autentificerer sig med en gyldig sikkerheds billet
  2. Brugeren anvender gyldig typecode og formatcode jf vedkommens fuldmagtadgang *
  3. Får en liste tilbage med de korrekte dokumentreferencer fra DDS Registry
  4. Får de korrekte dokumenter tilbage fra DDS Repository


*) Se også anvender guide for disse regler

Der er beskrevet en række testcases der dækker ovenstående brugerhistorier vedr. Borger forespørgsler her: Testcases Borger

Ikke-autoriseret bruger

Forespørgsel uden nationale roller

Som en ikke-autoriseret bruger uden national roller

ønsker jeg at søge og hente en borgers registrerede dokumenter

så jeg kan få de af borgerens registrerede dokumenter som jeg har adgang til uden at være tilknyttet en rolle

For en succesfuld gennemførelse af brugerhistorien skal følgende acceptkriterier være opfyldt:

  1. Brugeren autentificerer sig med en gyldig sikkerhedsbillet
  2. Får en liste tilbage med de korrekte dokumentreferencer fra DDS Registry
  3. Får de korrekte dokumenter tilbage fra DDS Repository

Forespørgsel med national rolle

Som en ikke-autoriseret bruger med en national rolle (f.eks. lægesekretær eller sundhedsassistent)

ønsker jeg at søge og hente en borgers registrerede dokumenter

så jeg kan få de af borgerens registrerede dokumenter som min rolle giver adgang til

For en succesfuld gennemførelse af brugerhistorien skal følgende acceptkriterier være opfyldt:

  1. Brugeren autentificerer sig med en gyldigt sikkerhedsbillet
  2. Får en liste tilbage med de korrekte dokumentreferencer fra DDS Registry
  3. Får de korrekte dokumenter tilbage fra DDS Repository

Der er beskrevet en række testcases der dækker ovenstående brugerhistorier vedr. forespørgsler fra en ikke-autoriseret bruger her: Testcases ikke-autoriseret bruger

Sundhedsfaglig bruger

Forespørgsel uden værdispring

Som en sundhedsfaglig bruger

ønsker jeg at søge og hente en borgers registrerede dokumenter (f.eks aftaler, labsvar eller alle typer)

så jeg kan få de af borgerens registrerede dokumenter af pågældende type

For en succesfuld gennemførelse af brugerhistorien skal følgende acceptkriterier være opfyldt:

  1. Brugeren autentificerer sig med en gyldigt sikkerhedsbillet
  2. Får en liste tilbage med de korrekte dokumentreferencer fra DDS Registry
  3. Får de korrekte dokumenter tilbage fra DDS Repository

Forespørgsel med værdispring

Som en sundhedsfaglig bruger

ønsker jeg at søge og hente en borgers registrerede dokumenter (f.eks aftaler, labsvar eller alle typer)

så jeg kan få de af borgerens registrerede dokumenter af pågældende type

For en succesfuld gennemførelse af brugerhistorien skal følgende acceptkriterier være opfyldt:

  1. Brugeren autentificerer sig med en gyldigt sikkerhedsbillet
  2. Værdispring er aktiveret
  3. Får en liste tilbage med de korrekte dokumentreferencer fra DDS Registry uanset spærringer
  4. Får de korrekte dokumenter tilbage fra DDS Repository

Der er beskrevet en række testcases der dækker ovenstående brugerhistorier vedr. forespørgsler fra en sundhedsfaglig bruger her: Testcases sundhedsfaglig bruger

Sundhedsfaglig bruger på vegne af

Denne beskrivlese bør laves samtidig med at der laves integrationstest af scenarierne.

  • No labels