Formål

Dette dokument beskriver designet af Organdonorregister-servicen..

Det forudsættes at læseren er bekendt med grundfunktionaliteten i servicen, beskrevet i dokumentet Organdonorregister-service (ODR).

Ændringslog

Version

Dato

Ændring

Ansvarlig

1.0.22018-08-31Ny releaseTrifork
1.0.82019-04-12Tilføjelse af flere PermissionType værdierTrifork
1.0.112019-08-16Tilføjet note om MinLog SessionIdTrifork
1.0.122021-01-18Opdateret 'Design'-figurKvalitetsIT
1.0.132021-12-07Opdateret ifm inaktive cpr numre afvisesKvalitetsIT
1.0.142022-10-24SDS-5679: validering af alderKvalitetsIT

Terminologi



HL7 CDA

Standard til udveksling af oplysninger indenfor sundhedsvæsenet.

Forkortelser

Forkortelse

Betydning

ODR

Organdonorregistret

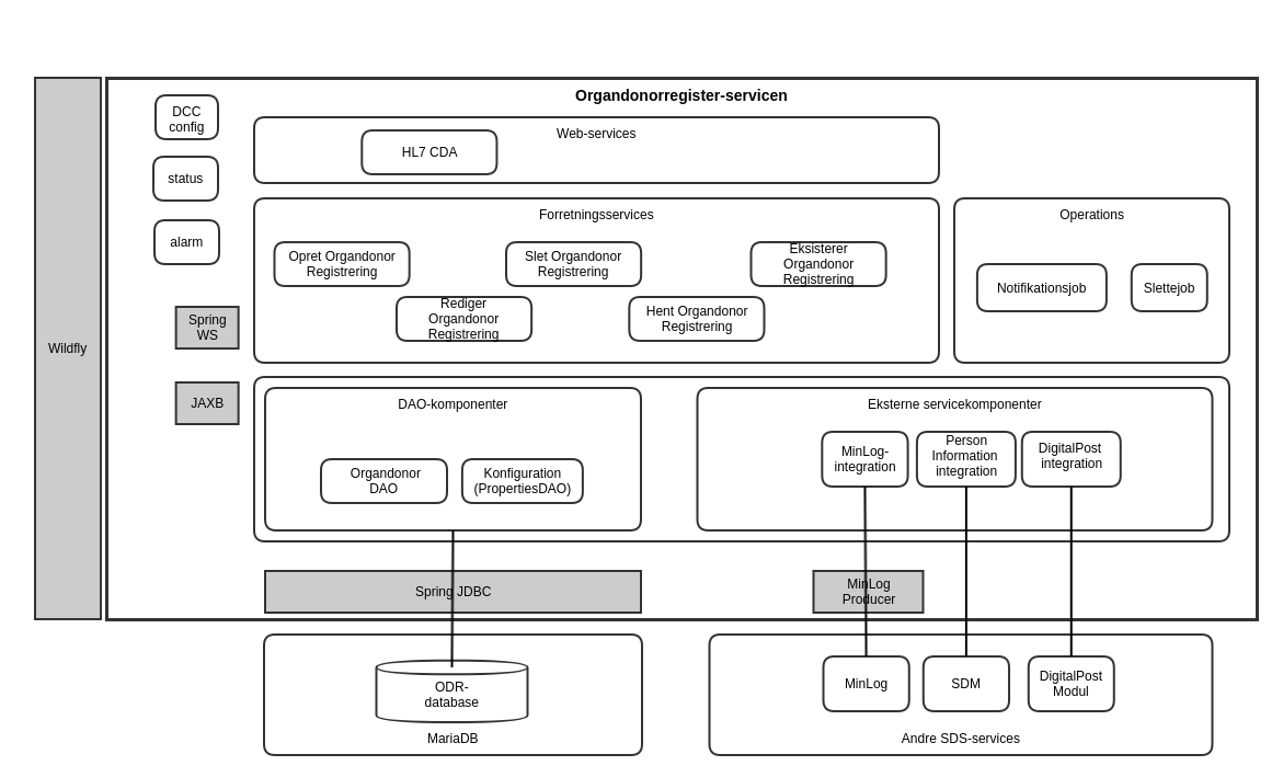
Arkitektur

Organdonorregister-servicen består af en webservice, som andre systemer kan benytte til at oprette, opdatere, slette og aflæse seneste registrering fra.


* Hver kasse i ovenstående diagram har en kort forklaring, som kommer frem i et nyt browservindue, når der klikkes på kassen.


Som illustreret på figuren herunder tilgår brugerne servicen indirekte via Sundhed.dk, patientjournalsystemer, lægepraksissystemer osv. Herudover foretager Dokumentdelingsservicen (DDS) opslag via FSK. Opslaget via FSK returnerer alene information om, hvorvidt der findes data for en person eller ej. Der understøttes adgang gennem DGWS eller IDWS.

ODR-Arkitektur v7

Standarder

Alt data udveksling er basereret på HL7 Clinical Document Architecture (CDA).

Data fra selve registret udstilles i CDA-dokumentets body (structuredBody), mens metadata og informationer fra andre datakilder udstilles i CDA-dokumentets header. Metadata er hovedsageligt information om hvilken borger de pågældende oplysninger vedrører.

HL7 CDA er tiltænkt kliniske dokumenter og ikke specifikt stamkortregisterdata. Derfor er oplysningerne repræsenteret som CDA-udvidelser, som så vidt muligt er opbygget af dataelementer fra CDA.

Ved forespørgsler til oprettelse (Create) og opdatering (Update) medsendes en komplet datastruktur og ikke kun de opdaterede elementer i tilfælde af en opdatering. Ved de øvrige forespørgsler (Get, Has, Delete) medsendes kun borgerens cpr nummer, som anvendes til at slå op med.

Forretningslogikken i servicen er afkoblet fra udvekslingsformatet, dvs. Fra HL7 CDA.

Se Guide til Anvendere for flere detaljer.

Sikkerhed

Kald til servicen kan foretages som enten DGWS- (Den Gode Webservice) eller IDWS- (Identity Based Web Services) kald.

Sundhedsprofessionelle, der vil tilgå servicen fra deres EPJ- eller EOJ-system, kan foretage DGWS-kald igennem den centrale NSP afkoblingskomponent (DCC), som viderestiller kaldet til servicen. Der kræves anvendelse af OCES sikkerhedsniveau 4, hvor der skal medsendes et ID-kort, som er signeret med medarbejdercertifikat (MOCES). Servicen vil verificere at kaldet er korrekt signeret, og at signeringen ikke er udløbet.

Borgerer, der ønsker at tilgå servicen, skal gøre det igennem Sundhed.dk, som står for borgervendt funktionalitet. Sundhed.dk kan foretage IDWS-kald til servicen, som vil verificere at der er tale om et korrekt IDWS-kald.

Servicen vil tillade kaldet hvis:

  • Der er tale om et DGWS-kald foretaget af en autoriseret sundhedsprofessionel.

  • Der er tale om et IDWS-kald, foretaget af samme person, som der slås data op for.

Der henvises til hhv. Den Gode Webservice og OIO Identity-based Web Services v1.0.1a for yderligere information.

Integrationer

MinLog

Alle opslag og ændringer af oplysninger i registret registreres i MinLog2. Med undtagelse af system bruger.

Ved manglende adgang til MinLog-servicen vil servicekaldet fejle.

ODR anvender MinLog Producer biblioteket til at registrere i Minlog2.


NAS

Alle ændringer (oprettelser, opdateringer og sletning) af Stamkort afstedkommer adviseringer til NAS.

Ved manglende adgang til NAS-servicen vil servicekaldet fejle.

Beskedformat

Der anvendes følgende topic (som kan konfigureres): http://sundhedsdatastyrelsen.dk/OrganDonation/2022/05/05:OrganDonationUpdated.

Indholdet i notifikationen består af et OrganDonorUpdated-objekt, med følgende attributter:

  • type: Type for beskeddefinitionen
  • date: Dato for Hvornår ændringen er sket
  • version: Versionsnummer for beskeddefinitionen.


Eksempel på notifikation
<ns3:Notify xmlns:ns3="http://docs.oasis-open.org/wsn/b-2" xmlns:ns2="http://www.w3.org/2005/08/addressing" xmlns:ns6="http://nsi.dk/advis/v10" xmlns:ns8="http://sundhedsdatastyrelsen.dk/organdonor/2022/08/01/" xmlns="">
     <ns3:NotificationMessage>
          <ns3:Topic Dialect="http://docs.oasis-open.org/wsn/t-1/TopicExpression/Simple">http://sundhedsdatastyrelsen.dk/OrganDonation/2022/05/05:OrganDonationUpdated</ns3:Topic>
          <ns3:Message>
               <ns6:NotifyContent id="0501792275" idType="http://nsi.dk/advis/v10/CPR">
                    <ns8:OrgandonorUpdated>
                         <type value="http://sundhedsdatastyrelsen.dk/MessageDefinition/PDC-notification"/>
                         <date value="2022-08-01"/> 
                         <version value="1"/>
                    </ns8:OrgandonorUpdated>
               </ns6:NotifyContent>
          </ns3:Message>
     </ns3:NotificationMessage>
</ns3:Notify>


PersonInformation

Der findes pt 2 implementationer af kald til PersonInformation. Den oprindelige CprExist og den senere PersonInformation.

CprExist

Gennem kald til PersonInformation Service foretages validering af CPR nummer. CPR valideringen kan køre i følgende tre modes:

  • OFF: Der foretages ikke yderligere verifikation af CPRnummeret udover simpel validering af længde. PersonInformation kaldes ikke
  • WARNING: PersonInformation service kaldes. Hvis denne service svarer, at CPR nummeret ikke findes, eller er inaktivt, så audit logges denne information.
  • REJECT: PersonInformation service kaldes. Svaret fra denne er en hård validering dvs. kaldet til ODR fejler, hvis PersonInformation service ikke kender CPR nummeret eller det er inaktivt.

PersonInformation Service benyttes ligeledes til validering af alder. Denne validering foretages altid.

PersonInformation

Gennem kald til denne foretages opslag efter personer, som er døde og som er flyttet ud af landet. Dette anvende af slettejobbet. Ligeledes anvendes den til at få en liste af Personer, der snart fyldes 18 år. Dette anvendes af notifikations jobbet sådan, at de kan få et brev omkring organ donation.


Digital Post

Gennem kald til Digital Post Adapter foretages forsendelse af notifikationer om organ donation til borgere. For nuværende drejer det sig om borgere som snart bliver 18.

Design

ODR-Design v3


I guide til udviklere findes der et diagram, som kan hjælpe med at forstå den konkrete implementation af forretningslogikken til notifikationsjobbet herunder status opdateringen.

Datamodel

Forretningsservice

Da det kun er borgeren selv der har adgang til at oprette og ændre i vedkommendes organdonorregistrering, kan datamodellen for servicen realiseres relativt simpelt, idet at det ikke er nødvendigt at lagre information omkring hvem der har oprettet / opdateret data.


* Hver kasse i ovenstående diagram har en kort forklaring, som kommer frem i et nyt browservindue, når der klikkes på kassen.


Alle registreringer indeholder oplysninger om en gyldighedsperiode, som angiver hvorvidt registreringen stadig betragtes som gyldig eller ej.

Der kan kun eksistere én gyldig registrering for hver enkelt borger, og ønsker borgeren at tilføje en ny registrering skal vedkommende slette den gyldige først.

Når borgeren opdaterer sin registrering med en eller flere ændringer, afsluttes gyldigheden for den nuværende registrering og der oprettet en ny række. Dermed bliver data ikke slettet, men får blot afsluttet en gyldighed.

Ved sletning afsluttet gyldighedsperioden blot.  

Det detaljerede schema for databasen er vist på figuren herunder.

Tabellen OrganDonor bliver anvendt til at lagre information om en borgers organdonorregistrering. ValidFrom - ValidTo definerer gyldighedsperioden.

PermissionType kan antage 4 værdier, som repræsenterer følgende:

  • Fuld tilladelse inklusiv forskning (FULLRES)

    • Ja, patienten vil donere alle sine organer efter sin død: til transplantation og forskning i forbindelse med donationen, som har til hensigt at forbedre transplantationsresultater

  • Fuld tilladelse (FULL)
    • Ja, patienten vil donere alle sine organer efter sin død: udelukkende til transplantation
  • Begrænset tilladelse inklusiv forskning (LIMITEDRES)

    • Ja, patienten vil donere de organer, der er sat kryds ud for, efter sin død: til transplantation og forskning i forbindelse med donationen, som har til hensigt at forbedre transplantationsresultater

  • Begrænset tilladelse (LIMITED)
    • Ja, patienten vil donere de organer, der er sat kryds ud for, efter sin død: udelukkende til transplantation
  • Ved ikke (DONT_KNOW)

    • Patienten overlader det i stedet til sine nærmeste pårørende at tage stilling til, om patientens organer må anvendes til transplantation og forskning efter sin død

  • Forbud (NONE)

    • Patienten modsætter sig, at patientens organer anvendes til transplantation efter sin død

RelativeAcceptanceRequired anvendes ved FULLRES, FULL, LIMITEDRES, LIMITED. Har borgeren angivet denne, forudsætter valget som organdonor pårørendes accept.

Tabellen Properties er anvendt til at lagre information omkring hvornår et slettejob sidst er blevet eksekveret.  

v2_person_simplified er et view der anvendes til at slå op i cpr-stamdata (cpr-registry)

Operations

Afsendelse af notifikationer gør brug af 2 database tabeller, for at kunne holde styr på, hvilken dag, der er håndteret samt, hvilke personer, der har fået tilsendt post på dagen. De detaljerede schema for disse er:


NotificationDate

FeltNavn

Optional

Unik nøgle

Datatype

Beskrivelse

NotificationDatePID

Nej

Ja

INT(11)

Tabellen unikke nøgle, auto inc

Status

Nej

Nej

VARCHAR(50)

Angiver hvilken status  den aktuelle dato den enkelte har i flowet at få sine notifkationer sent

Kan indholde værdierne: Pending, InProgress, Sent, Completed, Error, Locked

LatestDate

Nej

Ja

Date

Den dato som behandles. Notifikationsjobbet indsætter en ny dato, når det er kørt færdigt på den gamle.

CreatedDateTime

Nej

Nej

DATETIME

Sættes automatisk når recorden oprettes

ModifiedDateTime

Nej

Nej

DATETIME

Opdateres automatisk når recorden opdateres


NotificationPerson

FeltNavn

Optional

Unik nøgle

Datatype

Beskrivelse

NotificationPersonPID

Nej

Ja

INT(11)

Tabellen unikke nøgle, auto inc

NotificationDatePID

Nej

Nej

INT(11)

Fremmednøgle til NatificationDate

Status

Nej

Nej

VARCHAR(50)

Angiver hvilken status den enkelte record har i flowet at blive sent

Kan indholde værdierne: Pending, InProgress, Sent, Completed, Error

Type

Nej

Ja

VARCHAR(50)

Unik nøgle sammen med PersonIdentifier

PersonIdentifier

Nej

Ja

VARCHAR(30)

Unik nøgle sammen med Type

SentAtDateTime

Nej

Nej

DATETIME

Angiver det tidspunkt notifikationen er forsøgt sendt med digital post

ErrorMessage

Nej

Nej

VARCHAR(2000)

Hvis der kom en fejl tilbage ved afsendelse af digital post gemmes den her. Status sættes samtidig til Error

CreatedDateTime

Nej

Nej

DATETIME

Sættes automatisk når recorden oprettes

ModifiedDateTime

Nej

Nej

DATETIME

Opdateres automatisk når recorden opdateres


Baggrundsjob 

Slettejob m.m

ODR servicen indeholder to baggrundsjobs der kan henholdsvis slette registreringer for afdøde personer og ugyldiggøre registreringer for udrejste personer. 

Registreringerne for en afdød slettes 60 dage (kan konfigureres) efter personen er afgået ved døden. Registreringerne bliver slettet fra databasen og data kan således ikke genskabes igen.

Registreringerne for en person der er udrejst opdateres (ValidTo angives) så registreringen ikke længere er gyldig. Hvis personen vender tilbage til Danmark igen, så skal der laves en ny registrering af organdonation.

Jobbet for OrganDonorDeceased består af følgende operationer:

Operation

Beskrivelse

Default operation

Formål: Benyttes til at fylde operationer på stakken, når stakken er tom.

Java klasse: OrganDonorDeceasedCleanupSupplier

Batching: For hver dag i et skudår i formatet ddMM (dd=dag i format 01, MM=måned i format 09) oprettes en "prefix baseret operation"

Shuffles: nej

Andet: -

Prefix baseret operation

Formål: Givet et prefix mellem 0101 og 3112 hentes cpr alle borgere, som har en registrering i ODR, hvor borgerens cpr starter med prefix.

Java klasse: CPRPrefixDeceasedCleanupSupplier

Batching: Opretter en mængde "borger id baseret operation", hver med et konfigurerbart antal af disse borger id'er

Shuffles: ja

Andet: -

Borger id baseret operation

Formål: Givet en liste af borger id'er, tages de id'er der tilhører afdøde borgere. Dette afgøres ved kald til PersonInformation.

Java klasse: CPRBatchDeceasedCleanupSupplier

Batching: Opretter et "oprydningsjob" med de afdøde borgers id

Shuffles: nej

Andet: -

Oprydningsjob

Formål: Givet en liste af borger id'er slettes i databasen registreringer for denne liste af id'er

Java klasse: CPRDeceasedCleanupOperation

Batching: na

Shuffles: na

Andet: -


Jobbet for OrganDonorEmigrated består af følgende operationer:

Operation

Beskrivelse

Default operation

Formål: Benyttes til at fylde operationer på stakken, når stakken er tom.

Java klasse: OrganDonorEmigratedCleanupSupplier

Batching: For hver dag i et skudår i formatet ddMM (dd=dag i format 01, MM=måned i format 09) oprettes en "prefix baseret operation"

Shuffles: nej

Andet: -

Prefix baseret operation

Formål: Givet et prefix mellem 0101 og 3112 hentes cpr alle borgere, som har en aktiv registrering i ODR, hvor borgerens cpr starter med prefix.

Java klasse: CPRPrefixEmigratedCleanupSupplier

Batching: Opretter en mængde "borger id baseret operation", hver med et konfigurerbart antal af disse borger id'er

Shuffles: ja

Andet: -

Borger id baseret operation

Formål: Givet en liste af borger id'er, tages de id'er der tilhører afdøde borgere. Dette afgøres ved kald til PersonInformation.

Java klasse: CPRBatchEmigratedCleanupSupplier

Batching: Opretter et "oprydningsjob" med de afdøde borgers id

Shuffles: nej

Andet: -

Oprydningsjob

Formål: Givet en liste af borger id'er opdateres ValidTo på borgerens registrering.

Java klasse: CPREmigratedCleanupOperation

Batching: na

Shuffles: na

Andet: -


Notikationer

ODR servicen et baggrundsjob der kan sende notifikationer omkring organ donation til udvalgte borgere:

  • borgere der snart fylder 18 år


Jobbet fremfinder de relevante personer og kalder digital post client med cpr og relevant brev template.  Se iøvrigt se figur i guide til udviklere for detaljer omkring den konkrete logik.


Jobbet for OrganDonorNotification består af operationerne listet nedenfor. Hver operation kører som en transaktion, sådan at databasen forbliver konsistent uagtet at der opstår en fejl.

Operation

Beskrivelse

Default operation

Formål: Benyttes til at fylde operationer på stakken, når stakken er tom. Den finder den næste dato der skal håndteres.

Java klasse: OrganDonorDateNotificationSupplier

Batching: na

Shuffles: na

Andet: -

Borger id baseret operation

Formål: Skaffer de borger id, hvortil der skal sendes en notifikation. De skaffes vha. PersonInformation

Java klasse: OrganDonorFetchPersonNotificationSupplier

Batching: den fulde fremfundne liste sendes videre

Shuffles: na

Andet: -

Borger id baseret operation

Formål: Givet listen af borger id gemmes disse ned i den fælles arbejds tabel

Java klasse: OrganDonorPersonNotificationSupplier

Batching: na

Shuffles: na

Andet: -

Borger id baseret operation

Formål: Henter en liste af borger id fra den fælles arbejds tabel med konfigurerbart antal

Java klasse: OrganDonorPersonBatchNotificationSupplier

Batching: opretter en mængde "Notifikationsjob", hver med et borgerid fra listen

Shuffles: na

Andet: -

Notifikationsjob

Formål: Sender en notifikation for et givet borger id

Java klasse:  OrganDonorSendNotificationOperation

Batching: na

Shuffles: na

Andet: -

 






  • No labels