Formål

Denne side beskriver omfang af den automatiserede regressionstest der tester IDSAS komponenten på daglig basis. IDSAS består både af personspecifiksløring (sundhedsfaglige fra samme CVR er sløret over for en specifik borger) og afdelingssløring (sundhedsfaglige fra en afdeling er sløret over for alle borgere).


Testgenstand


IDSAS testen dækker hovedsageligt kald fra både borger og sundhedsfaglig gennem STS, samt MinLog kald til IDSAS registeret. 

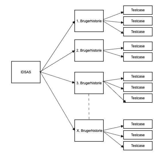
På følgende billede over regressionstesten er der udarbejdet testcases på baggrund af de sorte bokse, tekst og pile. De grå bokse indikere at det kan være at der skal laves testcases til disse på sigt, men disse indgår på nuværende tidspunkt ikke i den automatiske regressionstest. Dette er gældende for både personspecifiksløring og afdelingssløring.


IDSAS regressionstest


Testomfang

Regressionstesten er opbygget således at der er udarbejdet testcases på baggrund af brugerhistorierne, brugerhistorierne kan findes her: IDSAS - Brugerhistorier


Test omfang(In scope) 

Der er fokus på at teste IDSAS funktionaliteterne; oprette og slette personspecifiksløring og afdelingssløring, samt at dette vises korrekt igennem MinLog, herunder fuldmagt opslag til minlog og forældre opslag i minlog.


Uden for test omfanget (out of scope) 

Der testes ikke Minlog servicens scenarier, hvor der eksempelvis er privatmarkeret data eller andre funktioner der hører under MinLog servicen. 

Værgerelationer testes ikke, da det ikke skal være muligt for en værge at tilgå minlog. 



Testdesignteknikker (TDT)

Der testes i forhold til status af IDSAS (aktiv/ikke aktiv sløring) og dennes påvirkning af visningen i MinLog.

For personspecifiksløring testes: 

Der testes create og delete af CRUD (Create, Read, Update, Delete) operationer

  • Opret (herunder mulighed for at forlænge en sløring) (Create)
  • Slet (herunder mulighed for at forkorte en sløring) (Delete)
  • Læsning (herunder mulighed for at hente sløringer) (Read) 

*opdatering af en personspecifiksløring sker ved at "overskrive" den gamle sløring ved at lave et nyt create kald.

For afdelingssløring testes: 

  • Opret (herunder mulighed for at forlænge en sløring) (Create)
  • Slet (herunder mulighed for at forkorte en sløring) (Delete)
  • Læsning (herunder mulighed for at hente en liste over afdelingssløringer) (Read)

*opdatering af en afdelingssløring sker ved at "overskrive" den gamle sløring ved at lave et nyt create kald.

Dertil testes MinLog visnigen på følgende brugertyper, hvor sløring er aktiv:

  • Borger med aktiv sløring
  • Fuldmagtsindehaver til borger der har aktiv sløring
    • Fuldmagtsindehaver er ikke sløret, fuldmagtsgiver er sløret
    • Fuldmagtsindehaver er sløret, fuldmagtsgiver er sløret
    • Fuldmagtsindehaver er sløret, fuldmagtsgiver er ikke sløret
    • Fuldmagtsindehaver er ikke sløret, fuldmagtsgiver er ikke sløret 
  • Forælder til barn der har aktiv sløring
    • Forælder er ikke sløret, barn er sløret
    • Forælder sløret, barn er sløret
    • Forælder sløret, barn er ikke sløret
    • Forælder ikke sløret, barn er ikke sløret 
  • Sundhedsfaglig


For MinLog testes der pr tilstand, før og efter sløring. 

IDSAS



Regressionstesten er opbygget således at alle testcases tilknyttes en brugerhistorie. 

IDSAS testopbygning

Følgende oversigt viser de krav og brugerhistorier der er lavet testcases til, samt om de er implementeret eller ej. Testcasene kørers på daglig basis og grafen herunder opdateres automatisk. 

Total: viser antal testcases der er skrevet til brugerhistorien

Passed: viser antal testcases pr brugerhistorie der er implementeret og kører uden fejl 

Failed: viser antal testcases pr brugerhistorie der fejler

Others: viser de testcases pr brugerhistorie der endnu ikke er implementeret



Herunder ses alle testcases der er implementeret: 


Key Summary Status TestRunStatus
Loading...
Refresh


End2End test resultater

Pretest testrapport

Testrapport 21.02.2024

Testrapport 29.02.2024



testrapport 04.05.2024



testrapport 15.03.2024






  • No labels