Denne side beskriver omfang af den automatiserede regressionstest der tester IDSAS komponenten på daglig basis. IDSAS består både af personspecifiksløring (sundhedsfaglige fra samme CVR er sløret over for en specifik borger) og afdelingssløring (sundhedsfaglige fra en afdeling er sløret over for alle borgere).
IDSAS testen dækker hovedsageligt kald fra både borger og sundhedsfaglig gennem STS, samt MinLog kald til IDSAS registeret.
På følgende billede over regressionstesten er der udarbejdet testcases på baggrund af de sorte bokse, tekst og pile. De grå bokse indikere at det kan være at der skal laves testcases til disse på sigt, men disse indgår på nuværende tidspunkt ikke i den automatiske regressionstest. Dette er gældende for både personspecifiksløring og afdelingssløring.
![]()
Regressionstesten er opbygget således at der er udarbejdet testcases på baggrund af brugerhistorierne, brugerhistorierne kan findes her: IDSAS - Brugerhistorier
Test omfang(In scope)
Der er fokus på at teste IDSAS funktionaliteterne; oprette og slette personspecifiksløring og afdelingssløring, samt at dette vises korrekt igennem MinLog, herunder fuldmagt opslag til minlog og forældre opslag i minlog.
Uden for test omfanget (out of scope)
Der testes ikke Minlog servicens scenarier, hvor der eksempelvis er privatmarkeret data eller andre funktioner der hører under MinLog servicen.
Værgerelationer testes ikke, da det ikke skal være muligt for en værge at tilgå minlog.
Der testes i forhold til status af IDSAS (aktiv/ikke aktiv sløring) og dennes påvirkning af visningen i MinLog.
For personspecifiksløring testes:
Der testes create og delete af CRUD (Create, Read, Update, Delete) operationer
*opdatering af en personspecifiksløring sker ved at "overskrive" den gamle sløring ved at lave et nyt create kald.
For afdelingssløring testes:
*opdatering af en afdelingssløring sker ved at "overskrive" den gamle sløring ved at lave et nyt create kald.
Dertil testes MinLog visnigen på følgende brugertyper, hvor sløring er aktiv:
For MinLog testes der pr tilstand, før og efter sløring.
![]()
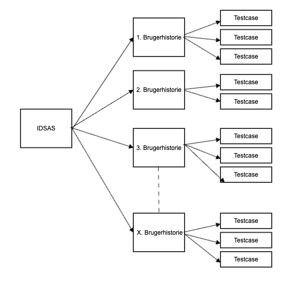
Regressionstesten er opbygget således at alle testcases tilknyttes en brugerhistorie.
![]()
Følgende oversigt viser de krav og brugerhistorier der er lavet testcases til, samt om de er implementeret eller ej. Testcasene kørers på daglig basis og grafen herunder opdateres automatisk.
Total: viser antal testcases der er skrevet til brugerhistorien
Passed: viser antal testcases pr brugerhistorie der er implementeret og kører uden fejl
Failed: viser antal testcases pr brugerhistorie der fejler
Others: viser de testcases pr brugerhistorie der endnu ikke er implementeret
Herunder ses alle testcases der er implementeret:

Pretest testrapport
Testrapport 21.02.2024
Testrapport 29.02.2024
testrapport 04.05.2024
testrapport 15.03.2024