1. Indholdsfortegnelse

2. Introduktion

2.1. Formål

Formålet med dette dokument er at beskrive systemarkitekturen for GM-Facade.

2.2. Læsevejledning

Nærværende dokument er tiltænkt udviklere og IT-arkitekter med interesse i GM-Facade og dens opbygning.

2.3. Definitioner og referencer

NSP National Service Platform
GM

Graviditetsmappen

CDA

Clinical Document Architecture - se https://medcom.dk/projekter/digital-loesning-til-gravide-cdaer/

DDS

Dokumentdelingsservice (Dokumentdeling på NSP (DROS, DDS, NXRG/SDS Patientindex, OpenXDS))

MHD

MHD - Design- og arkitekturbeskrivelse

3. Overblik over GM-Facade

GM-Facade er en service, som udstiller en borgers graviditetsmappe som FHIR model. Graviditetsmappens data ligger som CDA dokumenter på DDS, men tilgås via MHD komponenten.

gm-facade components

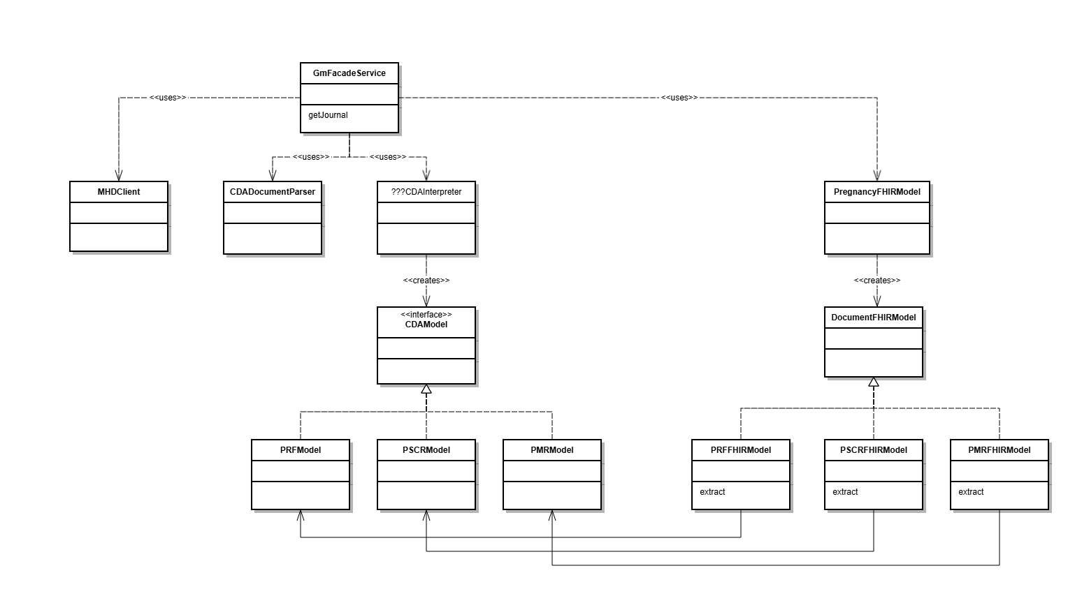
MHD komponenten udstiller to operationer, en til at hente dokument referencer og en til at hente dokumenternes indhold. Dette benyttes til at hente alle dokumenter relateret til graviditetsmappen, dvs. de tre CDA dokumenttyper PRF, PSCR og PMR, for borgeren. CDA'erne parses og oversættes til FHIR modellen.

GmFacadeService classes

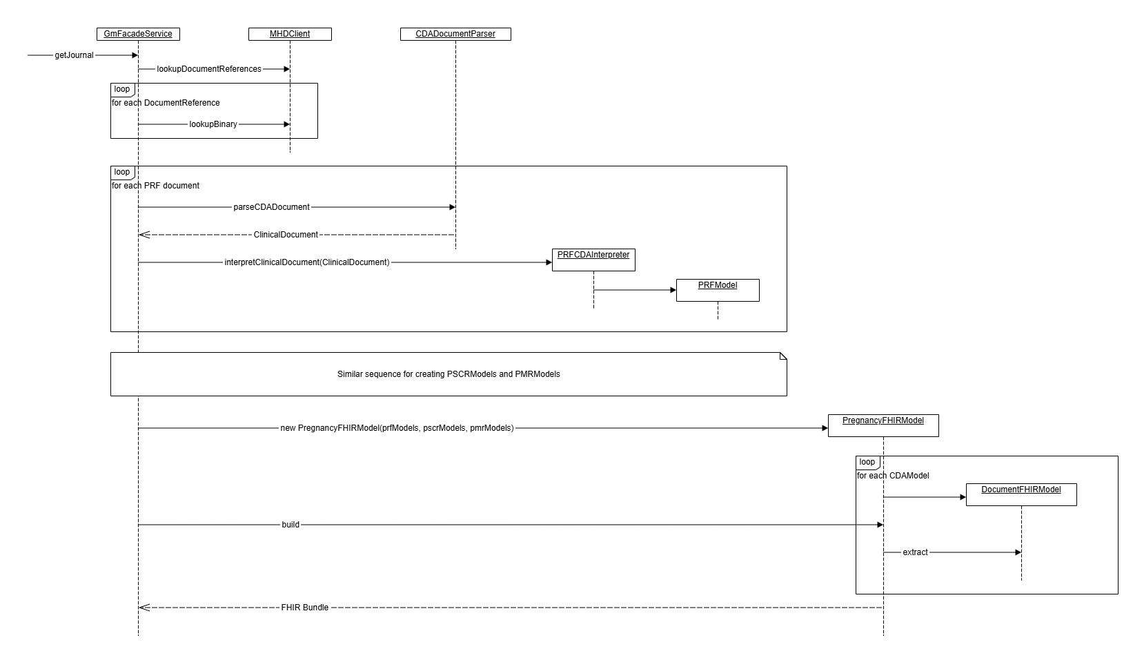
Det er GmFacadeService der driver processen. Først slås DocumentReferences op via MHDClient. Disse resolves (igen via MHDClient) til Binary ressourcer. CDA indholdet fiskes ud af hver Binary ressource, og gives videre til CDADocumentParser, der giver den rå CDA XML struktur som en JAXB struktur. Denne gives videre til den CDAInterpreter der passer til dokumentformatet (PRF, PSCR eller PMR). Dette giver en model (pr. dokumenttype) der indeholder CDA dokumentets interessante dele. Modellerne samles og gives videre til PregnancyFHIRModel, der trækker FHIR ressourcene ud af modellers via wrappere der kan fortolke FHIR ressourcer ud af CDA modellerne.

GmFacadeService sequence diagram



GmFacadeService udstilles som en REST service med en enkelt operation, der returnerer et FHIR Search Bundle, med den resulterende FHIR model som søgeresultat.

Sikkerheden er baseret på et JTP-H bearer token.


4. Dokument Historik

3/4 2025 Martin Henriksen/SDS Etablering af dokumentation
22/7 2025 Anders Ringsmose/Trifork Beskrivelse og diagrammer


  • No labels