Version 1.0 september 2019
Produkt beskrivelse eller reference.
En angivelse af produkt eller pakke versionen.
Disse testcases har til formål at afteste et udsnit af variationer af EDI-operationerne for at validere at alt information bliver afsendt og modtaget korrekt ved opdatering af diverse EDI-relaterede informationer.
![]()
![]()
![]()
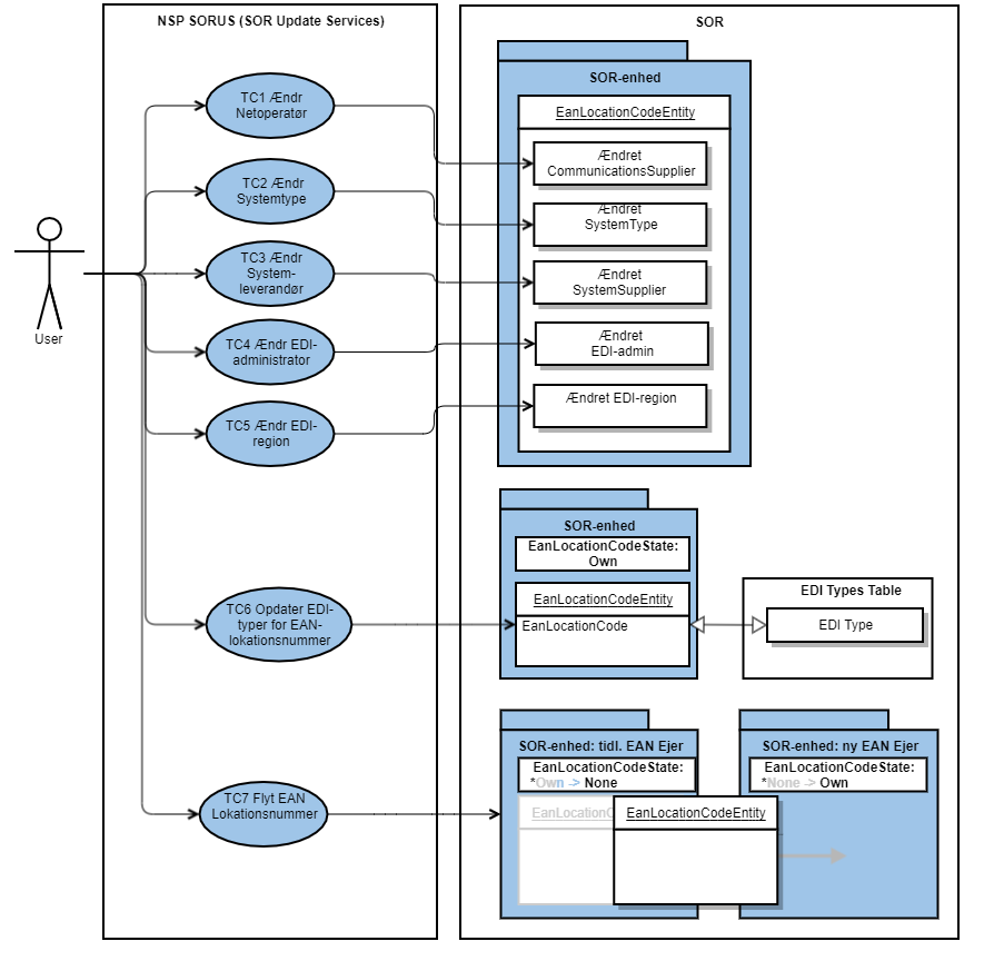
I forbindelse med "Opdater EDI-oplysninger"-operationerne modtager webservicen information om ændring af diverse informationer eller reliationer i/fra med EanLocationCodeEntity-objektet på en given SOR-enhed med EGEN lokationsnummer (EanLocationCodeState = Own): se Guide til anvendere for yderligere information om input.
ID | Scenarie | Eksempel Input | Forventet Output | Resultat |
|---|---|---|---|---|
| UC10TC1 | Ændr EanLocationCodeCommunicationSupplier-data for en- til flere organisatorisk EAN lokationsnummer. | Request | Response | EAN Lokationskoden har ændret information om CommunicationSupplier (Netoperatør) i SOR. Der modtages et response indeholdende fejlkode 0 (success). |
| UC10TC2 | Ændr EanLocationCodeSystemType-data for en- til flere organisatorisk EAN lokationsnummer. | Request | Response | EAN Lokationskoden har ændret information om SystemType (Systemtype) i SOR. Der modtages et response indeholdende fejlkode 0 (success). |
| UC10TC3 | Ændr EanLocationCodeSystemSupplier-data for en- til flere organisatorisk EAN lokationsnummer. | Request | Response | EAN Lokationskoden har ændret information om SystemSupplier (Systemleverandør) i SOR. Der modtages et response indeholdende fejlkode 0 (success). |
| UC10TC4 | Ændr EanLocationCodeEdiAdministrator-data for en- til flere organisatorisk EAN lokationsnummer. | Request | Response | EAN Lokationskoden har ændret information om EdiAdministrator (EDI Administrator) i SOR. Der modtages et response indeholdende fejlkode 0 (success). |
| UC10TC5 | Ændr EanLocationCodeRegion-data for en- til flere EAN lokationsnummer. | Request | Response | EAN Lokationskoden har ændret information om Region (Regionstype) i SOR. Der modtages et response indeholdende fejlkode 0 (success). |
| UC10TC6 | Brug operationen UpdateEdiTypes til at opdatere EDI-typerne for en- til flere EAN lokationsnumre. | Request | Response | EAN Lokationsnummeret/-numrene har fået opdatert deres EDI-typer. Der modtages et response indeholdende fejlkode 0 (success). |
| UC10TC7 | Flyt EAN Lokationsnummer, vba. operationen MoveEanLocationCode, fra en SOR-enhed til en anden. | Request | Response | EAN Lokationsnummeret er flytte fra en enhed (med tidl. eget lokationsnummer) til en anden (uden lokationsnummer) |
Brugeren har kendskab- og rettigheder til enheder i SOR med tilknyttede EAN lokationsnummer. Man kan eventuelt afvikle en UC1-test (opret enheder), og oprette enheden med EAN Lokationsnummer, først og bruge de resulterende data.
Gyldigt certifikat er tilgængeligt.
Brugeren er oprettet i SORUS's policyfil som "Decentral Administrator".
Ved operationen "MoveEanLocationCode" kræves tillægsrollen: "Move Ean Role"
Der modtages et response med "fejlkode 0" som kvittering for success.
Enheden er flyttet og kan findes under ny hierarkisk mor.
Ugyldigt certifikat.
Ugyldige akkreditiver.
Manglende rettigheder.
Mangelfuld input.
Referencer eller beskrivelse