Version 1.0 september 2019


Indledning


Produkt beskrivelse eller reference.

En angivelse af produkt eller pakke versionen.

Kort beskrivelse af testcasen

Disse testcases har til formål at afteste et udsnit af variationer af EDI-operationerne for at validere at alt information bliver afsendt og modtaget korrekt ved opdatering af diverse EDI-relaterede informationer. 

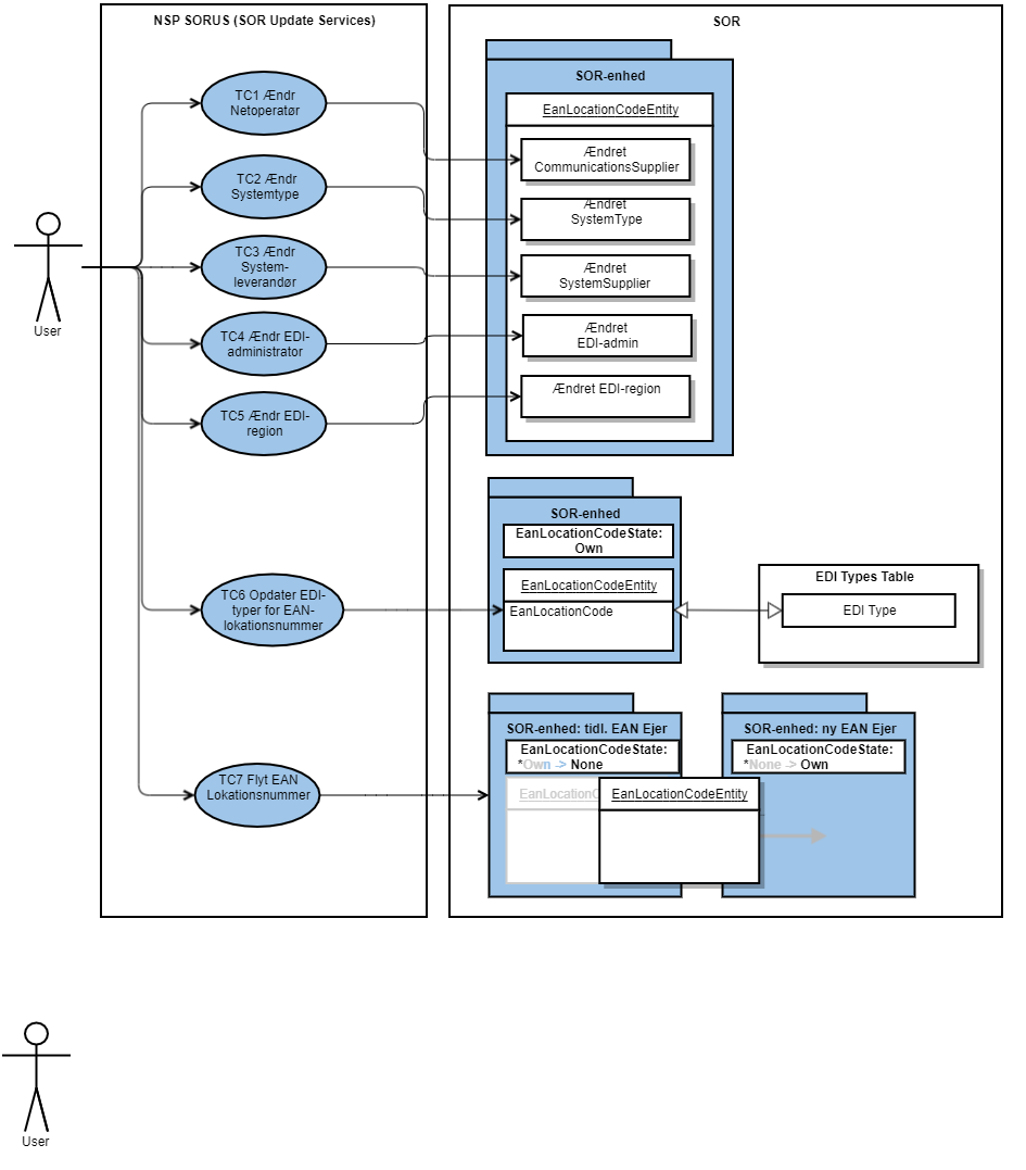
Diagram over forløb

Forløbsbeskrivelse

I forbindelse med "Opdater EDI-oplysninger"-operationerne modtager webservicen information om ændring af diverse informationer eller reliationer i/fra med EanLocationCodeEntity-objektet på en given SOR-enhed med EGEN lokationsnummer (EanLocationCodeState = Own): se Guide til anvendere for yderligere information om input.


Test Cases

ID

Scenarie

Eksempel Input

Forventet Output

Resultat

UC10TC1

Ændr EanLocationCodeCommunicationSupplier-data for en- til flere organisatorisk EAN lokationsnummer.

RequestResponse

EAN Lokationskoden har ændret information om CommunicationSupplier (Netoperatør) i SOR.

Der modtages et response indeholdende fejlkode 0 (success).

UC10TC2

Ændr EanLocationCodeSystemType-data for en- til flere organisatorisk EAN lokationsnummer.

RequestResponse

EAN Lokationskoden har ændret information om SystemType (Systemtype) i SOR.

Der modtages et response indeholdende fejlkode 0 (success).

UC10TC3Ændr EanLocationCodeSystemSupplier-data for en- til flere organisatorisk EAN lokationsnummer.RequestResponse

EAN Lokationskoden har ændret information om SystemSupplier (Systemleverandør) i SOR.

Der modtages et response indeholdende fejlkode 0 (success).

UC10TC4Ændr EanLocationCodeEdiAdministrator-data for en- til flere organisatorisk EAN lokationsnummer.RequestResponse

EAN Lokationskoden har ændret information om EdiAdministrator (EDI Administrator) i SOR.

Der modtages et response indeholdende fejlkode 0 (success).

UC10TC5Ændr EanLocationCodeRegion-data for en- til flere EAN lokationsnummer.RequestResponse

EAN Lokationskoden har ændret information om Region (Regionstype) i SOR.

Der modtages et response indeholdende fejlkode 0 (success).

UC10TC6Brug operationen UpdateEdiTypes til at opdatere EDI-typerne for en- til flere EAN lokationsnumre.RequestResponse

EAN Lokationsnummeret/-numrene har fået opdatert deres EDI-typer.

Der modtages et response indeholdende fejlkode 0 (success).

UC10TC7Flyt EAN Lokationsnummer, vba. operationen MoveEanLocationCode, fra en SOR-enhed til en anden.RequestResponseEAN Lokationsnummeret er flytte fra en enhed (med tidl. eget lokationsnummer) til en anden (uden lokationsnummer)

Pre conditions

Brugeren har kendskab- og rettigheder til enheder i SOR med tilknyttede EAN lokationsnummer. Man kan eventuelt afvikle en UC1-test (opret enheder), og oprette enheden med EAN Lokationsnummer, først og bruge de resulterende data.

Gyldigt certifikat er tilgængeligt.

Brugeren er oprettet i SORUS's policyfil som "Decentral Administrator".

Ved operationen "MoveEanLocationCode" kræves tillægsrollen: "Move Ean Role"

Post conditions

Der modtages et response med "fejlkode 0" som kvittering for success.

Enheden er flyttet og kan findes under ny hierarkisk mor.

Fejlscenarier 

Ugyldigt certifikat.

Ugyldige akkreditiver.

Manglende rettigheder.

Mangelfuld input.


Begreber og definitioner

Referencer eller beskrivelse