Dette dokument beskriver designet af Organdonorregister-servicen..
Det forudsættes at læseren er bekendt med grundfunktionaliteten i servicen, beskrevet i dokumentet Organdonorregister-service (ODR).
Version | Dato | Ændring | Ansvarlig |
|---|---|---|---|
| 1.0.2 | 2018-08-31 | Ny release | Trifork |
HL7 CDA | Standard til udveksling af oplysninger indenfor sundhedsvæsenet. |
Forkortelse | Betydning |
|---|---|
ODR | Organdonorregistret |
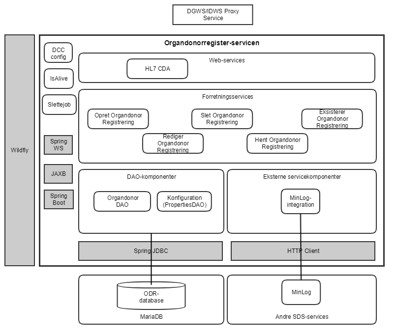
Systemet består af to services. Selve registerservicen håndterer funktionalitet og databaseadgang og en separat DGWS/IDWS Proxyservice håndterer kald til systemet. Der understøttes adgang gennem DGWS eller IDWS forudsat at adgangen sker via en DGWS/IDWS Proxy, som er en separat service der afkobler alt DGWS- og IDWS-specifikt.
Som illustreret på figuren herunder tilgår brugerne servicen indirekte via Sundhed.dk, patientjournalsystemer, lægepraksissystemer osv. Herudover foretager Dokumentdelingsservicen (DDS) opslag via FSK. Opslaget via FSK returnerer alene information om, hvorvidt der findes data for en person eller ej.
Alt data udveksling er basereret på HL7 Clinical Document Architecture (CDA).
Data fra selve registret udstilles i CDA-dokumentets body (structuredBody), mens metadata og informationer fra andre datakilder udstilles i CDA-dokumentets header. Metadata er hovedsageligt information om hvilken borger de pågældende oplysninger vedrører.
HL7 CDA er tiltænkt kliniske dokumenter og ikke specifikt stamkortregisterdata. Derfor er oplysningerne repræsenteret som CDA-udvidelser, som så vidt muligt er opbygget af dataelementer fra CDA.
Ved forespørgsler til oprettelse (Create) og opdatering (Update) medsendes en komplet datastruktur og ikke kun de opdaterede elementer i tilfælde af en opdatering. Ved de øvrige forespørgsler (Get, Has, Delete) medsendes kun borgerens cpr nummer, som anvendes til at slå op med.
Forretningslogikken i servicen er afkoblet fra udvekslingsformatet, dvs. Fra HL7 CDA.
Se Guide til Anvendere for flere detaljer.
Kald til servicen kan foretages som enten DGWS- (Den Gode Webservice) eller IDWS- (Identity Based Web Services) kald. Som beskrevet i afsnittet Arkitektur ovenfor, foretages kald til servicen igennem en DGWS / IDWS proxy, der har det primære formål at validere at der er foretaget et korrekt DGWS- eller IDWS-kald.
Sundhedsprofessionelle, der vil tilgå servicen fra deres EPJ- eller EOJ-system, kan foretage DGWS-kald igennem den centrale NSP afkoblingskomponent (DCC), som viderestiller kaldet til servicen igennem DGWS / IDWS Proxyen. Der kræves anvendelse af OCES sikkerhedsniveau 4, hvor der skal medsendes et ID-kort, som er signeret med medarbejdercertifikat (MOCES). Proxyen vil verificere at kaldet er korrekt signeret, og at signeringen ikke er udløbet.
Borgerer, der ønsker at tilgå servicen, skal gøre det igennem Sundhed.dk, som står for borgervendt funktionalitet. Sundhed.dk kan foretage IDWS-kald til servicen igennen DGWS / IDWS Proxyen som vist på figuren længere oppe: ODR-Arkitektur.png. Proxyen vil verificere at der er tale om et korrekt IDWS-kald.
Såfremt Proxyen kan verificere at der er tale om et korrekt DGWS- eller IDWS-kald, vil kaldet blive viderestillet til servicen. Servicen vil tillade kaldet hvis:
Der er tale om et DGWS-kald foretaget af en autoriseret sundhedsprofessionel.
Der er tale om et IDWS-kald, foretaget af samme person, som der slås data op for.
Der henvises til hhv. Den Gode Webservice og OIO Identity-based Web Services v1.0.1a for yderligere information.
Cpr-subscriber er en fælles intern applikation hvis formål er at håndtere al kommunikation til stamdata (cpr-registry). ODR-servicen inkluderer et slettejob der skal sørge for at slette en borgers registrering 1 år efter personen er afgået ved døden.
Oplysningen om døde personer stammer fra stamdata. Cpr-subscriber gør det muligt for ODR-servicen at lave opslag i stamdata til brug i dette slettejob.
Alle opslag og ændringer af oplysninger i registret registreres i MinLog med undtagelse af borgerens egen tilgang og ændring af data.
Ved manglende adgang til MinLog-servicen vil servicekaldet fejle.
Da det kun er borgeren selv der har adgang til at oprette og ændre i vedkommendes organdonorregistrering, kan datamodellen for servicen realiseres relativt simpelt, idet at det ikke er nødvendigt at lagre information omkring hvem der har oprettet / opdateret data.
Alle registreringer indeholder oplysninger om en gyldighedsperiode, som angiver hvorvidt registreringen stadig betragtes som gyldig eller ej.
Der kan kun eksistere én gyldig registrering for hver enkelt borger, og ønsker borgeren at tilføje en ny registrering skal vedkommende slette den gyldige først.
Når borgeren opdaterer sin registrering med en eller flere ændringer, afsluttes gyldigheden for den nuværende registrering og der oprettet en ny række. Dermed bliver data ikke slettet, men får blot afsluttet en gyldighed.
Ved sletning afsluttet gyldighedsperioden blot.
Det detaljerede schema for databasen er vist på figuren herunder.
Tabellen OrganDonor bliver anvendt til at lagre information om en borgers organdonorregistrering. ValidFrom - ValidTo definerer gyldighedsperioden.
PermissionType kan antage 4 værdier, som repræsenterer følgende:
Fuld tilladelse
Borgerens fuld tilladelse til, at vedkommendes organer kan anvendes til transplantation efter død.
Begrænset tilladelse
Tabellens boolske værdier til at udtrykke, hvad der gives begrænset tilladelse til.
Ved ikke
Borger har endnu ikke taget stilling og dermed overlades beslutning som organdonor til de nærmeste pårørende.
Forbud
Borgeren modsætter at vedkommendes organer anvendes til transplantation efter død.
RelativeAcceptanceRequired anvendes ved fuld -og begrænset tilladelse. Har borgeren angivet denne, forudsætter valget som organdonor pårørendes accept.
Tabellen Properties er anvendt til at lagre information omkring hvornår et slettejob sidst er blevet eksekveret.
v2_person_simplified er et view der anvendes til at slå op i cpr-stamdata (cpr-registry)
Vedr. DGWS/IDWS Proxy'en, er der foretaget følgende beslutninger: