Indhold

Introduktion

Formål

Formålet med dette dokument er at beskrive systemarkitekturen for LAR servicen.

Læsevejledning

Nærværende dokument er tiltænkt udviklere og IT-arkitekter med interesse i LAR Servicen og dens opbygning.

Dokument historik

Dato

Ansvarlig

Beskrivelse

26/2-2018KvalitetsITInitiel version

Definitioner og referencer

ReferenceBeskrivelse
NSPNational Service Platform
LARLægemiddelAllergiRegister
CAVELatin for vogt eller undgå. Fagudtryk for medicin som en patient bør undgå
FHIRFast Health Interoperability Resources
RESTRepresentational State Transfer
DGWSDen Gode WebService

Introduktion til LAR

Løsningens opbygning

Der etableres med løsningen en webservice, som giver mulighed for opslag af lægemiddeloverfølsomhedsoplysninger for sundhedspersoner.

LAR indeholder yderligere en webservice, som giver mulighed for sundhedspersoner at registrere oplysninger vedr. lægemiddeloverfølsomhed for borgere.

Selve LAR Servicen ejer ikke data. Dette ansvar delegeres til den bagvedliggende CAVE Service (se i øvrigt CAVE Design og Arkitekturbeskrivelse).

LAR Servicen fungerer således primært som en frontend for CAVE Servicen. LAR Servicens ansvarsområder er følgende:

Overblik over LAR

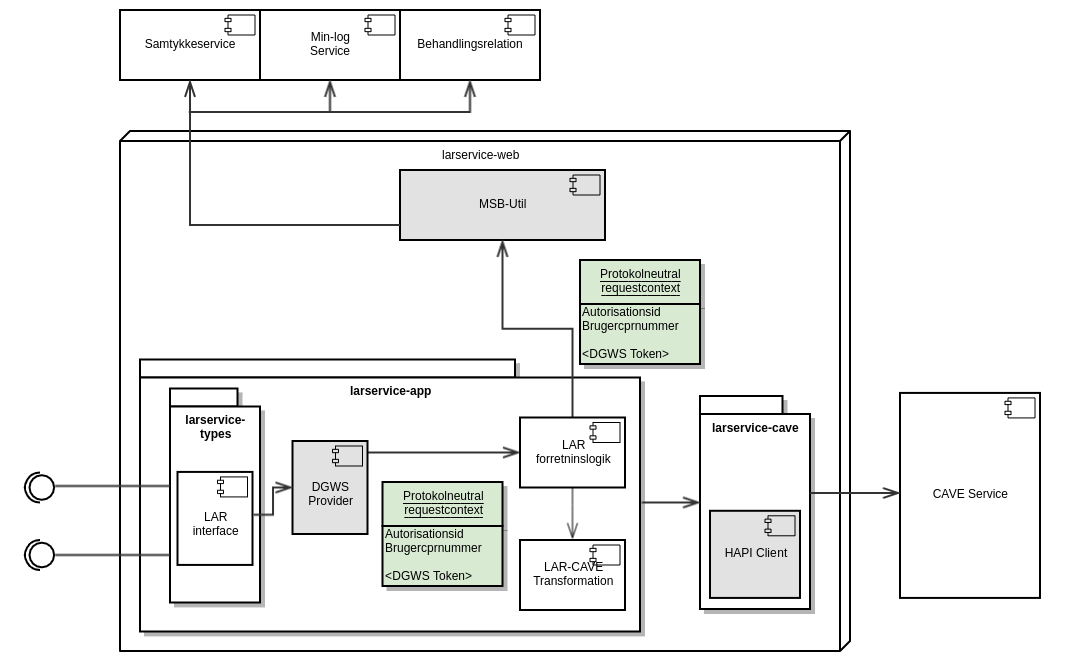
LAR er udviklet som en web applikation i henhold til Servlet specifikationen 2.5. Dette sikrer, at LAR kan afvikles på enhver Servlet Engine, der overholder denne specifikation - specielt på WildFly Application Server 8.2, der i øjeblikket anvendes på NSP.

Løsningen er opbygget af et antal (Maven) moduler, der hver dækker et overordnet ansvarsområde i LAR:


Opslag af oplysninger om lægemiddeloverfølsomhed for en borger

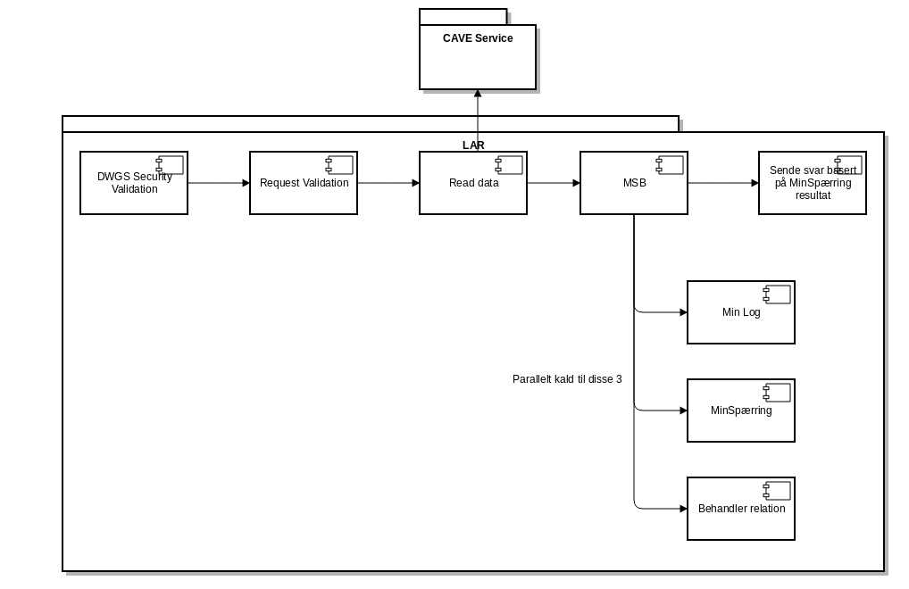
Opslag af oplysninger om lægemiddeloverfølsomhed for en borger sker på følgende måde:

Først foretages der en validering af det indkommende request. Valideringen foretages på to niveauer på vej ind i LAR Servicen:

For detaljer vedr. request- og responseformat for anvendere af LAR samt fejlkoder henvises til LAR Anvenderguide. Se i øvrigt også Beslutninger vedr LAR Snitfladen nedenfor.

LAR service transformerer i modulet til LAR-CAVE transformation (se tegning ovenfor) herefter requestet til FHIR og viderestiller forespørgselen til den bagvedliggende CAVE service, der står for selve dataopslaget. 

Kommunikationen med CAVE service (herunder fejlhåndtering) håndteres af LAR Servicens modul larservice-cave.

Opslag i MinSpærring ved anvendelse af MSB-Util for at finde ud af, om der findes negative eller dataspecifikke samtykker for borgeren mod den opslående bruger eller organisationen, hvor opslaget foretages fra (en del af snitfladen for opslag). I tilfældet af negativt samtykke returnerer LAR uden videre en fejlkode til kalderen. NB! Der er i snitfladen mulighed for at angive, at man ønsker at foretage værdispring. Hvis kalderen angiver, at værdispring ønskes, så springes opslaget mod MinSpærring over.

Registring af opslaget i MinLog samt behandlerrelationsservice. Se LAR Driftsvejledning for opsætning af registering i MinLog for opslag.

LAR servicen transformerer herefter FHIR responset fra CAVE til den mere simple responsemodel for LAR. Da FHIR stukturen i den bagvedliggende CAVE Service er mere kompleks, end det, der tillades i LAR, har det været nødvendigt at foretage en række valg. Se afsnittet Mapning mellem LAR og CAVE for detaljer vedr. denne mapning.

Inden resultatet returneres sker der evt en filtrering af oplysningerne i henhold til MinSpærring (i tilfældet, hvor der findes dataspecifikt negativt samtykke).

De interne id'er for de returnerede CAVE oplysninger (og id'er for de frafiltrerede oplysninger) logges vha AuditAPI'et (se i øvrigt LAR Driftsvejledning for detaljer vedr. indholdet af auditlogingsbeskeden).


Registrering af oplysning om lægemiddeloverfølsomhed for en borger

Registrering af oplysninger om lægemiddeloverfølsomhed for en borger sker på følgende måde:

Først foretages der en validering af det indkommende request. Valideringen foretages på to niveauer på vej ind i LAR Servicen:

For detaljer vedr. request- og responseformat for anvendere af LAR samt fejlkoder henvises til LAR Anvenderguide. Se i øvrigt også Beslutninger vedr LAR Snitfladen nedenfor.

LAR service transformerer i modulet til LAR-CAVE transformation (se tegning ovenfor) herefter requestet til FHIR og viderestiller registreringen til den bagvedliggende CAVE service, der står for selve dataregistreringen. 

Kommunikationen med CAVE service (herunder fejlhåndtering) håndteres af LAR Servicens modul larservice-cave.

LAR servicen transformerer herefter FHIR responset fra CAVE til responemodellen for LAR i form af en status kode og en status tekst afhængigt at kommunikationens udfald.

Oprettelsen logges vha AuditAPI'et (se i øvrigt LAR Driftsvejledning for detaljer vedr. indholdet af auditlogingsbeskeden).

Registreringen medfører også et kald til MinLog. Se LAR Driftsvejledning for opsætning af registering i MinLog for oprettelse.

Designmålsætninger og -beslutninger

Sikkerhedskrav i forhold til kald af LAR

Det er besluttet, at der for både opslag af oplysninger og registrering af oplysninger i LAR kræves et niveau 4 SOSI Idkort (medarbejdercertifikat).

LAR servicen validerer sikkerheden på følgende måde:

Beslutninger vedr. LAR Snitfladen

Begrundelsen for at gøre feltet med autorisations-ID tvunget på snitfladen for registrering af lægemiddeloplysninger er, at datakvaliteten på det indkommende data øges, og at parterne har vurderet denne oplysning til at være meget vigtig.

En konsekvens heraf bliver, at det bliver vanskelligt at lave masse-indlæsning af historiske data (som måske ikke indeholder denne oplysning). Der skal findes en løsning på dette, men det ligger for nuværende uden for CAVE projektet.

Mapning mellem LAR og CAVE

Udgangspunktet for LAR servicens snitflade og datamodel, er standarden FHIR - allergi resourcen. Efter en funktionel workshop er modellen blevet forsimplet ved at fjerne felter, der ikke skal gøres brug af. Samt reducere muligheden for flere værdier på en række af de felter, som er medtaget.

Som eksempler kan nævnes

At gå fra LAR format til FHIR format ved registrering af data er uden komplikationer; gå fra simpel format til mere kompleks format. Den modsatte vej, fra FHIR til LAR kan give udfordringer, i fald at data kommer ind af andre veje end LAR snitfladen, og dermed ikke overholder de simple strukturer.

Hvis der åbnes op for registrering af data på anden form en LAR format, vil man kunne komme i en situation, hvor man ved opslag fra LAR servicen kan stå med f.eks. 2 substance koder for den samme allergi. Og hvilken skal der så hentes?

For at fremtidssikre mod dette bedst muligt, er LAR servicen lavet sådan, at hvor FHIR standarden tillader lister (som f.eks. listen af substance koder) da tjekkes FHIR listen for en foretrukket værdi. Findes denne ikke, tages alternativ den mindste værdi alfabetisk. Den alfabetisk alternative udvælgelse er lavet, for at sikre at to kald efter hinanden altid vil returnere det samme svar.

FHIR til LAR simplificeringen foregår på følgende felter med angivne prioriteringer:

Den konkrete opsætning af foretrukne kodesystemer er beskrevet i LAR Installationsvejledning.

Validering af requests i LAR

Der foretages validering for indkommende requests til både opslag og registreringer af lægemiddeloplysninger.

For opslag valideres det at:

For registreringer valideres det at:

Modellering af diverse identifiers i LAR

Der opereres flere steder i LAR snitfladen med eksterne identifiers f.eks. patientid, organisationsid og id for lægemiddel. For at lave den mest generelle snitfladet er der i LAR Servicen valgt en model, hvor disse identifiers skal angives som en struktur bestående af:

Som beskrevet i afsnittet vedr Validering af requests i LAR. så foretages der ikke i LAR en validering af de anvendte kodesystemer.