Teknisk navn | magistrellelaegemidler |
Opdateringsfrekvens | Efter behov |
Kilde | Apoteker med en magistrel lægemiddelsproduktion |
Version | 1 |
Magistrelle Lægemidler indeholder stamdata om magistrelle lægemidler.
Navn | Beskrivelse |
| atcCode | Anatomical Therapeutic Chemical (ATC). Klassifikation af aktive ingredienser i lægemidler |
| description | Beskrivelse af et lægemiddel |
| dosageunit | Stamdata for doseringsenheder |
| drug | Et lægemiddel med tilhørende stamdata |
| durabilityCode | Tidsenheder for holdbarhed af lægemidlet |
| organisation | Organisation-stamdata. Producenten af lægemidlet |
| package | En pakning af et lægemiddel |
| packagingTypeCode | Mulige typer emballage |
| reference | Optionel reference til officiel specifikation af magistralt indholdsstof |
| routeOfAdmCode | Beskrivelse af hvordan et lægemiddel anvendes |
| specification | Optionel opskrift på fremstilling af magistralt lægemiddel |
| storageConditionCode | Opbevaringsbetingelser der skal opfyldes for en pakning |
| strengthUnitCode | Stamdata for styrker og deres enheder |
| substance | Lægemidlers indholdsstoffer |
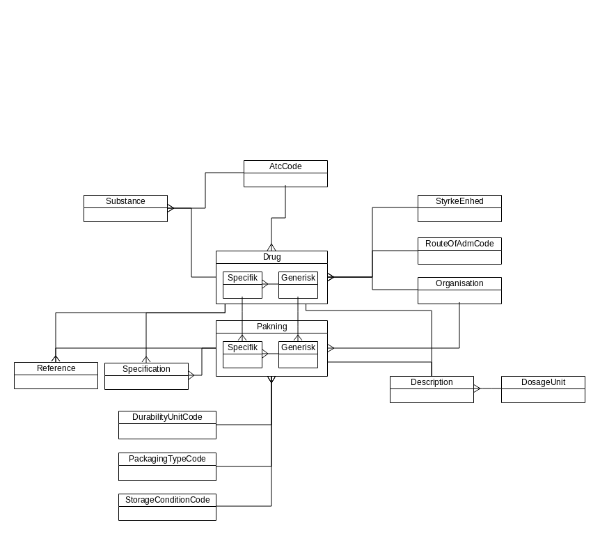
Nedenstående diagram viser sammenhængen mellem de eksponerede datatyper. De viste kardinaliteter (en-til-mange osv.) er de der ses i praksis. De er ikke håndhævet rent constraint-mæssigt på databaseniveau, og er således ikke garanterede.
![]()
Datatype: atcCode | ||||
Feltnavn | Beskrivelse | Optional | Unik nøgle | Type |
| id | ATC-kode | Nej | X | char(8) |
| text | Tekstuel beskrivelse af ATC | Nej | varchar(72) | |
validFrom | Gyldig fra (format: yyyy-MM-ddTHH:mm:ss+Z) | Nej | datetime | |
validTo | Gyldig til (format: yyyy-MM-ddTHH:mm:ss+Z) | Nej | datetime | |
| Datatype: description | ||||
|---|---|---|---|---|
| Feltnavn | Beskrivelse | Optional | Unik nøgle | Type |
| breakLine | Angiver delekærv, enten 0, 2 eller 4 | Ja | tinyint(2) | |
| dosageUnitId | Doseringsenhed for lægemiddel | Ja | bigint(12) | |
| drugId | Refererer til drug.id | Nej | x | bigint(12) |
| packageNumber | Refererer til package.packageNumber | Ja | x | bigint(12) |
| produced | Angiver om lægemiddelet aktuelt produceres | Nej | tinyint(1) | |
| remark | Fritekst til bemærkninger | Ja | varchar(100) | |
validFrom | Gyldig fra (format: yyyy-MM-ddTHH:mm:ss+Z) | Nej | datetime | |
validTo | Gyldig til (format: yyyy-MM-ddTHH:mm:ss+Z) | Nej | datetime | |
Datatype: dosageunit | ||||
Feltnavn | Beskrivelse | Optional | Unik nøgle | Type |
| id | Id for doseringsenheden | Nej | X | char(8) |
| singularText | Tekst for en enkelt af enheden | Nej | varchar(50) | |
| pluralText | Tekst for flere af enheden | Nej | varchar(50) | |
validFrom | Gyldig fra (format: yyyy-MM-ddTHH:mm:ss+Z) | Nej | datetime | |
validTo | Gyldig til (format: yyyy-MM-ddTHH:mm:ss+Z) | Nej | datetime | |
Datatype: drug | ||||
Feltnavn | Beskrivelse | Optional | Unik nøgle | Type |
| atcCode | ATC-kode | Ja | varchar(10) | |
| doseDispensable | Hvorvidt lægemidlet er egnet til dosisdispensering (1=ja, 0=nej). Hvis denne markering ikke er tilstede svare det til "nej" | Ja | tinyint(1) | |
| drugCreatedDate | Dato for oprettelse af lægemiddel | Nej | date | |
| formCode | Fx "TABFILM" | Nej | varchar(10) | |
| genericDrugId | Reference til generisk lægemiddel | Nej | bigint(12) | |
| id | DrugId. Lægemidlets ID | Nej | X | bigint(12) |
| name | Lægemidlets navn, evt. forkortet. | Nej | varchar(30) | |
| producer | Producent. Refererer til organisation.number | Ja | bigint(12) | |
| routeOfAdmCodes | Refererer til routeOfAdmCode.id | Ja | varchar(8) | |
| strengthNumeric | Styrke, nummerisk | Ja | decimal(10,3) | |
| strengthUnitCode | Styrke, enhed (fx "MG"). Refererer strengthUnitCode.id | Ja | varchar(100) | |
| strengthText | Styrke, tekstuel (fx "250 mg") | Nej | varchar(30) | |
| partType | Angiver hvorvidt det magistrelle lægemiddel er ”MG” generisk eller ”MS” specifikt. Obligatorisk og normalt ”MS” ved bruger-indtastning. | Nej | varchar(2) | |
| withdrawnDate | Dato for afregistrering af lægemiddel | Ja | date | |
validFrom | Gyldig fra (format: yyyy-MM-ddTHH:mm:ss+Z) | Nej | datetime | |
validTo | Gyldig til (format: yyyy-MM-ddTHH:mm:ss+Z) | Nej | datetime | |
Datatype: durabilityCode | ||||
Feltnavn | Beskrivelse | Optional | Unik nøgle | Type |
| id | Id for tidsenheden | Nej | X | char(1) |
| text | Fuld tekst for tidenheden | Nej | varchar(50) | |
validFrom | Gyldig fra (format: yyyy-MM-ddTHH:mm:ss+Z) | Nej | datetime | |
validTo | Gyldig til (format: yyyy-MM-ddTHH:mm:ss+Z) | Nej | datetime | |
Datatype: organisation | ||||
Feltnavn | Beskrivelse | Optional | Unik nøgle | Type |
| name | Firmanavn | Nej | varchar(32) | |
| number | Firmanummer (ikke CVR-nummer) | Nej | X | bigint(12) |
validFrom | Gyldig fra (format: yyyy-MM-ddTHH:mm:ss+Z) | Nej | datetime | |
validTo | Gyldig til (format: yyyy-MM-ddTHH:mm:ss+Z) | Nej | datetime | |
Datatype: package | ||||
Feltnavn | Beskrivelse | Optional | Unik nøgle | Type |
| dispensingClauseCode | Udleveringsbestemmelse-kode | Nej | varchar(5) | |
| drugId | Refererer til drug.id | Nej | bigint(12) | |
| durabilityNumeric | Holdbarhed numerisk | Ja | bigint(12) | |
| durabilityUnitCode | Enhed for holdbarhed | Ja | varchar(1) | |
| durabilityAfterOpeningNumeric | Holdbarhed efter åbning numerisk | Ja | bigint(12) | |
| durabilityAfterOpeningUnitCode | Enhed for holdbarhed efter åbning | Ja | varchar(1) | |
| genericPackageNumber | Reference til generisk pakning | Ja | bigint(12) | |
| packagingTypeCode | Refererer til packagingTypeCode.id | Ja | varchar(10) | |
| packageCreatedDate | Oprettelsesdato | Nej | date | |
| packageNumber | Unik id for pakning | Nej | X | bigint(12) |
| packageSizeUnitCode | Fx 'ST', 'ML', 'IU' mm. | Nej | varchar(10) | |
| packageSizeNumeric | Brutto | Nej | decimal(10,2) | |
| packageSizeText | Fx. "6 stk. (blister)" | Nej | varchar(30) | |
| producer | Henviser til organisation.number | Ja | bigint(12) | |
| reportingPackageNumber | Varenummer til indberetning til lægemiddelstatistik | Ja | bigint(12) | |
| storageConditionCode | Refererer til storageConditionCode.id | Ja | varchar(1) | |
| withdrawnDate | Udgået dato | Ja | date | |
validFrom | Gyldig fra (format: yyyy-MM-ddTHH:mm:ss+Z) | Nej | datetime | |
validTo | Gyldig til (format: yyyy-MM-ddTHH:mm:ss+Z) | Nej | datetime | |
Datatype: packagingTypeCode | ||||
Feltnavn | Beskrivelse | Optional | Unik nøgle | Type |
| id | Unik id, fx "ENP" | Nej | X | varchar(4) |
| text | Tekstuel beskrivelse, fx "Engangspipette" | Nej | varchar(50) | |
validFrom | Gyldig fra (format: yyyy-MM-ddTHH:mm:ss+Z) | Nej | datetime | |
validTo | Gyldig til (format: yyyy-MM-ddTHH:mm:ss+Z) | Nej | datetime | |
Datatype: reference | ||||
Feltnavn | Beskrivelse | Optional | Unik nøgle | Type |
| drugId | Refererer til drug.id | Nej | x | bigint(12) |
| packageNumber | Refererer til package.packageNumber | Ja | x | bigint(12) |
| sequenceNumber | Rækkefølge, hvis der er flere | Ja | x | bigint(12) |
| text | Reference tekst | Nej | varchar(250) | |
validFrom | Gyldig fra (format: yyyy-MM-ddTHH:mm:ss+Z) | Nej | datetime | |
validTo | Gyldig til (format: yyyy-MM-ddTHH:mm:ss+Z) | Nej | datetime | |
Datatype: routeOfAdmCode | ||||
Feltnavn | Beskrivelse | Optional | Unik nøgle | Type |
id | Unik kode for administrationsvej. Refereres fra Drug | Nej | X | char(2) |
| text | Dansk tekst der beskriver administrationsvejen | Nej | varchar(50) | |
validFrom | Gyldig fra (format: yyyy-MM-ddTHH:mm:ss+Z) | Nej | datetime | |
validTo | Gyldig til (format: yyyy-MM-ddTHH:mm:ss+Z) | Nej | datetime | |
Datatype: specification | ||||
Feltnavn | Beskrivelse | Optional | Unik nøgle | Type |
| drugId | Refererer til drug.id | Nej | x | bigint(12) |
| packageNumber | Refererer til package.packageNumber | Ja | x | bigint(12) |
| sequenceNumber | Rækkefølge, hvis der er flere | Nej | x | bigint(12) |
| text | Specifikations tekst | Nej | varchar(250) | |
validFrom | Gyldig fra (format: yyyy-MM-ddTHH:mm:ss+Z) | Nej | datetime | |
validTo | Gyldig til (format: yyyy-MM-ddTHH:mm:ss+Z) | Nej | datetime | |
Datatype: storageConditionCode | ||||
Feltnavn | Beskrivelse | Optional | Unik nøgle | Type |
| id | Unik kode, fx 'F', 'A' etc. | Nej | X | char(1) |
| text | Fx "Ikke over 25 C" | Nej | varchar(50) | |
validFrom | Gyldig fra (format: yyyy-MM-ddTHH:mm:ss+Z) | Nej | datetime | |
validTo | Gyldig til (format: yyyy-MM-ddTHH:mm:ss+Z) | Nej | datetime | |
Datatype: strengthUnitCode | ||||
Feltnavn | Beskrivelse | Optional | Unik nøgle | Type |
| id | Id, fx "RGH" | Nej | X | varchar(10) |
| text | Tekst, fx "mikrogram/24 timer" | Nej | varchar(50) | |
validFrom | Gyldig fra (format: yyyy-MM-ddTHH:mm:ss+Z) | Nej | datetime | |
validTo | Gyldig til (format: yyyy-MM-ddTHH:mm:ss+Z) | Nej | datetime | |
Datatype: substance | ||||
Feltnavn | Beskrivelse | Optional | Unik nøgle | Type |
| amount | Mængde | Ja | varchar(100) | |
| atcCode | ATC kode | Ja | varchar(8) | |
| drugId | Refererer drug.id | Nej | x | bigint(12) |
| substance | Kun aktive substanser, fx "Lakridsekstrakt" | Nej | x | varchar(150) |
| substanceClass | Fx "ascorbinsyre" | Ja | varchar(100) | |
| substanceGroup | Fx "lakrids (glycyrrhiaza glabra L.)" | Ja | varchar(100) | |
validFrom | Gyldig fra (format: yyyy-MM-ddTHH:mm:ss+Z) | Nej | datetime | |
validTo | Gyldig til (format: yyyy-MM-ddTHH:mm:ss+Z) | Nej | datetime | |