Beskrivelse

Dokumentation for datasamlingen 'apotekere' og de tilhørende services tilgængelige på NSP.

Datasamlingen opdateres ca. hver 2. måned (efter behov). Kilden er Lægemiddelstyrelsen på vegne af Apotekerforeningen.

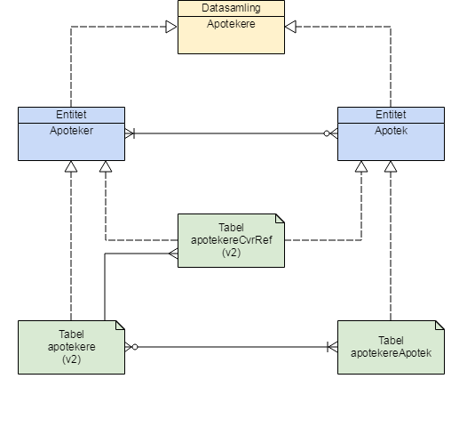
Registeret indeholder stamdata for apoteker og tilknyttede apotekere.

Bemærk at registeret både findes i en version 1 og en version 2, da version 1 ikke kan modellere flere apoteker med samme CVR-nummer.

I version 1 er sammenhængen mellem CVR-numre og apotekets adresse misvisende.

Bemærk at "CVRListe" i apotekere-typen kan indeholde en liste af CVR numre i så fald er de adskilt af komma. At CVR-numrene er gemt som en liste besværliggør dog opslag hvor man vil slå et navn op ud fra CVR nummer - i den forbindelse kan man benytte ApotekereCvrRef-tabellen fra version 1, så man altid har en mapning mellem et givet CVR nummer og et CPR nummer.

Datakilde

Lægemiddelstyrelsen udtrækker en CSV-fil fra Excel, zipper denne og sender den til den sikrede FTP-server på NSP.

Filen rummer følgende kolonner:

Anvendelse

? pt. ingen dokumenterede anvendelsesmuligheder.

Datastruktur

Entitetsbeskrivelser

Apoteker

Entiteten beskriver apotekere.
Apoteksnavn/adresse mm. er bibeholdt i version 2 for at have bagudkompatibilitet.

Data poster rummer følgende information:

Apotek

Entiteten beskriver apoteker.

Data poster rummer følgende information:

Tabelbeskrivelser

apotekere (v2)

Tabellen rummer apotekere og deres tilknytning til apoteker (gennem CVR-numre). Bemærk at denne datatype kan være misvisende, da det er muligt at angive flere CVR-numre, men kun én apoteksadresse.

Apoteksnavn/adresse mm. er bibeholdt i Apotekere tabellen for at have bagudkompatibilitet.

Tabel definition:

CREATE TABLE IF NOT EXISTS `Apotekere` (
`PID` BIGINT NOT NULL AUTO_INCREMENT,
`CPR` VARCHAR(10) NOT NULL,
`Navn` VARCHAR(255) NULL,
`CVRListe` VARCHAR(255) NULL,
`Vej` VARCHAR(255) NULL,
`Postnummer` VARCHAR(4) NULL,
`Postdistrikt` VARCHAR(80) NULL,
`Email` VARCHAR(255) NULL,
`ModifiedDate` DATETIME NOT NULL,
`ValidFrom` DATETIME NOT NULL,
`ValidTo` DATETIME NULL,
`CreatedDate` DATETIME NULL DEFAULT NULL,
PRIMARY KEY (`PID`),
INDEX `CPRValidFrom` (`CPR` ASC, `ValidFrom` ASC),
INDEX `ModifiedPID` (`ModifiedDate` ASC, `PID` ASC))
ENGINE = InnoDB COLLATE=utf8_bin;

Felt beskrivelser

Feltnavn

Beskrivelse

CPR

 Apotekerens CPR-nummer (NB: der findes eksempler på apotekere som findes her, men ikke i apotekerecvrref)

Navn

Apotekerens navn 
EmailEmail

CVRListe

Liste af apotekers CVR-numre, adskilt af komma (NB: dubletter i listen ses ofte, og selv om et CVR-nummer findes i listen, findes det ikke nødvendigvis i apotekerecvrref)

ValidFrom

Gyldig fra (format: yyyy-MM-ddTHH:mm:ss+Z)

ValidTo

Gyldig til (format: yyyy-MM-ddTHH:mm:ss+Z)

apotekereApotek

Tabellen rummer relationer mellem apotekere og apoteker.

Tabel definition:

CREATE TABLE IF NOT EXISTS `ApotekereApotek` (
`PID` BIGINT(20) NOT NULL AUTO_INCREMENT,
`ApoteksNummer` INT(11) NOT NULL,
`Navn` VARCHAR(255) NULL DEFAULT NULL,
`Adresse` VARCHAR(255) NULL DEFAULT NULL,
`PostNummer` VARCHAR(4) NULL DEFAULT NULL,
`PostDistrikt` VARCHAR(80) NULL DEFAULT NULL,
`Telefon` VARCHAR(30) NULL DEFAULT NULL,
`CVR` VARCHAR(10) NOT NULL,
`ModifiedDate` DATETIME NOT NULL,
`ValidFrom` DATETIME NOT NULL,
`ValidTo` DATETIME NOT NULL,
`CreatedDate` DATETIME NOT NULL,
PRIMARY KEY (`PID`),
INDEX `NummerValidFrom` (`ApoteksNummer` ASC, `ValidFrom` ASC),
INDEX `PIDModified` (`ModifiedDate` ASC, `PID` ASC))
ENGINE = InnoDB COLLATE = utf8_bin;

Felt beskrivelser

Feltnavn

Beskrivelse

ApoteksNummer

ApoteksNummer
NavnApotekets navn
AdresseApotekets adresse
PostNummerApotekets postnummer
PostDistriktApotekets postdistrikt
TelefonApotekets telefonnummer

CVR

Apotekets CVR-nummer

ValidFrom

Gyldig fra (format: yyyy-MM-ddTHH:mm:ss+Z)

ValidTo

Gyldig til (format: yyyy-MM-ddTHH:mm:ss+Z)

apotekereCvrRef (v2)

Tabellen rummer relationer mellem apotekere og apotekers CVR-numre struktureret således, at der kan slås op på CVR-nummer.

Tabel definition:

CREATE TABLE IF NOT EXISTS `ApotekereCvrRef` (
`PID` BIGINT NOT NULL AUTO_INCREMENT,
`Id` VARCHAR(21) NOT NULL,
`CVR` VARCHAR(10) NOT NULL,
`CPR` VARCHAR(10) NOT NULL,
`ModifiedDate` DATETIME NOT NULL,
`ValidFrom` DATETIME NOT NULL,
`ValidTo` DATETIME NULL,
`CreatedDate` DATETIME NOT NULL,
PRIMARY KEY (`PID`),
INDEX `IdValidFrom` (`Id` ASC, `ValidFrom` ASC),
INDEX `ModifiedPID` (`ModifiedDate` ASC, `PID` ASC))
ENGINE = InnoDB COLLATE=utf8_bin;

Felt beskrivelser

Feltnavn

Beskrivelse

Id

Sammensat nøgle, som er unik for apotekercvrref

CVR

Apotekets CVR-nummer

CPR 

Apotekers CPR-nummer

ValidFrom

Gyldig fra (format: yyyy-MM-ddTHH:mm:ss+Z)

ValidTo

Gyldig til (format: yyyy-MM-ddTHH:mm:ss+Z)

apotekere (v1)

Tabellen rummer apotekere og deres tilknytning til apoteker (gennem CVR-numre). Bemærk at denne datatype kan være misvisende, da det er muligt at angive flere CVR-numre, men kun én apoteksadresse.

Apoteksnavn/adresse mm. er bibeholdt i Apotekere tabellen version 2 for at have bagudkompatibilitet.

Tabel definition:

CREATE TABLE IF NOT EXISTS `Apotekere` (
`PID` BIGINT NOT NULL AUTO_INCREMENT,
`CPR` VARCHAR(10) NOT NULL,
`Navn` VARCHAR(255) NULL,
`CVRListe` VARCHAR(255) NULL,
`Vej` VARCHAR(255) NULL,
`Postnummer` VARCHAR(4) NULL,
`Postdistrikt` VARCHAR(80) NULL,
`ModifiedDate` DATETIME NOT NULL,
`ValidFrom` DATETIME NOT NULL,
`ValidTo` DATETIME NULL,
PRIMARY KEY (`PID`),
INDEX `CPRValidFrom` (`CPR` ASC, `ValidFrom` ASC),
INDEX `ModifiedPID` (`ModifiedDate` ASC, `PID` ASC))
ENGINE = InnoDB COLLATE=utf8_bin;

Felt beskrivelser

Feltnavn

Beskrivelse

CPR

 Apotekerens CPR-nummer (NB: der findes eksempler på apotekere som findes her, men ikke i apotekerecvrref)

Navn

Apotekerens navn 

CVRListe

Liste af apotekers CVR-numre, adskilt af komma (NB: dubletter i listen ses ofte, og selv om et CVR-nummer findes i listen, findes det ikke nødvendigvis i apotekerecvrref)
VejApotekets vejnavn
PostnummerApotekets postnummer
PostdistriktApotekets postdistrikt

ValidFrom

Gyldig fra (format: yyyy-MM-ddTHH:mm:ss+Z)

ValidTo

Gyldig til (format: yyyy-MM-ddTHH:mm:ss+Z)

apotekereCvrRef (v1)

Tabellen rummer relationer mellem apotekere og apotekers CVR-numre struktureret således, at der kan slås op på CVR-nummer.

Tabel definition:

CREATE TABLE IF NOT EXISTS `ApotekereCvrRef` (
`PID` BIGINT NOT NULL AUTO_INCREMENT,
`Id` VARCHAR(21) NOT NULL,
`CVR` VARCHAR(10) NOT NULL,
`CPR` VARCHAR(10) NOT NULL,
`ModifiedDate` DATETIME NOT NULL,
`ValidFrom` DATETIME NOT NULL,
`ValidTo` DATETIME NULL,
PRIMARY KEY (`PID`),
INDEX `IdValidFrom` (`Id` ASC, `ValidFrom` ASC),
INDEX `ModifiedPID` (`ModifiedDate` ASC, `PID` ASC))
ENGINE = InnoDB COLLATE=utf8_bin;

Felt beskrivelser

Feltnavn

Beskrivelse

Id

Sammensat nøgle, som er unik for apotekercvrref

CVR

Apotekets CVR-nummer

CPR 

Apotekers CPR-nummer

ValidFrom

Gyldig fra (format: yyyy-MM-ddTHH:mm:ss+Z)

ValidTo

Gyldig til (format: yyyy-MM-ddTHH:mm:ss+Z)