Beskrivelse

DDS’en henter dokumenter vedr. borger i Dokument Registrerings- og Opdateringsservice (DROS).

Eksempler på dokumenter som hentes i DROS:

  • Aftaler
  • Labsvar
  • Diagnoser
  • Forløbsplaner
  • Høremappe
  • mv.

Listen med dokumenttyper på nspop:

https://www.nspop.dk/spaces/web/pages/125483881/DDS+-+Brugerhistorier#DDSBrugerhistorier-DDS-forretningsregel-brugertyperForretningsreglerbrugertypersadgangetildokumenttyper

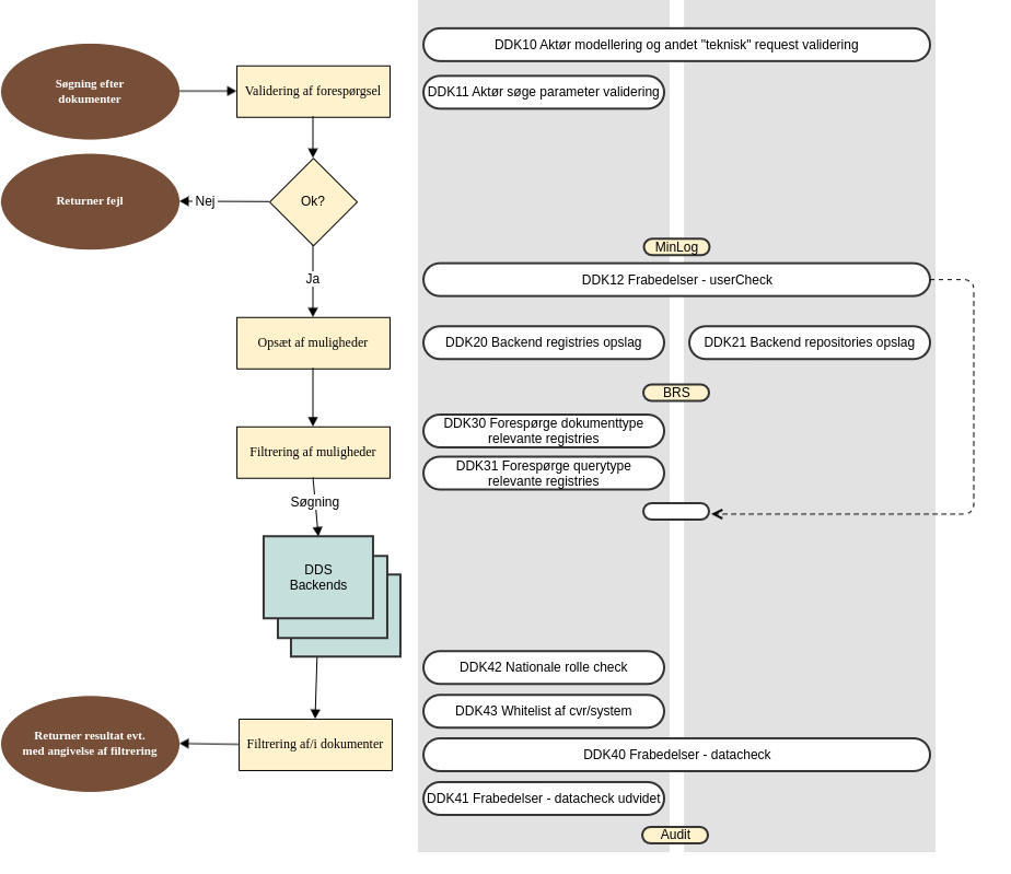
Flow for hentning af dokumenter

Flowet, som håndterer forretningsreglerne for henting af dokumenter i DDS kan se ved at klikke på dette link:
DDS - Design- og Arkitekturbeskrivelse#Overordnetoverblik (virker først når status ændres til Published)


Komponenter

  • DDS
  • DROS

Sekundære komponenter

  • Minlog
  • BRS
  • Samtykkeservice

Scope for test
Inkluderet

Forretningsregler for søgning og hentning af (adgang til) en borgers dokumenter alt efter brugertype:

Borgers frabedelser:

  • DDK12 Frabedelser - User Check
  • DDK40 Frabedelser - Datacheck
  • DDK41 Frabedelser - Datacheck - udvidet

Whitelistning af adgange

  • DDK43 Whitelist af CVR/system

Dokumenttyper:

  • Aftaler
  • Labsvar
  • Diagnoser
  • Forløbsplaner
  • Spørgeskema
  • Hjemmemålinger
  • Graviditetsmappe
  • Høremappe

Ekskluderet
(Bevidste fravalg)

Forretningsregler som definerer opsætning og filtreringsmuligheder  testes ikke:

  • DDK20
  • DDK21
  • DDK30
  • DDK31

Testtyper

Afhængigheder

Følgende systemer/services skal være tilgængelige for at køre testen:

  • DROS
  • Minlog
  • BRS
  • Samtykkeservice