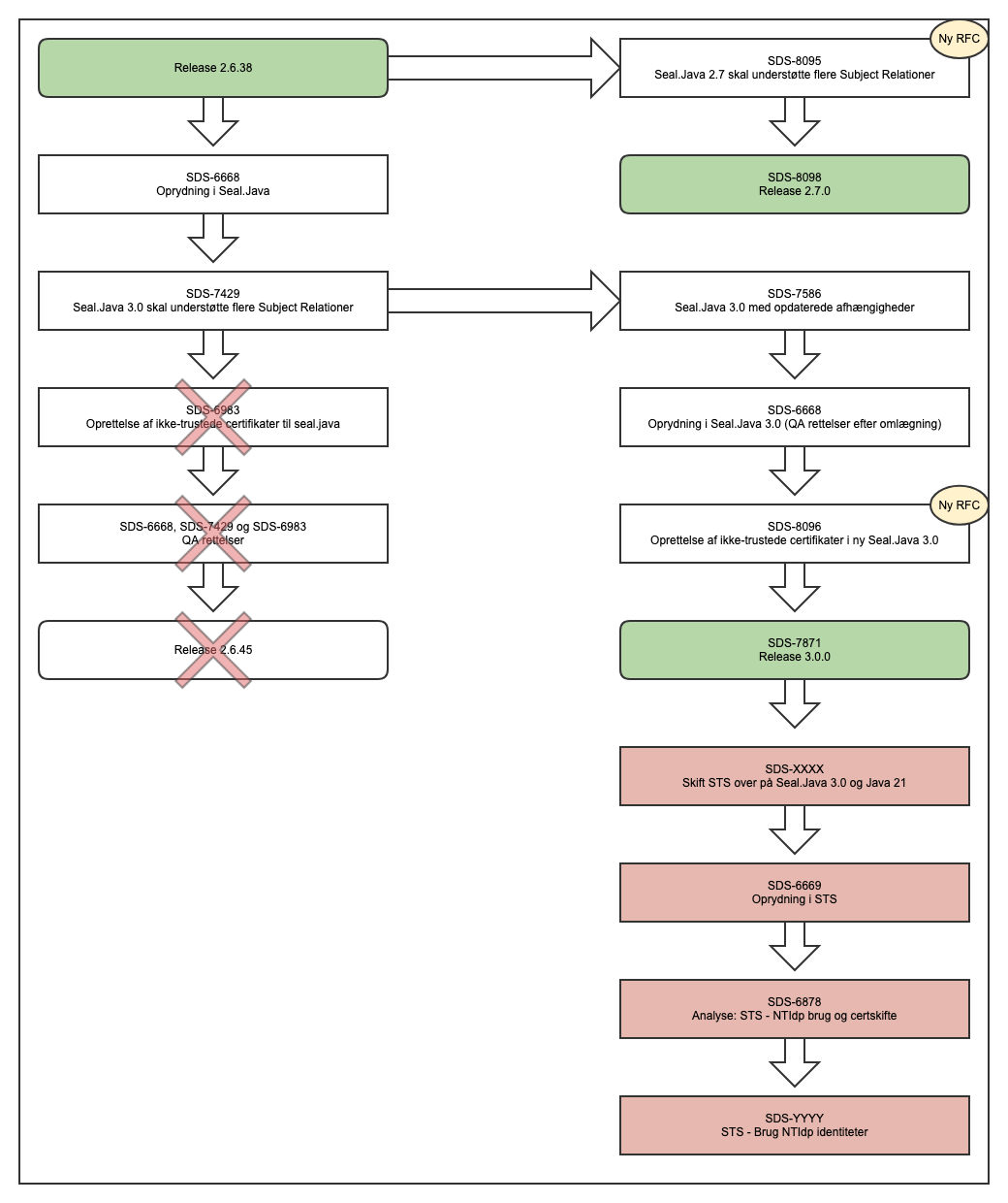
Laves i SDS-7586, men har udfordringer pga allerede startede RFC'er der ikke nåede at komme igennem QA inden vi gik i gang. Vi har derfor vendt de 3 nedenstående løsninger med KIT & Signe og sammen valgt løsning 3 (Tegnignen er opdateret så denne løsning nu er øverst).
![]()
Seal.Java er flytte til git og der er lavet en release/seal-java-2 branch til fremtidig Seal.Java 2.Y.Z udvikling (Java 8 versionen). Når KIT er færdig med udvikling af Java 21 versionen på feature/SDS-7586-Seal.Java-2-med-opdaterede-afhaengigheder branchen skal der laves rebase så den branch bliver til den nye main branch. Herefter kan Seal.Java version 3.0.0 releases derfra.
Følgende RFC'er er berørte af denne manøvre (de har alle fået SealJava2.7SealJava2.8 som label):

![]()
SC: Service Consumer - RFC for hver STS operation plus to for kald af service (DGWS/IDWS).
SP: Service Provider - RFC for modtagelse af DGWS kald og en for IDWS kald.
STS: Security Token Service - RFC for hver STS operation.
En samlet Epic med de 3 milepæle.
Få fat i nogle anvendere så vi kan vælge den bedste rækkefølge af SC sagerne.
RFC'erne laves løbende så vi kan bruge viden fra sidste RFC ifm estimering mv.