Indholdsfortegnelse

Introduktion

Formål

Formålet med dette dokument er at beskrive systemarkitekturen for DPA.

Læsevejledning

Nærværende dokument er tiltænkt udviklere og IT-arkitekter med interesse i DPA og dens opbygning.

Definitioner og referencer

NSPNational Service Platform
DPADigital Post Adapter
DGWSDen Gode WebService
DPKDigital Post Komponent/Digital Post Service

Overblik over DPA

Digital Post Adapter (DPA) er en service, som skal afkoble NSP services fra den eksternt hostede DPK og videresende Digital Post til denne.

Løsningens afhængigheder

DPA anvender 11 libraries:

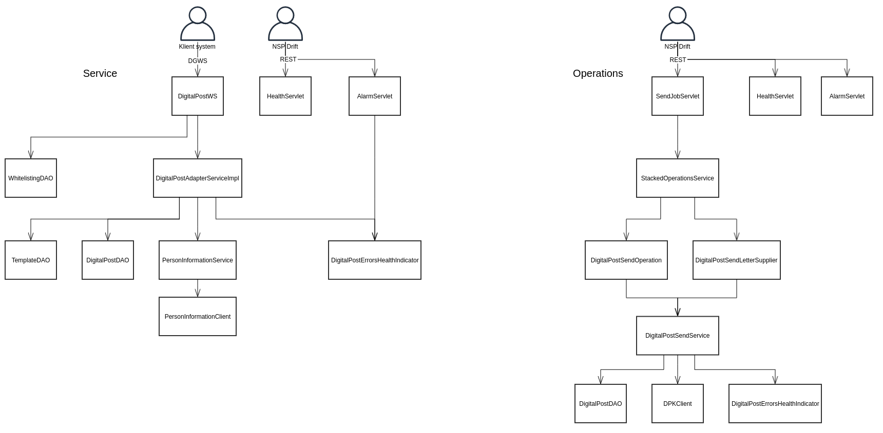
Løsningens arkitektur

Nedenstående diagram viser opbygningen af DPA.


Dokument Historik

3/4 2025Martin Henriksen/SDSEtablering af dokumentation
30/5 2025Markus Andreassen/TriforkUdfyldelse af dokumentation
27/7 2025Markus Andreassen/TriforkTilrettelse af diagram til opsplittet arkitektur