Formålet med dette dokument er at beskrive systemarkitekturen for SFSK.
Nærværende dokument er tiltænkt udviklere og IT-arkitekter med interesse i SFSK og dens opbygning.
| NSP | National Service Platform |
| SFSK | Synkroniseringsservice til Fælles Stamkort |
| DGWS | Den Gode WebService |
| BRS | Behandlingsrelationsservice |
| SEAS | Stamdata autorisation enkeltopslagsservice |
SFSK er en service til at gøre det muligt at fremsøge og hente Fælles Stamkort via snitflader, som de kendes fra Dokumentdelingsservice Registry og Repository (se DDS - Design- og Arkitekturbeskrivelse (Registry) og DDS - Design- og Arkitekturbeskrivelse (Repository)).
Tidligere var SFSK målrettet systembrugere, modsat DDS'en, men i de seneste versioner er der indført borgerkald og medarbejderkald via IDWS. Hensigten er at afkoble Fælles Stamkort fra DDS'en.
I de følgende afsnit kigger vi på SFSK og dens afhængigheder til andre NSP services og i form af tredjepartsbiblioteker.
SFSK kan opfattes som en alternativ DDS, som har til formål at udstille data for anvenderne i forbindelse med Fælles Stamkort.
SFKS har til ansvar at:
SFSK indgår i samspil med de øvrige NSP services på følgende måde:
![]()
SFSK betjener sig af tredjeparts biblioteker fra IPF Open eHealth Integration Platform til implementations- og hjælpeklasser, der har med XDS IHE at gøre.
SFSK anvender følgende NSP libraries:
I det følgende beskrives sikkerhedshåndteringen og forretningsreglerne i SFKS. Først beskrives sikkerhedsprotokollen.
Dernæst beskrives flowet for de to services til hhv fremsøgning og hentning af dokumenter.
SFSK anvender det på platformen udstillede security-api til at validere de indkommende requests. Alle kald til SFKS skal være lovlige DGWS eller IDWS-kald. SFSK understøtter de brugertyper, der er beskrevet i SFSK - Brugerhistorier.
Uddybende beskrivelse af de enkelte brugertyper samt skema der identificere en brugertype ud fra Security API.
Borger
Borgerkald sker fra sundhed.dk via system-id-kort udstedt af sundhed.dk.
For IDWS-kald anvendes HsuidHeader ikke og forventes ikke medsendt. Brugertypen identificeres i stedet alene via Security API’et. Ved mapning af actoren ved IDWS er der kun brugertypen Borger.
Sundhed.dk anvender i dag et systemopslag til at hente Fælles Stamkort, da DDS ikke understøttede borgeropslag via IDWS. Sundhed.dk er dermed trustet til at lave borgeropslag på vegne af borgeren.
For alle borgerkald laves der registreringer i minlog, men der kontrolleres ikke for behandlingsrelation
| Brugertypen IDWS: Borger | Verifikation | Mapning til SfskActor | ||
| SecurityContext | Ticket | Audience | Skal være der og skal være "https://fsk" | audience |
| Validity | Er valid | |||
| Message | Verificeres ikke - må gerne være der | |||
| ActingUser | Skal være der | |||
| IdentifierFormat | Skal være der og skal være CVR | actorIdType | ||
| Identifier | Skal være der | actorId | ||
| PrincipalUser | Verificeres ikke - må gerne være der | |||
| Organisation | Verificeres ikke - må gerne være der | |||
Borger på vegne af anden borger
Fuldmagtsbaseret borgeropslag fra sundhed.dk via system-id-kort udstedt af sundhed.dk. Sundhed.dk er trustet til at lave fuldmagtsopslag fra en borger på vegne af en anden borger.
Der medsendes også en HsuidHeader og indholdet af den afgør om det er en borger der kalder på vegne af en anden borger - eller om det er en systembruger. Oplysningerne på billetten fra Security API'er er identisk med oplysningerne for en systembruger.
Når der kaldes på vegne af en anden borger, laves der en minlog registrering, men der kontrolleres ikke for behandlingsrelation.
| Brugertypen DGWS: Borger på vegne af anden borger | Verifikation | Mapning til SfskActor | ||
| SecurityContext | Ticket | Audience | Verificeres ikke - må gerne være der | |
| Validity | Er valid | |||
| Message | Verificeres ikke - må gerne være der | |||
| ActingUser | Må ikke være der | |||
| PrincipalUser | Må ikke være der | |||
| Organisation | Identifier | Skal være der | actorId | |
| IdentifierFormat | Skal være der og skal være CVR | actorIdType | ||
Sundhedsfaglig med autorisation
Sundhedsfaglig opslag fra Sundhedsjournalen (og andre whitelistede fagsystemer) med medarbejderbaseret-id-kort (niveau 4). Sundhedsfaglige med autorisation, kan lave opslag på borgerens Fælles stamkort via Sundhedsjournalen
Der laves minlog registrering og der kontrolleres for behandlingsrelation.
| Brugertypen DGWS: Sundhedsfaglig med autorisation | Verifikation | Mapning til SfskActor | ||
| SecurityContext | Ticket | Audience | Verificeres ikke - må gerne være der | |
| Validity | Er valid | |||
| Message | Verificeres ikke - må gerne være der | |||
| ActingUser | UserType | Skal være HealthcareProfessional | actorType | |
| IdentifierFormat | Skal være CPR | actorIdType | ||
| Identifier | Skal være sat | actorId | ||
| GivenName | Verificeres ikke - må gerne være der | |||
| SurName | Verificeres ikke - må gerne være der | |||
| Credentials.AuthorizationCode | Skal være sat | |||
| Credentials.NationalRole | Verificeres ikke - må gerne være der | |||
| PrincipalUser | Må ikke være der | |||
| Organisation | Identifier | Skal være der | organisationIdentifier | |
| IdentifierFormat | Skal være der og skal være CVR | |||
| Client | Verificeres ikke - må gerne være der | |||
Ikke-autoriseret sundhedsfaglig
Sundhedsfaglig opslag fra Sundhedsjournalen (og andre whitelistede fagsystemer) med medarbejderbaseret-id-kort (niveau 4) hvor national rolle er tilknyttet (nspSundAssistR1 og nspSundAssistR2 giver adgang til Fælles Stamkort)
Der laves minlog registering og der kontrolleres for behandlingsrelation
| Brugertypen DGWS: Sundhedsfaglig med national rolle | Verifikation | Mapning til SfskActor | ||
| SecurityContext | Ticket | Audience | Verificeres ikke - må gerne være der | |
| Validity | Er valid | |||
| Message | Verificeres ikke - må gerne være der | |||
| ActingUser | UserType | Skal være HealthcareProfessional | actorType | |
| IdentifierFormat | Skal være CPR | actorIdType | ||
| Identifier | Skal være sat | actorId | ||
| GivenName | Verificeres ikke - må gerne være der | |||
| SurName | Verificeres ikke - må gerne være der | |||
| Credentials.AuthorizationCode | Må ikke være der | |||
| Credentials.NationalRole | Skal være der - og skal matche national rolle der er opsat i properties i SFSK | |||
| PrincipalUser | Må ikke være der | |||
| Organisation | Identifier | Skal være der | organisationIdentifier | |
| IdentifierFormat | Skal være der og skal være CVR | |||
| Client | Verificeres ikke - må gerne være der | |||
Sundhedsfaglig på vegne af anden sundhedsfaglig
Sundhedsfaglig opslag fra Sundhedsjournalen (og andre whitelistede fagsystemer) med medarbejderbaseret-id-kort (niveau 4)
Der medsendes også en HsuidHeader og indholdet af den afgør om det er en sundhedsfaglig der kalder på vegne af en anden sundhedsfaglig. Oplysningerne på billetten fra Security API'er er identisk med oplysningerne for en medarbejder.
Der laves minlog registering for begge sundhedsfaglige og der kontrolleres for behandlingsrelation
| Brugertypen DGWS: Sundhedsfaglig på vegne af anden sundhedsfaglig | Verifikation | Mapning til SfskActor | ||
| SecurityContext | Ticket | Audience | Verificeres ikke - må gerne være der | |
| Validity | Er valid | |||
| Message | Verificeres ikke - må gerne være der | |||
| ActingUser | UserType | Skal være HealthcareProfessional | actorType | |
| IdentifierFormat | Skal være CPR | actorIdType | ||
| Identifier | Skal være sat | actorId | ||
| GivenName | Verificeres ikke - må gerne være der | |||
| SurName | Verificeres ikke - må gerne være der | |||
| Credentials.AuthorizationCode | Må ikke være der | |||
| Credentials.NationalRole | Skal være der - og skal matche national rolle der er opsat i properties i SFSK | |||
| PrincipalUser | Må ikke være der | |||
| Organisation | Identifier | Skal være der | organisationIdentifier | |
| IdentifierFormat | Skal være der og skal være CVR | |||
| Client | Verificeres ikke - må gerne være der | |||
Systembruger
Systembaserede opslag fra whitelistede fagsystemer via system-id-kort. Fagsystemer kan enten lave systembaserede opslag, eller via systembaserede opslag opbygge en en lokal registerkopi af Fælles Stamkort, som holdes opdateret ud fra adviseringer fra underliggende registre
Der laves ikke minlog registrering (Det er fagsystemets ansvar at gøre dette) og der kontrolleres ikke for behandlingsrelation (Det er fagsystemets ansvar at gøre dette).
| Brugertypen DGWS: Systembruger | Verifikation | Mapning til SfskActor | ||
| SecurityContext | Ticket | Audience | Verificeres ikke - må gerne være der | |
| Validity | Er valid | |||
| Message | Verificeres ikke - må gerne være der | |||
| ActingUser | Må ikke være der | |||
| PrincipalUser | Må ikke være der | |||
| Organisation | Identifier | Skal være der | actorId / organisationIdentifier | |
| IdentifierFormat | Skal være der og skal være CVR | actorIdType | ||
Ved kald til SFSK kan en systembruger i virkeligheden være et kald fra en anden brugertype. Det er informationer på HsuidHeaderen der afgør om den skal transformeres til en anden brugertype. Der findes følgende tranformationer:
![]()
System >> Brugertypen Borger | Verifikation | Mapning til SFSK ServiceActor | ||
HSUID Header | userType | Skal være der og skal være CITIZEN | Brugertypen: Borger | |
actingUserCivilRegistrationNumber | Skal være der | ActingUserCpr | ||
responsibleUserRegistrationNumber | Må ikke være der | |||
orgUsingIDType | Verificeres ikke - må gerne være der | |||
orgUsingIDName | Verificeres ikke - må gerne være der | |||
systemName | Verificeres ikke - må gerne være der | |||
systemVersion | Verificeres ikke - må gerne være der | |||
userAuthorizationCode | Verificeres ikke - må gerne være der | |||
citizenCivilRegistrationNumber | Skal være der og ens med actingUserCivilRegistrationNumber | |||
System >> Brugertypen Borger på vegne af | Verifikation | Mapning til SFSK ServiceActor | ||
HSUID Header | userType | Skal være der og skal være CITIZEN | Brugertypen: Borger på vegne af | |
actingUserCivilRegistrationNumber | Skal være der (valideres indirekte ved at relation med responsibleUser skal være tilstede) | ActingUserCpr | ||
responsibleUserRegistrationNumber | Skal være sat Skal være forskellige fra actingUserCivilRegistrationNumber | ResponsibleUserCpr | ||
relation | Skal være sat og en af følgende skal returnere true: isRelationChildCustodyHolder isRelationProxyHolder | relation | ||
orgUsingIDType | Verificeres ikke - må gerne være der | |||
orgUsingIDName | Verificeres ikke - må gerne være der | |||
systemName | Verificeres ikke - må gerne være der | |||
systemVersion | Verificeres ikke - må gerne være der | |||
userAuthorizationCode | Verificeres ikke - må gerne være der | |||
citizenCivilRegistrationNumber | Skal være der | |||
System >> Brugertypen System | Verifikation | Mapning til SFSK ServiceActor | ||
HSUID Header | userType | Må ikke være der | Brugertypen: System | |
actingUserCivilRegistrationNumber | Må ikke være der | |||
responsibleUserRegistrationNumber | Må ikke være der | |||
orgUsingIDType | Verificeres ikke - må gerne være der | |||
orgUsingIDName | Verificeres ikke - må gerne være der | |||
systemName | Verificeres ikke - må gerne være der | |||
systemVersion | Verificeres ikke - må gerne være der | |||
userAuthorizationCode | Verificeres ikke - må gerne være der | |||
citizenCivilRegistrationNumber | Verificeres ikke - må gerne være der | |||
Medarbejder >> Brugertypen Sundhedsfaglig på vegne af anden sundhedsfaglig | Verifikation | Mapning til SFSK ServiceActor | ||
HSUID Header | userType | Skal være der og skal være HEALTHCAREPROFESSIONAL | Brugertypen: Sundhedsfaglig på vegne af anden sundhedsfaglig | |
actingUserCivilRegistrationNumber | Skal være der (valideres indirekte ved at relation med responsibleUser skal være tilstede) | ActingUserCpr | ||
responsibleUserRegistrationNumber | Skal være sat Skal være forskellige fra actingUserCivilRegistrationNumber | ResponsibleUserCpr | ||
orgUsingIDType | Verificeres ikke - må gerne være der | |||
orgUsingIDName | Verificeres ikke - må gerne være der | |||
systemName | Verificeres ikke - må gerne være der | |||
systemVersion | Verificeres ikke - må gerne være der | |||
userAuthorizationCode | Skal være sat og valideres med responsibleUser | AuthorizationCode | ||
citizenCivilRegistrationNumber | Skal være der | |||
Borger IDWS >> Brugertypen Borger på vegne af | Verifikation | Mapning til SFSK ServiceActor | ||
| SecurityContext | Actor | ActorType | Skal være der og være BORGER | |
| ActingUser | UserType | Skal være der og være Citizen | ||
| IdentifierFormat | Verificeres ikke - må gerne være der (Den er verificeres i mapning af actoren) | |||
| Identifier | Skal være der | actorId, hvis cprFraPayload ikke er der ellers actorId = cprFraPayload | ||
| GivenName | Verificeres ikke - må gerne være der | |||
| SurName | Verificeres ikke - må gerne være der | |||
| Credentials | Verificeres ikke - må gerne være der | |||
| Age | Skal være der hvis Relation er ChildCustodyHolder | |||
| Relation | Skal være der og enten være ProxyHolder, Guardian eller ChildCustodyHolder. Hvis ChildCustodyHolder skal Age være større end 15 (Age < 15) | Relation | ||
| Credentials.PowerOfAttorneyPrivileges | Hvis Relation ikke er til stede, kontrolleres det, om PowerOfAttorneyPrivileges er til stede og matcher værdien af egenskaben "sfsk.idws.citizen.powerofattorney.privileges". | Relation | ||
| PrincipalUser | Skal være der, hvis det er det er Iti43 kald. For at bestemme responsibleUser ved "Borger på vegne af". | |||
| Organisation | Verificeres ikke - må gerne være der | |||
| Client | Verificeres ikke - må gerne være der | |||
Der tjekkes for behandlingsrelation, når SFSK bliver kaldt af en sundhedsfaglig.
| Tjek for behandlingsrelation | Fremsøg stamkort | Hent stamkort |
| Borger | Der kontrolleres ikke for behandlingsrelation | Der kontrolleres ikke for behandlingsrelation |
| Borger på vegne af | Der kontrolleres ikke for behandlingsrelation | Der kontrolleres ikke for behandlingsrelation |
| Sundhedsfaglig m. autorisation | Der kontrolleres for behandlingsrelation | Der kontrolleres for behandlingsrelation |
| Sundhedsfaglig m. national rolle | Der kontrolleres for behandlingsrelation | Der kontrolleres for behandlingsrelation |
| Sundhedsfaglig på vegne af sundhedsfaglig | Der kontrolleres for behandlingsrelation | Der kontrolleres for behandlingsrelation |
| Systembruger | Der kontrolleres ikke for behandlingsrelation | Der kontrolleres ikke for behandlingsrelation |
svaret fra BRS anvendes ikke til at spærre for noget, da det ikke er sikkert, at evidensgrundlaget er på plads i BRS på opslagstidspunktet.
Følgende tabel viser, hvor oplysningerne i bestillingen af opfølging i BRS stammer fra:
| Felt i TreatmentRelationRequest | Hvor stammer oplysningen fra i kald mod DDS? |
|---|---|
| PatientCpr | Borgerens CPR nummer (som opslaget drejer sig om) |
| HealthcareProfessionalCpr | Opslaget stammer fra en sundhedsprofessionelle bruger, derfor anvendes der CPR nummer af af den sundhedsprofessionelle (som angivet i HSUID headeren nsi:ActingUserCivilRegistrationNumber). |
| AuthorisationIdentifer | Hvis kaldet indeholder en autorisationskode (som angivet i HSUID headeren nsi:ResponsibleUserAuthorizationCode), så medsendes denne |
| OrganisationIdentifier | Organisationen (som angivet i HSUID headeren nsi:OrgUsingID) |
| ExternalReferenceId | Udfyldes med defaultværdi for SFSK (som angivet i konfigurationsparameteren treatment.relation.external.reference.id) Nuværende værdi: tom |
| QueryableCvr | Udfyldes med defaultværdi for SFSK (som angivet i konfigurationsparameteren sfsk.dgws.cvr) Nuværende værdi: 30808460 |
| AcceptableRelations | Udfyldes med defaultværdi for SFSK (som angivet i konfigurationsparameteren treatment.relation.acceptable.relations)
|
| FollowupRelations | Udfyldes med defaultværdi for SFSK (som angivet i konfigurationsparameteren treatment.relation.followup.relations)
|
| RelationLookupTimeInterval | Fradato sættes til tidspunktet for opslaget + et offset i antal dage (som angivet i konfigurationsparameteren for SFSK treatment.relation.lookup.timeinterval.start.offset) Nuværende værdi: -1 Tildato sættes til tidspunktet for opslaget + et offset i antal dage (angivet i konfigurationsparameteren for SFSK treatment.relation.lookup.timeinterval.end.offset) Nuværende værdi: 1 |
| TimeLimit | Sættes til konfigurationsparameteren for SFSK treatment.relation.lookup.timeinterval.timelimit.offset) Nuværende værdi: 90 |
| ServiceProvider | Udfyldes med defaultværdi for SFSK (som angivet i konfigurationsparameteren sfsk.app.name) Nuværende værdi: sfsk Vendor sættes til konfigurationsparameteren for SFSK treatment.relation.serviceprovider.vendor Nuværende værdi: vender Version sættes til konfigurationparameteren for SFSK treatment.relation.serviceprovider.version Nuværende værdi: version |
Når en sundhedsfaglig kalder som "Sundhedsfaglig på vegne af", vil SAES blive kaldt for at validere den sundhedsfaglige autorisationskode.
Hvis autorisationen ikke valideres til at være ok, fejler kaldet, og en passende fejlbesked returneres.
Ved kald med en sundhedsfaglig brugertype skal der laves registrering i minlog og BRS skal kaldes. Disse kald skal der medsendes oplysninger om SOR/SHAK/Ydernr og de findes i den medsendte Hsuidheader.
Brugertyperne bliver til sidst valideret for:
Når SFSK kalder videre til de bagvedliggende services sker dette også vha DGWS. Dog trækker SFSK sit eget niveau 3 SOSI Idkort i den videre kommunikation med de bagvedliggende services. Identiteten af kaldet skifter således til at være et kald udført af SFSK, hvilket betyder at der kan udføres whitelisting i FSK til at tillade niveau 3 idkort fra det CVR nummer, som er identificeret i SFSKs Idkort.
SFSK har sin egen whitelistingtabel, hvor subject serialnumber for det kaldende certifikat skal være whitelistet. Se SFSK - Driftsvejledning for detaljer.
Der skal ikke være mulighed for værdispring i løsningen.
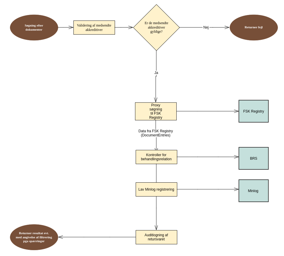
Når et kald er blevet sikkerhedsvalideret sker der en validerering af det indkommende request. Der tale om en simpel validering, der tjekker, om det indkommende ITI-18 request er lovligt i henhold til standarden IHE XDS.
Sekvensdiagrammerne nedenfor beskriver flowet i forbindelse med "søg dokumenter". Det er kun når sundhedsfaglige søger dokumenter der laves kontrol for behandlingsrelation. Minlog registreringer laves når sundhedsfaglige og borgere søger dokumenter.
![]()
Når et kald er blevet sikkerhedsvalideret sker der en validering af det indkommende request. Der er tale om en simpel validering, der tjekker, om det indkommende ITI-43 request er lovligt i henhold til standarden IHE XDS.
Sekvensdiagrammerne nedenfor beskriver flowet i forbindelse med "hent dokumenter". Det er kun når sundhedsfaglige henter dokumenter der laves kontrol for behandlingsrelation.
![]()