Introduktion

Formål

Formålet med dette dokument er at beskrive de brugerhistorier (user stories) der understøttes af MinLog.

Brugerhistorier er overordnede beskrivelser af funktionalitet og mål set fra brugeren/anvenderens synsvinkel. Brugerhistorierne er ikke beskrevet udfra en teknisk synsvinkel med udfra en forretningsmæssig brug af MinLog.

For en teknisk gennemgang af de i dette dokument skitserede brugerhistorier henvises til MinLog - guide til anvendere.

Den første del af dokumentet beskriver de forskellige brugertyper/aktører af MinLog.

Derefter listes de enkelte brugerhistorier med en overblikstegning, der viser, hvilke aktører, der optræder i de enkelte brugerhistorier.

Hver brugerhistorie gennemgås derefter - herunder en gennemgang af acceptkriterier. Der gives eksempler på konkrete instanser af brugerhistorien i form af scenarier.


Brugertyper i MinLog

I MinLog arbejdes der med følgende brugertyper:


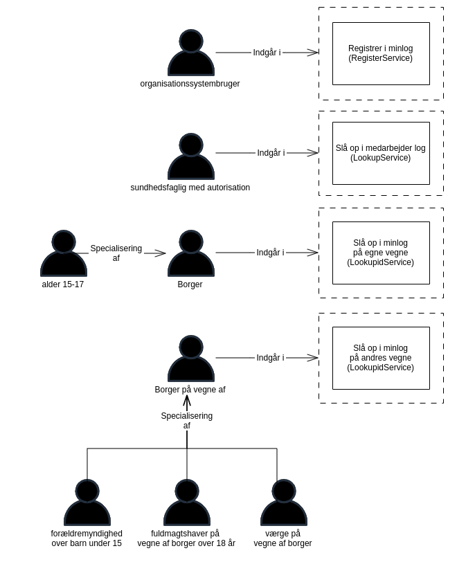
Overblik over brugerhistorier

I den følgende tegning vises et overblik over de enkelte brugerhistorier, og hvorledes disse relaterer sig til hinanden og til de ovenfor beskrevne brugertyper:


Brugerhistorier

I det følgende gennemgåes brugerhistorierne enkeltvis. Hver brugerhistorie beskrives med de acceptkriterier der hører til, og som skal være opfyldt for en succesfuld gennemførelse af brugerhistorien.

Brugerhistorie: Registrer i minlog

Som en organisationssystembruger

ønsker jeg at slå op i medabejder loggen

så jeg kan kontrollere hvem der har arbejdet på vegne af mig

For en succesfuld gennemførelse af brugerhistorien skal følgende acceptkriterier være opfyldt:

  1. organisationssystembruger autentificerer sig med et gyldigt SOSI id kort på min niveau 3
  2. Der skal findes et CVR nummer, men der er ingen krav til whitelisting

Brugerhistorie: Slå op i medarbejder log

Som en sundhedsfaglig med authorisation

ønsker jeg at registrere data i minlog

så jeg kan stille oplysningerne til rådighed for sundhedsfaglig med authorisation og borgere

For en succesfuld gennemførelse af brugerhistorien skal følgende acceptkriterier være opfyldt:

  1. sundhedsfaglig med authorisationautentificerer sig med et gyldigt SOSI id kort på min niveau 4


Brugerhistorie: Slå op i minlog på egne vegne

Som en borger

ønsker jeg at slå op i minlog

så jeg kan kontrollere hvad der har været af opslag på mine sundhedsdata

For en succesfuld gennemførelse af brugerhistorien skal følgende acceptkriterier være opfyldt:

  1. borger autentificerer sig med et gyldigt SOSI id kort på min niveau 3


Varianter af denne brugerhistorie er:

  1. Opslag begrænses på tid både de sidste x minutter eller registrering ældre end x minutter
  2. Opslag begrænses ikke på tid
  3. Der anvendes paginering eller ej


Brugerhistorie: Slå op i minlog på andres vegne

Som en borger

ønsker jeg at slå op i minlog efter en anden borgers data

så jeg kan kontrollere hvad der har været af opslag på borgerens sundhedsdata

For en succesfuld gennemførelse af brugerhistorien skal følgende acceptkriterier være opfyldt:

  1. borger autentificerer sig med et gyldigt SOSI id kort på min niveau 3


Varianter af denne brugerhistorie er:

Brugerhistorie: 

Som en organisationssystembruger

ønsker jeg at registrere data i minlog

så jeg kan stille oplysningerne til rådighed for sundhedsfaglig med authorisation og borgere

For en succesfuld gennemførelse af brugerhistorien skal følgende acceptkriterier være opfyldt:

  1. organisationssystembruger autentificerer sig med et gyldigt SOSI id kort på min niveau 3
  2. Der skal findes et CVR nummer, men der er ingen krav til whitelisting