Introduktion

Formål

Formålet med dette dokument er at beskrive de brugerhistorier (user stories) der understøttes af MinLog.

Brugerhistorier er overordnede beskrivelser af funktionalitet og mål set fra brugeren/anvenderens synsvinkel. Brugerhistorierne er ikke beskrevet udfra en teknisk synsvinkel med udfra en forretningsmæssig brug af MinLog.

For en teknisk gennemgang af de i dette dokument skitserede brugerhistorier henvises til MinLog - guide til anvendere.

Den første del af dokumentet beskriver de forskellige brugertyper/aktører af MinLog.

Derefter listes de enkelte brugerhistorier med en overblikstegning, der viser, hvilke aktører, der optræder i de enkelte brugerhistorier.

Hver brugerhistorie gennemgås derefter - herunder en gennemgang af acceptkriterier. Der gives eksempler på konkrete instanser af brugerhistorien i form af scenarier.


Brugertyper i MinLog

I MinLog arbejdes der med følgende brugertyper:

Andre end disse brugertyper har ikke adgang til minlog.


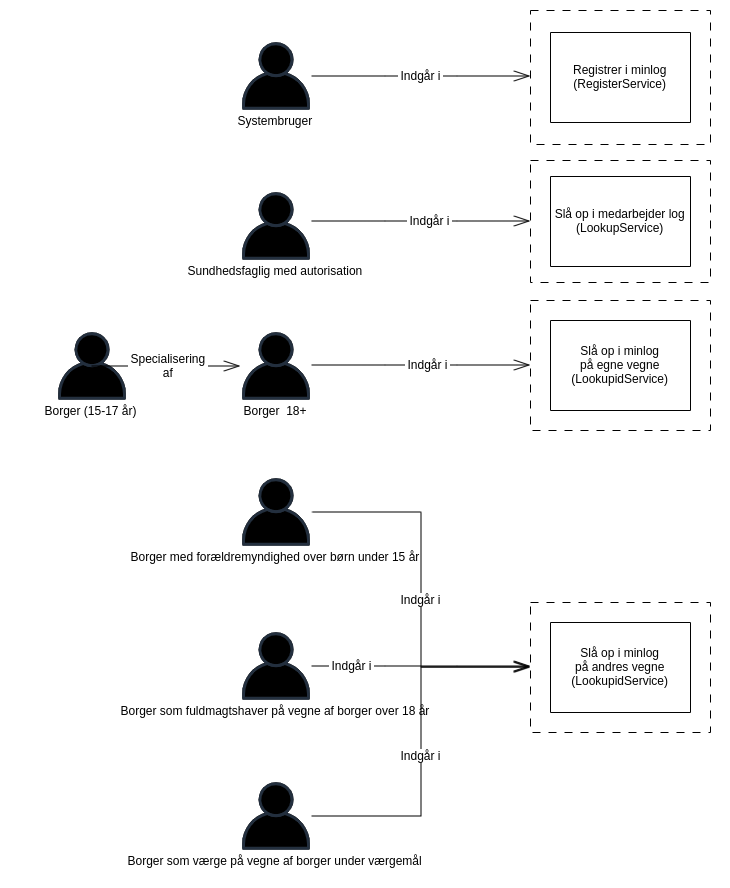
Overblik over brugerhistorier

I den følgende tegning vises et overblik over de enkelte brugerhistorier, og hvorledes disse relaterer sig til hinanden og til de ovenfor beskrevne brugertyper:


Brugerhistorier

I det følgende gennemgåes brugerhistorierne enkeltvis. Hver brugerhistorie beskrives med de acceptkriterier der hører til, og som skal være opfyldt for en succesfuld gennemførelse af brugerhistorien.

Hvor det er relevant gives konkrete varianter på brugerhistorien. Hvordan en bruger har fået en specifik type fremgår af afsnit "brugertyper" i "design og arkitektur beskrivelsen".

Brugerhistorie: Registrer i minlog

Som en systembruger

ønsker jeg at registrere data i minlog på et specifikt cpr nummer

så jeg kan stille oplysningerne til rådighed for sundhedsfaglig med authorisation og borgere

For en succesfuld gennemførelse af brugerhistorien skal følgende acceptkriterier være opfyldt:

  1. der skal være registreret data i minlog på cpr numret

Brugerhistorie: Slå op i medarbejder log

Som en sundhedsfaglig med authorisation

ønsker jeg at slå op i medabejder loggen

så jeg kan kontrollere hvem der har arbejdet på vegne af mig

For en succesfuld gennemførelse af brugerhistorien skal følgende acceptkriterier være opfyldt:

  1. Brugeren skal have fået adgang til medarbejder loggen


Varianter af denne brugerhistorie er:

  1. Der kan anvendes paginering eller ej

Brugerhistorie: Slå op i minlog på egne vegne

Som en borger (18+)

ønsker jeg at slå op i minlog

så jeg kan kontrollere hvad der har været af opslag på mine sundhedsdata

For en succesfuld gennemførelse af brugerhistorien skal følgende acceptkriterier være opfyldt:

  1. Brugeren fik adgang til data i minlog


Varianter af denne brugerhistorie er:

  1. Borgeren kan være mellem 15 og 17. Her vises data.
  2. Opslag begrænses på tid både de sidste x minutter eller registrering ældre end x minutter
  3. Opslag begrænses ikke på tid
  4. Der kan anvendes paginering eller ej


Brugerhistorie: Slå op i minlog på andres vegne

Som en borger med forældremyndighed over børn under 15 år

ønsker jeg at slå op i minlog efter barnets data

så jeg kan kontrollere hvad der har været af opslag på barnets sundhedsdata

For en succesfuld gennemførelse af brugerhistorien skal følgende acceptkriterier være opfyldt:

  1. Brugeren skal have forældremyndighed over barnet
  2. barnet skal være under 15 år
  3. Brugeren fik adgang til data i minlog


Varianter af denne brugerhistorie er:

  1. Barnet kan være mellem 15 til 17 år gammelt. Her vises sundhedsdata ikke
  2. Der kan være sundhedsdata, som ikke vises for forældre. F.eks. p-piller


Som en borger som fuldmagtshaver på vegne af borger over 18 år

ønsker jeg at slå op i minlog efter borgerens data

så jeg kan kontrollere hvad der har været af opslag på borgerens sundhedsdata

For en succesfuld gennemførelse af brugerhistorien skal følgende acceptkriterier være opfyldt:

  1. Brugeren skal have fuldmagt over den anden borger
  2. Brugeren fik adgang til data i minlog


Som en borger som værge på vegne af borger under værgemål

ønsker jeg at slå op i minlog efter borgerens data

så jeg kan kontrollere hvad der har været af opslag på borgerens sundhedsdata

For en succesfuld gennemførelse af brugerhistorien skal følgende acceptkriterier være opfyldt:

  1. Brugeren skal være værge over den anden borger
  2. Brugeren skal være whitelisted vha. certifikat (i praksis kun FMK)
  3. Brugeren fik adgang til data i minlog


Varianter af denne brugerhistorie er:

  1. Opslag af værge giver i sig selv anledning til en minlog registrering