Indledning

Dette dokument er en vejledning til brug for anvendere af Dokumentdelingsservice (DDS). Formålet med dokumentet er at give anvendere et overblik over løsningen samt en oversigt over, hvilke User Stories, der er understøttet af DDS og hvordan disse er implementeret (flows).

Da DDS består af to logiske service, DDS Registry og DDS Repository samt en række backends, der dækker forskellige formål, så starter vi dette dokument med at give et overblik over opbygningen af DDS.

Dernæst dokumenteres de understøttede user stories.

Ordliste

BetegnelseBeskrivelseYderligere dokumentation
DDSDokumentdelingsservice
NSPNational Serviceplatform
BRSBehandlingsrealtionservice
CDAClinical Document Architecture (CDA) er en XML baseret  HL7 standard der specificerer encoding, struktur og semantik for kliniske dokumenter. http://www.hl7.org/implement/standards/product_brief.cfm?product_id=7
XDSCross Enterprise Document Sharing (XDS) er en række IHE standarder, der specificerer, hvordan dokumenter (f.eks. CDA) deles mellem sundhedsorganisationer.https://wiki.ihe.net/index.php/Cross-Enterprise_Document_Sharing
FSKFælles Stamkort
HSUIDHealthcare Service User IdentificationHSUID - Guide til anvendere

Overblik over løsningen

Formålet med Dokumentdelingsservicen er at tilvejebringe adgang til data om patienten, fra forskellige datakilder, via et indeks. Anvendersystemer kan i indekset søge efter informationer om data på en given patient (metadata) og præsentere en oversigt over disse for sundhedsfaglige brugere og borgere. Såfremt en sundhedsfaglig bruger eller borger ønsker at få adgang til de bagvedliggende detaljerede patientdata, skal indekset levere tilstrækkelig information om, hvor og hvordan dette kan hentes. 

<iframe src="https://archi.nspop.dk/NSP/570928ca/views/f0f9a086-9411-4259-b022-ec05569f5e3e.html" name="test" height="660" width="800">You need a Frames Capable browser to view this content.</iframe>   

* Hver kasse i ovenstående diagram har en kort forklaring, som kommer frem i et nyt browservindue, når der klikkes på kassen.


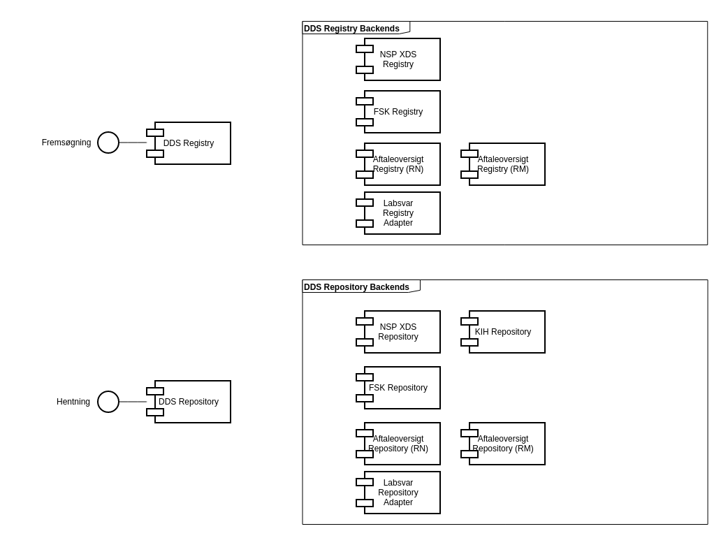
Dokumentdelingsservice (DDS) består altså primært af to logiske services DDS Registry og DDS Repository, der tilsammen understøtter funktionerne

af dokumenter på NSP. Et dokument er i denne sammenhæng et CDA dokument.

Indexeringsservicen er en teknisk service, der stilles til rådighed for eksterne XDS repositories og er derfor ikke interessant for anvenderne af DDS. Denne service behandles ikke yderligere i dette dokument.

De to komponenter DDS Registry og DDS Repository fungerer som proxyindgang til flere bagvedliggende datakilder (backends). Dette er illustreret i tegningen nedenfor.

De konkrete snitfladebeskrivelser for fremsøgning og hentning af dokumenter findes i dokumenterne herunder: Documentation Dokumentdelingsservice (snitflader og fejlmeddelelser)

Overordnede ansvarsområder i DDS

Udover at fungere som proxy for et antal bagvedliggende kilder, så har DDS også følgende ansvarsområder:

  1. Validering af medsendte sikkerhedsakkredidativer
  2. Tjek af en borgers spærringer i forhold til adgang til data (via MinSpærring)
  3. Bestilling af opfølgning på behandlingsrelation mellem borger og kaldende sundhedsprofessionelle (via BRS).
  4. Auditlogning
  5. Logning af værdispring
  6. Logning til MinLog

De overordnede flows er beskrevet i nedenstående afsnit.

Brugertyper i DDS

Der findes følgende brugertyper i DDS:

Dokumentdelingsservicens funktioner

DDS funktioner og overordnede ansvarsområder blev gennemgået i det foregående afsnit. I dette afsnit dokumenteres følgende funktioner:

Funktionerne gennemgåes på følgende måde:

Funktion: Søgning efter dokumenter via DDS Registry

Overordnet set faciliterer DDS Registry søgninger i de bagvedliggende registries (se illustration ovenfor).

Formålet med en søgning er at få en liste tilbage med dokument-id'er, der matcher forespørgslen. En forespørgsel skal som minimum indeholde et CPR nummer, men det kan også være relevant at begrænse søgningen med hensyn til f.eks.:

Da der er stor forskel på DDS flow for de forskellige brugertyper vil de konkrete flows beskrives enkeltvist i de følgende afsnit.

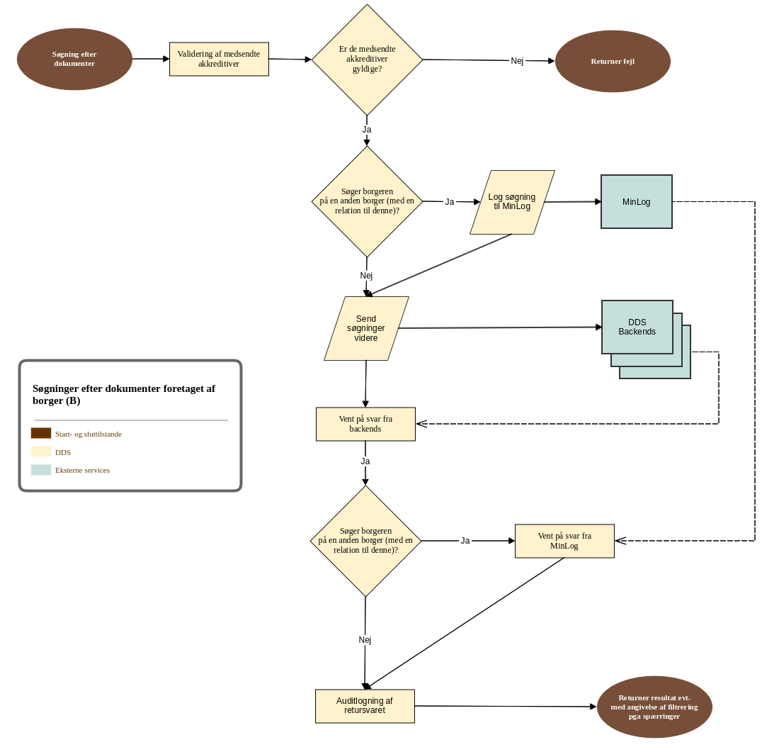
Borger (B): Flow for søgning efter dokumenter via DDS Registry

Det overordnede flow ved en søgning i DDS Registry som en borger ser således ud:

Flowet for borgere er det simpleste af de tre tilfælde. DDS Registry validerer medsendte akkreditiver, hvorefter søgningen sendes videre til DDS Backends. I de tilfælde, hvor en borger søger på en anden borger (ved relation i form af forældremyndighedshaver eller fuldmagtshaver) vil dette blive logget til MinLog.

Inden svaret returneres logges svaret i auditloggen.

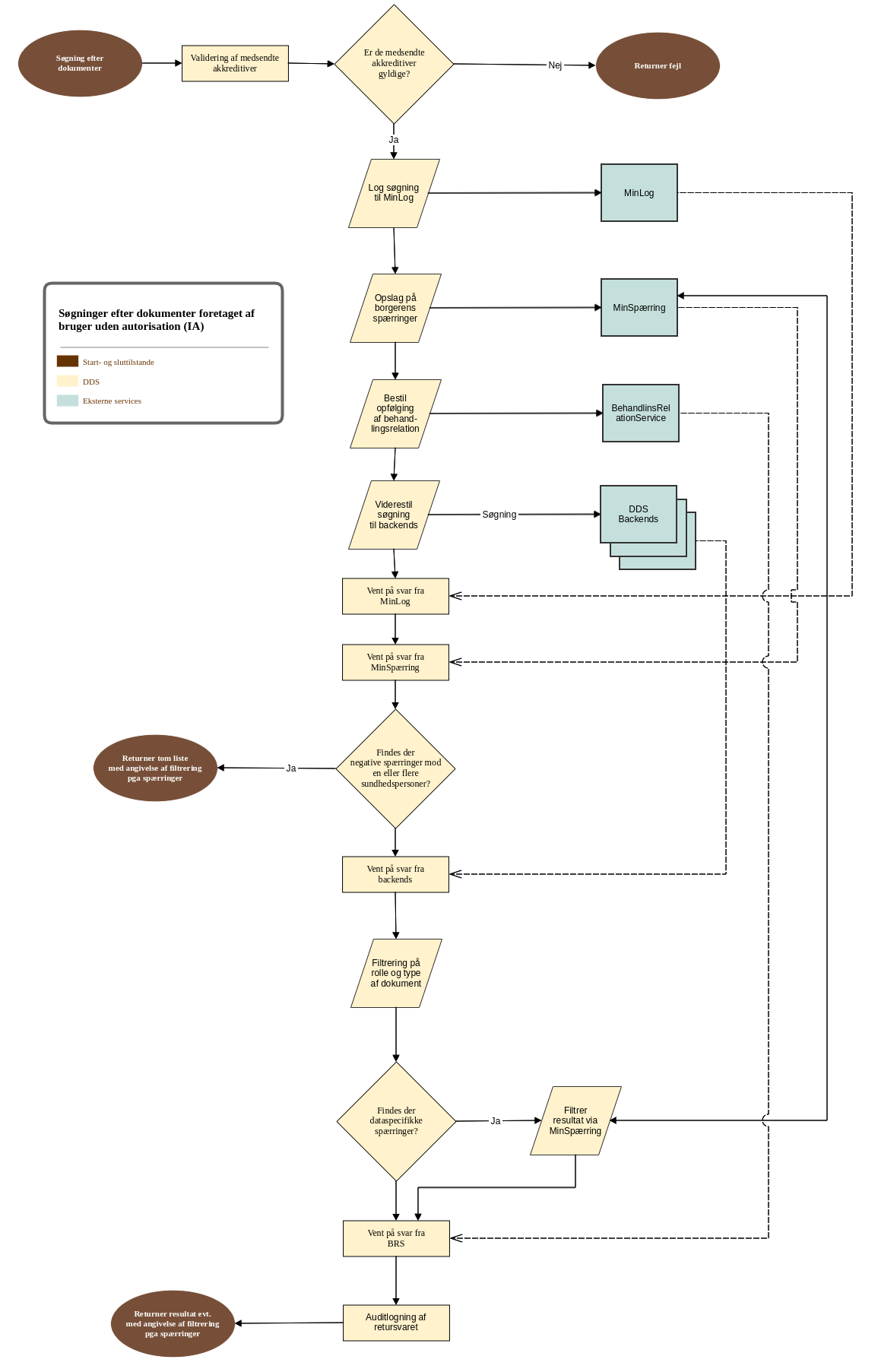
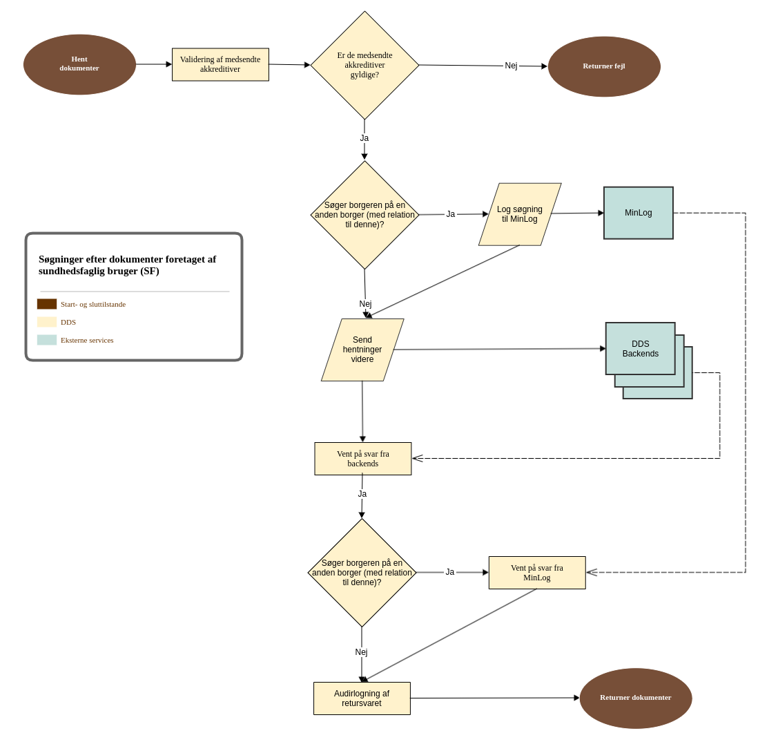
Ikke-autoriseret bruger (IA): Flow for søgning efter dokumenter via DDS Registry

Det overordnede flow ved en søgning i DDS Registry som en ikke-autoriseret bruger ser således ud:

Diagrammet viser, hvorledes DDS Registry starter med at validere de medsendte akkreditiver (se evt. DDS Registry Querying Interface Description).

DDS Registry igangsætter dernæst en række asynkrone kald:

Hvis svaret fra MinSpærring angiver, at der er en negativ spærring en eller flere sundhedspersoner, returnerer DDS Registry et svar til kalderen uden dokument-id'er men med en angivelse af, at der er sket en filtrering pga spærring (forsigtighedprincippet).

Hvis svaret fra MinSpærring ikke gav anledning til en direkte afvisning af søgningen kan det komme på tale, at DDS Registry foretager en filtrering af svarene fra backends udfra følgende kriterier:

Til sidst foretager DDS Registry en auditlogning af resultatet (se evt. afsnittet "Auditloging" nedenfor), inden svaret sendes tilbage til brugeren

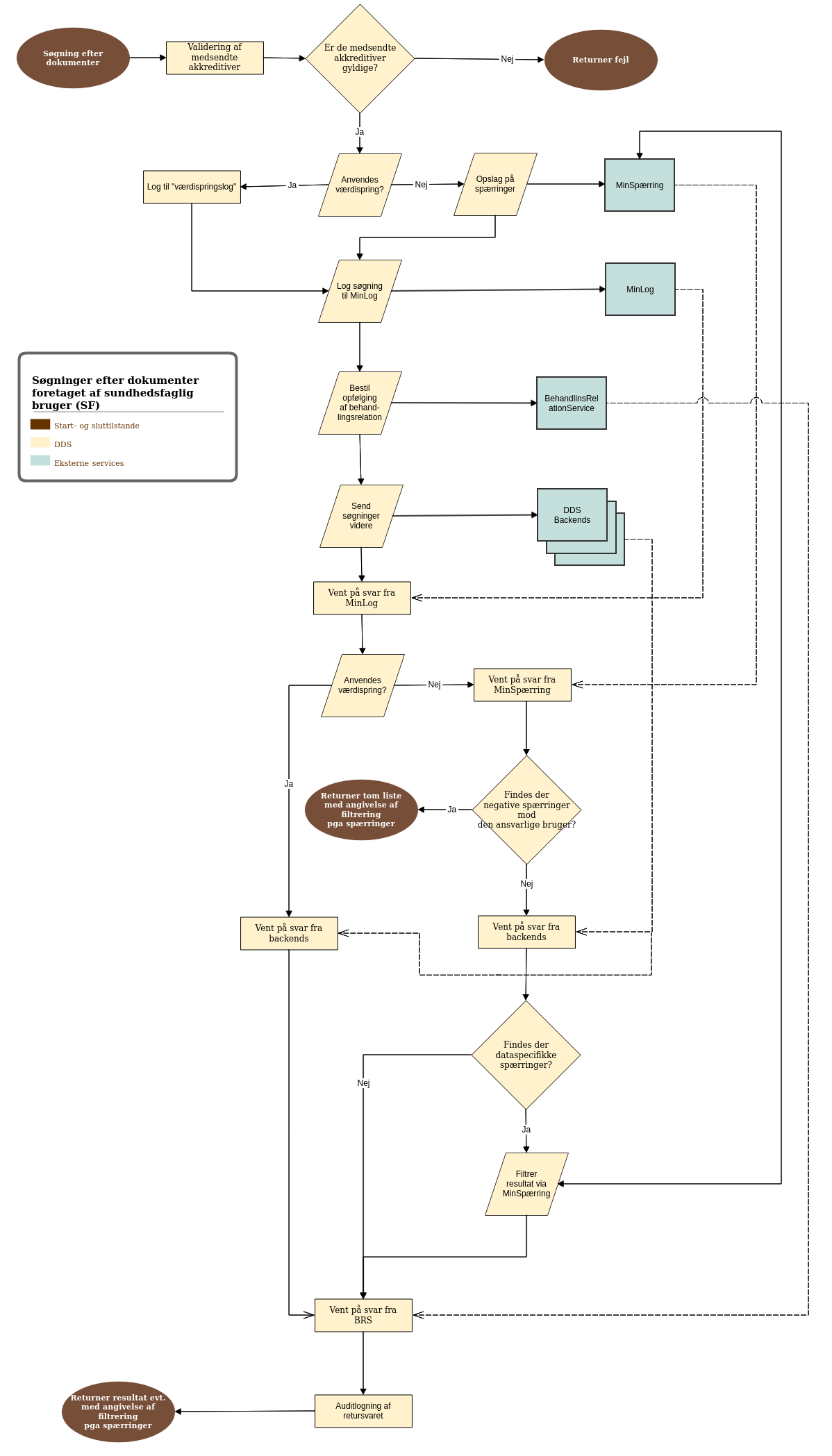
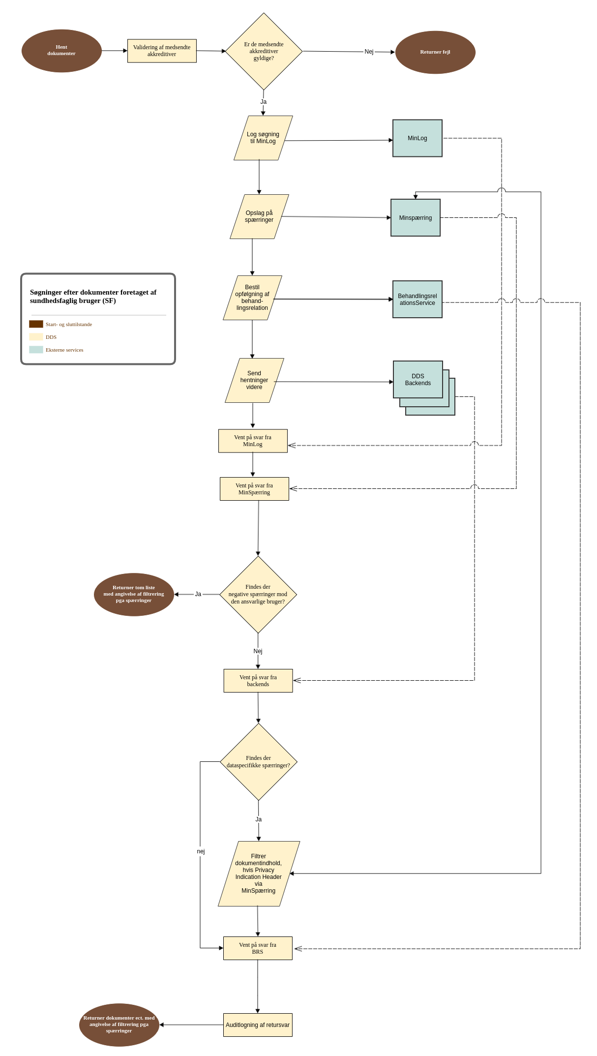
Sundhedsfaglig bruger (SF): Flow for søgning efter dokumenter via DDS Registry

Diagrammet viser, hvorledes DDS Registry starter med at validere de medsendte akkreditiver.

Hvis de medsendte akkreditiver er gyldige, kigger DDS på, om den kaldende bruger anvender værdispring.

Hvis søgningen foretages med værdispring (dvs. tilsidesættelse af spærringer i forbindelse med en nødssituation) logges dette i en særlig værdispringslog.

DDS Registry igangsætter dernæst en række asynkrone kald:

Hvis brugeren ikke anvender værdispring, så vil DDS Registry afvente, at kaldet til MinSpærring er færdigt.

Hvis svaret fra MinSpærring angiver, at der er en negativ spærring mod den kaldende ansvarlige sundhedsperson, returnerer DDS Registry et svar til kalderen uden dokument-id'er men med en angivelse af, at der er sket en filtrering pga spærring.

Hvis svaret fra MinSpærring ikke gav anledning til en direkte afvisning af søgningen kan det komme på tale, at DDS Registry foretager en filtrering af svarene fra backends udfra følgende kriterie:

Hvis brugeren anvender værdispring, vil de forgående skridt springes over.

DDS Registry vil afvente, at kaldet til BRS returnerer.

Til sidst foretager DDS Registry en auditlogning af resultatet (se evt. afsnittet "Auditloging" nedenfor), inden svaret sendes tilbage til brugeren.


Funktion: Hentning af dokumenter via DDS Repository

Overordnet set faciliterer DDS Repository hentning af dokumenter i de bagvedliggende registries (se illustration ovenfor).

Formålet er at få en liste tilbage af dokumenter, der svarer til de dokument-id'er, som der blev bedt om i forespørgslsen.

En dokumenthentning sker altid efter en søgning, der tilvejebringer relevante dokument-id'er udfra een eller flere søgeparametre.

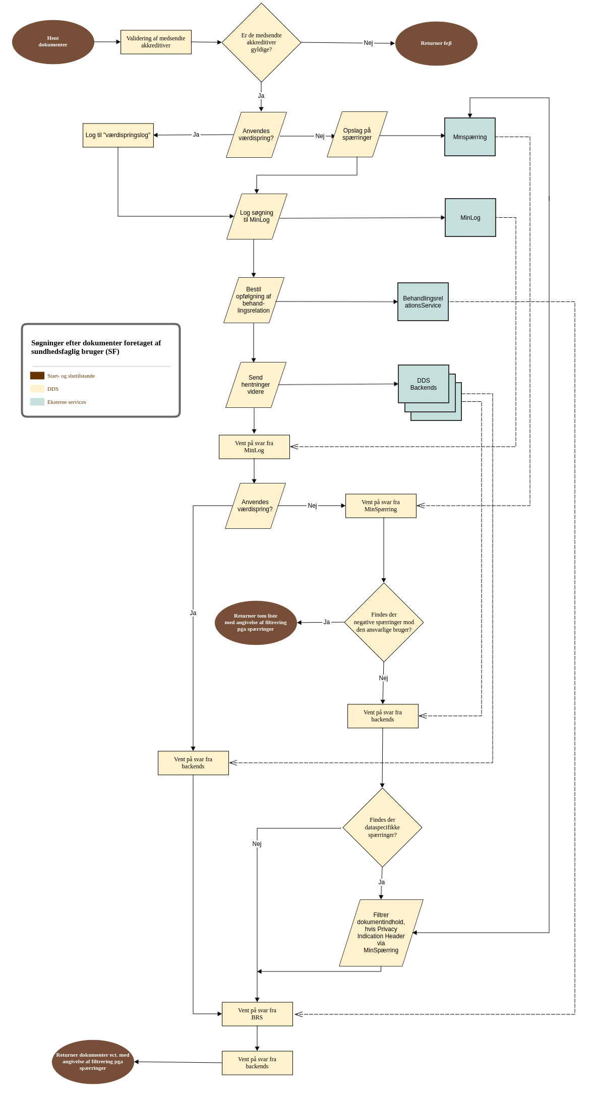
Borger (B): Flow for hentning af dokumenter via DDS Repository

Det overordnede flow ved en hentning i DDS Repository som en borger ser således ud:

Ikke-autoriseret bruger (IA): Flow for hentning af dokumenter via DDS Repository

Det overordnede flow ved en hentning i DDS Repository som en ikke-autoriseret bruger ser således ud:


Filtreringen af dokumentindholdet sker således kun for dokumenter, der indeholder en PIH (Privacy Information Header). Dette gør sig i skrivende stund kun gældende for labsvar. Alle andre dokumenter vil således ikke kunne filtreres/udelades på baggrund af borgerens dataspecifikke spærringer. Blandt andet derfor er det nødvendigt altid at lave en søgning efter dokument-id'er først (hvorved de dataspecifikke spærringer kan bringes i spil). Anvendere må således ikke cache dokument-id'er eller "genbruge" søgeresultater på tværs af brugere og/eller sessioner.

Sundhedsfaglig bruger (SF): Flow for hentning af dokumenter via DDS Repository

Det overordnede flow ved en hentning i DDS Repository som en sundhedsfaglig bruger ser således ud:

Flowet for dokumenthentning ligner på mange måder flowet for søgninger. Den største forskel er i forhold til filtreringen i forhold til dataspecifikke spærringer. Ved søgninger kunne dokumenternes metadata (som returneret af DDS backends) anvendes i filtreringen, da man her kunne finde information om, hvilken afdeling dokument entry'et tilhørte. Denne information er ikke tilgængelig i forhold til hentning af dokumentet, da det eneste metadata, der er i spil her er dokumentets id.

Filtreringen af dokumentindholdet sker således kun for dokumenter, der indeholder en PIH (Privacy Information Header). Dette gør sig i skrivende stund kun gældende for labsvar. Alle andre dokumenter vil således ikke kunne filtreres/udelades på baggrund af borgerens dataspecifikke spærringer. Blandt andet derfor er det nødvendigt altid at lave en søgning efter dokument-id'er først (hvorved de dataspecifikke spærringer kan bringes i spil). Anvendere må således ikke cache dokument-id'er eller "genbruge" søgeresultater på tværs af brugere og/eller sessioner.


Testcases for Dokumentdelingsservicen

 I det følgende er beskrevet en række testcases. De dækker både DDS Registry og DDS Repository som en sammenhængende operation, da det er på den måde DDS servicen anvendes i praksis. Hvis søgningen i DDS Registry ikke giver nogle dokument id'er retur, så forespørges der ikke efter dokumenter i DDS Repository, så derfor har nogle af testcases ikke en del vedr. hentning af dokumenter.

Testcases hvor en Borger forespørger efter dokumenter

Brugerhistorier vedr. Borgere er beskrevet her: Borgerforspørgsler

Der findes følgende testcases for disse brugerhistorier:

Borger søger alle dokumenter sig selv

Testcases for:  Borger søger alle dokumenter på borger
EGNE_AFTALER

Precondition:

  1. Borgeren har et eller flere dokumenter

Action: Brugeren foretager en uindskrænket søgning i DDS

Postcondition:

  1. Søgning i DDS Registry:
    1. Brugeren får en liste retur med id'er på alle dennes dokumenter
    2. Der kommer en linje i DDS auditlog
  2. Hentning af dokumenter i DDS Repository:
    1. Brugeren får dokumenter retur svarende til de fremsøgte id'er
    2. Der kommer en linje i DDS auditlog
EGNE_AFTALER_UKENDT_DOKUMENTTYPE

Precondition:

  1. Borgeren har 0 eller flere dokumenter

Action: Brugeren foretager en søgning efter ukendt (fejltastet) dokumenttype i DDS

Postcondition:

  1. Søgning i DDS Registry:
    1. Brugeren får en fejl retur: "Ingen aktive registries"
    2. Der kommer ikke en linje i DDS auditlog
    3. Der kommer ikke en linje i MinLog

Denne testcase udføres også med søgning på reference id

Borger søger alle dokumenter på anden borger

Testcases for:  Borger søger alle dokumenter på borger
BORGER_FREMSOGER_AFTALER_MED_FULDMAGT

Precondition:

  1. Den borger, som brugeren vil tilgå data på har et eller flere dokumenter
  2. Brugeren har fuldmagt til at tilgå borgerens data

Action: Brugeren foretager en uindskrænket søgning i DDS

Postcondition:

  1. Søgning i DDS Registry:
    1. Brugeren får en liste retur med ider på alle dennes dokumenter
    2. Der kommer en linje i DDS auditlog
    3. Der kommer en linje i MinLog
  2. Hentning af dokumenter i DDS Repository:
    1. Brugeren får dokumenter retur svarende til de fremsøgte id'er
    2. Der kommer en linje i DDS auditlog
    3. Der kommer en linje i MinLog
BORGER_FREMSOGER_AFTALER_SOM_VAERGE

Precondition:

  1. Den borger, som brugeren vil tilgå data på har et eller flere dokumenter
  2. Brugeren er værge for borgeren

Action: Brugeren foretager en uindskrænket søgning i DDS

Postcondition:

  1. Søgning i DDS Registry:
    1. Brugeren får en tom liste af dokumentreferencer
    2. Brugeren får en meddelelse om, at der ikke kunne findes en relation mellem borgerne
    3. Der kommer ikke en linje i MinLog
  2. Hentning af dokumenter i DDS Repository:
    1. Der hentes ikke fra repository når fejl ved søgning i registry

Testcases hvor en ikke-autoriseret bruger forespørger efter dokumenter

Brugerhistorier vedr. ikke-autoriseret bruger er beskrevet her: Ikke-autoriseret bruger

Der findes følgende testcases for disse brugerhistorier:

Ikke-autoriseret bruger uden nationale roller

Testcases for:  Ikke-autoriseret bruger uden national rolle søger alle dokumenter på borger
NEG_SPAERRING_EN_SF_ALLE_DOKUMENTTYPER

Precondition:

  1. Brugerens er ikke tilknyttet en nationale rolle
  2. En borger med et eller flere aftaledokumenter
  3. Borgeren har spærring i MinSpærring mod brugeren

Action: Brugeren foretager en uindskrænket søgning i DDS Registry

Postcondition:

  1. Søgning i DDS Registry:
    1. Brugeren får en tom liste af dokumentreferencer
    2. Brugeren får en meddelelse om, at rollen ikke giver adgang til dokumenterne (consent_filter_applied)
    3. Der kommer ikke en linje i MinLog
    4. Der bestilles en opfølgning i BRS
    5. Der kommer en linje i DDS auditlog
NEG_SPAERRING_EN_SF_LABSVAR
  1. Brugerens er ikke tilknyttet en nationale rolle
  2. En borger med et eller flere labsvar
  3. Borgeren har spærring i MinSpærring mod brugeren

Action: Brugeren foretager en uindskrænket søgning i DDS Registry

Postcondition:

  1. Søgning i DDS Registry:
    1. Brugeren får en tom liste af dokumentreferencer
    2. Brugeren får en meddelelse om, at rollen ikke giver adgang til dokumenterne (consent_filter_applied)
    3. Der kommer ikke en linje i MinLog
    4. Der bestilles en opfølgning i BRS
    5. Der kommer en linje i DDS auditlog
LABSVAR_INGEN_SPÆRRING
  1. Brugerens er ikke tilknyttet en nationale rolle
  2. En borger med et eller flere labsvar
  3. Borgeren har ingen spærringer i MinSpærring

Action: Brugeren foretager en uindskrænket søgning i DDS Registry

Postcondition:

  1. Søgning i DDS Registry:
    1. Brugeren får en tom liste af dokumentreferencer
    2. Brugeren får en meddelelse om, at rollen ikke giver adgang til dokumenterne (Unauthorized Role)
    3. Der kommer ikke en linje i MinLog
    4. Der bestilles en opfølgning i BRS
    5. Der kommer en linje i DDS auditlog
STAMKORT_INGEN_SPÆRRING
  1. Brugerens er ikke tilknyttet en nationale rolle
  2. En borger med et Stamkort (alle har eet stamkort on demand dokument)
  3. Borgeren har ingen spærringer i MinSpærring

Action: Brugeren foretager en uindskrænket søgning i DDS Registry

Postcondition:

  1. Søgning i DDS Registry:
    1. Brugeren får en tom liste af dokumentreferencer
    2. Brugeren får en meddelelse om, at rollen ikke giver adgang til dokumenterne (Unauthorized Role)
    3. Der kommer ikke en linje i MinLog
    4. Der bestilles en opfølgning i BRS
    5. Der kommer en linje i DDS auditlog

Ikke-autoriseret bruger med national rolle 'Lægesekretær'

Testcases for:  Ikke-autoriseret bruger med national rolle 'lægesekretær' søger alle dokumenter på borger
NEG_SPAERRING_EN_SF_ALLE_DOKUMENTTYPER

Precondition:

  1. Brugerens nationale rolle giver adgang til alle dokumenttyper
  2. En borger med et eller flere dokumenter, der falder indenfor de dokumenttyper, som brugerens rolle giver adgang til
  3. Borgeren har ingen dokumenter, der falder udenfor de dokumenttyper, som brugerens rolle giver adgang til
  4. Borgeren har ingen spærringer i MinSpærring

Action: Brugeren foretager en uindskrænket søgning i DDS Registry

Postcondition:

  1. Søgning i DDS Registry:
    1. Brugeren får en liste med dokumentider retur (se pkt 2 i precondition) retur
    2. Der kommer en linje i MinLog som konsekvens af søgningen
    3. Der bestilles en opfølgning i BRS
    4. Der kommer en linje i DDS auditlog
  2. Hentning af dokumenter i DDS Repository:
    1. Brugeren får dokumenter retur svarende til de fremsøgte id'er
    2. Der kommer en linje i DDS auditlog
    3. Der kommer en linje i MinLog
NEG_SPAERRING_EN_SF_LABSVAR

(se "forsigtighedsprincippet" beskrevet i SDS-2503)

Precondition:

  1. Brugerens nationale rolle giver adgang til alle dokumenttyper
  2. Borgeren har et eller flere dokumenter
  3. Borgeren har registreret negativ spærring mod en sundhedsfaglig person i MinSpærring

Action: Brugeren foretager en uindskrænket søgning på labsvar i DDS

Postcondition:

  1. Søgning i DDS Registry:
    1. Brugeren får en tom liste retur
    2. Brugeren får en meddelelse om, at der er fortaget filtreringer i svaret (consent_filter_applied)
    3. Der kommer en linje i MinLog
    4. Der bestilles en opfølgning i BRS
    5. Der kommer en linje i DDS auditlog
AFTALEDOKUMENTER

Precondition:

  1. Brugerens nationale rolle giver adgang til alle dokumenttyper
  2. Borgeren har ingen spærringer i MinSpærring

Action: Brugeren foretager en søgning på aftaledokumenter i DDS

Postcondition:

  1. Søgning i DDS Registry:
    1. Brugeren får en liste retur med 1 dokumentreference
    2. Der kommer en linje i MinLog
    3. Der bestilles en opfølgning i BRS
    4. Der kommer en linje i DDS auditlog
  2. Hentning af dokumenter i DDS Repository:
    1. Brugeren får dokumenter retur svarende til den fremsøgte dokument id
    2. Der kommer en linje i DDS auditlog
    3. Der kommer en linje i MinLog
STAMKORT

Precondition:

  1. Brugerens nationale rolle giver adgang til alle dokumenttyper
  2. Borgeren har ingen spærringer i MinSpærring

Action: Brugeren foretager en søgning på stamkort i DDS

Postcondition:

  1. Søgning i DDS Registry:
    1. Brugeren får en liste retur med 1 stamkort
    2. Der kommer en linje i MinLog
    3. Der bestilles en opfølgning i BRS
    4. Der kommer en linje i DDS auditlog
  2. Hentning af dokumenter i DDS Repository:
    1. Brugeren får dokumenter retur svarende til den fremsøgte dokument id
    2. Der kommer en linje i DDS auditlog
    3. Der kommer en linje i MinLog
FEJLSCENARIE_I_MISMATCH_I_KONTEKST_OG_SOEGNING_CPR

Precondition:

  1. Brugerens nationale rolle giver adgang til alle dokumenttyper
  2. Brugeren har en anden borger i kontekst

Action: Brugeren foretager en søgning på aftaledokumenter i DDS

Postcondition:

  1. Søgning i DDS Registry:
    1. Brugeren får en fejl retur: "Patient-id er ikke ens i header"
    2. Der kommer en linje i DDS auditlog
    3. Der kommer en linje i MinLog
DATASPÆRRING

Precondition:

  1. Brugerens nationale rolle giver adgang til alle dokumenttyper
  2. Borgeren har et eller flere dokumenter
  3. Borgeren har dataspecifikke spærring i MinSpærring, der dækker et eller flere af dokumenterne i pkt 2

Action: Brugeren foretager en uindskrænket søgning i DDS

Postcondition:

  1. Søgning i DDS Registry:
    1. Brugeren får en liste af dokumentid retur, hvor de referencer, der vedrører de dokumneter, der er dækket af dataspecifik spærring er filtreret fra
    2. Brugeren får en meddelelse om, at der er fortaget filtreringer i svaret (consent_filter_applied)
    3. Der kommer en linje i MinLog
    4. Der bestilles en opfølgning i BRS
    5. Der kommer en linje i DDS auditlog
  2. Hentning af dokumenter i DDS Repository:
    1. Brugeren får dokumenter retur svarende til de fremsøgte id'er
    2. Der kommer en linje i DDS auditlog
    3. Der kommer en linje i MinLog
LABSVAR_INGEN_SPÆRRING

Precondition:

  1. Brugerens nationale rolle giver adgang til alle dokumenttyper
  2. Borgeren har ingen spærringer i MinSpærring

Action: Brugeren foretager en søgning på labsvar i DDS

Postcondition:

  1. Søgning i DDS Registry:
    1. Brugeren får en liste retur med 1 dokumentreference
    2. Der kommer en linje i MinLog
    3. Der bestilles en opfølgning i BRS
    4. Der kommer en linje i DDS auditlog
  2. Hentning af dokumenter i DDS Repository:
    1. Brugeren får dokumenter retur svarende til den fremsøgte dokument id
    2. Der kommer en linje i DDS auditlog
    3. Der kommer en linje i MinLog
LABSVAR_DATA_SPAERRING

Precondition:

  1. Brugerens nationale rolle giver adgang til alle dokumenttyper
  2. Borgeren har et eller flere dokumenter
  3. Borgeren har dataspecifikke spærring i MinSpærring, på en afdeling, der har ikke registerede labsvar for den pågældende bruger

Action: Brugeren foretager en søgning på labsvar i DDS

Postcondition:

  1. Søgning i DDS Registry:
    1. Brugeren får en liste retur med 1 dokumentreference
    2. Der kommer en linje i MinLog
    3. Der bestilles en opfølgning i BRS
    4. Der kommer en linje i DDS auditlog
  2. Hentning af dokumenter i DDS Repository:
    1. Brugeren får dokumenter retur svarende til den fremsøgte dokument id
    2. Der kommer en linje i DDS auditlog
    3. Der kommer en linje i MinLog

Ikke-autoriseret bruger med national rolle 'Sundhedsassistent'

Testcases for:  Ikke-autoriseret bruger med national rolle 'sundhedsassisent' søger alle dokumenter på borger
NEG_SPAERRING_EN_SF_ALLE_DOKUMENTTYPER

Precondition:

  1. Brugerens nationale rolle er sundhedsassistent
  2. Borgeren har et eller flere dokumenter
  3. Borgeren har registreret negativ spærring mod en sundhedsfaglig person i MinSpærring

Action: Brugeren foretager en uindskrænket søgning i DDS

Postcondition:

  1. Søgning i DDS Registry:
    1. Brugeren får en tom liste retur
    2. Brugeren får en meddelelse om, at der er fortaget filtreringer i svaret (consent_filter_applied)
    3. Der kommer en linje i MinLog
    4. Der bestilles en opfølgning i BRS
    5. Der kommer en linje i DDS auditlog
NEG_SPAERRING_EN_SF_LABSVAR

(se "forsigtighedsprincippet" beskrevet i SDS-2503)

Precondition:

  1. Precondition:

    Brugerens nationale rolle er sundhedsassistent
    Borgeren har et eller flere dokumenter
    Borgeren har registreret negativ spærring mod en sundhedsfaglig person i MinSpærring
    Action: Brugeren foretager en uindskrænket søgning i DDS

    Postcondition:

    Brugeren får en tom liste retur
    Brugeren får en meddelelse om, at der er fortaget filtreringer i svaret (consent_filter_applied)
    Der kommer en linje i MinLog
    Der bestilles en opfølgning i BRS
    Der kommer en linje i DDS auditlog

    Brugerens nationale rolle er sundhedsassistent
  2. Borgeren har et eller flere dokumenter
  3. Borgeren har registreret negativ spærring mod en sundhedsfaglig person i MinSpærring

Action: Brugeren foretager en uindskrænket søgning på labsvar i DDS

Postcondition:

  1. Søgning i DDS Registry:
    1. Brugeren får en tom liste retur
    2. Brugeren får en meddelelse om, at der er fortaget filtreringer i svaret (consent_filter_applied)
    3. Der kommer en linje i MinLog
    4. Der bestilles en opfølgning i BRS
    5. Der kommer en linje i DDS auditlog
AFTALEDOKUMENTER_KAN_FREMSØGES

Precondition:

  1. Brugerens nationale rolle er sundhedsassistent
  2. Brugerens nationale rolle giver adgang til alle dokumenttyper
  3. Borgeren har ingen spærringer i MinSpærring

Action: Brugeren foretager en søgning på aftaledokumenter i DDS

Postcondition:

  1. Søgning i DDS Registry:
    1. Brugeren får en tom liste retur
    2. Der kommer en linje i MinLog
    3. Der bestilles en opfølgning i BRS
    4. Der kommer en linje i DDS auditlog
STAMKORT_KAN_FREMSØGES

Precondition:

  1. Brugerens nationale rolle er sundhedsassistent
  2. Brugerens nationale rolle giver adgang til alle dokumenttyper
  3. Borgeren har ingen spærringer i MinSpærring

Action: Brugeren foretager en søgning på stamkort i DDS

Postcondition:

  1. Søgning i DDS Registry:
    1. Brugeren får en liste retur med 1 stamkort
    2. Der kommer en linje i MinLog
    3. Der bestilles en opfølgning i BRS
    4. Der kommer en linje i DDS auditlog
REP_AFTALEDOKUMENTER_KAN_IKKE_FREMSØGES

Precondition:

  1. Brugerens nationale rolle er sundhedsassistent
  2. Borgeren har et repeterende aftaledokument i DDS
  3. Borgeren har ingen spærringer i MinSpærring

Action: Brugeren foretager en søgning på repeterende aftaledokumenter i DDS

Postcondition:

  1. Søgning i DDS Registry:
    1. Brugeren får en liste retur med 1 dokumentreference
    2. Brugeren får en meddelelse om, at der er fortaget filtreringer i svaret (unauthorized_role)
    3. Der kommer en linje i MinLog
    4. Der bestilles en opfølgning i BRS
    5. Der kommer en linje i DDS auditlog
  2. Hentning af dokumenter i DDS Repository:
    1. Brugeren får dokumenter retur svarende til den fremsøgte dokument id
    2. Der kommer en linje i DDS auditlog
    3. Der kommer en linje i MinLog
DATASPÆRRING

Precondition:

  1. Brugerens nationale rolle er sundhedsassistent
  2. Borgeren har dataspecifikke spærring i MinSpærring, på en afdeling, der har registerede aftaledokument for den pågældende bruger

Action: Brugeren foretager en søgning i DDS efter dokumenter med typen aftaler

Postcondition:

  1. Søgning i DDS Registry:
    1. Brugeren får en liste af dokumentid retur, hvor de referencer, der vedrører de aftaledokumneter, der er dækket af dataspecifik spærring er filtreret fra
    2. Brugeren får en meddelelse om, at der er fortaget filtreringer i svaret (consent_filter_applied)
    3. Der kommer en linje i MinLog
    4. Der bestilles en opfølgning i BRS
    5. Der kommer en linje i DDS auditlog
  2. Hentning af dokumenter i DDS Repository:
    1. Brugeren får dokumenter retur svarende til de fremsøgte id'er
    2. Der kommer en linje i DDS auditlog
    3. Der kommer en linje i MinLog


Testcases hvor en Sundhedsfaglig bruger forespørger efter dokumenter

Brugerhistorier vedr. sundhedsfaglige er beskrevet her: Sundhedsfaglig bruger

Der findes følgende testcases for disse brugerhistorier:

Sundhedsfaglig bruger søger efter aftaledokumenter

Testcases for:  Sundhedsfaglig bruger søger aftaledokumenter på borger
INGEN_SPAERRINGER_AFTALER

Precondition:

  1. Borgeren har et aftaledokument i DDS
  2. Borgeren har ingen spærringer i MinSpærring

Action: Brugeren foretager en søgning på aftaledokumenter i DDS

Postcondition:

  1. Søgning i DDS Registry:
    1. Brugeren får en liste retur med 1 dokumentreference
    2. Der kommer en linje i MinLog
    3. Der bestilles en opfølgning i BRS
    4. Der kommer en linje i DDS auditlog
  2. Hentning af dokumenter i DDS Repository:
    1. Brugeren får dokumenter retur svarende til den fremsøgte dokument id
    2. Der kommer en linje i DDS auditlog
    3. Der kommer en linje i MinLog

Denne testcase udføres også med søgning på reference id

INGEN_SPAERRINGER_AFTALER_
UDEN_METADATA_WHITELISTING

Precondition:

  1. Borgeren har et aftaledokument i DDS
  2. Borgeren har ingen spærringer i MinSpærring

Action: Brugeren foretager en søgning på aftaledokumenter i DDS

Postcondition:

  1. Søgning i DDS Registry:
    1. Brugeren får en tom liste retur
    2. Brugeren får en meddelelse om, at der er fortaget filtreringer i svaret (Metadata Whitelist Filter Applied)
    3. Der kommer en linje i MinLog
    4. Der bestilles en opfølgning i BRS
    5. Der kommer en linje i DDS auditlog
INGEN_SPAERRINGER_REPETERENDE_AFTALER

Precondition:

  1. Borgeren har et repeterende aftaledokument i DDS
  2. Borgeren har ingen spærringer i MinSpærring

Action: Brugeren foretager en søgning på repeterende aftaledokumenter i DDS

Postcondition:

  1. Søgning i DDS Registry:
    1. Brugeren får en liste retur med 1 dokumentreference
    2. Der kommer en linje i MinLog
    3. Der bestilles en opfølgning i BRS
    4. Der kommer en linje i DDS auditlog
  2. Hentning af dokumenter i DDS Repository:
    1. Brugeren får dokumenter retur svarende til den fremsøgte dokument id
    2. Der kommer en linje i DDS auditlog
    3. Der kommer en linje i MinLog
NEG_SPAERRING_DENNE_SF

Precondition:

  1. Borgeren har negativ spærring mod den kaldende bruger i MinSpærring

Action: Brugeren foretager en søgning efter aftaledokumenter i DDS

Postcondition:

  1. Søgning i DDS Registry:
    1. Brugeren får en tom liste retur
    2. Brugeren får en meddelelse om, at der er fortaget filtreringer i svaret (consent_filter_applied)
    3. Der kommer en linje i MinLog
    4. Der bestilles en opfølgning i BRS
    5. Der kommer en linje i DDS auditlog
NEG_SPAERRING_ANDEN_SF

Precondition:

  1. Borgeren har et eller flere aftaledokumenter
  2. Borgeren har negativ spærring mod en anden sundhedsfaglig end den kaldende bruger i MinSpærring

Action: Brugeren foretager en uindskrænket søgning i DDS efter dokumenter med typen aftaler

Postcondition:

  1. Søgning i DDS Registry:
    1. Brugeren får en liste retur med ider på alle borgerens aftaledokumenter
    2. Der kommer en linje i MinLog
    3. Der bestilles en opfølgning i BRS
    4. Der kommer en linje i DDS auditlog
  2. Hentning af dokumenter i DDS Repository:
    1. Brugeren får dokumenter retur svarende til de fremsøgte id'er
    2. Der kommer en linje i DDS auditlog
    3. Der kommer en linje i MinLog
DATA_SPAERRING

Precondition:

  1. Borgeren har dataspecifikke spærring i MinSpærring, på en afdeling, der har registerede aftaledokument for den pågældende bruger

Action: Brugeren foretager en søgning i DDS efter dokumenter med typen aftaler

Postcondition:

  1. Søgning i DDS Registry:
    1. Brugeren får en liste af dokumentid retur, hvor de referencer, der vedrører de aftaledokumneter, der er dækket af dataspecifik spærring er filtreret fra
    2. Brugeren får en meddelelse om, at der er fortaget filtreringer i svaret (consent_filter_applied)
    3. Der kommer en linje i MinLog
    4. Der bestilles en opfølgning i BRS
    5. Der kommer en linje i DDS auditlog
  2. Hentning af dokumenter i DDS Repository:
    1. Brugeren får dokumenter retur svarende til de fremsøgte id'er
    2. Der kommer en linje i DDS auditlog
    3. Der kommer en linje i MinLog

Sundhedsfaglig bruger søger efter labsvar

Testcases for:  Sundhedsfaglig bruger søger labsvardokumenter på borger
INGEN_SPAERRINGER

Precondition:

  1. Borgeren har ingen spærringer i MinSpærring

Action: Brugeren foretager en søgning på labsvar i DDS

Postcondition:

  1. Søgning i DDS Registry:
    1. Brugeren får en liste retur med 1 dokumentreference
    2. Der kommer en linje i MinLog
    3. Der bestilles en opfølgning i BRS
    4. Der kommer en linje i DDS auditlog
  2. Hentning af dokumenter i DDS Repository:
    1. Brugeren får dokumenter retur svarende til den fremsøgte dokument id
    2. Der kommer en linje i DDS auditlog
    3. Der kommer en linje i MinLog
NEG_SPAERRING_DENNE_SF

Precondition:

  1. Borgeren har negativ spærring mod den kaldende bruger i MinSpærring

Action: Brugeren foretager en søgning efter labsvar i DDS

Postcondition:

  1. Søgning i DDS Registry:
    1. Brugeren får en tom liste retur
    2. Brugeren får en meddelelse om, at der er fortaget filtreringer i svaret (consent_filter_applied)
    3. Der kommer en linje i MinLog
    4. Der bestilles en opfølgning i BRS
    5. Der kommer en linje i DDS auditlog
NEG_SPAERRING_DENNE_SF_MED_VAERDISPRING

Precondition:

  1. Borgeren har negativ spærring mod den kaldende bruger i MinSpærring

Action: Brugeren foretager en søgning efter labsvar i DDS med angivelse af værdispring

Postcondition:

  1. Søgning i DDS Registry:
    1. Brugeren får en liste retur med 1 dokumentreference
    2. Der kommer en linje i MinLog
    3. Der bestilles en opfølgning i BRS
    4. Der kommer en linje i DDS auditlog
    5. Der kommer en linje i DDS værdispringslog
  2. Hentning af dokumenter i DDS Repository:
    1. Brugeren får dokumenter retur svarende til den fremsøgte dokument id
    2. Der kommer en linje i DDS auditlog
    3. Der kommer en linje i MinLog
DATA_SPAERRING

Precondition:

  1. Borgeren har dataspecifikke spærring i MinSpærring, på en afdeling, der har registerede labsvar for den pågældende bruger

Action: Brugeren foretager en søgning efter labsvar i DDS

Postcondition:

  1. Søgning i DDS Registry:
    1. Brugeren får en liste retur med 1 dokumentreference
    2. Der kommer en linje i MinLog
    3. Der bestilles en opfølgning i BRS
    4. Der kommer en linje i DDS auditlog
  2. Hentning af dokumenter i DDS Repository:
    1. Brugeren får dokumenter retur svarende til den fremsøgte dokument id
    2. Der kommer en linje i DDS auditlog
    3. Der kommer en linje i MinLog
DATA_SPAERRING_MED_VAERDISPRING

Precondition:

  1. Borgeren har dataspecifikke spærring i MinSpærring, på en afdeling, der har registerede labsvar for den pågældende bruger

Action: Brugeren foretager en søgning efter labsvar i DDS med angivelse af værdispring

Postcondition:

  1. Søgning i DDS Registry:
    1. Brugeren får en liste retur med 1 dokumentreference
    2. Der kommer en linje i MinLog
    3. Der bestilles en opfølgning i BRS
    4. Der kommer en linje i DDS auditlog
  2. Hentning af dokumenter i DDS Repository:
    1. Brugeren får dokumenter retur svarende til den fremsøgte dokument id
    2. Der kommer en linje i DDS auditlog
    3. Der kommer en linje i MinLog

Sundhedsfaglig bruger søger efter alle dokumenttyper 

Testcases for:  Sundhedsfaglig bruger søger alle dokumenter på borger
INGEN_SPAERRINGER

Precondition:

  1. Borgeren har et eller flere dokumenter
  2. Borgeren har ingen spærringer i MinSpærring

Action: Brugeren foretager en uindskrænket søgning i DDS

Postcondition:

  1. Søgning i DDS Registry:
    1. Brugeren får en liste retur med id'er på alle borgerens dokumenter inkl stamkort
    2. Der kommer en linje i MinLog
    3. Der bestilles en opfølgning i BRS
    4. Der kommer en linje i DDS auditlog
  2. Hentning af dokumenter i DDS Repository:
    1. Brugeren får dokumenter retur svarende til de fremsøgte id'er
    2. Der kommer en linje i DDS auditlog
    3. Der kommer en linje i MinLog
FEJLSCENARIE_INGEN_SPAERRINGER_MEN_MISMATCH_I_KONTEKST_OG_SOEGNING_CPR

Precondition:

  1. Brugerens nationale rolle giver adgang til alle dokumenttyper
  2. Brugeren har en anden borger i kontekst

Action: Brugeren foretager en søgning på aftaledokumenter i DDS

Postcondition:

  1. Søgning i DDS Registry:
    1. Brugeren får en fejl retur: "Patient-id er ikke ens i header"
    2. Der kommer en linje i DDS auditlog
    3. Der kommer en linje i MinLog
INGEN_DOKS

Precondition:

  1. Borgeren har ingen dokumenter registreret i DDS
  2. Borgeren har ingen spærringer i MinSpærring

Action: Brugeren foretager en uindskrænket søgning i DDS

Postcondition:

  1. Søgning i DDS Registry:
    1. Brugeren får tom liste retur
    2. Der kommer en linje i MinLog
    3. Der bestilles en opfølgning i BRS
    4. Der kommer en linje i DDS auditlog
NEG_SPAERRING_DENNE_SF

Precondition:

  1. Borgeren har et eller flere dokumenter
  2. Borgeren har negativ spærring mod den kaldende bruger i MinSpærring

Action: Brugeren foretager en uindskrænket søgning i DDS

Postcondition:

  1. Søgning i DDS Registry:
    1. Brugeren får en tom liste retur
    2. Brugeren får en meddelelse om, at der er fortaget filtreringer i svaret (consent_filter_applied)
    3. Der kommer en linje i MinLog
    4. Der bestilles en opfølgning i BRS
    5. Der kommer en linje i DDS auditlog
NEG_SPAERRING_DENNE_SF_VAERDISPRING

Precondition:

  1. Borgeren har et eller flere dokumenter
  2. Borgeren har negativ spærring mod den kaldende bruger i MinSpærring

Action: Brugeren foretager en uindskrænket søgning i DDS med angivelse af værdispring

Postcondition:

  1. Søgning i DDS Registry:
    1. Brugeren får en liste retur med id'er på alle borgerens dokumenter
    2. Der kommer en linje i MinLog
    3. Der bestilles en opfølgning i BRS
    4. Der kommer en linje i DDS auditlog
    5. Der kommer en linje i DDS værdispringslog
  2. Hentning af dokumenter i DDS Repository:
    1. Brugeren får dokumenter retur svarende til de fremsøgte id'er
    2. Der kommer en linje i DDS auditlog
    3. Der kommer en linje i MinLog
NEG_SPAERRING_DENNE_SF_INGEN_DOKS

Precondition:

  1. Borgeren ingen dokumenter registreret i DDS
  2. Borgeren har negativ spærring mod den kaldende bruger i MinSpærring

Action: Brugeren foretager en uindskrænket søgning i DDS

Postcondition:

  1. Søgning i DDS Registry:
    1. Brugeren får en tom liste retur
    2. Brugeren får en meddelelse om, at der er fortaget filtreringer i svaret (consent_filter_applied)
    3. Der kommer en linje i MinLog
    4. Der bestilles en opfølgning i BRS
    5. Der kommer en linje i DDS auditlog
NEG_SPAERRING_DENNE_SF_INGEN_DOKS_VAERDISPRING

Precondition:

  1. Borgeren ingen dokumenter registreret i DDS
  2. Borgeren har negativ spærring mod den kaldende bruger i MinSpærring

Action: Brugeren foretager en uindskrænket søgning i DDS med angivelse af værdispring

Postcondition:

  1. Søgning i DDS Registry:
    1. Brugeren får en tom liste retur
    2. Der kommer en linje i MinLog
    3. Der bestilles en opfølgning i BRS
    4. Der kommer en linje i DDS auditlog
    5. Der kommer en linje i DDS værdispringslog
NEG_SPAERRING_ANDEN_SF
(illustration af, at "forsigtighedsprincippet" beskrevet
i SDS-2503 ikke gælder for sundhedsfaglige)

Precondition:

  1. Borgeren har et eller flere dokumenter
  2. Borgeren har negativ spærring mod en anden sundhedsfaglig end den kaldende bruger i MinSpærring

Action: Brugeren foretager en uindskrænket søgning i DDS

Postcondition:

  1. Søgning i DDS Registry:
    1. Brugeren får en liste retur med id'er på alle borgerens dokumenter
    2. Der kommer en linje i MinLog
    3. Der bestilles en opfølgning i BRS
    4. Der kommer en linje i DDS auditlog
  2. Hentning af dokumenter i DDS Repository:
    1. Brugeren får dokumenter retur svarende til de fremsøgte id'er
    2. Der kommer en linje i DDS auditlog
    3. Der kommer en linje i MinLog
DATA_SPAERRING

Precondition:

  1. Borgeren har et eller flere dokumenter
  2. Borgeren har dataspecifikke spærring i MinSpærring, der dækker et eller flere af dokumenterne i pkt 1

Action: Brugeren foretager en uindskrænket søgning i DDS

Postcondition:

  1. Søgning i DDS Registry:
    1. Brugeren får en liste af dokumentid retur, hvor de referencer, der vedrører de dokumneter, der er dækket af dataspecifik spærring er filtreret fra
    2. Brugeren får en meddelelse om, at der er fortaget filtreringer i svaret (consent_filter_applied)
    3. Der kommer en linje i MinLog
    4. Der bestilles en opfølgning i BRS
    5. Der kommer en linje i DDS auditlog
  2. Hentning af dokumenter i DDS Repository:
    1. Brugeren får dokumenter retur svarende til de fremsøgte id'er
    2. Der kommer en linje i DDS auditlog
    3. Der kommer en linje i MinLog
DATA_SPAERRING_VAERDISPRING

Precondition:

  1. Borgeren har et eller flere dokumenter
  2. Borgeren har dataspecifikke spærring i MinSpærring, der dækker et eller flere af dokumenterne i pkt 1

Action: Brugeren foretager en uindskrænket søgning i DDS med angivelse af værdispring

Postcondition:

  1. Søgning i DDS Registry:
    1. Brugeren får en liste retur med ider på alle borgerens dokumenter
    2. Der kommer en linje i MinLog
    3. Der bestilles en opfølgning i BRS
    4. Der kommer en linje i DDS auditlog
    5. Der kommer en linje i DDS værdispringslog
  2. Hentning af dokumenter i DDS Repository:
    1. Brugeren får dokumenter retur svarende til de fremsøgte id'er
    2. Der kommer en linje i DDS auditlog
    3. Der kommer en linje i MinLog
Alle ovenstående testcases udføres for søgninger med både FindDocumentsQuery og FindDocumentsByReferenceIdQuery. Sidstnævnte gør det muligt at inkludere referenceid som en del af fremsøgningen. For FindDocumentsByReferenceIdQuery udføres desuden de følgende test cases.


INGEN_SPAERRINGER_INGEN_REFID

Precondition:

  1. Borgeren har et eller flere dokumenter
  2. Borgeren har ingen spærringer i MinSpærring

Action: Brugeren foretager en søgning i DDS med en tom liste af reference id'er

Postcondition:

  1. Søgning i DDS Registry:
    1. Brugeren får en fejl retur: "Missing required query parameter: DOC_ENTRY_REFERENCE_ID [Document Registry:DDS]"
    2. Der kommer en linje i DDS auditlog
    3. Der kommer en linje i MinLog

INGEN_SPAERRINGER_WILDCARD_MATCH_TWO_SINGLE_CHARS

og 

INGEN_SPAERRINGER_WILDCARD_MATCH_ANY_CHARS

Precondition:

  1. Borgeren har et eller flere dokumenter
  2. Borgeren har ingen spærringer i MinSpærring

Action: Brugeren foretager en søgning i DDS med liste af reference id'er. Der anvendes wilcard søgning

Postcondition:

  1. Søgning i DDS Registry:
    1. Brugeren får en liste retur med id'er på borgerens dokumenter der matcher reference id'erne.
    2. Der kommer en linje i MinLog
    3. Der bestilles en opfølgning i BRS
    4. Der kommer en linje i DDS auditlog
  2. Hentning af dokumenter i DDS Repository:
    1. Brugeren får dokumenter retur svarende til de fremsøgte id'er
    2. Der kommer en linje i DDS auditlog
    3. Der kommer en linje i MinLog
INGEN_SPAERRINGER_MATCHENDE_DOKUMENTTYPE_MED_UKENDT_QUERYTYPE

Precondition:

  1. Borgeren har et eller flere dokumenter
  2. Borgeren har ingen spærringer i MinSpærring
  3. Dokumenttypen aftale oversigt er konfigureret for et registry, der ikke undersøtter søgning på reference id'er.

Action: Brugeren foretager en søgning i DDS med liste af reference id'er og dokumenttypen aftaleoversigt

Postcondition:

  1. Søgning i DDS Registry:
    1. Brugeren får en fejl retur: "Ingen aktive registries"
    2. Der kommer ikke en linje i DDS auditlog
    3. Der kommer en linje i MinLog

Logning i MinLog

I de nedenstående tabeller kan det ses, hvorledes kald til DDS Registry (søgning) og DDS Repository (hentning) anvendes i logninger i MinLog.

Logninger i MinLog i forbindelse med søgninger mod DDS Registry

Ved søgning i DDS Registry vil der i tilfælde med sundhedsfaglige brugere og ikke-autoriserede brugere komme en linje i MinLog. Følgende tabel viser, hvor oplysningerne i kaldet til MinLog stammer fra:

Felt i MinLogs LogDataEntry Hvor stammer oplysningen fra i søgninger mod DDS Registry?
sessionIdFlow-id (som angivet i Medcom headeren i følge DGWS)
sourceSystemIdentifierKaldende system (som angivet i HSUID headeren nsi:SystemName)
eventDateTimeTidsstempel for kaldet (genereres af DDS Registry)
activity

Udfyldes med defaultværdi for DDS Registry (som angivet i konfigurationsparameteren minlog.query.default eller minlog.query.consentoverride, hvis værdispring anvendes).

Nuværende værdier:

minlog.query.default = "Opslag af oplysninger"

minlog.query.consentoverride = "Opslag af oplysninger, hvor samtykker tilsidesættes"

Borgeropslag kan angives i følgende konfigurationsparametre (relationen er angivet i HSUID headeren nsi:CitizenUserRelation):

minlog.query.childcustodyholder = "Opslag af oplysninger fra forældremyndighedsindehaver"

minlog.query.proxyholder = "Opslag af oplysninger fra fuldmagtshaver"

Værdierne der er angivet her er default værdierne.

personCivilRegistrationBorgerens CPR nummer (som opslaget drejer sig om)
userIdentifierKaldende brugers CPR nummer (som angivet i HSUID headeren nsi:ActingUserCivilRegistrationNumber)
userIdentifierOnBehalfOfAnsvarlige brugers CPR nummer (som angivet i HSUID headeren nsi:ResponsibleUserCivilRegistrationNumber)
healthcareProfessionalOrganisationOrganisationen (som angivet i HSUID headeren nsi:OrgUsingID)
healthcareProfessionalOrganisationName

Udfyldes med defaultværdi for DDS Registry (som angivet i konfigurationsparameteren registration.log.organisation_name for DDS Registry

Nuværende værdi: "(organisationsnavn blev ikke udfyldt på registreringstidspunktet)"

Logninger i MinLog i forbindelse med hentning af dokument i DDS Repository

Ved hentning af dokumenter i DDS Repository vil der i tilfældene med sundhedsfaglige brugere og ikke-autoriserede brugere komme en linje i MinLog. Følgende tabel viser, hvor oplysningerne i kaldet til 

MinLog stammer fra:

Felt i MinLogs LogDataEntry Hvor stammer oplysningen fra i søgninger mod DDS Repository?
sessionIdFlow-id (som angivet i Medcom headeren i følge DGWS)
sourceSystemIdentifierKaldende system (som angivet i HSUID headeren nsi:SystemName)
eventDateTimeTidsstempel for kaldet (genereres af DDS Repository)
activity

Udfyldes med defaultværdi for DDS Repository (som angivet i konfigurationsparameteren minlog.query.default eller minlog.query.consentoverride, hvis værdispring anvendes).

Nuværende værdier:

minlog.query.default = "Hentning af oplysninger"

minlog.query.consentoverride = "Hentning af oplysninger, hvor samtykker tilsidesættes"

Borgeropslag kan angives i følgende konfigurationsparametre (relationen er angivet i HSUID headeren nsi:CitizenUserRelation):

minlog.query.childcustodyholder = "Opslag af oplysninger fra forældremyndighedsindehaver"

minlog.query.proxyholder = "Opslag af oplysninger fra fuldmagtshaver"

Værdierne der er angivet her er default værdierne.

personCivilRegistrationBorgerens CPR nummer (som opslaget drejer sig om)
userIdentifierKaldende brugers CPR nummer (som angivet i HSUID headeren nsi:ActingUserCivilRegistrationNumber)
userIdentifierOnBehalfOfAnsvarlige brugers CPR nummer (som angivet i HSUID headeren nsi:ResponsibleUserCivilRegistrationNumber)
healthcareProfessionalOrganisationOrganisationen (som angivet i HSUID headeren nsi:OrgUsingID)
healthcareProfessionalOrganisationName

Udfyldes med defaultværdi for DDS Registry (som angivet i konfigurationsparameteren registration.log.organisation_name for DDS Registry

Nuværende værdi: "(organisationsnavn blev ikke udfyldt på registreringstidspunktet)"

Kald af BRS

Anvendelsen af Dokumentdelingsservicen har sideeffekter i forhold til bestilling af opfølgninger i BRS. I det følgende beskrives sideeffekterne ved anvendelsen af

Anvendelse af BRS i forbindelse med fremsøgning af dokumentreferencer i DDS Registry

Ved søgninger i DDS Registry vil der i søgninger foretaget med brugertyperne sundhedsfaglig og ikke-autoriseret blive bestilt en opfølgning i BRS.

Online svaret fra BRS anvendes ikke til at spærre for søgninger, da det ikke er sikkert, at evidensgrundlaget er på plads i BRS på opslagstidspunktet.

Følgende tabel viser, hvor oplysningerne i bestillingen af opfølging i BRS stammer fra:

Felt i TreatmentRelationRequestHvor stammer oplysningen fra i kald mod DDS?
PatientCprBorgerens CPR nummer (som opslaget drejer sig om)
HealthcareProfessionalCpr

Hvis opslaget stammer fra en bruger, der arbejder på vegne af en sundhedsprofessionelle bruger, så anvendes det CPR nummer, der arbejdes på vegne af (som angivet i HSUID headeren nsi:ResponsibleUserCivilRegistrationNumber).

Ellers anvendes CPR nummeret fra brugeren selv (som angivet i HSUID headeren nsi:ActingUserCivilRegistrationNumber).

AuthorisationIdentiferHvis kaldet indeholder en autorisationskode (som angivet i HSUID headeren nsi:ResponsibleUserAuthorizationCode), så medsendes denne
OrganisationIdentifierOrganisationen (som angivet i HSUID headeren nsi:OrgUsingID)
ExternalReferenceId

Udfyldes med defaultværdi for DDS (som angivet i konfigurationsparameteren treatment.relation.external.reference.id)

Nuværende værdi: tom

QueryableCvr

Udfyldes med defaultværdi for DDS (som angivet i konfigurationsparameteren treatment.relation.queryable.cvr)

Nuværende værdi: 30808460

AcceptableRelations

Der anvendes følgende værdier alt efter, hvilken organisationstype (som angivet i HSUID headeren nsi:OrgUsingID), der er tale om. Følgende mapning anvendes:

  • Organisationer af typen SHAK: DDS konfigurationsparameteren treatment.relation.acceptable.relations.hospital (nuværende værdi: A,B,C)
  • Organisationer af typen DEA: treatment.relation.acceptable.relations.doctor (nuværende værdi: All)
  • Organisationer af typen SOR: DDS konfigurationsparameteren treatment.relation.acceptable.relations.organization (nuværende værdi: A,B,C)
FollowupRelations

Der anvendes følgende værdier alt efter, hvilken organisationstype (som angivet i HSUID headeren nsi:OrgUsingID), der er tale om. Følgende mapning anvendes:

  • Organisationer af typen SHAK: DDS konfigurationsparameteren treatment.relation.followup.relations.hospital (nuværende værdi: All)
  • Organisationer af typen DEA: treatment.relation.followup.relations.doctor (nuværende værdi: All)
  • Organisationer af typen SOR: DDS konfigurationsparameteren treatment.relation.followup.relations.organization(nuværende værdi: All)
RelationLookupTimeInterval

Fradato sættes til tidspunktet for opslaget + et offset i antal dage (som angivet i konfigurationsparameteren for DDS treatment.relation.lookup.timeinterval.start.offset)

Nuværende værdi: -1

Tildato sættes til tidspunktet for opslaget + et offset i antal dage (angivet i konfigurationsparameteren for DDS treatment.relation.lookup.timeinterval.end.offset)

Nuværende værdi: 1

TimeLimit

Sættes til konfigurationsparameteren for DDS treatment.relation.lookup.timeinterval.timelimit.offset)

Nuværende værdi: 90

ServiceProvider

Name sættes til den værdi der modtages i id-kortet fra attributten medcom:ITSystemName.

Nuværende værdi: Dette er en variable værdi baseret på input. Hvis medcom:ITSystemName ikke er angivet i id-kortet, så sættes værdien til "intet_idkort_itsystem".

Vendor sættes til konfigurationsparameteren for DDS treatment.relation.serviceprovider.vendor

Nuværende værdi: TODO

Version sættes til konfigurationparameteren for DDS treatment.relation.serviceprovider.version

Nuværende værdi: TODO

Anvendelse af BRS i forbindelse med hentning af dokumenter via DDS Repository

Ved hentning af dokumenter via DDS Repository vil der i tilfælde med brugertyperne sundhedsfaglig og ikke-autoriseret blive bestilt en opfølgning i BRS.

Online svaret fra BRS anvendes ikke til at spærre for hentninger, da det ikke er sikkert, at evidensgrundlaget er tilstede i BRS på kaldstidspunktet.

Selve mapningen af oplysninger fra DDS Repository til parametrene i BRS er den samme for hentning af dokument via DDS Repository, som den var for fremsøgning af dokumentreferencer i DDS Registry, hvorfor der henvises til tabellen i forgående afsnit. 

Auditlogning

DDS auditlogger, hvilke oplysning, der kommer retur i kaldene. I det følgende beskrives den overordnede logningsstrategi ved anvendelsen af:

DDS anvender NSP Audit API til auditlogning. Dette betyder, at auditlog linjer altid indeholder informationer vedrørende blandt andet:

Auditlogning ved fremsøgning af dokumentreferencer i DDS Registry

Det logges, hvilke dokumentreferencer, der returneres til kalderen.

Se evt. Driftsvejledning DDS Registry for detaljeret beskrivelse af auditlog entries.

Auditlogning ved hentning af dokument via DDS Repository

Ved hentning af dokumenter via DDS Repository auditlogges oplysninger om:



Snitfladebeskrivelse

Snitfladen for både DDS Registry og DDS Repository  skal indeholde SOAP-headere fra DGWS 1.0.1 og SOAP-body med indhold specificeret i IHE XDS dokumentationen.

Den udstilles både som DGWS og IDWS snitflade:

Når man kalder idws snitfladerne skal audience værdien sættes til "https://audience.nspop.dk/dds".

DDS registry udstiller ITI-18: Registry Stored Query; og dennes 3 query typer FindDocuments, FindDocumentsByReferenceId og GetDocuments.

DDS repository udstiller ITI-43: Retrieve Document Set.

Hver af disse er kort beskrevet nedenfor med deres vigtigste request parametre, og angiver samtidig et link til, hvor den fulde specifikation kan findes. 

DocumentRegistry_RegistryStoredQuery og DocumentRegistry_Idws_RegistryStoredQuery (ITI-18)

FindDocuments

Den fulde specifikation finder her: https://profiles.ihe.net/ITI/TF/Volume2/ITI-18.html#3.18.4.1.2.3.7.1

Følgende request parametre kan fremhæves for denne query type: 

Request parametreOptBeskrivelse
$XDSDocumentEntryTypeCodeO

Her kan angives en liste over mere finkornede dokumenttyper. Skal være på formen:

'<Kode dokumenttype>^^<standard>'

Eksempel:

'53576-5^^2.16.840.1.113883.6.1'

Dokumenttypen angives som PHMR Koden 53576-5 angiver et PHMR-dokument i standarden Logical Observation Identifiers Names and Codes (LOINC) identificeret ved 2.16.840.1.113883.6.

Ud over PHMR (Personal Health Monitoring Record) kan der eksempelvis angives en af disse typekoder:

  • QFDD (Questionnaire Form Definition Document)
  • QRD (Questionnaire Response Document)
  • APD (Appointment Document)
$XDSDocumentEntryPatientIdR

Her angives CprNr for patienten. Skal være på formen:

'<Cpr Nr>^^^&<OID>&ISO'

hvor <OID> er en Object Identifier for udsteder af danske Cpr numre.

$XDSDocumentEntryTypeO

Her kan angives en liste indeholdende Stable og/eller on-demand dokumenttypen for at angive, hvilke man ønsker retur. 

Eksempler:

  • Stable: urn:uuid:7edca82f-054d-47f2-a032-9b2a5b5186c1
  • On-demand: urn:uuid:34268e47-fdf5-41a6-ba33-82133c465248
$XDSDocumentEntryStatusR

Her angives at man vil søge på gældende metadata og i dette tilfælde skal den have værdien:

'urn:oasis:names:tc:ebxml-regrep:StatusType:Approved'

Det er også muligt at søge på forældede metadata og så skal den have værdien:

'urn:oasis:names:tc:ebxml-regrep:StatusType:Deprecated'

FindDocumentsByReferenceId

Den fulde specifikation findes her: https://profiles.ihe.net/ITI/TF/Volume2/ITI-18.html#3.18.4.1.2.3.7.14

Denne query type har de samme parametre som FindDocuments har. Men har derudover parametren $XDSDocumentEntryReferenceIdList:

Request parametreOptBeskrivelse
$XDSDocumentEntryReferenceIdListR

For denne query type skal feltet angives, og der skal være mindst eet referenceid i listen.

Eksempel:

ref1_0207761919.7052203964123326052.1537974544003^^^&2.16.840.1.113883.6.1&ISO^ddstest

GetDocuments

Den fulde specifikation findes her: https://profiles.ihe.net/ITI/TF/Volume2/ITI-18.html#3.18.4.1.2.3.7.5

Følgende request parametre kan fremhæves for denne query type: 

Request parametreOptBeskrivelse
$XDSDocumentEntryUniqueIdO *

Her angives en liste af globale unikke id'er for de dokumenter som ønskes fremsøgt.

* Query typen har også andre Id parametre, og mindst et af dem skal være udfyldt.

home (homeCommunityId)O *

Her angives home community id som dokumentet tilhører.

* Skal angives, hvis dokumentet er gemt med et home community id.


DocumentRepository_RetrieveDocumentSet og  DocumentRepository_Idws_RetrieveDocumentSet (ITI-43)

Den fulde specifikation findes her: https://profiles.ihe.net/ITI/TF/Volume2/ITI-43.html#3.43.4.1

Request parametreOptBeskrivelse
HomeCommunityId

O*

Id for det homecommunity som dokumentet har

* Skal angives, hvis dokumentet er gemt med et home community id.

RepositoryUniqueId

R

Global unik ID for det repository hvor dokumentet skal hentes fra.

DocumentUniqueId

R

Global unik ID for det dokument der skal hentes.

Eksempler

Eksempler på request of response til de SOAP operationer der udstilles. De enkelte elementer er beskrevet under snitfladebeskrivelse.

Det er en forudsætning at der tilføjes gyldig sikkerhedsheader - bla. et gyldigt ID-kort.

DGWS eksempler

Det første eksempel (iti-18) indeholder sikkerhedsheadere. De 2 andre eksempler har dem klippet ud.

Fremsøgning af metadata dokumentoplysninger (ITI-18)

Brugerhistorie: sundhedsfaglig bruger søger efter alle dokumenttyper - INGEN_SPAERRINGER.

<?xml version="1.0" encoding="UTF-8"?>
<soapenv:Envelope xmlns:soapenv="http://schemas.xmlsoap.org/soap/envelope/" xmlns:ds="http://www.w3.org/2000/09/xmldsig#" xmlns:medcom="http://www.medcom.dk/dgws/2006/04/dgws-1.0.xsd" xmlns:saml="urn:oasis:names:tc:SAML:2.0:assertion" xmlns:sosi="http://www.sosi.dk/sosi/2006/04/sosi-1.0.xsd" xmlns:wsa="http://schemas.xmlsoap.org/ws/2004/08/addressing" xmlns:wsse="http://docs.oasis-open.org/wss/2004/01/oasis-200401-wss-wssecurity-secext-1.0.xsd" xmlns:wst="http://schemas.xmlsoap.org/ws/2005/02/trust" xmlns:wsu="http://docs.oasis-open.org/wss/2004/01/oasis-200401-wss-wssecurity-utility-1.0.xsd" xmlns:xsd="http://www.w3.org/2001/XMLSchema" xmlns:xsi="http://www.w3.org/2001/XMLSchema-instance" id="Envelope">
  <soapenv:Header>
    <wsse:Security>
      <wsu:Timestamp>
        <wsu:Created>2024-01-03T06:22:45Z</wsu:Created>
      </wsu:Timestamp>
      <saml:Assertion xmlns:ds="http://www.w3.org/2000/09/xmldsig#" xmlns:saml="urn:oasis:names:tc:SAML:2.0:assertion" IssueInstant="2024-01-03T06:17:45Z" Version="2.0" id="IDCard">
        <saml:Issuer>TEST1-NSP-STS</saml:Issuer>
        <saml:Subject>
          <saml:NameID Format="medcom:other">urn:uuid:46559bb9-d720-48b7-b9bd-c280915768d0</saml:NameID>
          <saml:SubjectConfirmation>
            <saml:ConfirmationMethod>urn:oasis:names:tc:SAML:2.0:cm:holder-of-key</saml:ConfirmationMethod>
            <saml:SubjectConfirmationData>
              <ds:KeyInfo>
                <ds:KeyName>OCESSignature</ds:KeyName>
              </ds:KeyInfo>
            </saml:SubjectConfirmationData>
          </saml:SubjectConfirmation>
        </saml:Subject>
        <saml:Conditions NotBefore="2024-01-03T06:17:45Z" NotOnOrAfter="2024-01-04T06:17:45Z"/>
        <saml:AttributeStatement id="IDCardData">
          <saml:Attribute Name="sosi:IDCardID">
            <saml:AttributeValue>4+0FB0B2i3MOa50DCgqoEA==</saml:AttributeValue>
          </saml:Attribute>
          <saml:Attribute Name="sosi:IDCardVersion">
            <saml:AttributeValue>1.0.1</saml:AttributeValue>
          </saml:Attribute>
          <saml:Attribute Name="sosi:IDCardType">
            <saml:AttributeValue>user</saml:AttributeValue>
          </saml:Attribute>
          <saml:Attribute Name="sosi:AuthenticationLevel">
            <saml:AttributeValue>4</saml:AttributeValue>
          </saml:Attribute>
        </saml:AttributeStatement>
        <saml:AttributeStatement id="UserLog">
          <saml:Attribute Name="medcom:UserCivilRegistrationNumber">
            <saml:AttributeValue>0611809735</saml:AttributeValue>
          </saml:Attribute>
          <saml:Attribute Name="medcom:UserGivenName">
            <saml:AttributeValue>Charles</saml:AttributeValue>
          </saml:Attribute>
          <saml:Attribute Name="medcom:UserSurName">
            <saml:AttributeValue>Babbage</saml:AttributeValue>
          </saml:Attribute>
          <saml:Attribute Name="medcom:UserRole">
            <saml:AttributeValue>7170</saml:AttributeValue>
          </saml:Attribute>
          <saml:Attribute Name="medcom:UserAuthorizationCode">
            <saml:AttributeValue>6QF17</saml:AttributeValue>
          </saml:Attribute>
        </saml:AttributeStatement>
        <saml:AttributeStatement id="SystemLog">
          <saml:Attribute Name="medcom:ITSystemName">
            <saml:AttributeValue>Service Consumer Test</saml:AttributeValue>
          </saml:Attribute>
          <saml:Attribute Name="medcom:CareProviderID" NameFormat="medcom:cvrnumber">
            <saml:AttributeValue>33257872</saml:AttributeValue>
          </saml:Attribute>
          <saml:Attribute Name="medcom:CareProviderName">
            <saml:AttributeValue>Sundhedsdatastyrelsen</saml:AttributeValue>
          </saml:Attribute>
        </saml:AttributeStatement>
        <ds:Signature id="OCESSignature">
          <ds:SignedInfo>
            <ds:CanonicalizationMethod Algorithm="http://www.w3.org/2001/10/xml-exc-c14n#"/>
            <ds:SignatureMethod Algorithm="http://www.w3.org/2000/09/xmldsig#rsa-sha1"/>
            <ds:Reference URI="#IDCard">
              <ds:Transforms>
                <ds:Transform Algorithm="http://www.w3.org/2000/09/xmldsig#enveloped-signature"/>
                <ds:Transform Algorithm="http://www.w3.org/2001/10/xml-exc-c14n#"/>
              </ds:Transforms>
              <ds:DigestMethod Algorithm="http://www.w3.org/2000/09/xmldsig#sha1"/>
              <ds:DigestValue>sVStzw58PWIhdczIcRPRBj8OXVk=</ds:DigestValue>
            </ds:Reference>
          </ds:SignedInfo>
          <ds:SignatureValue>YTXbKO+ZkMdml6xMcVSzOmNMgydIMeu03Lav+RpTwJc/h2Y7SP69T2QCoEzbvvDA9aNhFhHmkFQktCR60xFtSG13w1zMaSS6JLJdcc6KVyU4fvAuJL6XcnwUe3pURnW8+XJDK7Vu4MuBRUWHItmrk/Fj1OmwpqHVg7qhXyx3b5gHhtr06x1zihxeZmMdexQXnsmqQkvPVmXadf1/aLODcN6Af59PgA/Parp8Lzy7JFHYf8WbqDx7Ok1cH8O39/30kXrBnygIfRHG1axpfIxnvV0/RiWiMKag0wW56xR3vCmJVHkuiAlRTIL1Ho26d8rK1qRKxxklwVBKLpgwang2p4HQpmgVCJw/5aC2NEb/H2ShpwwJyhR4p7cZqPIV7Cos6/BDOgyEGWl6vnHN0/WrCtkwPKCBU6Uf86f4Dz5Mr9JEsVLGY0oFVExND2OMvu1IMvy0x8JTrGSzBHvUtNWWPSpNaA7bZrIzE8c8A/AlfgpTw3GTvOb2LfZ2AlHFaZJ6</ds:SignatureValue>
          <ds:KeyInfo>
            <ds:X509Data>
              <ds:X509Certificate>MIIGiDCCBLygAwIBAgIUR5IfpZdXnxp/UHxA0KWAcKzWcm4wQQYJKoZIhvcNAQEKMDSgDzANBglghkgBZQMEAgEFAKEcMBoGCSqGSIb3DQEBCDANBglghkgBZQMEAgEFAKIDAgEgMGsxLTArBgNVBAMMJERlbiBEYW5za2UgU3RhdCBPQ0VTIHVkc3RlZGVuZGUtQ0EgMTETMBEGA1UECwwKVGVzdCAtIGN0aTEYMBYGA1UECgwPRGVuIERhbnNrZSBTdGF0MQswCQYDVQQGEwJESzAeFw0yMzA1MTIxMTIzMDFaFw0yNjA1MTExMTIzMDBaMIGeMR0wGwYDVQQDDBRTT1NJIFRlc3QgRmVkZXJhdGlvbjE3MDUGA1UEBRMuVUk6REstTzpHOjU4ZjEwNDNkLTNkMmYtNGRlZC1hYjUwLTk0MGRiNDc3NmExODEeMBwGA1UECgwVU3VuZGhlZHNkYXRhc3R5cmVsc2VuMRcwFQYDVQRhDA5OVFJESy0zMzI1Nzg3MjELMAkGA1UEBhMCREswggGiMA0GCSqGSIb3DQEBAQUAA4IBjwAwggGKAoIBgQCDqOcDXr2tsBXp3QqYpoZCyJAJQ4+rEtmOLJL/Qyol+5e2NyBOqIGdpXdcSI6hCTYEQu/67EDFRcO9yU6yD/u7xOcy+t3eCqx1ydOy20AZCdcKwRmxBzyQN5er+mBErG2+iprTWJdpwCw0mwjNt5edusm7Nwufk0AkN5nxvEEynwesTdTqgLzL99Jk1zdg0uokROg1s13CCvpenYks8+yXwgddO/36WmUn9V8N+1MIu+UpwsULB9zsNCU8qlDzlgg1u6nr8nnKTBBwT2mXl4xCOF2EEJF5lGUaJ+NOu/ljI2WN2pEUsiqpZPvsI14teJKucH4zCV2y7PhyCBacuti7rEZjuZ6ELeTiUvgs+TqqTFGn3dxCq6FOgz5z5N2ypPTPzg/ntBH0CqkjFn+loh5GIBcA8ff5AHNjqM3Ygu/u1p+BwszeGJLAwk0AUtp67aB4QBGuh73vWsaeERwg4Hc1HeNldv/I4iyMQFlp1qsZoAC6cApeoM6umihYcTfi7rMCAwEAAaOCAYYwggGCMAwGA1UdEwEB/wQCMAAwHwYDVR0jBBgwFoAUfyif2XGZQuJ159c1di5NCCVtdl4wewYIKwYBBQUHAQEEbzBtMEMGCCsGAQUFBzAChjdodHRwOi8vY2ExLmN0aS1nb3YuZGsvb2Nlcy9pc3N1aW5nLzEvY2FjZXJ0L2lzc3VpbmcuY2VyMCYGCCsGAQUFBzABhhpodHRwOi8vY2ExLmN0aS1nb3YuZGsvb2NzcDAhBgNVHSAEGjAYMAgGBgQAj3oBATAMBgoqgVCBKQEBAQMHMDsGCCsGAQUFBwEDBC8wLTArBggrBgEFBQcLAjAfBgcEAIvsSQECMBSGEmh0dHBzOi8vdWlkLmdvdi5kazBFBgNVHR8EPjA8MDqgOKA2hjRodHRwOi8vY2ExLmN0aS1nb3YuZGsvb2Nlcy9pc3N1aW5nLzEvY3JsL2lzc3VpbmcuY3JsMB0GA1UdDgQWBBQoPAINYQR2GfgN1KAQMauutePL6jAOBgNVHQ8BAf8EBAMCBaAwQQYJKoZIhvcNAQEKMDSgDzANBglghkgBZQMEAgEFAKEcMBoGCSqGSIb3DQEBCDANBglghkgBZQMEAgEFAKIDAgEgA4IBgQC31Dtgc8+hxB0v+/RL1N3SsyfIxKNVJBhkl2Rfihn700Or5E+0ETyP8mV8MadraDBDYbwMkd3TNOzuF6Ct8c4X5mv+XKr8m0eDPlh7I7mMZ5zzpVw5Co4Wiwwiv9Hb59P/c182FaSPAA1bpmko9AH+duPcquiQELoSRfqW23B2cejACd95XbyXQVFdbCdhyCGAexbJ4egChJsXPU2zAOXq1/pa5bNSmJMsJgqP36bTbA6r+mjv0FArkrL76W1kmchpj6F4tSuDaaJlUmKvmzzBomwhlQRr/vxZc0FOamnJ8is9wC49tOaEMUx2l2iSWZKXMh4C6LQC8hQsjiXnYsERAWgeqwzqtVE3iKaGhOv+W7ECKFndGjYM95bdVK8x9BymTrPun63BCiVGqhMzsEc2RkvbKgBpb7L+Ont0EAahwcTshBzfe0jhA2thWHNGFxXpNqI0ZaAo/NKJpHK3I0EACAB0/VjiQZ/inSKtPnof1/nQZ32QWX3ij0VkX2mE2Pw=</ds:X509Certificate>
            </ds:X509Data>
          </ds:KeyInfo>
        </ds:Signature>
      </saml:Assertion>
    </wsse:Security>
    <medcom:Header>
      <medcom:SecurityLevel>4</medcom:SecurityLevel>
      <medcom:Linking>
        <medcom:FlowID>02034382-1c37-43fd-a202-c72fcc1604a7</medcom:FlowID>
        <medcom:MessageID>AAABjM39GrI9r1Gq29tTR1NPU0k=</medcom:MessageID>
      </medcom:Linking>
      <medcom:RequireNonRepudiationReceipt>no</medcom:RequireNonRepudiationReceipt>
    </medcom:Header>
    <HsuidHeader xmlns="http://www.nsi.dk/hsuid/2016/08/hsuid-1.1.xsd">
      <Assertion IssueInstant="2024-01-03T06:22:45.736Z" Version="2.0" id="HSUID">
        <Issuer>Aftale</Issuer>
        <AttributeStatement id="HSUIDdata">
          <Attribute Name="nsi:CitizenCivilRegistrationNumber">
            <AttributeValue>0207761919</AttributeValue>
          </Attribute>
          <Attribute Name="nsi:UserType">
            <AttributeValue>nsi:HealthcareProfessional</AttributeValue>
          </Attribute>
          <Attribute Name="nsi:ActingUserCivilRegistrationNumber">
            <AttributeValue>0611809735</AttributeValue>
          </Attribute>
          <Attribute Name="nsi:OrgUsingID" NameFormat="nsi:sor">
            <AttributeValue>33257872</AttributeValue>
          </Attribute>
          <Attribute Name="nsi:SystemOwnerName">
            <AttributeValue>system owner</AttributeValue>
          </Attribute>
          <Attribute Name="nsi:SystemName">
            <AttributeValue>test aftaler</AttributeValue>
          </Attribute>
          <Attribute Name="nsi:SystemVersion">
            <AttributeValue>1.0</AttributeValue>
          </Attribute>
          <Attribute Name="nsi:OrgResponsibleName">
            <AttributeValue>MyOrganisation</AttributeValue>
          </Attribute>
          <Attribute Name="nsi:ConsentOverride">
            <AttributeValue>false</AttributeValue>
          </Attribute>
          <Attribute Name="nsi:ResponsibleUserCivilRegistrationNumber">
            <AttributeValue>0611809735</AttributeValue>
          </Attribute>
          <Attribute Name="nsi:ResponsibleUserAuthorizationCode">
            <AttributeValue>6QF17</AttributeValue>
          </Attribute>
        </AttributeStatement>
      </Assertion>
    </HsuidHeader>
  </soapenv:Header>
  <soapenv:Body>
    <ns3:AdhocQueryRequest xmlns:ns3="urn:oasis:names:tc:ebxml-regrep:xsd:query:3.0" xmlns="urn:oasis:names:tc:ebxml-regrep:xsd:rim:3.0" xmlns:ns2="urn:oasis:names:tc:ebxml-regrep:xsd:rs:3.0" xmlns:ns4="urn:ihe:iti:xds-b:2007" xmlns:ns5="urn:oasis:names:tc:ebxml-regrep:xsd:lcm:3.0">
      <ns3:ResponseOption returnComposedObjects="true" returnType="LeafClass"/>
      <AdhocQuery id="urn:uuid:14d4debf-8f97-4251-9a74-a90016b0af0d">
        <Slot name="$XDSDocumentEntryTypeCode">
          <ValueList>
            <Value>('39289-4^^2.16.840.1.113883.6.1')</Value>
          </ValueList>
        </Slot>
        <Slot name="$XDSDocumentEntryPatientId">
          <ValueList>
            <Value>'0207761919^^^&1.2.208.176.1.2&ISO'</Value>
          </ValueList>
        </Slot>
        <Slot name="$XDSDocumentEntryType">
          <ValueList>
            <Value>('urn:uuid:34268e47-fdf5-41a6-ba33-82133c465248')</Value>
            <Value>('urn:uuid:7edca82f-054d-47f2-a032-9b2a5b5186c1')</Value>
          </ValueList>
        </Slot>
        <Slot name="$XDSDocumentEntryStatus">
          <ValueList>
            <Value>('urn:oasis:names:tc:ebxml-regrep:StatusType:Approved')</Value>
          </ValueList>
        </Slot>
      </AdhocQuery>
    </ns3:AdhocQueryRequest>
  </soapenv:Body>
</soapenv:Envelope>
<?xml version="1.0" encoding="UTF-8"?>
<soap:Envelope xmlns:soap="http://schemas.xmlsoap.org/soap/envelope/">
  <soap:Header>
    <ns11:Header xmlns:ns12="http://www.nsi.dk/hsuid/2016/08/hsuid-1.1.xsd" xmlns:ns11="http://www.medcom.dk/dgws/2006/04/dgws-1.0.xsd" xmlns:ns10="http://docs.oasis-open.org/wss/2004/01/oasis-200401-wss-wssecurity-secext-1.0.xsd" xmlns:ns9="http://www.w3.org/2000/09/xmldsig#" xmlns:ns8="urn:oasis:names:tc:SAML:2.0:assertion" xmlns:ns7="http://docs.oasis-open.org/wss/2004/01/oasis-200401-wss-wssecurity-utility-1.0.xsd" xmlns:ns6="urn:oasis:names:tc:ebxml-regrep:xsd:lcm:3.0" xmlns:ns5="urn:oasis:names:tc:ebxml-regrep:xsd:cms:3.0" xmlns:ns4="urn:oasis:names:tc:ebxml-regrep:xsd:query:3.0" xmlns:ns3="urn:oasis:names:tc:ebxml-regrep:xsd:rs:3.0" xmlns:ns2="urn:oasis:names:tc:ebxml-regrep:xsd:rim:3.0">
      <ns11:SecurityLevel>4</ns11:SecurityLevel>
      <ns11:Linking>
        <ns11:FlowID>02034382-1c37-43fd-a202-c72fcc1604a7</ns11:FlowID>
        <ns11:MessageID>AAABjM39GrI9r1Gq29tTR1NPU0k=</ns11:MessageID>
      </ns11:Linking>
      <ns11:RequireNonRepudiationReceipt>no</ns11:RequireNonRepudiationReceipt>
    </ns11:Header>
  </soap:Header>
  <soap:Body>
    <ns3:AdhocQueryResponse xmlns="urn:oasis:names:tc:ebxml-regrep:xsd:rim:3.0" xmlns:ns2="urn:oasis:names:tc:ebxml-regrep:xsd:rs:3.0" xmlns:ns3="urn:oasis:names:tc:ebxml-regrep:xsd:query:3.0" xmlns:ns4="urn:oasis:names:tc:ebxml-regrep:xsd:cms:3.0" xmlns:ns5="urn:oasis:names:tc:ebxml-regrep:xsd:lcm:3.0" xmlns:ns6="http://docs.oasis-open.org/wss/2004/01/oasis-200401-wss-wssecurity-utility-1.0.xsd" xmlns:ns7="urn:oasis:names:tc:SAML:2.0:assertion" xmlns:ns8="http://www.w3.org/2000/09/xmldsig#" xmlns:ns9="http://docs.oasis-open.org/wss/2004/01/oasis-200401-wss-wssecurity-secext-1.0.xsd" xmlns:ns10="http://www.medcom.dk/dgws/2006/04/dgws-1.0.xsd" xmlns:ns11="http://www.nsi.dk/hsuid/2016/08/hsuid-1.1.xsd" totalResultCount="1" status="urn:oasis:names:tc:ebxml-regrep:ResponseStatusType:Success">
      <RegistryObjectList>
        <ExtrinsicObject mimeType="text/xml" isOpaque="false" lid="urn:uuid:baae2a47-816f-4f27-8ba7-aa4a3d6747d6" objectType="urn:uuid:7edca82f-054d-47f2-a032-9b2a5b5186c1" status="urn:oasis:names:tc:ebxml-regrep:StatusType:Approved" id="urn:uuid:baae2a47-816f-4f27-8ba7-aa4a3d6747d6" home="">
          <Slot name="creationTime">
            <ValueList>
              <Value>20170531120000</Value>
            </ValueList>
          </Slot>
          <Slot name="hash">
            <ValueList>
              <Value>2fab5a7dedfd249cfb508083cf36c8e569558889</Value>
            </ValueList>
          </Slot>
          <Slot name="languageCode">
            <ValueList>
              <Value>da-DK</Value>
            </ValueList>
          </Slot>
          <Slot name="repositoryUniqueId">
            <ValueList>
              <Value>1.3.6.1.4.1.21367.2010.1.2.1125</Value>
            </ValueList>
          </Slot>
          <Slot name="serviceStartTime">
            <ValueList>
              <Value>20170531120000</Value>
            </ValueList>
          </Slot>
          <Slot name="serviceStopTime">
            <ValueList>
              <Value>20170531130000</Value>
            </ValueList>
          </Slot>
          <Slot name="size">
            <ValueList>
              <Value>9758</Value>
            </ValueList>
          </Slot>
          <Slot name="sourcePatientId">
            <ValueList>
              <Value>0207761919^^^&1.2.208.176.1.2&ISO</Value>
            </ValueList>
          </Slot>
          <Name>
            <LocalizedString xml:lang="en-US" charset="UTF-8" value="Dato og tidspunkt for møde mellem patient og sundhedsperson"/>
          </Name>
          <Description/>
          <VersionInfo versionName="1.1"/>
          <Classification classificationScheme="urn:uuid:a09d5840-386c-46f2-b5ad-9c3699a4309d" classifiedObject="urn:uuid:baae2a47-816f-4f27-8ba7-aa4a3d6747d6" nodeRepresentation="urn:ad:dk:medcom:appointment" lid="urn:uuid:1f8f8f7f-274f-4a26-a9cb-781587330122" objectType="urn:oasis:names:tc:ebxml-regrep:ObjectType:RegistryObject:Classification" status="urn:oasis:names:tc:ebxml-regrep:StatusType:Submitted" id="urn:uuid:1f8f8f7f-274f-4a26-a9cb-781587330122" home="">
            <Slot name="codingScheme">
              <ValueList>
                <Value>1.2.208.184.14.1</Value>
              </ValueList>
            </Slot>
            <Name>
              <LocalizedString xml:lang="en-US" charset="UTF-8" value="DK CDA APD"/>
            </Name>
            <Description/>
            <VersionInfo versionName="1.1"/>
          </Classification>
          <Classification classificationScheme="urn:uuid:f4f85eac-e6cb-4883-b524-f2705394840f" classifiedObject="urn:uuid:baae2a47-816f-4f27-8ba7-aa4a3d6747d6" nodeRepresentation="N" lid="urn:uuid:7ede079a-495a-4dbd-8fd9-8652b65d86bd" objectType="urn:oasis:names:tc:ebxml-regrep:ObjectType:RegistryObject:Classification" status="urn:oasis:names:tc:ebxml-regrep:StatusType:Submitted" id="urn:uuid:7ede079a-495a-4dbd-8fd9-8652b65d86bd" home="">
            <Slot name="codingScheme">
              <ValueList>
                <Value>2.16.840.1.113883.5.25</Value>
              </ValueList>
            </Slot>
            <Name>
              <LocalizedString xml:lang="en-US" charset="UTF-8" value="N"/>
            </Name>
            <Description/>
            <VersionInfo versionName="1.1"/>
          </Classification>
          <Classification classificationScheme="urn:uuid:cccf5598-8b07-4b77-a05e-ae952c785ead" classifiedObject="urn:uuid:baae2a47-816f-4f27-8ba7-aa4a3d6747d6" nodeRepresentation="408443003" lid="urn:uuid:92eeba96-b5b6-4119-83ca-9afdd83189c8" objectType="urn:oasis:names:tc:ebxml-regrep:ObjectType:RegistryObject:Classification" status="urn:oasis:names:tc:ebxml-regrep:StatusType:Submitted" id="urn:uuid:92eeba96-b5b6-4119-83ca-9afdd83189c8" home="">
            <Slot name="codingScheme">
              <ValueList>
                <Value>2.16.840.1.113883.6.96</Value>
              </ValueList>
            </Slot>
            <Name>
              <LocalizedString xml:lang="en-US" charset="UTF-8" value="almen medicin"/>
            </Name>
            <Description/>
            <VersionInfo versionName="1.1"/>
          </Classification>
          <Classification classificationScheme="urn:uuid:41a5887f-8865-4c09-adf7-e362475b143a" classifiedObject="urn:uuid:baae2a47-816f-4f27-8ba7-aa4a3d6747d6" nodeRepresentation="001" lid="urn:uuid:9ca42ed7-b585-40cf-8010-39861392ddd3" objectType="urn:oasis:names:tc:ebxml-regrep:ObjectType:RegistryObject:Classification" status="urn:oasis:names:tc:ebxml-regrep:StatusType:Submitted" id="urn:uuid:9ca42ed7-b585-40cf-8010-39861392ddd3" home="">
            <Slot name="codingScheme">
              <ValueList>
                <Value>1.2.208.184.100.9</Value>
              </ValueList>
            </Slot>
            <Name>
              <LocalizedString xml:lang="en-US" charset="UTF-8" value="Klinisk rapport"/>
            </Name>
            <Description/>
            <VersionInfo versionName="1.1"/>
          </Classification>
          <Classification classificationScheme="urn:uuid:93606bcf-9494-43ec-9b4e-a7748d1a838d" classifiedObject="urn:uuid:baae2a47-816f-4f27-8ba7-aa4a3d6747d6" nodeRepresentation="" lid="urn:uuid:a73e51d1-32cb-46e5-972b-63e3060eeb0f" objectType="urn:oasis:names:tc:ebxml-regrep:ObjectType:RegistryObject:Classification" status="urn:oasis:names:tc:ebxml-regrep:StatusType:Submitted" id="urn:uuid:a73e51d1-32cb-46e5-972b-63e3060eeb0f" home="">
            <Slot name="authorInstitution">
              <ValueList>
                <Value>Røntgen og scanning^^^^^&1.2.208.176.1.1&ISO^^^^678401000016005</Value>
              </ValueList>
            </Slot>
            <Name/>
            <Description/>
            <VersionInfo versionName="1.1"/>
          </Classification>
          <Classification classificationScheme="urn:uuid:f0306f51-975f-434e-a61c-c59651d33983" classifiedObject="urn:uuid:baae2a47-816f-4f27-8ba7-aa4a3d6747d6" nodeRepresentation="39289-4" lid="urn:uuid:ac06adfb-b1d3-46ca-82c8-58a10f774dc3" objectType="urn:oasis:names:tc:ebxml-regrep:ObjectType:RegistryObject:Classification" status="urn:oasis:names:tc:ebxml-regrep:StatusType:Submitted" id="urn:uuid:ac06adfb-b1d3-46ca-82c8-58a10f774dc3" home="">
            <Slot name="codingScheme">
              <ValueList>
                <Value>2.16.840.1.113883.6.1</Value>
              </ValueList>
            </Slot>
            <Name>
              <LocalizedString xml:lang="en-US" charset="UTF-8" value="Dato og tidspunkt for møde mellem patient og sundhedsperson"/>
            </Name>
            <Description/>
            <VersionInfo versionName="1.1"/>
          </Classification>
          <Classification classificationScheme="urn:uuid:f33fb8ac-18af-42cc-ae0e-ed0b0bdb91e1" classifiedObject="urn:uuid:baae2a47-816f-4f27-8ba7-aa4a3d6747d6" nodeRepresentation="22232009" lid="urn:uuid:d0700e7e-5fc2-4189-a853-00e2a2c5a037" objectType="urn:oasis:names:tc:ebxml-regrep:ObjectType:RegistryObject:Classification" status="urn:oasis:names:tc:ebxml-regrep:StatusType:Submitted" id="urn:uuid:d0700e7e-5fc2-4189-a853-00e2a2c5a037" home="">
            <Slot name="codingScheme">
              <ValueList>
                <Value>2.16.840.1.113883.6.96</Value>
              </ValueList>
            </Slot>
            <Name>
              <LocalizedString xml:lang="en-US" charset="UTF-8" value="hospital"/>
            </Name>
            <Description/>
            <VersionInfo versionName="1.1"/>
          </Classification>
          <ExternalIdentifier registryObject="urn:uuid:baae2a47-816f-4f27-8ba7-aa4a3d6747d6" identificationScheme="urn:uuid:58a6f841-87b3-4a3e-92fd-a8ffeff98427" value="0207761919^^^&1.2.208.176.1.2&ISO" lid="urn:uuid:48a99641-a824-41ed-9b81-f5de1371bd13" objectType="urn:oasis:names:tc:ebxml-regrep:ObjectType:RegistryObject:ExternalIdentifier" status="urn:oasis:names:tc:ebxml-regrep:StatusType:Submitted" id="urn:uuid:48a99641-a824-41ed-9b81-f5de1371bd13" home="">
            <Name>
              <LocalizedString xml:lang="en-us" charset="UTF-8" value="XDSDocumentEntry.patientId"/>
            </Name>
            <Description/>
            <VersionInfo versionName="1.1"/>
          </ExternalIdentifier>
          <ExternalIdentifier registryObject="urn:uuid:baae2a47-816f-4f27-8ba7-aa4a3d6747d6" identificationScheme="urn:uuid:2e82c1f6-a085-4c72-9da3-8640a32e42ab" value="5619531150207761919.6052203964123326052.1537974544003" lid="urn:uuid:f0315f6e-8654-4233-b1a5-0a3786f189cf" objectType="urn:oasis:names:tc:ebxml-regrep:ObjectType:RegistryObject:ExternalIdentifier" status="urn:oasis:names:tc:ebxml-regrep:StatusType:Submitted" id="urn:uuid:f0315f6e-8654-4233-b1a5-0a3786f189cf" home="">
            <Name>
              <LocalizedString xml:lang="en-us" charset="UTF-8" value="XDSDocumentEntry.uniqueId"/>
            </Name>
            <Description/>
            <VersionInfo versionName="1.1"/>
          </ExternalIdentifier>
        </ExtrinsicObject>
      </RegistryObjectList>
    </ns3:AdhocQueryResponse>
  </soap:Body>
</soap:Envelope>


Brugerhistorie: sundhedsfaglig bruger søger efter alle dokumenttyper - INGEN_SPAERRINGER - søg med reference id. 

<?xml version="1.0" encoding="UTF-8"?>
<soapenv:Envelope xmlns:soapenv="http://schemas.xmlsoap.org/soap/envelope/" xmlns:ds="http://www.w3.org/2000/09/xmldsig#" xmlns:medcom="http://www.medcom.dk/dgws/2006/04/dgws-1.0.xsd" xmlns:saml="urn:oasis:names:tc:SAML:2.0:assertion" xmlns:sosi="http://www.sosi.dk/sosi/2006/04/sosi-1.0.xsd" xmlns:wsa="http://schemas.xmlsoap.org/ws/2004/08/addressing" xmlns:wsse="http://docs.oasis-open.org/wss/2004/01/oasis-200401-wss-wssecurity-secext-1.0.xsd" xmlns:wst="http://schemas.xmlsoap.org/ws/2005/02/trust" xmlns:wsu="http://docs.oasis-open.org/wss/2004/01/oasis-200401-wss-wssecurity-utility-1.0.xsd" xmlns:xsd="http://www.w3.org/2001/XMLSchema" xmlns:xsi="http://www.w3.org/2001/XMLSchema-instance" id="Envelope">
  <soapenv:Header>
    <wsse:Security>
      <wsu:Timestamp>
        <wsu:Created>2025-01-24T12:05:36Z</wsu:Created>
      </wsu:Timestamp>
      <saml:Assertion xmlns:ds="http://www.w3.org/2000/09/xmldsig#" xmlns:saml="urn:oasis:names:tc:SAML:2.0:assertion" IssueInstant="2025-01-24T12:00:36Z" Version="2.0" id="IDCard">
        <saml:Issuer>TEST1-NSP-STS</saml:Issuer>
        <saml:Subject>
          <saml:NameID Format="medcom:other">urn:uuid:46559bb9-d720-48b7-b9bd-c280915768d0</saml:NameID>
          <saml:SubjectConfirmation>
            <saml:ConfirmationMethod>urn:oasis:names:tc:SAML:2.0:cm:holder-of-key</saml:ConfirmationMethod>
            <saml:SubjectConfirmationData>
              <ds:KeyInfo>
                <ds:KeyName>OCESSignature</ds:KeyName>
              </ds:KeyInfo>
            </saml:SubjectConfirmationData>
          </saml:SubjectConfirmation>
        </saml:Subject>
        <saml:Conditions NotBefore="2025-01-24T12:00:36Z" NotOnOrAfter="2025-01-25T12:00:36Z"/>
        <saml:AttributeStatement id="IDCardData">
          <saml:Attribute Name="sosi:IDCardID">
            <saml:AttributeValue>Mw5CXFVir9XFonnLixUehA==</saml:AttributeValue>
          </saml:Attribute>
          <saml:Attribute Name="sosi:IDCardVersion">
            <saml:AttributeValue>1.0.1</saml:AttributeValue>
          </saml:Attribute>
          <saml:Attribute Name="sosi:IDCardType">
            <saml:AttributeValue>user</saml:AttributeValue>
          </saml:Attribute>
          <saml:Attribute Name="sosi:AuthenticationLevel">
            <saml:AttributeValue>4</saml:AttributeValue>
          </saml:Attribute>
        </saml:AttributeStatement>
        <saml:AttributeStatement id="UserLog">
          <saml:Attribute Name="medcom:UserCivilRegistrationNumber">
            <saml:AttributeValue>0611809735</saml:AttributeValue>
          </saml:Attribute>
          <saml:Attribute Name="medcom:UserGivenName">
            <saml:AttributeValue>Charles</saml:AttributeValue>
          </saml:Attribute>
          <saml:Attribute Name="medcom:UserSurName">
            <saml:AttributeValue>Babbage</saml:AttributeValue>
          </saml:Attribute>
          <saml:Attribute Name="medcom:UserRole">
            <saml:AttributeValue>7170</saml:AttributeValue>
          </saml:Attribute>
          <saml:Attribute Name="medcom:UserAuthorizationCode">
            <saml:AttributeValue>6QF17</saml:AttributeValue>
          </saml:Attribute>
        </saml:AttributeStatement>
        <saml:AttributeStatement id="SystemLog">
          <saml:Attribute Name="medcom:ITSystemName">
            <saml:AttributeValue>Service Consumer Test</saml:AttributeValue>
          </saml:Attribute>
          <saml:Attribute Name="medcom:CareProviderID" NameFormat="medcom:cvrnumber">
            <saml:AttributeValue>33257872</saml:AttributeValue>
          </saml:Attribute>
          <saml:Attribute Name="medcom:CareProviderName">
            <saml:AttributeValue>Sundhedsdatastyrelsen</saml:AttributeValue>
          </saml:Attribute>
        </saml:AttributeStatement>
        <ds:Signature id="OCESSignature">
          <ds:SignedInfo>
            <ds:CanonicalizationMethod Algorithm="http://www.w3.org/2001/10/xml-exc-c14n#"/>
            <ds:SignatureMethod Algorithm="http://www.w3.org/2000/09/xmldsig#rsa-sha1"/>
            <ds:Reference URI="#IDCard">
              <ds:Transforms>
                <ds:Transform Algorithm="http://www.w3.org/2000/09/xmldsig#enveloped-signature"/>
                <ds:Transform Algorithm="http://www.w3.org/2001/10/xml-exc-c14n#"/>
              </ds:Transforms>
              <ds:DigestMethod Algorithm="http://www.w3.org/2000/09/xmldsig#sha1"/>
              <ds:DigestValue>E4eCfniW+0XK0cXW6L4WJfOGMs0=</ds:DigestValue>
            </ds:Reference>
          </ds:SignedInfo>
          <ds:SignatureValue>FPS0wBdK7FK8ttPpWHyZnvDt9veYKNG0XbWC5vLyUSDfnkIGDjKZ1V4N7cTRbeyYWAnPtPRv6YaImadi4RSC7Y0H6nvPijlrW9w+BrTPf70w6TGTCx45WYK6vE3HMJ4Q8UfBM7OzRtgtO8sD0swEQjNIFGA+j4smsNnj4ROUQ2en8olhvMuoCkPpjY1w5YI//RmxIqvTAMenOOqlWeZeShZCBhoFyspz5uXRflYEkJ832YNPp+GxCkXaZK7t2sw6s+Jy+aaEf9dG6bP+8+srz/ET2BBvJl6VKf4ygmJcc0hy9MxDrgi5KqJ8FJeTe4GbJ/cGd7zepS7+if4mEFvK7teNveOvgfbCR+hOeVTbXm25/8l+xexXRnHOkWFgrKZ94sSdT2xjOGxd+CuBiiXaMkVqZ+4i/9mGILdcqNEPGjgyhCbRBVzN0FX7URM5sqP6hW0GW/y7VORu8x9tceYnQ5cwz6IRFEzAM/PsDyMD7c4nidwu4rhxlUhXkEviC4PP</ds:SignatureValue>
          <ds:KeyInfo>
            <ds:X509Data>
              <ds:X509Certificate>MIIGiDCCBLygAwIBAgIUR5IfpZdXnxp/UHxA0KWAcKzWcm4wQQYJKoZIhvcNAQEKMDSgDzANBglghkgBZQMEAgEFAKEcMBoGCSqGSIb3DQEBCDANBglghkgBZQMEAgEFAKIDAgEgMGsxLTArBgNVBAMMJERlbiBEYW5za2UgU3RhdCBPQ0VTIHVkc3RlZGVuZGUtQ0EgMTETMBEGA1UECwwKVGVzdCAtIGN0aTEYMBYGA1UECgwPRGVuIERhbnNrZSBTdGF0MQswCQYDVQQGEwJESzAeFw0yMzA1MTIxMTIzMDFaFw0yNjA1MTExMTIzMDBaMIGeMR0wGwYDVQQDDBRTT1NJIFRlc3QgRmVkZXJhdGlvbjE3MDUGA1UEBRMuVUk6REstTzpHOjU4ZjEwNDNkLTNkMmYtNGRlZC1hYjUwLTk0MGRiNDc3NmExODEeMBwGA1UECgwVU3VuZGhlZHNkYXRhc3R5cmVsc2VuMRcwFQYDVQRhDA5OVFJESy0zMzI1Nzg3MjELMAkGA1UEBhMCREswggGiMA0GCSqGSIb3DQEBAQUAA4IBjwAwggGKAoIBgQCDqOcDXr2tsBXp3QqYpoZCyJAJQ4+rEtmOLJL/Qyol+5e2NyBOqIGdpXdcSI6hCTYEQu/67EDFRcO9yU6yD/u7xOcy+t3eCqx1ydOy20AZCdcKwRmxBzyQN5er+mBErG2+iprTWJdpwCw0mwjNt5edusm7Nwufk0AkN5nxvEEynwesTdTqgLzL99Jk1zdg0uokROg1s13CCvpenYks8+yXwgddO/36WmUn9V8N+1MIu+UpwsULB9zsNCU8qlDzlgg1u6nr8nnKTBBwT2mXl4xCOF2EEJF5lGUaJ+NOu/ljI2WN2pEUsiqpZPvsI14teJKucH4zCV2y7PhyCBacuti7rEZjuZ6ELeTiUvgs+TqqTFGn3dxCq6FOgz5z5N2ypPTPzg/ntBH0CqkjFn+loh5GIBcA8ff5AHNjqM3Ygu/u1p+BwszeGJLAwk0AUtp67aB4QBGuh73vWsaeERwg4Hc1HeNldv/I4iyMQFlp1qsZoAC6cApeoM6umihYcTfi7rMCAwEAAaOCAYYwggGCMAwGA1UdEwEB/wQCMAAwHwYDVR0jBBgwFoAUfyif2XGZQuJ159c1di5NCCVtdl4wewYIKwYBBQUHAQEEbzBtMEMGCCsGAQUFBzAChjdodHRwOi8vY2ExLmN0aS1nb3YuZGsvb2Nlcy9pc3N1aW5nLzEvY2FjZXJ0L2lzc3VpbmcuY2VyMCYGCCsGAQUFBzABhhpodHRwOi8vY2ExLmN0aS1nb3YuZGsvb2NzcDAhBgNVHSAEGjAYMAgGBgQAj3oBATAMBgoqgVCBKQEBAQMHMDsGCCsGAQUFBwEDBC8wLTArBggrBgEFBQcLAjAfBgcEAIvsSQECMBSGEmh0dHBzOi8vdWlkLmdvdi5kazBFBgNVHR8EPjA8MDqgOKA2hjRodHRwOi8vY2ExLmN0aS1nb3YuZGsvb2Nlcy9pc3N1aW5nLzEvY3JsL2lzc3VpbmcuY3JsMB0GA1UdDgQWBBQoPAINYQR2GfgN1KAQMauutePL6jAOBgNVHQ8BAf8EBAMCBaAwQQYJKoZIhvcNAQEKMDSgDzANBglghkgBZQMEAgEFAKEcMBoGCSqGSIb3DQEBCDANBglghkgBZQMEAgEFAKIDAgEgA4IBgQC31Dtgc8+hxB0v+/RL1N3SsyfIxKNVJBhkl2Rfihn700Or5E+0ETyP8mV8MadraDBDYbwMkd3TNOzuF6Ct8c4X5mv+XKr8m0eDPlh7I7mMZ5zzpVw5Co4Wiwwiv9Hb59P/c182FaSPAA1bpmko9AH+duPcquiQELoSRfqW23B2cejACd95XbyXQVFdbCdhyCGAexbJ4egChJsXPU2zAOXq1/pa5bNSmJMsJgqP36bTbA6r+mjv0FArkrL76W1kmchpj6F4tSuDaaJlUmKvmzzBomwhlQRr/vxZc0FOamnJ8is9wC49tOaEMUx2l2iSWZKXMh4C6LQC8hQsjiXnYsERAWgeqwzqtVE3iKaGhOv+W7ECKFndGjYM95bdVK8x9BymTrPun63BCiVGqhMzsEc2RkvbKgBpb7L+Ont0EAahwcTshBzfe0jhA2thWHNGFxXpNqI0ZaAo/NKJpHK3I0EACAB0/VjiQZ/inSKtPnof1/nQZ32QWX3ij0VkX2mE2Pw=</ds:X509Certificate>
            </ds:X509Data>
          </ds:KeyInfo>
        </ds:Signature>
      </saml:Assertion>
    </wsse:Security>
    <medcom:Header>
      <medcom:SecurityLevel>4</medcom:SecurityLevel>
      <medcom:Linking>
        <medcom:FlowID>1c4eb34f-8e0a-489f-a012-b942ac4c9d09</medcom:FlowID>
        <medcom:MessageID>AAABlJg0EVGUrF9e3UcT41NPU0k=</medcom:MessageID>
      </medcom:Linking>
      <medcom:RequireNonRepudiationReceipt>no</medcom:RequireNonRepudiationReceipt>
    </medcom:Header>
    <HsuidHeader xmlns="http://www.nsi.dk/hsuid/2016/08/hsuid-1.1.xsd">
      <Assertion IssueInstant="2025-01-24T12:05:36.498Z" Version="2.0" id="HSUID">
        <Issuer>Aftale</Issuer>
        <AttributeStatement id="HSUIDdata">
          <Attribute Name="nsi:CitizenCivilRegistrationNumber">
            <AttributeValue>0207761919</AttributeValue>
          </Attribute>
          <Attribute Name="nsi:UserType">
            <AttributeValue>nsi:HealthcareProfessional</AttributeValue>
          </Attribute>
          <Attribute Name="nsi:ActingUserCivilRegistrationNumber">
            <AttributeValue>0611809735</AttributeValue>
          </Attribute>
          <Attribute Name="nsi:OrgUsingID" NameFormat="nsi:sor">
            <AttributeValue>33257872</AttributeValue>
          </Attribute>
          <Attribute Name="nsi:SystemOwnerName">
            <AttributeValue>system owner</AttributeValue>
          </Attribute>
          <Attribute Name="nsi:SystemName">
            <AttributeValue>test aftaler</AttributeValue>
          </Attribute>
          <Attribute Name="nsi:SystemVersion">
            <AttributeValue>1.0</AttributeValue>
          </Attribute>
          <Attribute Name="nsi:OrgResponsibleName">
            <AttributeValue>MyOrganisation</AttributeValue>
          </Attribute>
          <Attribute Name="nsi:ConsentOverride">
            <AttributeValue>false</AttributeValue>
          </Attribute>
          <Attribute Name="nsi:ResponsibleUserCivilRegistrationNumber">
            <AttributeValue>0611809735</AttributeValue>
          </Attribute>
          <Attribute Name="nsi:ResponsibleUserAuthorizationCode">
            <AttributeValue>6QF17</AttributeValue>
          </Attribute>
        </AttributeStatement>
      </Assertion>
    </HsuidHeader>
  </soapenv:Header>
  <soapenv:Body>
    <ns3:AdhocQueryRequest xmlns:ns3="urn:oasis:names:tc:ebxml-regrep:xsd:query:3.0" xmlns="urn:oasis:names:tc:ebxml-regrep:xsd:rim:3.0" xmlns:ns2="urn:oasis:names:tc:ebxml-regrep:xsd:rs:3.0" xmlns:ns4="urn:ihe:iti:xds-b:2007" xmlns:ns5="urn:oasis:names:tc:ebxml-regrep:xsd:lcm:3.0">
      <ns3:ResponseOption returnComposedObjects="true" returnType="LeafClass"/>
      <AdhocQuery id="urn:uuid:12941a89-e02e-4be5-967c-ce4bfc8fe492">
        <Slot name="$XDSDocumentEntryPatientId">
          <ValueList>
            <Value>'0207761919^^^&1.2.208.176.1.2&ISO'</Value>
          </ValueList>
        </Slot>
        <Slot name="$XDSDocumentEntryType">
          <ValueList>
            <Value>('urn:uuid:34268e47-fdf5-41a6-ba33-82133c465248')</Value>
            <Value>('urn:uuid:7edca82f-054d-47f2-a032-9b2a5b5186c1')</Value>
          </ValueList>
        </Slot>
        <Slot name="$XDSDocumentEntryStatus">
          <ValueList>
            <Value>('urn:oasis:names:tc:ebxml-regrep:StatusType:Approved')</Value>
          </ValueList>
        </Slot>
        <Slot name="$XDSDocumentEntryReferenceIdList">
          <ValueList>
            <Value>('ref1_0207761919.7052203964123326052.1537974544003^^^&2.16.840.1.113883.6.1&ISO^ddstest')</Value>
          </ValueList>
        </Slot>
      </AdhocQuery>
    </ns3:AdhocQueryRequest>
  </soapenv:Body>
</soapenv:Envelope>


<?xml version="1.0" encoding="UTF-8"?>
<soap:Envelope xmlns:soap="http://schemas.xmlsoap.org/soap/envelope/">
  <soap:Header>
    <ns11:Header xmlns:ns12="http://www.nsi.dk/hsuid/2016/08/hsuid-1.1.xsd" xmlns:ns11="http://www.medcom.dk/dgws/2006/04/dgws-1.0.xsd" xmlns:ns10="http://docs.oasis-open.org/wss/2004/01/oasis-200401-wss-wssecurity-secext-1.0.xsd" xmlns:ns9="http://www.w3.org/2000/09/xmldsig#" xmlns:ns8="urn:oasis:names:tc:SAML:2.0:assertion" xmlns:ns7="http://docs.oasis-open.org/wss/2004/01/oasis-200401-wss-wssecurity-utility-1.0.xsd" xmlns:ns6="urn:oasis:names:tc:ebxml-regrep:xsd:lcm:3.0" xmlns:ns5="urn:oasis:names:tc:ebxml-regrep:xsd:cms:3.0" xmlns:ns4="urn:oasis:names:tc:ebxml-regrep:xsd:query:3.0" xmlns:ns3="urn:oasis:names:tc:ebxml-regrep:xsd:rs:3.0" xmlns:ns2="urn:oasis:names:tc:ebxml-regrep:xsd:rim:3.0">
      <ns11:SecurityLevel>4</ns11:SecurityLevel>
      <ns11:Linking>
        <ns11:FlowID>1c4eb34f-8e0a-489f-a012-b942ac4c9d09</ns11:FlowID>
        <ns11:MessageID>AAABlJg0EVGUrF9e3UcT41NPU0k=</ns11:MessageID>
      </ns11:Linking>
      <ns11:RequireNonRepudiationReceipt>no</ns11:RequireNonRepudiationReceipt>
    </ns11:Header>
  </soap:Header>
  <soap:Body>
    <ns3:AdhocQueryResponse xmlns="urn:oasis:names:tc:ebxml-regrep:xsd:rim:3.0" xmlns:ns2="urn:oasis:names:tc:ebxml-regrep:xsd:rs:3.0" xmlns:ns3="urn:oasis:names:tc:ebxml-regrep:xsd:query:3.0" xmlns:ns4="urn:oasis:names:tc:ebxml-regrep:xsd:cms:3.0" xmlns:ns5="urn:oasis:names:tc:ebxml-regrep:xsd:lcm:3.0" xmlns:ns6="http://docs.oasis-open.org/wss/2004/01/oasis-200401-wss-wssecurity-utility-1.0.xsd" xmlns:ns7="urn:oasis:names:tc:SAML:2.0:assertion" xmlns:ns8="http://www.w3.org/2000/09/xmldsig#" xmlns:ns9="http://docs.oasis-open.org/wss/2004/01/oasis-200401-wss-wssecurity-secext-1.0.xsd" xmlns:ns10="http://www.medcom.dk/dgws/2006/04/dgws-1.0.xsd" xmlns:ns11="http://www.nsi.dk/hsuid/2016/08/hsuid-1.1.xsd" totalResultCount="1" status="urn:oasis:names:tc:ebxml-regrep:ResponseStatusType:Success">
      <ns2:RegistryErrorList highestSeverity="urn:oasis:names:tc:ebxml-regrep:ErrorSeverityType:Warning">
        <ns2:RegistryError codeContext="1.2.208.176.43210.8.10.12" errorCode="XDSUnknownStoredQuery" severity="urn:oasis:names:tc:ebxml-regrep:ErrorSeverityType:Warning"/>
        <ns2:RegistryError codeContext="DDSapds" errorCode="XDSUnknownStoredQuery" severity="urn:oasis:names:tc:ebxml-regrep:ErrorSeverityType:Warning"/>
      </ns2:RegistryErrorList>
      <RegistryObjectList>
        <ExtrinsicObject mimeType="text/xml" lid="urn:uuid:ba6997a7-6eae-4c47-991d-c517d64d5265" objectType="urn:uuid:7edca82f-054d-47f2-a032-9b2a5b5186c1" status="urn:oasis:names:tc:ebxml-regrep:StatusType:Approved" id="urn:uuid:ba6997a7-6eae-4c47-991d-c517d64d5265">
          <Slot name="creationTime">
            <ValueList>
              <Value>20170531120000</Value>
            </ValueList>
          </Slot>
          <Slot name="hash">
            <ValueList>
              <Value>2fab5a7dedfd249cfb508083cf36c8e569558889</Value>
            </ValueList>
          </Slot>
          <Slot name="languageCode">
            <ValueList>
              <Value>da-DK</Value>
            </ValueList>
          </Slot>
          <Slot name="serviceStartTime">
            <ValueList>
              <Value>20240124130531</Value>
            </ValueList>
          </Slot>
          <Slot name="serviceStopTime">
            <ValueList>
              <Value>20240124140531</Value>
            </ValueList>
          </Slot>
          <Slot name="repositoryUniqueId">
            <ValueList>
              <Value>1.3.6.1.4.1.21367.2010.1.2.1125</Value>
            </ValueList>
          </Slot>
          <Slot name="size">
            <ValueList>
              <Value>9758</Value>
            </ValueList>
          </Slot>
          <Slot name="sourcePatientId">
            <ValueList>
              <Value>0207761919^^^&1.2.208.176.1.2&ISO</Value>
            </ValueList>
          </Slot>
          <Slot name="urn:ihe:iti:xds:2013:referenceIdList">
            <ValueList>
              <Value>ref1_0207761919.7052203964123326052.1537974544003^^^&2.16.840.1.113883.6.1&ISO^ddstest</Value>
            </ValueList>
          </Slot>
          <Name>
            <LocalizedString xml:lang="en-US" charset="UTF-8" value="Dato og tidspunkt for møde mellem patient og sundhedsperson"/>
          </Name>
          <VersionInfo versionName="1"/>
          <Classification classificationScheme="urn:uuid:93606bcf-9494-43ec-9b4e-a7748d1a838d" classifiedObject="urn:uuid:ba6997a7-6eae-4c47-991d-c517d64d5265" nodeRepresentation="" id="urn:uuid:f6c234a3-6499-4d4f-99a5-409937f685db">
            <Slot name="authorInstitution">
              <ValueList>
                <Value>Røntgen og scanning^^^^^&1.2.208.176.1.1&ISO^^^^678401000016005</Value>
              </ValueList>
            </Slot>
          </Classification>
          <Classification classificationScheme="urn:uuid:41a5887f-8865-4c09-adf7-e362475b143a" classifiedObject="urn:uuid:ba6997a7-6eae-4c47-991d-c517d64d5265" nodeRepresentation="001" id="urn:uuid:3aeda986-5b20-4e47-aade-f465829dfe09">
            <Slot name="codingScheme">
              <ValueList>
                <Value>1.2.208.184.100.9</Value>
              </ValueList>
            </Slot>
            <Name>
              <LocalizedString xml:lang="en-US" charset="UTF-8" value="Klinisk rapport"/>
            </Name>
          </Classification>
          <Classification classificationScheme="urn:uuid:a09d5840-386c-46f2-b5ad-9c3699a4309d" classifiedObject="urn:uuid:ba6997a7-6eae-4c47-991d-c517d64d5265" nodeRepresentation="urn:ad:dk:medcom:appointment" id="urn:uuid:0040f188-3ef7-417c-bfd1-a8bac9afeb62">
            <Slot name="codingScheme">
              <ValueList>
                <Value>1.2.208.184.14.1</Value>
              </ValueList>
            </Slot>
            <Name>
              <LocalizedString xml:lang="en-US" charset="UTF-8" value="DK CDA APD"/>
            </Name>
          </Classification>
          <Classification classificationScheme="urn:uuid:f33fb8ac-18af-42cc-ae0e-ed0b0bdb91e1" classifiedObject="urn:uuid:ba6997a7-6eae-4c47-991d-c517d64d5265" nodeRepresentation="22232009" id="urn:uuid:a6a17bb7-1e5b-4d99-9a4e-6895e507d5d8">
            <Slot name="codingScheme">
              <ValueList>
                <Value>2.16.840.1.113883.6.96</Value>
              </ValueList>
            </Slot>
            <Name>
              <LocalizedString xml:lang="en-US" charset="UTF-8" value="hospital"/>
            </Name>
          </Classification>
          <Classification classificationScheme="urn:uuid:cccf5598-8b07-4b77-a05e-ae952c785ead" classifiedObject="urn:uuid:ba6997a7-6eae-4c47-991d-c517d64d5265" nodeRepresentation="408443003" id="urn:uuid:1cf46c4d-8437-4b04-b142-08a428d63de9">
            <Slot name="codingScheme">
              <ValueList>
                <Value>2.16.840.1.113883.6.96</Value>
              </ValueList>
            </Slot>
            <Name>
              <LocalizedString xml:lang="en-US" charset="UTF-8" value="almen medicin"/>
            </Name>
          </Classification>
          <Classification classificationScheme="urn:uuid:f0306f51-975f-434e-a61c-c59651d33983" classifiedObject="urn:uuid:ba6997a7-6eae-4c47-991d-c517d64d5265" nodeRepresentation="39289-4" id="urn:uuid:e5f4f78c-34b3-4253-bb8d-5cd5cccbb74b">
            <Slot name="codingScheme">
              <ValueList>
                <Value>2.16.840.1.113883.6.1</Value>
              </ValueList>
            </Slot>
            <Name>
              <LocalizedString xml:lang="en-US" charset="UTF-8" value="Dato og tidspunkt for møde mellem patient og sundhedsperson"/>
            </Name>
          </Classification>
          <Classification classificationScheme="urn:uuid:f4f85eac-e6cb-4883-b524-f2705394840f" classifiedObject="urn:uuid:ba6997a7-6eae-4c47-991d-c517d64d5265" nodeRepresentation="N" id="urn:uuid:d46184fe-0f1c-4833-9208-6ead6f2421be">
            <Slot name="codingScheme">
              <ValueList>
                <Value>2.16.840.1.113883.5.25</Value>
              </ValueList>
            </Slot>
            <Name>
              <LocalizedString xml:lang="en-US" charset="UTF-8" value="N"/>
            </Name>
          </Classification>
          <ExternalIdentifier registryObject="urn:uuid:ba6997a7-6eae-4c47-991d-c517d64d5265" identificationScheme="urn:uuid:58a6f841-87b3-4a3e-92fd-a8ffeff98427" value="0207761919^^^&1.2.208.176.1.2&ISO" id="urn:uuid:e3d9f7b1-50e8-4af7-90c8-70d2acf3df17">
            <Name>
              <LocalizedString value="XDSDocumentEntry.patientId"/>
            </Name>
          </ExternalIdentifier>
          <ExternalIdentifier registryObject="urn:uuid:ba6997a7-6eae-4c47-991d-c517d64d5265" identificationScheme="urn:uuid:2e82c1f6-a085-4c72-9da3-8640a32e42ab" value="0207761919.7052203964123326052.1537974544003" id="urn:uuid:47ca8920-c9d8-46f4-826b-5a937e517a1b">
            <Name>
              <LocalizedString value="XDSDocumentEntry.uniqueId"/>
            </Name>
          </ExternalIdentifier>
        </ExtrinsicObject>
      </RegistryObjectList>
    </ns3:AdhocQueryResponse>
  </soap:Body>
</soap:Envelope>




Fremsøning af dokumentoplysninger gennem Aftaleoversigt (ITI-18)

<?xml version="1.0" encoding="UTF-8"?>
<soap:Envelope xmlns:soap="http://schemas.xmlsoap.org/soap/envelope/">
  <soap:Header>
    <wsse:Security>...</wsse:Security>
    <medcom:Header>...</medcom:Header>
    <HsuidHeader xmlns="http://www.nsi.dk/hsuid/2016/08/hsuid-1.1.xsd">
      <Assertion IssueInstant="2020-11-25T07:23:16.701Z" Version="2.0" id="HSUID">
        <Issuer>Aftale</Issuer>
        <AttributeStatement id="HSUIDdata">
          <Attribute Name="nsi:CitizenCivilRegistrationNumber">
            <AttributeValue>0405732615</AttributeValue>
          </Attribute>
          <Attribute Name="nsi:UserType">
            <AttributeValue>nsi:Citizen</AttributeValue>
          </Attribute>
          <Attribute Name="nsi:ActingUserCivilRegistrationNumber">
            <AttributeValue>1208643298</AttributeValue>
          </Attribute>
          <Attribute Name="nsi:SystemOwnerName">
            <AttributeValue>system owner</AttributeValue>
          </Attribute>
          <Attribute Name="nsi:SystemName">
            <AttributeValue>test aftaler</AttributeValue>
          </Attribute>
          <Attribute Name="nsi:SystemVersion">
            <AttributeValue>1.0</AttributeValue>
          </Attribute>
          <Attribute Name="nsi:OrgResponsibleName">
            <AttributeValue>MyOrganisation</AttributeValue>
          </Attribute>
          <Attribute Name="nsi:ConsentOverride">
            <AttributeValue>false</AttributeValue>
          </Attribute>
          <Attribute Name="nsi:CitizenUserRelation">
            <AttributeValue>nsi:ProxyHolder</AttributeValue>
          </Attribute>
        </AttributeStatement>
      </Assertion>
    </HsuidHeader>
    <Action soap:mustUnderstand="1" xmlns="http://www.w3.org/2005/08/addressing">urn:ihe:iti:2007:RegistryStoredQuery</Action>
    <MessageID xmlns="http://www.w3.org/2005/08/addressing">urn:uuid:4b995ef5-1e9e-452b-b0ef-4fd80a5f93a4</MessageID>
    <To xmlns="http://www.w3.org/2005/08/addressing">http://test1-cnsp.ekstern-test.nspop.dk:8080/ddsregistry</To>
    <ReplyTo soap:mustUnderstand="1" xmlns="http://www.w3.org/2005/08/addressing">
      <Address>http://www.w3.org/2005/08/addressing/anonymous</Address>
    </ReplyTo>
  </soap:Header>
  <soap:Body>
    <ns4:AdhocQueryRequest xmlns:ns6="urn:oasis:names:tc:ebxml-regrep:xsd:lcm:3.0" xmlns:ns5="urn:ihe:iti:xds-b:2007" xmlns:ns4="urn:oasis:names:tc:ebxml-regrep:xsd:query:3.0" xmlns:ns3="urn:oasis:names:tc:ebxml-regrep:xsd:rs:3.0" xmlns:ns2="urn:oasis:names:tc:ebxml-regrep:xsd:rim:3.0">
      <ns4:ResponseOption returnType="LeafClass" returnComposedObjects="true"/>
      <ns2:AdhocQuery id="urn:uuid:14d4debf-8f97-4251-9a74-a90016b0af0d">
        <ns2:Slot name="$XDSDocumentEntryTypeCode">
          <ns2:ValueList>
            <ns2:Value>('39289-4^^2.16.840.1.113883.6.1')</ns2:Value>
          </ns2:ValueList>
        </ns2:Slot>
        <ns2:Slot name="$XDSDocumentEntryPatientId">
          <ns2:ValueList>
            <ns2:Value>'0405732615^^^&1.2.208.176.1.2&ISO'</ns2:Value>
          </ns2:ValueList>
        </ns2:Slot>
        <ns2:Slot name="$XDSDocumentEntryType">
          <ns2:ValueList>
            <ns2:Value>('urn:uuid:34268e47-fdf5-41a6-ba33-82133c465248')</ns2:Value>
            <ns2:Value>('urn:uuid:7edca82f-054d-47f2-a032-9b2a5b5186c1')</ns2:Value>
          </ns2:ValueList>
        </ns2:Slot>
        <ns2:Slot name="$XDSDocumentEntryStatus">
          <ns2:ValueList>
            <ns2:Value>('urn:oasis:names:tc:ebxml-regrep:StatusType:Approved')</ns2:Value>
          </ns2:ValueList>
        </ns2:Slot>
      </ns2:AdhocQuery>
    </ns4:AdhocQueryRequest>
  </soap:Body>
</soap:Envelope>

<?xml version="1.0" encoding="UTF-8"?>
<soap:Envelope xmlns:soap="http://schemas.xmlsoap.org/soap/envelope/">
  <soap:Header>...</soap:Header>
  <soap:Body>
    <ns4:AdhocQueryResponse xmlns:ns12="http://www.nsi.dk/hsuid/2016/08/hsuid-1.1.xsd" xmlns:ns11="http://www.medcom.dk/dgws/2006/04/dgws-1.0.xsd" xmlns:ns10="http://docs.oasis-open.org/wss/2004/01/oasis-200401-wss-wssecurity-secext-1.0.xsd" xmlns:ns9="http://www.w3.org/2000/09/xmldsig#" xmlns:ns8="urn:oasis:names:tc:SAML:2.0:assertion" xmlns:ns7="http://docs.oasis-open.org/wss/2004/01/oasis-200401-wss-wssecurity-utility-1.0.xsd" xmlns:ns6="urn:oasis:names:tc:ebxml-regrep:xsd:lcm:3.0" xmlns:ns5="urn:oasis:names:tc:ebxml-regrep:xsd:cms:3.0" xmlns:ns4="urn:oasis:names:tc:ebxml-regrep:xsd:query:3.0" xmlns:ns3="urn:oasis:names:tc:ebxml-regrep:xsd:rs:3.0" xmlns:ns2="urn:oasis:names:tc:ebxml-regrep:xsd:rim:3.0" totalResultCount="14" status="urn:ihe:iti:2007:ResponseStatusType:PartialSuccess">
      <ns3:RegistryErrorList highestSeverity="urn:oasis:names:tc:ebxml-regrep:ErrorSeverityType:Error">
        <ns3:RegistryError codeContext="dk.nsi.dds.projects.ao.documentmetadataprovider.exceptions.InvokerCallException: dk.nsi.dds.projects.ao.documentmetadataprovider.exceptions.InvokerCallException: Bookplan server http://test1-bookplan-rm.nspop.dk:8080/booking/search/appointments/V1 returned error: Forbidden [Document Registry:Region Midtjylland Aftaleoversigt CDA 2.0]" errorCode="XDSRegistryError" severity="urn:oasis:names:tc:ebxml-regrep:ErrorSeverityType:Error">
        </ns3:RegistryError>
        <ns3:RegistryError codeContext="Region Midtjylland Aftaleoversigt" errorCode="XDSUnavailableCommunity" severity="urn:oasis:names:tc:ebxml-regrep:ErrorSeverityType:Error"/>
      </ns3:RegistryErrorList>
      <ns2:RegistryObjectList>
        <ns2:ExtrinsicObject mimeType="text/xml" lid="urn:uuid:ae657818-cfa4-4b4c-a61c-b6483367b035" objectType="urn:uuid:7edca82f-054d-47f2-a032-9b2a5b5186c1" status="urn:oasis:names:tc:ebxml-regrep:StatusType:Approved" id="urn:uuid:ae657818-cfa4-4b4c-a61c-b6483367b035">
          <ns2:Slot name="creationTime">
            <ns2:ValueList>
              <ns2:Value>20200911132801</ns2:Value>
            </ns2:ValueList>
          </ns2:Slot>
          <ns2:Slot name="hash">
            <ns2:ValueList>
              <ns2:Value>2fab5a7dedfd249cfb508083cf36c8e569558889</ns2:Value>
            </ns2:ValueList>
          </ns2:Slot>
          <ns2:Slot name="languageCode">
            <ns2:ValueList>
              <ns2:Value>da-DK</ns2:Value>
            </ns2:ValueList>
          </ns2:Slot>
          <ns2:Slot name="serviceStartTime">
            <ns2:ValueList>
              <ns2:Value>2017053112</ns2:Value>
            </ns2:ValueList>
          </ns2:Slot>
          <ns2:Slot name="serviceStopTime">
            <ns2:ValueList>
              <ns2:Value>2017053113</ns2:Value>
            </ns2:ValueList>
          </ns2:Slot>
          <ns2:Slot name="repositoryUniqueId">
            <ns2:ValueList>
              <ns2:Value>1.2.208.176.43210.8.10.11</ns2:Value>
            </ns2:ValueList>
          </ns2:Slot>
          <ns2:Slot name="size">
            <ns2:ValueList>
              <ns2:Value>9758</ns2:Value>
            </ns2:ValueList>
          </ns2:Slot>
          <ns2:Slot name="sourcePatientId">
            <ns2:ValueList>
              <ns2:Value>0405732615^^^&1.2.208.176.1.2&ISO</ns2:Value>
            </ns2:ValueList>
          </ns2:Slot>
          <ns2:Name>
            <ns2:LocalizedString xml:lang="en-US" charset="UTF-8" value="Dato og tidspunkt for m�de mellem patient og sundhedsperson"/>
          </ns2:Name>
          <ns2:VersionInfo versionName="1"/>
          <ns2:Classification classificationScheme="urn:uuid:93606bcf-9494-43ec-9b4e-a7748d1a838d" classifiedObject="urn:uuid:ae657818-cfa4-4b4c-a61c-b6483367b035" nodeRepresentation="" id="urn:uuid:0ab06988-bace-4e0c-99f8-fe5379edd4df">
            <ns2:Slot name="authorInstitution">
              <ns2:ValueList>
                <ns2:Value>R�ntgen og scanning^^^^^&1.2.208.176.1.1&ISO^^^^678401000016005</ns2:Value>
              </ns2:ValueList>
            </ns2:Slot>
          </ns2:Classification>
          <ns2:Classification classificationScheme="urn:uuid:41a5887f-8865-4c09-adf7-e362475b143a" classifiedObject="urn:uuid:ae657818-cfa4-4b4c-a61c-b6483367b035" nodeRepresentation="001" id="urn:uuid:bc76d7d3-89cf-4807-a4e2-172a72513511">
            <ns2:Slot name="codingScheme">
              <ns2:ValueList>
                <ns2:Value>1.2.208.184.100.9</ns2:Value>
              </ns2:ValueList>
            </ns2:Slot>
            <ns2:Name>
              <ns2:LocalizedString xml:lang="en-US" charset="UTF-8" value="Klinisk rapport"/>
            </ns2:Name>
          </ns2:Classification>
          <ns2:Classification classificationScheme="urn:uuid:a09d5840-386c-46f2-b5ad-9c3699a4309d" classifiedObject="urn:uuid:ae657818-cfa4-4b4c-a61c-b6483367b035" nodeRepresentation="urn:ad:dk:medcom:appointment" id="urn:uuid:b0d46f38-a0ef-4b32-841d-1229e1282252">
            <ns2:Slot name="codingScheme">
              <ns2:ValueList>
                <ns2:Value>1.2.208.184.14.1</ns2:Value>
              </ns2:ValueList>
            </ns2:Slot>
            <ns2:Name>
              <ns2:LocalizedString xml:lang="en-US" charset="UTF-8" value="DK CDA APD"/>
            </ns2:Name>
          </ns2:Classification>
          <ns2:Classification classificationScheme="urn:uuid:f33fb8ac-18af-42cc-ae0e-ed0b0bdb91e1" classifiedObject="urn:uuid:ae657818-cfa4-4b4c-a61c-b6483367b035" nodeRepresentation="22232009" id="urn:uuid:5c4d606e-0ba7-445a-ad34-0c4fd68a767e">
            <ns2:Slot name="codingScheme">
              <ns2:ValueList>
                <ns2:Value>2.16.840.1.113883.6.96</ns2:Value>
              </ns2:ValueList>
            </ns2:Slot>
            <ns2:Name>
              <ns2:LocalizedString xml:lang="en-US" charset="UTF-8" value="hospital"/>
            </ns2:Name>
          </ns2:Classification>
          <ns2:Classification classificationScheme="urn:uuid:cccf5598-8b07-4b77-a05e-ae952c785ead" classifiedObject="urn:uuid:ae657818-cfa4-4b4c-a61c-b6483367b035" nodeRepresentation="408443003" id="urn:uuid:e1f29479-18bc-47f8-ab70-694e2dd7d4d8">
            <ns2:Slot name="codingScheme">
              <ns2:ValueList>
                <ns2:Value>2.16.840.1.113883.6.96</ns2:Value>
              </ns2:ValueList>
            </ns2:Slot>
            <ns2:Name>
              <ns2:LocalizedString xml:lang="en-US" charset="UTF-8" value="almen medicin"/>
            </ns2:Name>
          </ns2:Classification>
          <ns2:Classification classificationScheme="urn:uuid:f0306f51-975f-434e-a61c-c59651d33983" classifiedObject="urn:uuid:ae657818-cfa4-4b4c-a61c-b6483367b035" nodeRepresentation="39289-4" id="urn:uuid:c0bd90dd-4bb9-4965-8f1f-c323b292a4eb">
            <ns2:Slot name="codingScheme">
              <ns2:ValueList>
                <ns2:Value>2.16.840.1.113883.6.1</ns2:Value>
              </ns2:ValueList>
            </ns2:Slot>
            <ns2:Name>
              <ns2:LocalizedString xml:lang="en-US" charset="UTF-8" value="Dato og tidspunkt for m�de mellem patient og sundhedsperson"/>
            </ns2:Name>
          </ns2:Classification>
          <ns2:Classification classificationScheme="urn:uuid:f4f85eac-e6cb-4883-b524-f2705394840f" classifiedObject="urn:uuid:ae657818-cfa4-4b4c-a61c-b6483367b035" nodeRepresentation="N" id="urn:uuid:bd347fa0-1d7b-49db-a6d4-f6fa920060f0">
            <ns2:Slot name="codingScheme">
              <ns2:ValueList>
                <ns2:Value>2.16.840.1.113883.5.25</ns2:Value>
              </ns2:ValueList>
            </ns2:Slot>
            <ns2:Name>
              <ns2:LocalizedString xml:lang="en-US" charset="UTF-8" value="N"/>
            </ns2:Name>
          </ns2:Classification>
          <ns2:ExternalIdentifier registryObject="urn:uuid:ae657818-cfa4-4b4c-a61c-b6483367b035" identificationScheme="urn:uuid:58a6f841-87b3-4a3e-92fd-a8ffeff98427" value="0405732615^^^&1.2.208.176.1.2&ISO" id="urn:uuid:4577b051-ee60-4c5c-b949-177101e8586e">
            <ns2:Name>
              <ns2:LocalizedString value="XDSDocumentEntry.patientId"/>
            </ns2:Name>
          </ns2:ExternalIdentifier>
          <ns2:ExternalIdentifier registryObject="urn:uuid:ae657818-cfa4-4b4c-a61c-b6483367b035" identificationScheme="urn:uuid:2e82c1f6-a085-4c72-9da3-8640a32e42ab" value="3928941150207761919.6052203964123326052.1530405732615" id="urn:uuid:9932e3d8-ab4d-4e68-a6d9-86a4a090b353">
            <ns2:Name>
              <ns2:LocalizedString value="XDSDocumentEntry.uniqueId"/>
            </ns2:Name>
          </ns2:ExternalIdentifier>
        </ns2:ExtrinsicObject>
        <ns2:ExtrinsicObject mimeType="text/xml" lid="urn:uuid:afaa218f-0909-4da0-acd8-93f9a7f2af1d" objectType="urn:uuid:7edca82f-054d-47f2-a032-9b2a5b5186c1" status="urn:oasis:names:tc:ebxml-regrep:StatusType:Approved" id="urn:uuid:afaa218f-0909-4da0-acd8-93f9a7f2af1d">
          <ns2:Slot name="creationTime">
            <ns2:ValueList>
              <ns2:Value>20200911134259</ns2:Value>
            </ns2:ValueList>
          </ns2:Slot>
          <ns2:Slot name="hash">
            <ns2:ValueList>
              <ns2:Value>2fab5a7dedfd249cfb508083cf36c8e569558889</ns2:Value>
            </ns2:ValueList>
          </ns2:Slot>
          <ns2:Slot name="languageCode">
            <ns2:ValueList>
              <ns2:Value>da-DK</ns2:Value>
            </ns2:ValueList>
          </ns2:Slot>
          <ns2:Slot name="serviceStartTime">
            <ns2:ValueList>
              <ns2:Value>2017053112</ns2:Value>
            </ns2:ValueList>
          </ns2:Slot>
          <ns2:Slot name="serviceStopTime">
            <ns2:ValueList>
              <ns2:Value>2017053113</ns2:Value>
            </ns2:ValueList>
          </ns2:Slot>
          <ns2:Slot name="repositoryUniqueId">
            <ns2:ValueList>
              <ns2:Value>1.2.208.176.43210.8.10.11</ns2:Value>
            </ns2:ValueList>
          </ns2:Slot>
          <ns2:Slot name="size">
            <ns2:ValueList>
              <ns2:Value>9758</ns2:Value>
            </ns2:ValueList>
          </ns2:Slot>
          <ns2:Slot name="sourcePatientId">
            <ns2:ValueList>
              <ns2:Value>0405732615^^^&1.2.208.176.1.2&ISO</ns2:Value>
            </ns2:ValueList>
          </ns2:Slot>
          <ns2:Name>
            <ns2:LocalizedString xml:lang="en-US" charset="UTF-8" value="Dato og tidspunkt for m�de mellem patient og sundhedsperson"/>
          </ns2:Name>
          <ns2:VersionInfo versionName="1"/>
          <ns2:Classification classificationScheme="urn:uuid:93606bcf-9494-43ec-9b4e-a7748d1a838d" classifiedObject="urn:uuid:afaa218f-0909-4da0-acd8-93f9a7f2af1d" nodeRepresentation="" id="urn:uuid:e63ab139-1ac0-4b3f-bf7c-183931afbb9d">
            <ns2:Slot name="authorInstitution">
              <ns2:ValueList>
                <ns2:Value>R�ntgen og scanning^^^^^&1.2.208.176.1.1&ISO^^^^678401000016005</ns2:Value>
              </ns2:ValueList>
            </ns2:Slot>
          </ns2:Classification>
          <ns2:Classification classificationScheme="urn:uuid:41a5887f-8865-4c09-adf7-e362475b143a" classifiedObject="urn:uuid:afaa218f-0909-4da0-acd8-93f9a7f2af1d" nodeRepresentation="001" id="urn:uuid:0e8c38f6-3258-4f91-9b8a-73585c75994d">
            <ns2:Slot name="codingScheme">
              <ns2:ValueList>
                <ns2:Value>1.2.208.184.100.9</ns2:Value>
              </ns2:ValueList>
            </ns2:Slot>
            <ns2:Name>
              <ns2:LocalizedString xml:lang="en-US" charset="UTF-8" value="Klinisk rapport"/>
            </ns2:Name>
          </ns2:Classification>
          <ns2:Classification classificationScheme="urn:uuid:a09d5840-386c-46f2-b5ad-9c3699a4309d" classifiedObject="urn:uuid:afaa218f-0909-4da0-acd8-93f9a7f2af1d" nodeRepresentation="urn:ad:dk:medcom:appointment" id="urn:uuid:f3f458dc-0e98-409b-bcb3-d1bd04d7aba2">
            <ns2:Slot name="codingScheme">
              <ns2:ValueList>
                <ns2:Value>1.2.208.184.14.1</ns2:Value>
              </ns2:ValueList>
            </ns2:Slot>
            <ns2:Name>
              <ns2:LocalizedString xml:lang="en-US" charset="UTF-8" value="DK CDA APD"/>
            </ns2:Name>
          </ns2:Classification>
          <ns2:Classification classificationScheme="urn:uuid:f33fb8ac-18af-42cc-ae0e-ed0b0bdb91e1" classifiedObject="urn:uuid:afaa218f-0909-4da0-acd8-93f9a7f2af1d" nodeRepresentation="22232009" id="urn:uuid:888cdfa4-3fc9-40a1-a987-922da5dbed7a">
            <ns2:Slot name="codingScheme">
              <ns2:ValueList>
                <ns2:Value>2.16.840.1.113883.6.96</ns2:Value>
              </ns2:ValueList>
            </ns2:Slot>
            <ns2:Name>
              <ns2:LocalizedString xml:lang="en-US" charset="UTF-8" value="hospital"/>
            </ns2:Name>
          </ns2:Classification>
          <ns2:Classification classificationScheme="urn:uuid:cccf5598-8b07-4b77-a05e-ae952c785ead" classifiedObject="urn:uuid:afaa218f-0909-4da0-acd8-93f9a7f2af1d" nodeRepresentation="408443003" id="urn:uuid:a211466e-39e7-4dcb-8629-3dfa2325ae97">
            <ns2:Slot name="codingScheme">
              <ns2:ValueList>
                <ns2:Value>2.16.840.1.113883.6.96</ns2:Value>
              </ns2:ValueList>
            </ns2:Slot>
            <ns2:Name>
              <ns2:LocalizedString xml:lang="en-US" charset="UTF-8" value="almen medicin"/>
            </ns2:Name>
          </ns2:Classification>
          <ns2:Classification classificationScheme="urn:uuid:f0306f51-975f-434e-a61c-c59651d33983" classifiedObject="urn:uuid:afaa218f-0909-4da0-acd8-93f9a7f2af1d" nodeRepresentation="39289-4" id="urn:uuid:f51270dc-dc0a-47e1-801d-b085e55452aa">
            <ns2:Slot name="codingScheme">
              <ns2:ValueList>
                <ns2:Value>2.16.840.1.113883.6.1</ns2:Value>
              </ns2:ValueList>
            </ns2:Slot>
            <ns2:Name>
              <ns2:LocalizedString xml:lang="en-US" charset="UTF-8" value="Dato og tidspunkt for m�de mellem patient og sundhedsperson"/>
            </ns2:Name>
          </ns2:Classification>
          <ns2:Classification classificationScheme="urn:uuid:f4f85eac-e6cb-4883-b524-f2705394840f" classifiedObject="urn:uuid:afaa218f-0909-4da0-acd8-93f9a7f2af1d" nodeRepresentation="N" id="urn:uuid:bbcacb68-7f02-4274-ad98-09571570d9ad">
            <ns2:Slot name="codingScheme">
              <ns2:ValueList>
                <ns2:Value>2.16.840.1.113883.5.25</ns2:Value>
              </ns2:ValueList>
            </ns2:Slot>
            <ns2:Name>
              <ns2:LocalizedString xml:lang="en-US" charset="UTF-8" value="N"/>
            </ns2:Name>
          </ns2:Classification>
          <ns2:ExternalIdentifier registryObject="urn:uuid:afaa218f-0909-4da0-acd8-93f9a7f2af1d" identificationScheme="urn:uuid:58a6f841-87b3-4a3e-92fd-a8ffeff98427" value="0405732615^^^&1.2.208.176.1.2&ISO" id="urn:uuid:cf1dd037-d6e5-433e-8e31-a80495c2f728">
            <ns2:Name>
              <ns2:LocalizedString value="XDSDocumentEntry.patientId"/>
            </ns2:Name>
          </ns2:ExternalIdentifier>
          <ns2:ExternalIdentifier registryObject="urn:uuid:afaa218f-0909-4da0-acd8-93f9a7f2af1d" identificationScheme="urn:uuid:2e82c1f6-a085-4c72-9da3-8640a32e42ab" value="3928941150207761919.6052203964123326052.1530405732615" id="urn:uuid:4626a021-4751-4d19-9cf9-632bc64d9eb6">
            <ns2:Name>
              <ns2:LocalizedString value="XDSDocumentEntry.uniqueId"/>
            </ns2:Name>
          </ns2:ExternalIdentifier>
        </ns2:ExtrinsicObject>
        <ns2:ExtrinsicObject mimeType="text/xml" lid="urn:uuid:42592e59-8440-40a2-98e3-9e856330be3a" objectType="urn:uuid:7edca82f-054d-47f2-a032-9b2a5b5186c1" status="urn:oasis:names:tc:ebxml-regrep:StatusType:Approved" id="urn:uuid:42592e59-8440-40a2-98e3-9e856330be3a">
          <ns2:Slot name="creationTime">
            <ns2:ValueList>
              <ns2:Value>20201028143702</ns2:Value>
            </ns2:ValueList>
          </ns2:Slot>
          <ns2:Slot name="hash">
            <ns2:ValueList>
              <ns2:Value>2fab5a7dedfd249cfb508083cf36c8e569558889</ns2:Value>
            </ns2:ValueList>
          </ns2:Slot>
          <ns2:Slot name="languageCode">
            <ns2:ValueList>
              <ns2:Value>da-DK</ns2:Value>
            </ns2:ValueList>
          </ns2:Slot>
          <ns2:Slot name="serviceStartTime">
            <ns2:ValueList>
              <ns2:Value>2017053112</ns2:Value>
            </ns2:ValueList>
          </ns2:Slot>
          <ns2:Slot name="serviceStopTime">
            <ns2:ValueList>
              <ns2:Value>2017053113</ns2:Value>
            </ns2:ValueList>
          </ns2:Slot>
          <ns2:Slot name="repositoryUniqueId">
            <ns2:ValueList>
              <ns2:Value>1.2.208.176.43210.8.10.11</ns2:Value>
            </ns2:ValueList>
          </ns2:Slot>
          <ns2:Slot name="size">
            <ns2:ValueList>
              <ns2:Value>9758</ns2:Value>
            </ns2:ValueList>
          </ns2:Slot>
          <ns2:Slot name="sourcePatientId">
            <ns2:ValueList>
              <ns2:Value>0405732615^^^&1.2.208.176.1.2&ISO</ns2:Value>
            </ns2:ValueList>
          </ns2:Slot>
          <ns2:Name>
            <ns2:LocalizedString xml:lang="en-US" charset="UTF-8" value="Dato og tidspunkt for m�de mellem patient og sundhedsperson"/>
          </ns2:Name>
          <ns2:VersionInfo versionName="1"/>
          <ns2:Classification classificationScheme="urn:uuid:93606bcf-9494-43ec-9b4e-a7748d1a838d" classifiedObject="urn:uuid:42592e59-8440-40a2-98e3-9e856330be3a" nodeRepresentation="" id="urn:uuid:1d97d77f-edd7-432c-8df6-768cb16716fb">
            <ns2:Slot name="authorInstitution">
              <ns2:ValueList>
                <ns2:Value>R�ntgen og scanning^^^^^&1.2.208.176.1.1&ISO^^^^678401000016005</ns2:Value>
              </ns2:ValueList>
            </ns2:Slot>
          </ns2:Classification>
          <ns2:Classification classificationScheme="urn:uuid:41a5887f-8865-4c09-adf7-e362475b143a" classifiedObject="urn:uuid:42592e59-8440-40a2-98e3-9e856330be3a" nodeRepresentation="001" id="urn:uuid:af0fe69b-b989-4d86-8143-0bee3103b009">
            <ns2:Slot name="codingScheme">
              <ns2:ValueList>
                <ns2:Value>1.2.208.184.100.9</ns2:Value>
              </ns2:ValueList>
            </ns2:Slot>
            <ns2:Name>
              <ns2:LocalizedString xml:lang="en-US" charset="UTF-8" value="Klinisk rapport"/>
            </ns2:Name>
          </ns2:Classification>
          <ns2:Classification classificationScheme="urn:uuid:a09d5840-386c-46f2-b5ad-9c3699a4309d" classifiedObject="urn:uuid:42592e59-8440-40a2-98e3-9e856330be3a" nodeRepresentation="urn:ad:dk:medcom:appointment" id="urn:uuid:2eafa721-2e2a-48a0-b56c-dccf9ac8bf24">
            <ns2:Slot name="codingScheme">
              <ns2:ValueList>
                <ns2:Value>1.2.208.184.14.1</ns2:Value>
              </ns2:ValueList>
            </ns2:Slot>
            <ns2:Name>
              <ns2:LocalizedString xml:lang="en-US" charset="UTF-8" value="DK CDA APD"/>
            </ns2:Name>
          </ns2:Classification>
          <ns2:Classification classificationScheme="urn:uuid:f33fb8ac-18af-42cc-ae0e-ed0b0bdb91e1" classifiedObject="urn:uuid:42592e59-8440-40a2-98e3-9e856330be3a" nodeRepresentation="22232009" id="urn:uuid:350c1f2b-011d-4f86-ad0e-6df3a7226ddd">
            <ns2:Slot name="codingScheme">
              <ns2:ValueList>
                <ns2:Value>2.16.840.1.113883.6.96</ns2:Value>
              </ns2:ValueList>
            </ns2:Slot>
            <ns2:Name>
              <ns2:LocalizedString xml:lang="en-US" charset="UTF-8" value="hospital"/>
            </ns2:Name>
          </ns2:Classification>
          <ns2:Classification classificationScheme="urn:uuid:cccf5598-8b07-4b77-a05e-ae952c785ead" classifiedObject="urn:uuid:42592e59-8440-40a2-98e3-9e856330be3a" nodeRepresentation="408443003" id="urn:uuid:292024c4-038b-4860-929d-d6be61e6a228">
            <ns2:Slot name="codingScheme">
              <ns2:ValueList>
                <ns2:Value>2.16.840.1.113883.6.96</ns2:Value>
              </ns2:ValueList>
            </ns2:Slot>
            <ns2:Name>
              <ns2:LocalizedString xml:lang="en-US" charset="UTF-8" value="almen medicin"/>
            </ns2:Name>
          </ns2:Classification>
          <ns2:Classification classificationScheme="urn:uuid:f0306f51-975f-434e-a61c-c59651d33983" classifiedObject="urn:uuid:42592e59-8440-40a2-98e3-9e856330be3a" nodeRepresentation="39289-4" id="urn:uuid:9cd11407-eed5-4238-af12-ac59cba4efe1">
            <ns2:Slot name="codingScheme">
              <ns2:ValueList>
                <ns2:Value>2.16.840.1.113883.6.1</ns2:Value>
              </ns2:ValueList>
            </ns2:Slot>
            <ns2:Name>
              <ns2:LocalizedString xml:lang="en-US" charset="UTF-8" value="Dato og tidspunkt for m�de mellem patient og sundhedsperson"/>
            </ns2:Name>
          </ns2:Classification>
          <ns2:Classification classificationScheme="urn:uuid:f4f85eac-e6cb-4883-b524-f2705394840f" classifiedObject="urn:uuid:42592e59-8440-40a2-98e3-9e856330be3a" nodeRepresentation="N" id="urn:uuid:8f054e14-0241-431e-9357-9dded258f183">
            <ns2:Slot name="codingScheme">
              <ns2:ValueList>
                <ns2:Value>2.16.840.1.113883.5.25</ns2:Value>
              </ns2:ValueList>
            </ns2:Slot>
            <ns2:Name>
              <ns2:LocalizedString xml:lang="en-US" charset="UTF-8" value="N"/>
            </ns2:Name>
          </ns2:Classification>
          <ns2:ExternalIdentifier registryObject="urn:uuid:42592e59-8440-40a2-98e3-9e856330be3a" identificationScheme="urn:uuid:58a6f841-87b3-4a3e-92fd-a8ffeff98427" value="0405732615^^^&1.2.208.176.1.2&ISO" id="urn:uuid:ddf766a0-2029-4fcd-8f25-c6297db208e9">
            <ns2:Name>
              <ns2:LocalizedString value="XDSDocumentEntry.patientId"/>
            </ns2:Name>
          </ns2:ExternalIdentifier>
          <ns2:ExternalIdentifier registryObject="urn:uuid:42592e59-8440-40a2-98e3-9e856330be3a" identificationScheme="urn:uuid:2e82c1f6-a085-4c72-9da3-8640a32e42ab" value="3928941150207761919.6052203964123326052.1530405732615" id="urn:uuid:d92bd2d4-2184-49d1-bad9-58d90971cd9b">
            <ns2:Name>
              <ns2:LocalizedString value="XDSDocumentEntry.uniqueId"/>
            </ns2:Name>
          </ns2:ExternalIdentifier>
        </ns2:ExtrinsicObject>
        <ns2:ExtrinsicObject mimeType="text/xml" lid="urn:uuid:fce0d8eb-340a-474f-bd5a-c5901d15dc21" objectType="urn:uuid:7edca82f-054d-47f2-a032-9b2a5b5186c1" status="urn:oasis:names:tc:ebxml-regrep:StatusType:Approved" id="urn:uuid:fce0d8eb-340a-474f-bd5a-c5901d15dc21">
          <ns2:Slot name="creationTime">
            <ns2:ValueList>
              <ns2:Value>20201028144520</ns2:Value>
            </ns2:ValueList>
          </ns2:Slot>
          <ns2:Slot name="hash">
            <ns2:ValueList>
              <ns2:Value>2fab5a7dedfd249cfb508083cf36c8e569558889</ns2:Value>
            </ns2:ValueList>
          </ns2:Slot>
          <ns2:Slot name="languageCode">
            <ns2:ValueList>
              <ns2:Value>da-DK</ns2:Value>
            </ns2:ValueList>
          </ns2:Slot>
          <ns2:Slot name="serviceStartTime">
            <ns2:ValueList>
              <ns2:Value>2017053112</ns2:Value>
            </ns2:ValueList>
          </ns2:Slot>
          <ns2:Slot name="serviceStopTime">
            <ns2:ValueList>
              <ns2:Value>2017053113</ns2:Value>
            </ns2:ValueList>
          </ns2:Slot>
          <ns2:Slot name="repositoryUniqueId">
            <ns2:ValueList>
              <ns2:Value>1.2.208.176.43210.8.10.11</ns2:Value>
            </ns2:ValueList>
          </ns2:Slot>
          <ns2:Slot name="size">
            <ns2:ValueList>
              <ns2:Value>9758</ns2:Value>
            </ns2:ValueList>
          </ns2:Slot>
          <ns2:Slot name="sourcePatientId">
            <ns2:ValueList>
              <ns2:Value>0405732615^^^&1.2.208.176.1.2&ISO</ns2:Value>
            </ns2:ValueList>
          </ns2:Slot>
          <ns2:Name>
            <ns2:LocalizedString xml:lang="en-US" charset="UTF-8" value="Dato og tidspunkt for m�de mellem patient og sundhedsperson"/>
          </ns2:Name>
          <ns2:VersionInfo versionName="1"/>
          <ns2:Classification classificationScheme="urn:uuid:93606bcf-9494-43ec-9b4e-a7748d1a838d" classifiedObject="urn:uuid:fce0d8eb-340a-474f-bd5a-c5901d15dc21" nodeRepresentation="" id="urn:uuid:8ce30b5f-a2d5-47e1-b1a9-1ecd40ebf4e6">
            <ns2:Slot name="authorInstitution">
              <ns2:ValueList>
                <ns2:Value>R�ntgen og scanning^^^^^&1.2.208.176.1.1&ISO^^^^678401000016005</ns2:Value>
              </ns2:ValueList>
            </ns2:Slot>
          </ns2:Classification>
          <ns2:Classification classificationScheme="urn:uuid:41a5887f-8865-4c09-adf7-e362475b143a" classifiedObject="urn:uuid:fce0d8eb-340a-474f-bd5a-c5901d15dc21" nodeRepresentation="001" id="urn:uuid:322a8fdd-d865-40c0-8f6f-7a60c33e1078">
            <ns2:Slot name="codingScheme">
              <ns2:ValueList>
                <ns2:Value>1.2.208.184.100.9</ns2:Value>
              </ns2:ValueList>
            </ns2:Slot>
            <ns2:Name>
              <ns2:LocalizedString xml:lang="en-US" charset="UTF-8" value="Klinisk rapport"/>
            </ns2:Name>
          </ns2:Classification>
          <ns2:Classification classificationScheme="urn:uuid:a09d5840-386c-46f2-b5ad-9c3699a4309d" classifiedObject="urn:uuid:fce0d8eb-340a-474f-bd5a-c5901d15dc21" nodeRepresentation="urn:ad:dk:medcom:appointment" id="urn:uuid:16e05813-4a42-4e19-a986-f3aff3a8ba2a">
            <ns2:Slot name="codingScheme">
              <ns2:ValueList>
                <ns2:Value>1.2.208.184.14.1</ns2:Value>
              </ns2:ValueList>
            </ns2:Slot>
            <ns2:Name>
              <ns2:LocalizedString xml:lang="en-US" charset="UTF-8" value="DK CDA APD"/>
            </ns2:Name>
          </ns2:Classification>
          <ns2:Classification classificationScheme="urn:uuid:f33fb8ac-18af-42cc-ae0e-ed0b0bdb91e1" classifiedObject="urn:uuid:fce0d8eb-340a-474f-bd5a-c5901d15dc21" nodeRepresentation="22232009" id="urn:uuid:bd912901-1e70-4c19-890a-9de574b4d8fc">
            <ns2:Slot name="codingScheme">
              <ns2:ValueList>
                <ns2:Value>2.16.840.1.113883.6.96</ns2:Value>
              </ns2:ValueList>
            </ns2:Slot>
            <ns2:Name>
              <ns2:LocalizedString xml:lang="en-US" charset="UTF-8" value="hospital"/>
            </ns2:Name>
          </ns2:Classification>
          <ns2:Classification classificationScheme="urn:uuid:cccf5598-8b07-4b77-a05e-ae952c785ead" classifiedObject="urn:uuid:fce0d8eb-340a-474f-bd5a-c5901d15dc21" nodeRepresentation="408443003" id="urn:uuid:49cb63cc-568a-4699-b7b7-94fc070dfd72">
            <ns2:Slot name="codingScheme">
              <ns2:ValueList>
                <ns2:Value>2.16.840.1.113883.6.96</ns2:Value>
              </ns2:ValueList>
            </ns2:Slot>
            <ns2:Name>
              <ns2:LocalizedString xml:lang="en-US" charset="UTF-8" value="almen medicin"/>
            </ns2:Name>
          </ns2:Classification>
          <ns2:Classification classificationScheme="urn:uuid:f0306f51-975f-434e-a61c-c59651d33983" classifiedObject="urn:uuid:fce0d8eb-340a-474f-bd5a-c5901d15dc21" nodeRepresentation="39289-4" id="urn:uuid:97269139-7079-4ca7-aa69-90b602885c28">
            <ns2:Slot name="codingScheme">
              <ns2:ValueList>
                <ns2:Value>2.16.840.1.113883.6.1</ns2:Value>
              </ns2:ValueList>
            </ns2:Slot>
            <ns2:Name>
              <ns2:LocalizedString xml:lang="en-US" charset="UTF-8" value="Dato og tidspunkt for m�de mellem patient og sundhedsperson"/>
            </ns2:Name>
          </ns2:Classification>
          <ns2:Classification classificationScheme="urn:uuid:f4f85eac-e6cb-4883-b524-f2705394840f" classifiedObject="urn:uuid:fce0d8eb-340a-474f-bd5a-c5901d15dc21" nodeRepresentation="N" id="urn:uuid:4fd6c5d2-78c5-4c14-81fd-67224aece4bd">
            <ns2:Slot name="codingScheme">
              <ns2:ValueList>
                <ns2:Value>2.16.840.1.113883.5.25</ns2:Value>
              </ns2:ValueList>
            </ns2:Slot>
            <ns2:Name>
              <ns2:LocalizedString xml:lang="en-US" charset="UTF-8" value="N"/>
            </ns2:Name>
          </ns2:Classification>
          <ns2:ExternalIdentifier registryObject="urn:uuid:fce0d8eb-340a-474f-bd5a-c5901d15dc21" identificationScheme="urn:uuid:58a6f841-87b3-4a3e-92fd-a8ffeff98427" value="0405732615^^^&1.2.208.176.1.2&ISO" id="urn:uuid:27c63fb9-fa68-4b7f-a7d8-da7a61760546">
            <ns2:Name>
              <ns2:LocalizedString value="XDSDocumentEntry.patientId"/>
            </ns2:Name>
          </ns2:ExternalIdentifier>
          <ns2:ExternalIdentifier registryObject="urn:uuid:fce0d8eb-340a-474f-bd5a-c5901d15dc21" identificationScheme="urn:uuid:2e82c1f6-a085-4c72-9da3-8640a32e42ab" value="3928941150207761919.6052203964123326052.1530405732615" id="urn:uuid:0fdfb185-92d8-4d85-a52c-a677c671a15d">
            <ns2:Name>
              <ns2:LocalizedString value="XDSDocumentEntry.uniqueId"/>
            </ns2:Name>
          </ns2:ExternalIdentifier>
        </ns2:ExtrinsicObject>
        <ns2:ExtrinsicObject mimeType="text/xml" lid="urn:uuid:0f44eb64-a0d6-4059-b9dc-faa56951984d" objectType="urn:uuid:7edca82f-054d-47f2-a032-9b2a5b5186c1" status="urn:oasis:names:tc:ebxml-regrep:StatusType:Approved" id="urn:uuid:0f44eb64-a0d6-4059-b9dc-faa56951984d">
          <ns2:Slot name="creationTime">
            <ns2:ValueList>
              <ns2:Value>20201106142002</ns2:Value>
            </ns2:ValueList>
          </ns2:Slot>
          <ns2:Slot name="hash">
            <ns2:ValueList>
              <ns2:Value>2fab5a7dedfd249cfb508083cf36c8e569558889</ns2:Value>
            </ns2:ValueList>
          </ns2:Slot>
          <ns2:Slot name="languageCode">
            <ns2:ValueList>
              <ns2:Value>da-DK</ns2:Value>
            </ns2:ValueList>
          </ns2:Slot>
          <ns2:Slot name="serviceStartTime">
            <ns2:ValueList>
              <ns2:Value>2017053112</ns2:Value>
            </ns2:ValueList>
          </ns2:Slot>
          <ns2:Slot name="serviceStopTime">
            <ns2:ValueList>
              <ns2:Value>2017053113</ns2:Value>
            </ns2:ValueList>
          </ns2:Slot>
          <ns2:Slot name="repositoryUniqueId">
            <ns2:ValueList>
              <ns2:Value>1.2.208.176.43210.8.10.11</ns2:Value>
            </ns2:ValueList>
          </ns2:Slot>
          <ns2:Slot name="size">
            <ns2:ValueList>
              <ns2:Value>9758</ns2:Value>
            </ns2:ValueList>
          </ns2:Slot>
          <ns2:Slot name="sourcePatientId">
            <ns2:ValueList>
              <ns2:Value>0405732615^^^&1.2.208.176.1.2&ISO</ns2:Value>
            </ns2:ValueList>
          </ns2:Slot>
          <ns2:Name>
            <ns2:LocalizedString xml:lang="en-US" charset="UTF-8" value="Dato og tidspunkt for m�de mellem patient og sundhedsperson"/>
          </ns2:Name>
          <ns2:VersionInfo versionName="1"/>
          <ns2:Classification classificationScheme="urn:uuid:93606bcf-9494-43ec-9b4e-a7748d1a838d" classifiedObject="urn:uuid:0f44eb64-a0d6-4059-b9dc-faa56951984d" nodeRepresentation="" id="urn:uuid:4b7edf88-d763-44eb-ba94-5bef9846a73b">
            <ns2:Slot name="authorInstitution">
              <ns2:ValueList>
                <ns2:Value>R�ntgen og scanning^^^^^&1.2.208.176.1.1&ISO^^^^678401000016005</ns2:Value>
              </ns2:ValueList>
            </ns2:Slot>
          </ns2:Classification>
          <ns2:Classification classificationScheme="urn:uuid:41a5887f-8865-4c09-adf7-e362475b143a" classifiedObject="urn:uuid:0f44eb64-a0d6-4059-b9dc-faa56951984d" nodeRepresentation="001" id="urn:uuid:24205c25-e823-428d-af86-be7dc5b66e81">
            <ns2:Slot name="codingScheme">
              <ns2:ValueList>
                <ns2:Value>1.2.208.184.100.9</ns2:Value>
              </ns2:ValueList>
            </ns2:Slot>
            <ns2:Name>
              <ns2:LocalizedString xml:lang="en-US" charset="UTF-8" value="Klinisk rapport"/>
            </ns2:Name>
          </ns2:Classification>
          <ns2:Classification classificationScheme="urn:uuid:a09d5840-386c-46f2-b5ad-9c3699a4309d" classifiedObject="urn:uuid:0f44eb64-a0d6-4059-b9dc-faa56951984d" nodeRepresentation="urn:ad:dk:medcom:appointment" id="urn:uuid:e557c2a5-1b5d-41fa-84b9-e63d584370c4">
            <ns2:Slot name="codingScheme">
              <ns2:ValueList>
                <ns2:Value>1.2.208.184.14.1</ns2:Value>
              </ns2:ValueList>
            </ns2:Slot>
            <ns2:Name>
              <ns2:LocalizedString xml:lang="en-US" charset="UTF-8" value="DK CDA APD"/>
            </ns2:Name>
          </ns2:Classification>
          <ns2:Classification classificationScheme="urn:uuid:f33fb8ac-18af-42cc-ae0e-ed0b0bdb91e1" classifiedObject="urn:uuid:0f44eb64-a0d6-4059-b9dc-faa56951984d" nodeRepresentation="22232009" id="urn:uuid:05460579-511c-4a4c-bf9b-93ab448b4b25">
            <ns2:Slot name="codingScheme">
              <ns2:ValueList>
                <ns2:Value>2.16.840.1.113883.6.96</ns2:Value>
              </ns2:ValueList>
            </ns2:Slot>
            <ns2:Name>
              <ns2:LocalizedString xml:lang="en-US" charset="UTF-8" value="hospital"/>
            </ns2:Name>
          </ns2:Classification>
          <ns2:Classification classificationScheme="urn:uuid:cccf5598-8b07-4b77-a05e-ae952c785ead" classifiedObject="urn:uuid:0f44eb64-a0d6-4059-b9dc-faa56951984d" nodeRepresentation="408443003" id="urn:uuid:bf268254-b8ef-4fc6-9062-6924891e99df">
            <ns2:Slot name="codingScheme">
              <ns2:ValueList>
                <ns2:Value>2.16.840.1.113883.6.96</ns2:Value>
              </ns2:ValueList>
            </ns2:Slot>
            <ns2:Name>
              <ns2:LocalizedString xml:lang="en-US" charset="UTF-8" value="almen medicin"/>
            </ns2:Name>
          </ns2:Classification>
          <ns2:Classification classificationScheme="urn:uuid:f0306f51-975f-434e-a61c-c59651d33983" classifiedObject="urn:uuid:0f44eb64-a0d6-4059-b9dc-faa56951984d" nodeRepresentation="39289-4" id="urn:uuid:3129caa7-239f-4979-8f2f-b805d7b938ae">
            <ns2:Slot name="codingScheme">
              <ns2:ValueList>
                <ns2:Value>2.16.840.1.113883.6.1</ns2:Value>
              </ns2:ValueList>
            </ns2:Slot>
            <ns2:Name>
              <ns2:LocalizedString xml:lang="en-US" charset="UTF-8" value="Dato og tidspunkt for m�de mellem patient og sundhedsperson"/>
            </ns2:Name>
          </ns2:Classification>
          <ns2:Classification classificationScheme="urn:uuid:f4f85eac-e6cb-4883-b524-f2705394840f" classifiedObject="urn:uuid:0f44eb64-a0d6-4059-b9dc-faa56951984d" nodeRepresentation="N" id="urn:uuid:1adf23ef-d093-4462-ad17-31e5060e353f">
            <ns2:Slot name="codingScheme">
              <ns2:ValueList>
                <ns2:Value>2.16.840.1.113883.5.25</ns2:Value>
              </ns2:ValueList>
            </ns2:Slot>
            <ns2:Name>
              <ns2:LocalizedString xml:lang="en-US" charset="UTF-8" value="N"/>
            </ns2:Name>
          </ns2:Classification>
          <ns2:ExternalIdentifier registryObject="urn:uuid:0f44eb64-a0d6-4059-b9dc-faa56951984d" identificationScheme="urn:uuid:58a6f841-87b3-4a3e-92fd-a8ffeff98427" value="0405732615^^^&1.2.208.176.1.2&ISO" id="urn:uuid:11987166-da88-4273-9c8e-f0e289ca54cc">
            <ns2:Name>
              <ns2:LocalizedString value="XDSDocumentEntry.patientId"/>
            </ns2:Name>
          </ns2:ExternalIdentifier>
          <ns2:ExternalIdentifier registryObject="urn:uuid:0f44eb64-a0d6-4059-b9dc-faa56951984d" identificationScheme="urn:uuid:2e82c1f6-a085-4c72-9da3-8640a32e42ab" value="3928941150207761919.6052203964123326052.1530405732615" id="urn:uuid:0e063e6a-7f5c-412a-ba3a-4e6859fbf332">
            <ns2:Name>
              <ns2:LocalizedString value="XDSDocumentEntry.uniqueId"/>
            </ns2:Name>
          </ns2:ExternalIdentifier>
        </ns2:ExtrinsicObject>
        <ns2:ExtrinsicObject mimeType="text/xml" lid="urn:uuid:6504f172-1a4a-4f10-91e5-1a862d18bfb9" objectType="urn:uuid:7edca82f-054d-47f2-a032-9b2a5b5186c1" status="urn:oasis:names:tc:ebxml-regrep:StatusType:Approved" id="urn:uuid:6504f172-1a4a-4f10-91e5-1a862d18bfb9">
          <ns2:Slot name="creationTime">
            <ns2:ValueList>
              <ns2:Value>20201106144731</ns2:Value>
            </ns2:ValueList>
          </ns2:Slot>
          <ns2:Slot name="hash">
            <ns2:ValueList>
              <ns2:Value>2fab5a7dedfd249cfb508083cf36c8e569558889</ns2:Value>
            </ns2:ValueList>
          </ns2:Slot>
          <ns2:Slot name="languageCode">
            <ns2:ValueList>
              <ns2:Value>da-DK</ns2:Value>
            </ns2:ValueList>
          </ns2:Slot>
          <ns2:Slot name="serviceStartTime">
            <ns2:ValueList>
              <ns2:Value>2017053112</ns2:Value>
            </ns2:ValueList>
          </ns2:Slot>
          <ns2:Slot name="serviceStopTime">
            <ns2:ValueList>
              <ns2:Value>2017053113</ns2:Value>
            </ns2:ValueList>
          </ns2:Slot>
          <ns2:Slot name="repositoryUniqueId">
            <ns2:ValueList>
              <ns2:Value>1.2.208.176.43210.8.10.11</ns2:Value>
            </ns2:ValueList>
          </ns2:Slot>
          <ns2:Slot name="size">
            <ns2:ValueList>
              <ns2:Value>9758</ns2:Value>
            </ns2:ValueList>
          </ns2:Slot>
          <ns2:Slot name="sourcePatientId">
            <ns2:ValueList>
              <ns2:Value>0405732615^^^&1.2.208.176.1.2&ISO</ns2:Value>
            </ns2:ValueList>
          </ns2:Slot>
          <ns2:Name>
            <ns2:LocalizedString xml:lang="en-US" charset="UTF-8" value="Dato og tidspunkt for m�de mellem patient og sundhedsperson"/>
          </ns2:Name>
          <ns2:VersionInfo versionName="1"/>
          <ns2:Classification classificationScheme="urn:uuid:93606bcf-9494-43ec-9b4e-a7748d1a838d" classifiedObject="urn:uuid:6504f172-1a4a-4f10-91e5-1a862d18bfb9" nodeRepresentation="" id="urn:uuid:85a8c4dc-f730-4807-a9eb-385ed339de89">
            <ns2:Slot name="authorInstitution">
              <ns2:ValueList>
                <ns2:Value>R�ntgen og scanning^^^^^&1.2.208.176.1.1&ISO^^^^678401000016005</ns2:Value>
              </ns2:ValueList>
            </ns2:Slot>
          </ns2:Classification>
          <ns2:Classification classificationScheme="urn:uuid:41a5887f-8865-4c09-adf7-e362475b143a" classifiedObject="urn:uuid:6504f172-1a4a-4f10-91e5-1a862d18bfb9" nodeRepresentation="001" id="urn:uuid:510ffb7f-cb06-4891-8446-6d28cafcc959">
            <ns2:Slot name="codingScheme">
              <ns2:ValueList>
                <ns2:Value>1.2.208.184.100.9</ns2:Value>
              </ns2:ValueList>
            </ns2:Slot>
            <ns2:Name>
              <ns2:LocalizedString xml:lang="en-US" charset="UTF-8" value="Klinisk rapport"/>
            </ns2:Name>
          </ns2:Classification>
          <ns2:Classification classificationScheme="urn:uuid:a09d5840-386c-46f2-b5ad-9c3699a4309d" classifiedObject="urn:uuid:6504f172-1a4a-4f10-91e5-1a862d18bfb9" nodeRepresentation="urn:ad:dk:medcom:appointment" id="urn:uuid:07a037cf-a973-4bb6-b920-8134f8da089f">
            <ns2:Slot name="codingScheme">
              <ns2:ValueList>
                <ns2:Value>1.2.208.184.14.1</ns2:Value>
              </ns2:ValueList>
            </ns2:Slot>
            <ns2:Name>
              <ns2:LocalizedString xml:lang="en-US" charset="UTF-8" value="DK CDA APD"/>
            </ns2:Name>
          </ns2:Classification>
          <ns2:Classification classificationScheme="urn:uuid:f33fb8ac-18af-42cc-ae0e-ed0b0bdb91e1" classifiedObject="urn:uuid:6504f172-1a4a-4f10-91e5-1a862d18bfb9" nodeRepresentation="22232009" id="urn:uuid:8ec184ee-07fd-41d6-b507-9de87f7114e0">
            <ns2:Slot name="codingScheme">
              <ns2:ValueList>
                <ns2:Value>2.16.840.1.113883.6.96</ns2:Value>
              </ns2:ValueList>
            </ns2:Slot>
            <ns2:Name>
              <ns2:LocalizedString xml:lang="en-US" charset="UTF-8" value="hospital"/>
            </ns2:Name>
          </ns2:Classification>
          <ns2:Classification classificationScheme="urn:uuid:cccf5598-8b07-4b77-a05e-ae952c785ead" classifiedObject="urn:uuid:6504f172-1a4a-4f10-91e5-1a862d18bfb9" nodeRepresentation="408443003" id="urn:uuid:6487f959-3bfe-4333-b2fb-d54db439ef2a">
            <ns2:Slot name="codingScheme">
              <ns2:ValueList>
                <ns2:Value>2.16.840.1.113883.6.96</ns2:Value>
              </ns2:ValueList>
            </ns2:Slot>
            <ns2:Name>
              <ns2:LocalizedString xml:lang="en-US" charset="UTF-8" value="almen medicin"/>
            </ns2:Name>
          </ns2:Classification>
          <ns2:Classification classificationScheme="urn:uuid:f0306f51-975f-434e-a61c-c59651d33983" classifiedObject="urn:uuid:6504f172-1a4a-4f10-91e5-1a862d18bfb9" nodeRepresentation="39289-4" id="urn:uuid:3f06877c-8030-4bcb-b3d7-55302c72142f">
            <ns2:Slot name="codingScheme">
              <ns2:ValueList>
                <ns2:Value>2.16.840.1.113883.6.1</ns2:Value>
              </ns2:ValueList>
            </ns2:Slot>
            <ns2:Name>
              <ns2:LocalizedString xml:lang="en-US" charset="UTF-8" value="Dato og tidspunkt for m�de mellem patient og sundhedsperson"/>
            </ns2:Name>
          </ns2:Classification>
          <ns2:Classification classificationScheme="urn:uuid:f4f85eac-e6cb-4883-b524-f2705394840f" classifiedObject="urn:uuid:6504f172-1a4a-4f10-91e5-1a862d18bfb9" nodeRepresentation="N" id="urn:uuid:418b22f1-d881-4a17-8d59-284e15059024">
            <ns2:Slot name="codingScheme">
              <ns2:ValueList>
                <ns2:Value>2.16.840.1.113883.5.25</ns2:Value>
              </ns2:ValueList>
            </ns2:Slot>
            <ns2:Name>
              <ns2:LocalizedString xml:lang="en-US" charset="UTF-8" value="N"/>
            </ns2:Name>
          </ns2:Classification>
          <ns2:ExternalIdentifier registryObject="urn:uuid:6504f172-1a4a-4f10-91e5-1a862d18bfb9" identificationScheme="urn:uuid:58a6f841-87b3-4a3e-92fd-a8ffeff98427" value="0405732615^^^&1.2.208.176.1.2&ISO" id="urn:uuid:6cd16741-2e99-4bbb-86c6-02fde1896887">
            <ns2:Name>
              <ns2:LocalizedString value="XDSDocumentEntry.patientId"/>
            </ns2:Name>
          </ns2:ExternalIdentifier>
          <ns2:ExternalIdentifier registryObject="urn:uuid:6504f172-1a4a-4f10-91e5-1a862d18bfb9" identificationScheme="urn:uuid:2e82c1f6-a085-4c72-9da3-8640a32e42ab" value="3928941150207761919.6052203964123326052.1530405732615" id="urn:uuid:0d801958-b2c1-4df4-af61-46aba6b5cc88">
            <ns2:Name>
              <ns2:LocalizedString value="XDSDocumentEntry.uniqueId"/>
            </ns2:Name>
          </ns2:ExternalIdentifier>
        </ns2:ExtrinsicObject>
        <ns2:ExtrinsicObject mimeType="text/xml" lid="urn:uuid:76df6895-7398-4384-994f-2c0be42c8608" objectType="urn:uuid:7edca82f-054d-47f2-a032-9b2a5b5186c1" status="urn:oasis:names:tc:ebxml-regrep:StatusType:Approved" id="urn:uuid:76df6895-7398-4384-994f-2c0be42c8608">
          <ns2:Slot name="creationTime">
            <ns2:ValueList>
              <ns2:Value>20201106145647</ns2:Value>
            </ns2:ValueList>
          </ns2:Slot>
          <ns2:Slot name="hash">
            <ns2:ValueList>
              <ns2:Value>2fab5a7dedfd249cfb508083cf36c8e569558889</ns2:Value>
            </ns2:ValueList>
          </ns2:Slot>
          <ns2:Slot name="languageCode">
            <ns2:ValueList>
              <ns2:Value>da-DK</ns2:Value>
            </ns2:ValueList>
          </ns2:Slot>
          <ns2:Slot name="serviceStartTime">
            <ns2:ValueList>
              <ns2:Value>2017053112</ns2:Value>
            </ns2:ValueList>
          </ns2:Slot>
          <ns2:Slot name="serviceStopTime">
            <ns2:ValueList>
              <ns2:Value>2017053113</ns2:Value>
            </ns2:ValueList>
          </ns2:Slot>
          <ns2:Slot name="repositoryUniqueId">
            <ns2:ValueList>
              <ns2:Value>1.2.208.176.43210.8.10.11</ns2:Value>
            </ns2:ValueList>
          </ns2:Slot>
          <ns2:Slot name="size">
            <ns2:ValueList>
              <ns2:Value>9758</ns2:Value>
            </ns2:ValueList>
          </ns2:Slot>
          <ns2:Slot name="sourcePatientId">
            <ns2:ValueList>
              <ns2:Value>0405732615^^^&1.2.208.176.1.2&ISO</ns2:Value>
            </ns2:ValueList>
          </ns2:Slot>
          <ns2:Name>
            <ns2:LocalizedString xml:lang="en-US" charset="UTF-8" value="Dato og tidspunkt for m�de mellem patient og sundhedsperson"/>
          </ns2:Name>
          <ns2:VersionInfo versionName="1"/>
          <ns2:Classification classificationScheme="urn:uuid:93606bcf-9494-43ec-9b4e-a7748d1a838d" classifiedObject="urn:uuid:76df6895-7398-4384-994f-2c0be42c8608" nodeRepresentation="" id="urn:uuid:c6108ab0-b625-4fd8-9d43-d3a1f6587253">
            <ns2:Slot name="authorInstitution">
              <ns2:ValueList>
                <ns2:Value>R�ntgen og scanning^^^^^&1.2.208.176.1.1&ISO^^^^678401000016005</ns2:Value>
              </ns2:ValueList>
            </ns2:Slot>
          </ns2:Classification>
          <ns2:Classification classificationScheme="urn:uuid:41a5887f-8865-4c09-adf7-e362475b143a" classifiedObject="urn:uuid:76df6895-7398-4384-994f-2c0be42c8608" nodeRepresentation="001" id="urn:uuid:e8f2a6ed-48d7-4814-9493-0b5b6fd106b0">
            <ns2:Slot name="codingScheme">
              <ns2:ValueList>
                <ns2:Value>1.2.208.184.100.9</ns2:Value>
              </ns2:ValueList>
            </ns2:Slot>
            <ns2:Name>
              <ns2:LocalizedString xml:lang="en-US" charset="UTF-8" value="Klinisk rapport"/>
            </ns2:Name>
          </ns2:Classification>
          <ns2:Classification classificationScheme="urn:uuid:a09d5840-386c-46f2-b5ad-9c3699a4309d" classifiedObject="urn:uuid:76df6895-7398-4384-994f-2c0be42c8608" nodeRepresentation="urn:ad:dk:medcom:appointment" id="urn:uuid:149136bb-dce3-4feb-a88c-ed7719d62fd9">
            <ns2:Slot name="codingScheme">
              <ns2:ValueList>
                <ns2:Value>1.2.208.184.14.1</ns2:Value>
              </ns2:ValueList>
            </ns2:Slot>
            <ns2:Name>
              <ns2:LocalizedString xml:lang="en-US" charset="UTF-8" value="DK CDA APD"/>
            </ns2:Name>
          </ns2:Classification>
          <ns2:Classification classificationScheme="urn:uuid:f33fb8ac-18af-42cc-ae0e-ed0b0bdb91e1" classifiedObject="urn:uuid:76df6895-7398-4384-994f-2c0be42c8608" nodeRepresentation="22232009" id="urn:uuid:23b9f4fd-cefa-4e46-8f01-3b165255e03e">
            <ns2:Slot name="codingScheme">
              <ns2:ValueList>
                <ns2:Value>2.16.840.1.113883.6.96</ns2:Value>
              </ns2:ValueList>
            </ns2:Slot>
            <ns2:Name>
              <ns2:LocalizedString xml:lang="en-US" charset="UTF-8" value="hospital"/>
            </ns2:Name>
          </ns2:Classification>
          <ns2:Classification classificationScheme="urn:uuid:cccf5598-8b07-4b77-a05e-ae952c785ead" classifiedObject="urn:uuid:76df6895-7398-4384-994f-2c0be42c8608" nodeRepresentation="408443003" id="urn:uuid:a8019d80-6172-4b7a-9472-32e6cfd9e0bd">
            <ns2:Slot name="codingScheme">
              <ns2:ValueList>
                <ns2:Value>2.16.840.1.113883.6.96</ns2:Value>
              </ns2:ValueList>
            </ns2:Slot>
            <ns2:Name>
              <ns2:LocalizedString xml:lang="en-US" charset="UTF-8" value="almen medicin"/>
            </ns2:Name>
          </ns2:Classification>
          <ns2:Classification classificationScheme="urn:uuid:f0306f51-975f-434e-a61c-c59651d33983" classifiedObject="urn:uuid:76df6895-7398-4384-994f-2c0be42c8608" nodeRepresentation="39289-4" id="urn:uuid:b7b933bc-fcf3-41b5-b40e-f1a96ad774b4">
            <ns2:Slot name="codingScheme">
              <ns2:ValueList>
                <ns2:Value>2.16.840.1.113883.6.1</ns2:Value>
              </ns2:ValueList>
            </ns2:Slot>
            <ns2:Name>
              <ns2:LocalizedString xml:lang="en-US" charset="UTF-8" value="Dato og tidspunkt for m�de mellem patient og sundhedsperson"/>
            </ns2:Name>
          </ns2:Classification>
          <ns2:Classification classificationScheme="urn:uuid:f4f85eac-e6cb-4883-b524-f2705394840f" classifiedObject="urn:uuid:76df6895-7398-4384-994f-2c0be42c8608" nodeRepresentation="N" id="urn:uuid:569e241f-a01a-4fa4-91d0-125a375ea884">
            <ns2:Slot name="codingScheme">
              <ns2:ValueList>
                <ns2:Value>2.16.840.1.113883.5.25</ns2:Value>
              </ns2:ValueList>
            </ns2:Slot>
            <ns2:Name>
              <ns2:LocalizedString xml:lang="en-US" charset="UTF-8" value="N"/>
            </ns2:Name>
          </ns2:Classification>
          <ns2:ExternalIdentifier registryObject="urn:uuid:76df6895-7398-4384-994f-2c0be42c8608" identificationScheme="urn:uuid:58a6f841-87b3-4a3e-92fd-a8ffeff98427" value="0405732615^^^&1.2.208.176.1.2&ISO" id="urn:uuid:5cd8a251-9995-4622-aee3-6e666a87f426">
            <ns2:Name>
              <ns2:LocalizedString value="XDSDocumentEntry.patientId"/>
            </ns2:Name>
          </ns2:ExternalIdentifier>
          <ns2:ExternalIdentifier registryObject="urn:uuid:76df6895-7398-4384-994f-2c0be42c8608" identificationScheme="urn:uuid:2e82c1f6-a085-4c72-9da3-8640a32e42ab" value="3928941150207761919.6052203964123326052.1530405732615" id="urn:uuid:55a151ba-2380-48ef-93df-2ec44db812ba">
            <ns2:Name>
              <ns2:LocalizedString value="XDSDocumentEntry.uniqueId"/>
            </ns2:Name>
          </ns2:ExternalIdentifier>
        </ns2:ExtrinsicObject>
        <ns2:ExtrinsicObject mimeType="text/xml" lid="urn:uuid:8608b251-c17c-440f-b0e1-680e2e4d2302" objectType="urn:uuid:7edca82f-054d-47f2-a032-9b2a5b5186c1" status="urn:oasis:names:tc:ebxml-regrep:StatusType:Approved" id="urn:uuid:8608b251-c17c-440f-b0e1-680e2e4d2302">
          <ns2:Slot name="creationTime">
            <ns2:ValueList>
              <ns2:Value>20201112082555</ns2:Value>
            </ns2:ValueList>
          </ns2:Slot>
          <ns2:Slot name="hash">
            <ns2:ValueList>
              <ns2:Value>2fab5a7dedfd249cfb508083cf36c8e569558889</ns2:Value>
            </ns2:ValueList>
          </ns2:Slot>
          <ns2:Slot name="languageCode">
            <ns2:ValueList>
              <ns2:Value>da-DK</ns2:Value>
            </ns2:ValueList>
          </ns2:Slot>
          <ns2:Slot name="serviceStartTime">
            <ns2:ValueList>
              <ns2:Value>2017053112</ns2:Value>
            </ns2:ValueList>
          </ns2:Slot>
          <ns2:Slot name="serviceStopTime">
            <ns2:ValueList>
              <ns2:Value>2017053113</ns2:Value>
            </ns2:ValueList>
          </ns2:Slot>
          <ns2:Slot name="repositoryUniqueId">
            <ns2:ValueList>
              <ns2:Value>1.2.208.176.43210.8.10.11</ns2:Value>
            </ns2:ValueList>
          </ns2:Slot>
          <ns2:Slot name="size">
            <ns2:ValueList>
              <ns2:Value>9758</ns2:Value>
            </ns2:ValueList>
          </ns2:Slot>
          <ns2:Slot name="sourcePatientId">
            <ns2:ValueList>
              <ns2:Value>0405732615^^^&1.2.208.176.1.2&ISO</ns2:Value>
            </ns2:ValueList>
          </ns2:Slot>
          <ns2:Name>
            <ns2:LocalizedString xml:lang="en-US" charset="UTF-8" value="Dato og tidspunkt for m�de mellem patient og sundhedsperson"/>
          </ns2:Name>
          <ns2:VersionInfo versionName="1"/>
          <ns2:Classification classificationScheme="urn:uuid:93606bcf-9494-43ec-9b4e-a7748d1a838d" classifiedObject="urn:uuid:8608b251-c17c-440f-b0e1-680e2e4d2302" nodeRepresentation="" id="urn:uuid:7cf84aa4-04cf-46ae-9a94-75ee93c99e3e">
            <ns2:Slot name="authorInstitution">
              <ns2:ValueList>
                <ns2:Value>R�ntgen og scanning^^^^^&1.2.208.176.1.1&ISO^^^^678401000016005</ns2:Value>
              </ns2:ValueList>
            </ns2:Slot>
          </ns2:Classification>
          <ns2:Classification classificationScheme="urn:uuid:41a5887f-8865-4c09-adf7-e362475b143a" classifiedObject="urn:uuid:8608b251-c17c-440f-b0e1-680e2e4d2302" nodeRepresentation="001" id="urn:uuid:64b625a2-92f0-4f81-9dd2-696728ce1ea7">
            <ns2:Slot name="codingScheme">
              <ns2:ValueList>
                <ns2:Value>1.2.208.184.100.9</ns2:Value>
              </ns2:ValueList>
            </ns2:Slot>
            <ns2:Name>
              <ns2:LocalizedString xml:lang="en-US" charset="UTF-8" value="Klinisk rapport"/>
            </ns2:Name>
          </ns2:Classification>
          <ns2:Classification classificationScheme="urn:uuid:a09d5840-386c-46f2-b5ad-9c3699a4309d" classifiedObject="urn:uuid:8608b251-c17c-440f-b0e1-680e2e4d2302" nodeRepresentation="urn:ad:dk:medcom:appointment" id="urn:uuid:31501125-e543-4929-a215-7dbb9565d44c">
            <ns2:Slot name="codingScheme">
              <ns2:ValueList>
                <ns2:Value>1.2.208.184.14.1</ns2:Value>
              </ns2:ValueList>
            </ns2:Slot>
            <ns2:Name>
              <ns2:LocalizedString xml:lang="en-US" charset="UTF-8" value="DK CDA APD"/>
            </ns2:Name>
          </ns2:Classification>
          <ns2:Classification classificationScheme="urn:uuid:f33fb8ac-18af-42cc-ae0e-ed0b0bdb91e1" classifiedObject="urn:uuid:8608b251-c17c-440f-b0e1-680e2e4d2302" nodeRepresentation="22232009" id="urn:uuid:f85483e0-d80b-43d1-9353-ede6da2a9d7f">
            <ns2:Slot name="codingScheme">
              <ns2:ValueList>
                <ns2:Value>2.16.840.1.113883.6.96</ns2:Value>
              </ns2:ValueList>
            </ns2:Slot>
            <ns2:Name>
              <ns2:LocalizedString xml:lang="en-US" charset="UTF-8" value="hospital"/>
            </ns2:Name>
          </ns2:Classification>
          <ns2:Classification classificationScheme="urn:uuid:cccf5598-8b07-4b77-a05e-ae952c785ead" classifiedObject="urn:uuid:8608b251-c17c-440f-b0e1-680e2e4d2302" nodeRepresentation="408443003" id="urn:uuid:ce47753d-d886-4a10-81d6-8945cb0ffae3">
            <ns2:Slot name="codingScheme">
              <ns2:ValueList>
                <ns2:Value>2.16.840.1.113883.6.96</ns2:Value>
              </ns2:ValueList>
            </ns2:Slot>
            <ns2:Name>
              <ns2:LocalizedString xml:lang="en-US" charset="UTF-8" value="almen medicin"/>
            </ns2:Name>
          </ns2:Classification>
          <ns2:Classification classificationScheme="urn:uuid:f0306f51-975f-434e-a61c-c59651d33983" classifiedObject="urn:uuid:8608b251-c17c-440f-b0e1-680e2e4d2302" nodeRepresentation="39289-4" id="urn:uuid:95b09b39-21af-41de-a161-f645d8766a5a">
            <ns2:Slot name="codingScheme">
              <ns2:ValueList>
                <ns2:Value>2.16.840.1.113883.6.1</ns2:Value>
              </ns2:ValueList>
            </ns2:Slot>
            <ns2:Name>
              <ns2:LocalizedString xml:lang="en-US" charset="UTF-8" value="Dato og tidspunkt for m�de mellem patient og sundhedsperson"/>
            </ns2:Name>
          </ns2:Classification>
          <ns2:Classification classificationScheme="urn:uuid:f4f85eac-e6cb-4883-b524-f2705394840f" classifiedObject="urn:uuid:8608b251-c17c-440f-b0e1-680e2e4d2302" nodeRepresentation="N" id="urn:uuid:17e73536-326f-480e-9212-48bf947ef75b">
            <ns2:Slot name="codingScheme">
              <ns2:ValueList>
                <ns2:Value>2.16.840.1.113883.5.25</ns2:Value>
              </ns2:ValueList>
            </ns2:Slot>
            <ns2:Name>
              <ns2:LocalizedString xml:lang="en-US" charset="UTF-8" value="N"/>
            </ns2:Name>
          </ns2:Classification>
          <ns2:ExternalIdentifier registryObject="urn:uuid:8608b251-c17c-440f-b0e1-680e2e4d2302" identificationScheme="urn:uuid:58a6f841-87b3-4a3e-92fd-a8ffeff98427" value="0405732615^^^&1.2.208.176.1.2&ISO" id="urn:uuid:da55076b-7105-43ce-a0e0-a1e848a7ea7f">
            <ns2:Name>
              <ns2:LocalizedString value="XDSDocumentEntry.patientId"/>
            </ns2:Name>
          </ns2:ExternalIdentifier>
          <ns2:ExternalIdentifier registryObject="urn:uuid:8608b251-c17c-440f-b0e1-680e2e4d2302" identificationScheme="urn:uuid:2e82c1f6-a085-4c72-9da3-8640a32e42ab" value="3928941150207761919.6052203964123326052.1530405732615" id="urn:uuid:f7159449-c800-459d-a0c7-6cf29ceea970">
            <ns2:Name>
              <ns2:LocalizedString value="XDSDocumentEntry.uniqueId"/>
            </ns2:Name>
          </ns2:ExternalIdentifier>
        </ns2:ExtrinsicObject>
        <ns2:ExtrinsicObject mimeType="text/xml" lid="urn:uuid:0b876635-a287-4ec7-8203-c761dbcabb6b" objectType="urn:uuid:7edca82f-054d-47f2-a032-9b2a5b5186c1" status="urn:oasis:names:tc:ebxml-regrep:StatusType:Approved" id="urn:uuid:0b876635-a287-4ec7-8203-c761dbcabb6b">
          <ns2:Slot name="creationTime">
            <ns2:ValueList>
              <ns2:Value>20201112083939</ns2:Value>
            </ns2:ValueList>
          </ns2:Slot>
          <ns2:Slot name="hash">
            <ns2:ValueList>
              <ns2:Value>2fab5a7dedfd249cfb508083cf36c8e569558889</ns2:Value>
            </ns2:ValueList>
          </ns2:Slot>
          <ns2:Slot name="languageCode">
            <ns2:ValueList>
              <ns2:Value>da-DK</ns2:Value>
            </ns2:ValueList>
          </ns2:Slot>
          <ns2:Slot name="serviceStartTime">
            <ns2:ValueList>
              <ns2:Value>2017053112</ns2:Value>
            </ns2:ValueList>
          </ns2:Slot>
          <ns2:Slot name="serviceStopTime">
            <ns2:ValueList>
              <ns2:Value>2017053113</ns2:Value>
            </ns2:ValueList>
          </ns2:Slot>
          <ns2:Slot name="repositoryUniqueId">
            <ns2:ValueList>
              <ns2:Value>1.2.208.176.43210.8.10.11</ns2:Value>
            </ns2:ValueList>
          </ns2:Slot>
          <ns2:Slot name="size">
            <ns2:ValueList>
              <ns2:Value>9758</ns2:Value>
            </ns2:ValueList>
          </ns2:Slot>
          <ns2:Slot name="sourcePatientId">
            <ns2:ValueList>
              <ns2:Value>0405732615^^^&1.2.208.176.1.2&ISO</ns2:Value>
            </ns2:ValueList>
          </ns2:Slot>
          <ns2:Name>
            <ns2:LocalizedString xml:lang="en-US" charset="UTF-8" value="Dato og tidspunkt for m�de mellem patient og sundhedsperson"/>
          </ns2:Name>
          <ns2:VersionInfo versionName="1"/>
          <ns2:Classification classificationScheme="urn:uuid:93606bcf-9494-43ec-9b4e-a7748d1a838d" classifiedObject="urn:uuid:0b876635-a287-4ec7-8203-c761dbcabb6b" nodeRepresentation="" id="urn:uuid:4ee45679-e4b1-4c41-ac75-f407dcc85064">
            <ns2:Slot name="authorInstitution">
              <ns2:ValueList>
                <ns2:Value>R�ntgen og scanning^^^^^&1.2.208.176.1.1&ISO^^^^678401000016005</ns2:Value>
              </ns2:ValueList>
            </ns2:Slot>
          </ns2:Classification>
          <ns2:Classification classificationScheme="urn:uuid:41a5887f-8865-4c09-adf7-e362475b143a" classifiedObject="urn:uuid:0b876635-a287-4ec7-8203-c761dbcabb6b" nodeRepresentation="001" id="urn:uuid:7c2aa4cf-4f25-4609-9e37-ccbe916cb1fe">
            <ns2:Slot name="codingScheme">
              <ns2:ValueList>
                <ns2:Value>1.2.208.184.100.9</ns2:Value>
              </ns2:ValueList>
            </ns2:Slot>
            <ns2:Name>
              <ns2:LocalizedString xml:lang="en-US" charset="UTF-8" value="Klinisk rapport"/>
            </ns2:Name>
          </ns2:Classification>
          <ns2:Classification classificationScheme="urn:uuid:a09d5840-386c-46f2-b5ad-9c3699a4309d" classifiedObject="urn:uuid:0b876635-a287-4ec7-8203-c761dbcabb6b" nodeRepresentation="urn:ad:dk:medcom:appointment" id="urn:uuid:81a5c432-b180-4d85-bb6a-4a613537d9b9">
            <ns2:Slot name="codingScheme">
              <ns2:ValueList>
                <ns2:Value>1.2.208.184.14.1</ns2:Value>
              </ns2:ValueList>
            </ns2:Slot>
            <ns2:Name>
              <ns2:LocalizedString xml:lang="en-US" charset="UTF-8" value="DK CDA APD"/>
            </ns2:Name>
          </ns2:Classification>
          <ns2:Classification classificationScheme="urn:uuid:f33fb8ac-18af-42cc-ae0e-ed0b0bdb91e1" classifiedObject="urn:uuid:0b876635-a287-4ec7-8203-c761dbcabb6b" nodeRepresentation="22232009" id="urn:uuid:5948d433-6951-43ab-8b96-0aae3a3e3d31">
            <ns2:Slot name="codingScheme">
              <ns2:ValueList>
                <ns2:Value>2.16.840.1.113883.6.96</ns2:Value>
              </ns2:ValueList>
            </ns2:Slot>
            <ns2:Name>
              <ns2:LocalizedString xml:lang="en-US" charset="UTF-8" value="hospital"/>
            </ns2:Name>
          </ns2:Classification>
          <ns2:Classification classificationScheme="urn:uuid:cccf5598-8b07-4b77-a05e-ae952c785ead" classifiedObject="urn:uuid:0b876635-a287-4ec7-8203-c761dbcabb6b" nodeRepresentation="408443003" id="urn:uuid:10043cad-a46f-4d64-be35-8d1e1488b5dc">
            <ns2:Slot name="codingScheme">
              <ns2:ValueList>
                <ns2:Value>2.16.840.1.113883.6.96</ns2:Value>
              </ns2:ValueList>
            </ns2:Slot>
            <ns2:Name>
              <ns2:LocalizedString xml:lang="en-US" charset="UTF-8" value="almen medicin"/>
            </ns2:Name>
          </ns2:Classification>
          <ns2:Classification classificationScheme="urn:uuid:f0306f51-975f-434e-a61c-c59651d33983" classifiedObject="urn:uuid:0b876635-a287-4ec7-8203-c761dbcabb6b" nodeRepresentation="39289-4" id="urn:uuid:fa68cc9b-f7f0-4c1d-8299-ef15ee8ea3f8">
            <ns2:Slot name="codingScheme">
              <ns2:ValueList>
                <ns2:Value>2.16.840.1.113883.6.1</ns2:Value>
              </ns2:ValueList>
            </ns2:Slot>
            <ns2:Name>
              <ns2:LocalizedString xml:lang="en-US" charset="UTF-8" value="Dato og tidspunkt for m�de mellem patient og sundhedsperson"/>
            </ns2:Name>
          </ns2:Classification>
          <ns2:Classification classificationScheme="urn:uuid:f4f85eac-e6cb-4883-b524-f2705394840f" classifiedObject="urn:uuid:0b876635-a287-4ec7-8203-c761dbcabb6b" nodeRepresentation="N" id="urn:uuid:4ccc3609-5928-4ee0-bc1c-a4928022c370">
            <ns2:Slot name="codingScheme">
              <ns2:ValueList>
                <ns2:Value>2.16.840.1.113883.5.25</ns2:Value>
              </ns2:ValueList>
            </ns2:Slot>
            <ns2:Name>
              <ns2:LocalizedString xml:lang="en-US" charset="UTF-8" value="N"/>
            </ns2:Name>
          </ns2:Classification>
          <ns2:ExternalIdentifier registryObject="urn:uuid:0b876635-a287-4ec7-8203-c761dbcabb6b" identificationScheme="urn:uuid:58a6f841-87b3-4a3e-92fd-a8ffeff98427" value="0405732615^^^&1.2.208.176.1.2&ISO" id="urn:uuid:2693768c-109c-4195-ac42-6732b1042637">
            <ns2:Name>
              <ns2:LocalizedString value="XDSDocumentEntry.patientId"/>
            </ns2:Name>
          </ns2:ExternalIdentifier>
          <ns2:ExternalIdentifier registryObject="urn:uuid:0b876635-a287-4ec7-8203-c761dbcabb6b" identificationScheme="urn:uuid:2e82c1f6-a085-4c72-9da3-8640a32e42ab" value="3928941150207761919.6052203964123326052.1530405732615" id="urn:uuid:0ccb44d9-1eff-4059-a8f5-caedc830e6de">
            <ns2:Name>
              <ns2:LocalizedString value="XDSDocumentEntry.uniqueId"/>
            </ns2:Name>
          </ns2:ExternalIdentifier>
        </ns2:ExtrinsicObject>
        <ns2:ExtrinsicObject mimeType="text/xml" lid="urn:uuid:bbb2dfc7-191e-4218-a7ea-0a5cdaf3f7f1" objectType="urn:uuid:7edca82f-054d-47f2-a032-9b2a5b5186c1" status="urn:oasis:names:tc:ebxml-regrep:StatusType:Approved" id="urn:uuid:bbb2dfc7-191e-4218-a7ea-0a5cdaf3f7f1">
          <ns2:Slot name="creationTime">
            <ns2:ValueList>
              <ns2:Value>20201112084049</ns2:Value>
            </ns2:ValueList>
          </ns2:Slot>
          <ns2:Slot name="hash">
            <ns2:ValueList>
              <ns2:Value>2fab5a7dedfd249cfb508083cf36c8e569558889</ns2:Value>
            </ns2:ValueList>
          </ns2:Slot>
          <ns2:Slot name="languageCode">
            <ns2:ValueList>
              <ns2:Value>da-DK</ns2:Value>
            </ns2:ValueList>
          </ns2:Slot>
          <ns2:Slot name="serviceStartTime">
            <ns2:ValueList>
              <ns2:Value>2017053112</ns2:Value>
            </ns2:ValueList>
          </ns2:Slot>
          <ns2:Slot name="serviceStopTime">
            <ns2:ValueList>
              <ns2:Value>2017053113</ns2:Value>
            </ns2:ValueList>
          </ns2:Slot>
          <ns2:Slot name="repositoryUniqueId">
            <ns2:ValueList>
              <ns2:Value>1.2.208.176.43210.8.10.11</ns2:Value>
            </ns2:ValueList>
          </ns2:Slot>
          <ns2:Slot name="size">
            <ns2:ValueList>
              <ns2:Value>9758</ns2:Value>
            </ns2:ValueList>
          </ns2:Slot>
          <ns2:Slot name="sourcePatientId">
            <ns2:ValueList>
              <ns2:Value>0405732615^^^&1.2.208.176.1.2&ISO</ns2:Value>
            </ns2:ValueList>
          </ns2:Slot>
          <ns2:Name>
            <ns2:LocalizedString xml:lang="en-US" charset="UTF-8" value="Dato og tidspunkt for m�de mellem patient og sundhedsperson"/>
          </ns2:Name>
          <ns2:VersionInfo versionName="1"/>
          <ns2:Classification classificationScheme="urn:uuid:93606bcf-9494-43ec-9b4e-a7748d1a838d" classifiedObject="urn:uuid:bbb2dfc7-191e-4218-a7ea-0a5cdaf3f7f1" nodeRepresentation="" id="urn:uuid:9e2b243f-244d-453f-a8ae-278d346f7d00">
            <ns2:Slot name="authorInstitution">
              <ns2:ValueList>
                <ns2:Value>R�ntgen og scanning^^^^^&1.2.208.176.1.1&ISO^^^^678401000016005</ns2:Value>
              </ns2:ValueList>
            </ns2:Slot>
          </ns2:Classification>
          <ns2:Classification classificationScheme="urn:uuid:41a5887f-8865-4c09-adf7-e362475b143a" classifiedObject="urn:uuid:bbb2dfc7-191e-4218-a7ea-0a5cdaf3f7f1" nodeRepresentation="001" id="urn:uuid:b63ce17b-ff9d-4a17-bcf6-ba97bd97c7d5">
            <ns2:Slot name="codingScheme">
              <ns2:ValueList>
                <ns2:Value>1.2.208.184.100.9</ns2:Value>
              </ns2:ValueList>
            </ns2:Slot>
            <ns2:Name>
              <ns2:LocalizedString xml:lang="en-US" charset="UTF-8" value="Klinisk rapport"/>
            </ns2:Name>
          </ns2:Classification>
          <ns2:Classification classificationScheme="urn:uuid:a09d5840-386c-46f2-b5ad-9c3699a4309d" classifiedObject="urn:uuid:bbb2dfc7-191e-4218-a7ea-0a5cdaf3f7f1" nodeRepresentation="urn:ad:dk:medcom:appointment" id="urn:uuid:5d96f4e8-4253-4fdb-830e-0c5a42079619">
            <ns2:Slot name="codingScheme">
              <ns2:ValueList>
                <ns2:Value>1.2.208.184.14.1</ns2:Value>
              </ns2:ValueList>
            </ns2:Slot>
            <ns2:Name>
              <ns2:LocalizedString xml:lang="en-US" charset="UTF-8" value="DK CDA APD"/>
            </ns2:Name>
          </ns2:Classification>
          <ns2:Classification classificationScheme="urn:uuid:f33fb8ac-18af-42cc-ae0e-ed0b0bdb91e1" classifiedObject="urn:uuid:bbb2dfc7-191e-4218-a7ea-0a5cdaf3f7f1" nodeRepresentation="22232009" id="urn:uuid:a8b1eecf-cb3b-4ecd-9256-266c6d69c7d6">
            <ns2:Slot name="codingScheme">
              <ns2:ValueList>
                <ns2:Value>2.16.840.1.113883.6.96</ns2:Value>
              </ns2:ValueList>
            </ns2:Slot>
            <ns2:Name>
              <ns2:LocalizedString xml:lang="en-US" charset="UTF-8" value="hospital"/>
            </ns2:Name>
          </ns2:Classification>
          <ns2:Classification classificationScheme="urn:uuid:cccf5598-8b07-4b77-a05e-ae952c785ead" classifiedObject="urn:uuid:bbb2dfc7-191e-4218-a7ea-0a5cdaf3f7f1" nodeRepresentation="408443003" id="urn:uuid:c5030452-f42b-4dad-a10f-b9a62b0d11e4">
            <ns2:Slot name="codingScheme">
              <ns2:ValueList>
                <ns2:Value>2.16.840.1.113883.6.96</ns2:Value>
              </ns2:ValueList>
            </ns2:Slot>
            <ns2:Name>
              <ns2:LocalizedString xml:lang="en-US" charset="UTF-8" value="almen medicin"/>
            </ns2:Name>
          </ns2:Classification>
          <ns2:Classification classificationScheme="urn:uuid:f0306f51-975f-434e-a61c-c59651d33983" classifiedObject="urn:uuid:bbb2dfc7-191e-4218-a7ea-0a5cdaf3f7f1" nodeRepresentation="39289-4" id="urn:uuid:eb236689-d86d-4c69-928c-0a13fb9af516">
            <ns2:Slot name="codingScheme">
              <ns2:ValueList>
                <ns2:Value>2.16.840.1.113883.6.1</ns2:Value>
              </ns2:ValueList>
            </ns2:Slot>
            <ns2:Name>
              <ns2:LocalizedString xml:lang="en-US" charset="UTF-8" value="Dato og tidspunkt for m�de mellem patient og sundhedsperson"/>
            </ns2:Name>
          </ns2:Classification>
          <ns2:Classification classificationScheme="urn:uuid:f4f85eac-e6cb-4883-b524-f2705394840f" classifiedObject="urn:uuid:bbb2dfc7-191e-4218-a7ea-0a5cdaf3f7f1" nodeRepresentation="N" id="urn:uuid:256c9143-4721-4198-a870-4b285eb69d07">
            <ns2:Slot name="codingScheme">
              <ns2:ValueList>
                <ns2:Value>2.16.840.1.113883.5.25</ns2:Value>
              </ns2:ValueList>
            </ns2:Slot>
            <ns2:Name>
              <ns2:LocalizedString xml:lang="en-US" charset="UTF-8" value="N"/>
            </ns2:Name>
          </ns2:Classification>
          <ns2:ExternalIdentifier registryObject="urn:uuid:bbb2dfc7-191e-4218-a7ea-0a5cdaf3f7f1" identificationScheme="urn:uuid:58a6f841-87b3-4a3e-92fd-a8ffeff98427" value="0405732615^^^&1.2.208.176.1.2&ISO" id="urn:uuid:97a1d041-1d00-4535-880e-15780fb16186">
            <ns2:Name>
              <ns2:LocalizedString value="XDSDocumentEntry.patientId"/>
            </ns2:Name>
          </ns2:ExternalIdentifier>
          <ns2:ExternalIdentifier registryObject="urn:uuid:bbb2dfc7-191e-4218-a7ea-0a5cdaf3f7f1" identificationScheme="urn:uuid:2e82c1f6-a085-4c72-9da3-8640a32e42ab" value="3928941150207761919.6052203964123326052.1530405732615" id="urn:uuid:86a9cf7f-cd4b-4a44-bebb-4646bc25815f">
            <ns2:Name>
              <ns2:LocalizedString value="XDSDocumentEntry.uniqueId"/>
            </ns2:Name>
          </ns2:ExternalIdentifier>
        </ns2:ExtrinsicObject>
        <ns2:ExtrinsicObject mimeType="text/xml" lid="urn:uuid:48cc245f-3aa6-42f7-aa80-10adf3732eb5" objectType="urn:uuid:7edca82f-054d-47f2-a032-9b2a5b5186c1" status="urn:oasis:names:tc:ebxml-regrep:StatusType:Approved" id="urn:uuid:48cc245f-3aa6-42f7-aa80-10adf3732eb5">
          <ns2:Slot name="creationTime">
            <ns2:ValueList>
              <ns2:Value>20201115043624</ns2:Value>
            </ns2:ValueList>
          </ns2:Slot>
          <ns2:Slot name="hash">
            <ns2:ValueList>
              <ns2:Value>2fab5a7dedfd249cfb508083cf36c8e569558889</ns2:Value>
            </ns2:ValueList>
          </ns2:Slot>
          <ns2:Slot name="languageCode">
            <ns2:ValueList>
              <ns2:Value>da-DK</ns2:Value>
            </ns2:ValueList>
          </ns2:Slot>
          <ns2:Slot name="serviceStartTime">
            <ns2:ValueList>
              <ns2:Value>2017053112</ns2:Value>
            </ns2:ValueList>
          </ns2:Slot>
          <ns2:Slot name="serviceStopTime">
            <ns2:ValueList>
              <ns2:Value>2017053113</ns2:Value>
            </ns2:ValueList>
          </ns2:Slot>
          <ns2:Slot name="repositoryUniqueId">
            <ns2:ValueList>
              <ns2:Value>1.2.208.176.43210.8.10.11</ns2:Value>
            </ns2:ValueList>
          </ns2:Slot>
          <ns2:Slot name="size">
            <ns2:ValueList>
              <ns2:Value>9758</ns2:Value>
            </ns2:ValueList>
          </ns2:Slot>
          <ns2:Slot name="sourcePatientId">
            <ns2:ValueList>
              <ns2:Value>0405732615^^^&1.2.208.176.1.2&ISO</ns2:Value>
            </ns2:ValueList>
          </ns2:Slot>
          <ns2:Name>
            <ns2:LocalizedString xml:lang="en-US" charset="UTF-8" value="Dato og tidspunkt for m�de mellem patient og sundhedsperson"/>
          </ns2:Name>
          <ns2:VersionInfo versionName="1"/>
          <ns2:Classification classificationScheme="urn:uuid:93606bcf-9494-43ec-9b4e-a7748d1a838d" classifiedObject="urn:uuid:48cc245f-3aa6-42f7-aa80-10adf3732eb5" nodeRepresentation="" id="urn:uuid:d14dc6c2-a937-422d-96f6-868cef9aa595">
            <ns2:Slot name="authorInstitution">
              <ns2:ValueList>
                <ns2:Value>R�ntgen og scanning^^^^^&1.2.208.176.1.1&ISO^^^^678401000016005</ns2:Value>
              </ns2:ValueList>
            </ns2:Slot>
          </ns2:Classification>
          <ns2:Classification classificationScheme="urn:uuid:41a5887f-8865-4c09-adf7-e362475b143a" classifiedObject="urn:uuid:48cc245f-3aa6-42f7-aa80-10adf3732eb5" nodeRepresentation="001" id="urn:uuid:c920a301-a4ef-44fd-b850-1905e80799f6">
            <ns2:Slot name="codingScheme">
              <ns2:ValueList>
                <ns2:Value>1.2.208.184.100.9</ns2:Value>
              </ns2:ValueList>
            </ns2:Slot>
            <ns2:Name>
              <ns2:LocalizedString xml:lang="en-US" charset="UTF-8" value="Klinisk rapport"/>
            </ns2:Name>
          </ns2:Classification>
          <ns2:Classification classificationScheme="urn:uuid:a09d5840-386c-46f2-b5ad-9c3699a4309d" classifiedObject="urn:uuid:48cc245f-3aa6-42f7-aa80-10adf3732eb5" nodeRepresentation="urn:ad:dk:medcom:appointment" id="urn:uuid:a3d8a57d-76bf-4752-888d-13ea5d4f3391">
            <ns2:Slot name="codingScheme">
              <ns2:ValueList>
                <ns2:Value>1.2.208.184.14.1</ns2:Value>
              </ns2:ValueList>
            </ns2:Slot>
            <ns2:Name>
              <ns2:LocalizedString xml:lang="en-US" charset="UTF-8" value="DK CDA APD"/>
            </ns2:Name>
          </ns2:Classification>
          <ns2:Classification classificationScheme="urn:uuid:f33fb8ac-18af-42cc-ae0e-ed0b0bdb91e1" classifiedObject="urn:uuid:48cc245f-3aa6-42f7-aa80-10adf3732eb5" nodeRepresentation="22232009" id="urn:uuid:82c1f486-6bee-432d-b4fd-72bb32c46e81">
            <ns2:Slot name="codingScheme">
              <ns2:ValueList>
                <ns2:Value>2.16.840.1.113883.6.96</ns2:Value>
              </ns2:ValueList>
            </ns2:Slot>
            <ns2:Name>
              <ns2:LocalizedString xml:lang="en-US" charset="UTF-8" value="hospital"/>
            </ns2:Name>
          </ns2:Classification>
          <ns2:Classification classificationScheme="urn:uuid:cccf5598-8b07-4b77-a05e-ae952c785ead" classifiedObject="urn:uuid:48cc245f-3aa6-42f7-aa80-10adf3732eb5" nodeRepresentation="408443003" id="urn:uuid:80df54f5-acbe-4d47-b386-036f854645c3">
            <ns2:Slot name="codingScheme">
              <ns2:ValueList>
                <ns2:Value>2.16.840.1.113883.6.96</ns2:Value>
              </ns2:ValueList>
            </ns2:Slot>
            <ns2:Name>
              <ns2:LocalizedString xml:lang="en-US" charset="UTF-8" value="almen medicin"/>
            </ns2:Name>
          </ns2:Classification>
          <ns2:Classification classificationScheme="urn:uuid:f0306f51-975f-434e-a61c-c59651d33983" classifiedObject="urn:uuid:48cc245f-3aa6-42f7-aa80-10adf3732eb5" nodeRepresentation="39289-4" id="urn:uuid:1a3a3a7f-b237-4157-8ee7-1b3cf8049c98">
            <ns2:Slot name="codingScheme">
              <ns2:ValueList>
                <ns2:Value>2.16.840.1.113883.6.1</ns2:Value>
              </ns2:ValueList>
            </ns2:Slot>
            <ns2:Name>
              <ns2:LocalizedString xml:lang="en-US" charset="UTF-8" value="Dato og tidspunkt for m�de mellem patient og sundhedsperson"/>
            </ns2:Name>
          </ns2:Classification>
          <ns2:Classification classificationScheme="urn:uuid:f4f85eac-e6cb-4883-b524-f2705394840f" classifiedObject="urn:uuid:48cc245f-3aa6-42f7-aa80-10adf3732eb5" nodeRepresentation="N" id="urn:uuid:75a2c8cf-3194-4c6a-83c7-65a10511de02">
            <ns2:Slot name="codingScheme">
              <ns2:ValueList>
                <ns2:Value>2.16.840.1.113883.5.25</ns2:Value>
              </ns2:ValueList>
            </ns2:Slot>
            <ns2:Name>
              <ns2:LocalizedString xml:lang="en-US" charset="UTF-8" value="N"/>
            </ns2:Name>
          </ns2:Classification>
          <ns2:ExternalIdentifier registryObject="urn:uuid:48cc245f-3aa6-42f7-aa80-10adf3732eb5" identificationScheme="urn:uuid:58a6f841-87b3-4a3e-92fd-a8ffeff98427" value="0405732615^^^&1.2.208.176.1.2&ISO" id="urn:uuid:00032fc5-71d7-41e6-912e-2478988ccc42">
            <ns2:Name>
              <ns2:LocalizedString value="XDSDocumentEntry.patientId"/>
            </ns2:Name>
          </ns2:ExternalIdentifier>
          <ns2:ExternalIdentifier registryObject="urn:uuid:48cc245f-3aa6-42f7-aa80-10adf3732eb5" identificationScheme="urn:uuid:2e82c1f6-a085-4c72-9da3-8640a32e42ab" value="3928941150207761919.6052203964123326052.1530405732615" id="urn:uuid:601faf3d-0e2f-4701-988f-df25930016b7">
            <ns2:Name>
              <ns2:LocalizedString value="XDSDocumentEntry.uniqueId"/>
            </ns2:Name>
          </ns2:ExternalIdentifier>
        </ns2:ExtrinsicObject>
        <ns2:ExtrinsicObject mimeType="text/xml" lid="urn:uuid:f8a98754-c844-4cf5-9ab3-287ce0a6f64b" objectType="urn:uuid:7edca82f-054d-47f2-a032-9b2a5b5186c1" status="urn:oasis:names:tc:ebxml-regrep:StatusType:Approved" id="urn:uuid:f8a98754-c844-4cf5-9ab3-287ce0a6f64b">
          <ns2:Slot name="creationTime">
            <ns2:ValueList>
              <ns2:Value>20201125081050</ns2:Value>
            </ns2:ValueList>
          </ns2:Slot>
          <ns2:Slot name="hash">
            <ns2:ValueList>
              <ns2:Value>2fab5a7dedfd249cfb508083cf36c8e569558889</ns2:Value>
            </ns2:ValueList>
          </ns2:Slot>
          <ns2:Slot name="languageCode">
            <ns2:ValueList>
              <ns2:Value>da-DK</ns2:Value>
            </ns2:ValueList>
          </ns2:Slot>
          <ns2:Slot name="serviceStartTime">
            <ns2:ValueList>
              <ns2:Value>2017053112</ns2:Value>
            </ns2:ValueList>
          </ns2:Slot>
          <ns2:Slot name="serviceStopTime">
            <ns2:ValueList>
              <ns2:Value>2017053113</ns2:Value>
            </ns2:ValueList>
          </ns2:Slot>
          <ns2:Slot name="repositoryUniqueId">
            <ns2:ValueList>
              <ns2:Value>1.2.208.176.43210.8.10.11</ns2:Value>
            </ns2:ValueList>
          </ns2:Slot>
          <ns2:Slot name="size">
            <ns2:ValueList>
              <ns2:Value>9758</ns2:Value>
            </ns2:ValueList>
          </ns2:Slot>
          <ns2:Slot name="sourcePatientId">
            <ns2:ValueList>
              <ns2:Value>0405732615^^^&1.2.208.176.1.2&ISO</ns2:Value>
            </ns2:ValueList>
          </ns2:Slot>
          <ns2:Name>
            <ns2:LocalizedString xml:lang="en-US" charset="UTF-8" value="Dato og tidspunkt for m�de mellem patient og sundhedsperson"/>
          </ns2:Name>
          <ns2:VersionInfo versionName="1"/>
          <ns2:Classification classificationScheme="urn:uuid:93606bcf-9494-43ec-9b4e-a7748d1a838d" classifiedObject="urn:uuid:f8a98754-c844-4cf5-9ab3-287ce0a6f64b" nodeRepresentation="" id="urn:uuid:a416bbc3-a042-4e39-b4ff-eb930167d372">
            <ns2:Slot name="authorInstitution">
              <ns2:ValueList>
                <ns2:Value>R�ntgen og scanning^^^^^&1.2.208.176.1.1&ISO^^^^678401000016005</ns2:Value>
              </ns2:ValueList>
            </ns2:Slot>
          </ns2:Classification>
          <ns2:Classification classificationScheme="urn:uuid:41a5887f-8865-4c09-adf7-e362475b143a" classifiedObject="urn:uuid:f8a98754-c844-4cf5-9ab3-287ce0a6f64b" nodeRepresentation="001" id="urn:uuid:ac71711c-c50a-4afb-bfdd-6989c43025ac">
            <ns2:Slot name="codingScheme">
              <ns2:ValueList>
                <ns2:Value>1.2.208.184.100.9</ns2:Value>
              </ns2:ValueList>
            </ns2:Slot>
            <ns2:Name>
              <ns2:LocalizedString xml:lang="en-US" charset="UTF-8" value="Klinisk rapport"/>
            </ns2:Name>
          </ns2:Classification>
          <ns2:Classification classificationScheme="urn:uuid:a09d5840-386c-46f2-b5ad-9c3699a4309d" classifiedObject="urn:uuid:f8a98754-c844-4cf5-9ab3-287ce0a6f64b" nodeRepresentation="urn:ad:dk:medcom:appointment" id="urn:uuid:94dd8fb1-ad21-4f63-804d-2fb66dc6effc">
            <ns2:Slot name="codingScheme">
              <ns2:ValueList>
                <ns2:Value>1.2.208.184.14.1</ns2:Value>
              </ns2:ValueList>
            </ns2:Slot>
            <ns2:Name>
              <ns2:LocalizedString xml:lang="en-US" charset="UTF-8" value="DK CDA APD"/>
            </ns2:Name>
          </ns2:Classification>
          <ns2:Classification classificationScheme="urn:uuid:f33fb8ac-18af-42cc-ae0e-ed0b0bdb91e1" classifiedObject="urn:uuid:f8a98754-c844-4cf5-9ab3-287ce0a6f64b" nodeRepresentation="22232009" id="urn:uuid:26c8a77e-6450-4206-8bec-98d5c9664ca1">
            <ns2:Slot name="codingScheme">
              <ns2:ValueList>
                <ns2:Value>2.16.840.1.113883.6.96</ns2:Value>
              </ns2:ValueList>
            </ns2:Slot>
            <ns2:Name>
              <ns2:LocalizedString xml:lang="en-US" charset="UTF-8" value="hospital"/>
            </ns2:Name>
          </ns2:Classification>
          <ns2:Classification classificationScheme="urn:uuid:cccf5598-8b07-4b77-a05e-ae952c785ead" classifiedObject="urn:uuid:f8a98754-c844-4cf5-9ab3-287ce0a6f64b" nodeRepresentation="408443003" id="urn:uuid:9d94ef7a-2b88-4813-bad4-b5d7729a42bb">
            <ns2:Slot name="codingScheme">
              <ns2:ValueList>
                <ns2:Value>2.16.840.1.113883.6.96</ns2:Value>
              </ns2:ValueList>
            </ns2:Slot>
            <ns2:Name>
              <ns2:LocalizedString xml:lang="en-US" charset="UTF-8" value="almen medicin"/>
            </ns2:Name>
          </ns2:Classification>
          <ns2:Classification classificationScheme="urn:uuid:f0306f51-975f-434e-a61c-c59651d33983" classifiedObject="urn:uuid:f8a98754-c844-4cf5-9ab3-287ce0a6f64b" nodeRepresentation="39289-4" id="urn:uuid:f5b19113-2c1a-412c-b355-85d416b38892">
            <ns2:Slot name="codingScheme">
              <ns2:ValueList>
                <ns2:Value>2.16.840.1.113883.6.1</ns2:Value>
              </ns2:ValueList>
            </ns2:Slot>
            <ns2:Name>
              <ns2:LocalizedString xml:lang="en-US" charset="UTF-8" value="Dato og tidspunkt for m�de mellem patient og sundhedsperson"/>
            </ns2:Name>
          </ns2:Classification>
          <ns2:Classification classificationScheme="urn:uuid:f4f85eac-e6cb-4883-b524-f2705394840f" classifiedObject="urn:uuid:f8a98754-c844-4cf5-9ab3-287ce0a6f64b" nodeRepresentation="N" id="urn:uuid:01085d22-57a4-4f89-8443-61beb059d808">
            <ns2:Slot name="codingScheme">
              <ns2:ValueList>
                <ns2:Value>2.16.840.1.113883.5.25</ns2:Value>
              </ns2:ValueList>
            </ns2:Slot>
            <ns2:Name>
              <ns2:LocalizedString xml:lang="en-US" charset="UTF-8" value="N"/>
            </ns2:Name>
          </ns2:Classification>
          <ns2:ExternalIdentifier registryObject="urn:uuid:f8a98754-c844-4cf5-9ab3-287ce0a6f64b" identificationScheme="urn:uuid:58a6f841-87b3-4a3e-92fd-a8ffeff98427" value="0405732615^^^&1.2.208.176.1.2&ISO" id="urn:uuid:0dbe7e81-ae59-489e-b6d8-00a682ae51e1">
            <ns2:Name>
              <ns2:LocalizedString value="XDSDocumentEntry.patientId"/>
            </ns2:Name>
          </ns2:ExternalIdentifier>
          <ns2:ExternalIdentifier registryObject="urn:uuid:f8a98754-c844-4cf5-9ab3-287ce0a6f64b" identificationScheme="urn:uuid:2e82c1f6-a085-4c72-9da3-8640a32e42ab" value="3928941150207761919.6052203964123326052.1530405732615" id="urn:uuid:c1c5c11c-5825-436c-b4ad-f9a6df29c01b">
            <ns2:Name>
              <ns2:LocalizedString value="XDSDocumentEntry.uniqueId"/>
            </ns2:Name>
          </ns2:ExternalIdentifier>
        </ns2:ExtrinsicObject>
        <ns2:ExtrinsicObject mimeType="text/xml" lid="urn:uuid:801ca1ed-d502-41f5-a70b-bdbcdc7a67c5" objectType="urn:uuid:7edca82f-054d-47f2-a032-9b2a5b5186c1" status="urn:oasis:names:tc:ebxml-regrep:StatusType:Approved" id="urn:uuid:801ca1ed-d502-41f5-a70b-bdbcdc7a67c5">
          <ns2:Slot name="creationTime">
            <ns2:ValueList>
              <ns2:Value>20201125081407</ns2:Value>
            </ns2:ValueList>
          </ns2:Slot>
          <ns2:Slot name="hash">
            <ns2:ValueList>
              <ns2:Value>2fab5a7dedfd249cfb508083cf36c8e569558889</ns2:Value>
            </ns2:ValueList>
          </ns2:Slot>
          <ns2:Slot name="languageCode">
            <ns2:ValueList>
              <ns2:Value>da-DK</ns2:Value>
            </ns2:ValueList>
          </ns2:Slot>
          <ns2:Slot name="serviceStartTime">
            <ns2:ValueList>
              <ns2:Value>2017053112</ns2:Value>
            </ns2:ValueList>
          </ns2:Slot>
          <ns2:Slot name="serviceStopTime">
            <ns2:ValueList>
              <ns2:Value>2017053113</ns2:Value>
            </ns2:ValueList>
          </ns2:Slot>
          <ns2:Slot name="repositoryUniqueId">
            <ns2:ValueList>
              <ns2:Value>1.2.208.176.43210.8.10.11</ns2:Value>
            </ns2:ValueList>
          </ns2:Slot>
          <ns2:Slot name="size">
            <ns2:ValueList>
              <ns2:Value>9758</ns2:Value>
            </ns2:ValueList>
          </ns2:Slot>
          <ns2:Slot name="sourcePatientId">
            <ns2:ValueList>
              <ns2:Value>0405732615^^^&1.2.208.176.1.2&ISO</ns2:Value>
            </ns2:ValueList>
          </ns2:Slot>
          <ns2:Name>
            <ns2:LocalizedString xml:lang="en-US" charset="UTF-8" value="Dato og tidspunkt for m�de mellem patient og sundhedsperson"/>
          </ns2:Name>
          <ns2:VersionInfo versionName="1"/>
          <ns2:Classification classificationScheme="urn:uuid:93606bcf-9494-43ec-9b4e-a7748d1a838d" classifiedObject="urn:uuid:801ca1ed-d502-41f5-a70b-bdbcdc7a67c5" nodeRepresentation="" id="urn:uuid:336df002-39e9-45cc-9150-663ede29ca3b">
            <ns2:Slot name="authorInstitution">
              <ns2:ValueList>
                <ns2:Value>R�ntgen og scanning^^^^^&1.2.208.176.1.1&ISO^^^^678401000016005</ns2:Value>
              </ns2:ValueList>
            </ns2:Slot>
          </ns2:Classification>
          <ns2:Classification classificationScheme="urn:uuid:41a5887f-8865-4c09-adf7-e362475b143a" classifiedObject="urn:uuid:801ca1ed-d502-41f5-a70b-bdbcdc7a67c5" nodeRepresentation="001" id="urn:uuid:363399f2-ede3-4a10-8107-7252df546205">
            <ns2:Slot name="codingScheme">
              <ns2:ValueList>
                <ns2:Value>1.2.208.184.100.9</ns2:Value>
              </ns2:ValueList>
            </ns2:Slot>
            <ns2:Name>
              <ns2:LocalizedString xml:lang="en-US" charset="UTF-8" value="Klinisk rapport"/>
            </ns2:Name>
          </ns2:Classification>
          <ns2:Classification classificationScheme="urn:uuid:a09d5840-386c-46f2-b5ad-9c3699a4309d" classifiedObject="urn:uuid:801ca1ed-d502-41f5-a70b-bdbcdc7a67c5" nodeRepresentation="urn:ad:dk:medcom:appointment" id="urn:uuid:926faef2-01fe-4483-81d4-66700e3c5dda">
            <ns2:Slot name="codingScheme">
              <ns2:ValueList>
                <ns2:Value>1.2.208.184.14.1</ns2:Value>
              </ns2:ValueList>
            </ns2:Slot>
            <ns2:Name>
              <ns2:LocalizedString xml:lang="en-US" charset="UTF-8" value="DK CDA APD"/>
            </ns2:Name>
          </ns2:Classification>
          <ns2:Classification classificationScheme="urn:uuid:f33fb8ac-18af-42cc-ae0e-ed0b0bdb91e1" classifiedObject="urn:uuid:801ca1ed-d502-41f5-a70b-bdbcdc7a67c5" nodeRepresentation="22232009" id="urn:uuid:a9001e29-31f7-4785-a9a5-09e33b2e3868">
            <ns2:Slot name="codingScheme">
              <ns2:ValueList>
                <ns2:Value>2.16.840.1.113883.6.96</ns2:Value>
              </ns2:ValueList>
            </ns2:Slot>
            <ns2:Name>
              <ns2:LocalizedString xml:lang="en-US" charset="UTF-8" value="hospital"/>
            </ns2:Name>
          </ns2:Classification>
          <ns2:Classification classificationScheme="urn:uuid:cccf5598-8b07-4b77-a05e-ae952c785ead" classifiedObject="urn:uuid:801ca1ed-d502-41f5-a70b-bdbcdc7a67c5" nodeRepresentation="408443003" id="urn:uuid:599076d9-1ed6-4ee4-b1d0-b27a4dcfc9be">
            <ns2:Slot name="codingScheme">
              <ns2:ValueList>
                <ns2:Value>2.16.840.1.113883.6.96</ns2:Value>
              </ns2:ValueList>
            </ns2:Slot>
            <ns2:Name>
              <ns2:LocalizedString xml:lang="en-US" charset="UTF-8" value="almen medicin"/>
            </ns2:Name>
          </ns2:Classification>
          <ns2:Classification classificationScheme="urn:uuid:f0306f51-975f-434e-a61c-c59651d33983" classifiedObject="urn:uuid:801ca1ed-d502-41f5-a70b-bdbcdc7a67c5" nodeRepresentation="39289-4" id="urn:uuid:50c3445e-f4f9-4e1c-a949-2e3103bef63a">
            <ns2:Slot name="codingScheme">
              <ns2:ValueList>
                <ns2:Value>2.16.840.1.113883.6.1</ns2:Value>
              </ns2:ValueList>
            </ns2:Slot>
            <ns2:Name>
              <ns2:LocalizedString xml:lang="en-US" charset="UTF-8" value="Dato og tidspunkt for m�de mellem patient og sundhedsperson"/>
            </ns2:Name>
          </ns2:Classification>
          <ns2:Classification classificationScheme="urn:uuid:f4f85eac-e6cb-4883-b524-f2705394840f" classifiedObject="urn:uuid:801ca1ed-d502-41f5-a70b-bdbcdc7a67c5" nodeRepresentation="N" id="urn:uuid:1b9f2101-244f-444b-9f44-6b4cadff7125">
            <ns2:Slot name="codingScheme">
              <ns2:ValueList>
                <ns2:Value>2.16.840.1.113883.5.25</ns2:Value>
              </ns2:ValueList>
            </ns2:Slot>
            <ns2:Name>
              <ns2:LocalizedString xml:lang="en-US" charset="UTF-8" value="N"/>
            </ns2:Name>
          </ns2:Classification>
          <ns2:ExternalIdentifier registryObject="urn:uuid:801ca1ed-d502-41f5-a70b-bdbcdc7a67c5" identificationScheme="urn:uuid:58a6f841-87b3-4a3e-92fd-a8ffeff98427" value="0405732615^^^&1.2.208.176.1.2&ISO" id="urn:uuid:2f8f748d-f4d3-4660-b16e-c4023eeb3ad5">
            <ns2:Name>
              <ns2:LocalizedString value="XDSDocumentEntry.patientId"/>
            </ns2:Name>
          </ns2:ExternalIdentifier>
          <ns2:ExternalIdentifier registryObject="urn:uuid:801ca1ed-d502-41f5-a70b-bdbcdc7a67c5" identificationScheme="urn:uuid:2e82c1f6-a085-4c72-9da3-8640a32e42ab" value="3928941150207761919.6052203964123326052.1530405732615" id="urn:uuid:f882a473-2578-4085-b5cf-b49dc4509a7d">
            <ns2:Name>
              <ns2:LocalizedString value="XDSDocumentEntry.uniqueId"/>
            </ns2:Name>
          </ns2:ExternalIdentifier>
        </ns2:ExtrinsicObject>
        <ns2:ExtrinsicObject mimeType="text/xml" lid="urn:uuid:6e41e8c0-3d3f-4654-9c26-b65cfbc12c0a" objectType="urn:uuid:7edca82f-054d-47f2-a032-9b2a5b5186c1" status="urn:oasis:names:tc:ebxml-regrep:StatusType:Approved" id="urn:uuid:6e41e8c0-3d3f-4654-9c26-b65cfbc12c0a">
          <ns2:Slot name="creationTime">
            <ns2:ValueList>
              <ns2:Value>20201125081907</ns2:Value>
            </ns2:ValueList>
          </ns2:Slot>
          <ns2:Slot name="hash">
            <ns2:ValueList>
              <ns2:Value>2fab5a7dedfd249cfb508083cf36c8e569558889</ns2:Value>
            </ns2:ValueList>
          </ns2:Slot>
          <ns2:Slot name="languageCode">
            <ns2:ValueList>
              <ns2:Value>da-DK</ns2:Value>
            </ns2:ValueList>
          </ns2:Slot>
          <ns2:Slot name="serviceStartTime">
            <ns2:ValueList>
              <ns2:Value>2017053112</ns2:Value>
            </ns2:ValueList>
          </ns2:Slot>
          <ns2:Slot name="serviceStopTime">
            <ns2:ValueList>
              <ns2:Value>2017053113</ns2:Value>
            </ns2:ValueList>
          </ns2:Slot>
          <ns2:Slot name="repositoryUniqueId">
            <ns2:ValueList>
              <ns2:Value>1.2.208.176.43210.8.10.11</ns2:Value>
            </ns2:ValueList>
          </ns2:Slot>
          <ns2:Slot name="size">
            <ns2:ValueList>
              <ns2:Value>9758</ns2:Value>
            </ns2:ValueList>
          </ns2:Slot>
          <ns2:Slot name="sourcePatientId">
            <ns2:ValueList>
              <ns2:Value>0405732615^^^&1.2.208.176.1.2&ISO</ns2:Value>
            </ns2:ValueList>
          </ns2:Slot>
          <ns2:Name>
            <ns2:LocalizedString xml:lang="en-US" charset="UTF-8" value="Dato og tidspunkt for m�de mellem patient og sundhedsperson"/>
          </ns2:Name>
          <ns2:VersionInfo versionName="1"/>
          <ns2:Classification classificationScheme="urn:uuid:93606bcf-9494-43ec-9b4e-a7748d1a838d" classifiedObject="urn:uuid:6e41e8c0-3d3f-4654-9c26-b65cfbc12c0a" nodeRepresentation="" id="urn:uuid:eb2bc357-18c3-4218-9be0-c1a60ccdebf0">
            <ns2:Slot name="authorInstitution">
              <ns2:ValueList>
                <ns2:Value>R�ntgen og scanning^^^^^&1.2.208.176.1.1&ISO^^^^678401000016005</ns2:Value>
              </ns2:ValueList>
            </ns2:Slot>
          </ns2:Classification>
          <ns2:Classification classificationScheme="urn:uuid:41a5887f-8865-4c09-adf7-e362475b143a" classifiedObject="urn:uuid:6e41e8c0-3d3f-4654-9c26-b65cfbc12c0a" nodeRepresentation="001" id="urn:uuid:1afe3c4d-15d2-47bb-81aa-82daafb70edc">
            <ns2:Slot name="codingScheme">
              <ns2:ValueList>
                <ns2:Value>1.2.208.184.100.9</ns2:Value>
              </ns2:ValueList>
            </ns2:Slot>
            <ns2:Name>
              <ns2:LocalizedString xml:lang="en-US" charset="UTF-8" value="Klinisk rapport"/>
            </ns2:Name>
          </ns2:Classification>
          <ns2:Classification classificationScheme="urn:uuid:a09d5840-386c-46f2-b5ad-9c3699a4309d" classifiedObject="urn:uuid:6e41e8c0-3d3f-4654-9c26-b65cfbc12c0a" nodeRepresentation="urn:ad:dk:medcom:appointment" id="urn:uuid:745aa547-25d3-4218-a4b1-b3812b642616">
            <ns2:Slot name="codingScheme">
              <ns2:ValueList>
                <ns2:Value>1.2.208.184.14.1</ns2:Value>
              </ns2:ValueList>
            </ns2:Slot>
            <ns2:Name>
              <ns2:LocalizedString xml:lang="en-US" charset="UTF-8" value="DK CDA APD"/>
            </ns2:Name>
          </ns2:Classification>
          <ns2:Classification classificationScheme="urn:uuid:f33fb8ac-18af-42cc-ae0e-ed0b0bdb91e1" classifiedObject="urn:uuid:6e41e8c0-3d3f-4654-9c26-b65cfbc12c0a" nodeRepresentation="22232009" id="urn:uuid:0f24a639-6f53-47d9-93e7-6eb14ec26b3d">
            <ns2:Slot name="codingScheme">
              <ns2:ValueList>
                <ns2:Value>2.16.840.1.113883.6.96</ns2:Value>
              </ns2:ValueList>
            </ns2:Slot>
            <ns2:Name>
              <ns2:LocalizedString xml:lang="en-US" charset="UTF-8" value="hospital"/>
            </ns2:Name>
          </ns2:Classification>
          <ns2:Classification classificationScheme="urn:uuid:cccf5598-8b07-4b77-a05e-ae952c785ead" classifiedObject="urn:uuid:6e41e8c0-3d3f-4654-9c26-b65cfbc12c0a" nodeRepresentation="408443003" id="urn:uuid:4b8a61d6-5296-40a8-a19c-9d7dbee9cf9c">
            <ns2:Slot name="codingScheme">
              <ns2:ValueList>
                <ns2:Value>2.16.840.1.113883.6.96</ns2:Value>
              </ns2:ValueList>
            </ns2:Slot>
            <ns2:Name>
              <ns2:LocalizedString xml:lang="en-US" charset="UTF-8" value="almen medicin"/>
            </ns2:Name>
          </ns2:Classification>
          <ns2:Classification classificationScheme="urn:uuid:f0306f51-975f-434e-a61c-c59651d33983" classifiedObject="urn:uuid:6e41e8c0-3d3f-4654-9c26-b65cfbc12c0a" nodeRepresentation="39289-4" id="urn:uuid:426c5ee7-b940-4d64-ad45-e93b819e1b39">
            <ns2:Slot name="codingScheme">
              <ns2:ValueList>
                <ns2:Value>2.16.840.1.113883.6.1</ns2:Value>
              </ns2:ValueList>
            </ns2:Slot>
            <ns2:Name>
              <ns2:LocalizedString xml:lang="en-US" charset="UTF-8" value="Dato og tidspunkt for m�de mellem patient og sundhedsperson"/>
            </ns2:Name>
          </ns2:Classification>
          <ns2:Classification classificationScheme="urn:uuid:f4f85eac-e6cb-4883-b524-f2705394840f" classifiedObject="urn:uuid:6e41e8c0-3d3f-4654-9c26-b65cfbc12c0a" nodeRepresentation="N" id="urn:uuid:9187dc9b-ff91-4166-96ff-51b36c22eac9">
            <ns2:Slot name="codingScheme">
              <ns2:ValueList>
                <ns2:Value>2.16.840.1.113883.5.25</ns2:Value>
              </ns2:ValueList>
            </ns2:Slot>
            <ns2:Name>
              <ns2:LocalizedString xml:lang="en-US" charset="UTF-8" value="N"/>
            </ns2:Name>
          </ns2:Classification>
          <ns2:ExternalIdentifier registryObject="urn:uuid:6e41e8c0-3d3f-4654-9c26-b65cfbc12c0a" identificationScheme="urn:uuid:58a6f841-87b3-4a3e-92fd-a8ffeff98427" value="0405732615^^^&1.2.208.176.1.2&ISO" id="urn:uuid:d0303b8d-fe42-4f9e-8816-38bb5fc3b8b8">
            <ns2:Name>
              <ns2:LocalizedString value="XDSDocumentEntry.patientId"/>
            </ns2:Name>
          </ns2:ExternalIdentifier>
          <ns2:ExternalIdentifier registryObject="urn:uuid:6e41e8c0-3d3f-4654-9c26-b65cfbc12c0a" identificationScheme="urn:uuid:2e82c1f6-a085-4c72-9da3-8640a32e42ab" value="3928941150207761919.6052203964123326052.1530405732615" id="urn:uuid:b90b81c2-ae39-45cb-860a-1b7a1c477154">
            <ns2:Name>
              <ns2:LocalizedString value="XDSDocumentEntry.uniqueId"/>
            </ns2:Name>
          </ns2:ExternalIdentifier>
        </ns2:ExtrinsicObject>
      </ns2:RegistryObjectList>
    </ns4:AdhocQueryResponse>
  </soap:Body>
</soap:Envelope>


Hentning af dokument (ITI-43)

<?xml version="1.0" encoding="UTF-8"?>
<soap:Envelope xmlns:soap="http://schemas.xmlsoap.org/soap/envelope/">
  <soap:Header>
    <wsse:Security>...</wsse:Security>
    <medcom:Header>...</medcom:Header>
    <HsuidHeader xmlns="http://www.nsi.dk/hsuid/2016/08/hsuid-1.1.xsd">
      <Assertion IssueInstant="2020-11-25T07:19:13.765Z" Version="2.0" id="HSUID">
        <Issuer>Aftale</Issuer>
        <AttributeStatement id="HSUIDdata">
          <Attribute Name="nsi:CitizenCivilRegistrationNumber">
            <AttributeValue>0207761919</AttributeValue>
          </Attribute>
          <Attribute Name="nsi:UserType">
            <AttributeValue>nsi:HealthcareProfessional</AttributeValue>
          </Attribute>
          <Attribute Name="nsi:ActingUserCivilRegistrationNumber">
            <AttributeValue>1812292476</AttributeValue>
          </Attribute>
          <Attribute Name="nsi:OrgUsingID" NameFormat="nsi:sor">
            <AttributeValue>1000210010</AttributeValue>
          </Attribute>
          <Attribute Name="nsi:SystemOwnerName">
            <AttributeValue>system owner</AttributeValue>
          </Attribute>
          <Attribute Name="nsi:SystemName">
            <AttributeValue>test aftaler</AttributeValue>
          </Attribute>
          <Attribute Name="nsi:SystemVersion">
            <AttributeValue>1.0</AttributeValue>
          </Attribute>
          <Attribute Name="nsi:OrgResponsibleName">
            <AttributeValue>MyOrganisation</AttributeValue>
          </Attribute>
          <Attribute Name="nsi:ConsentOverride">
            <AttributeValue>false</AttributeValue>
          </Attribute>
          <Attribute Name="nsi:ResponsibleUserCivilRegistrationNumber">
            <AttributeValue>1812292476</AttributeValue>
          </Attribute>
          <Attribute Name="nsi:ResponsibleUserAuthorizationCode">
            <AttributeValue>-</AttributeValue>
          </Attribute>
        </AttributeStatement>
      </Assertion>
    </HsuidHeader>
    <Action xmlns="http://www.w3.org/2005/08/addressing">urn:ihe:iti:2007:RetrieveDocumentSet</Action>
    <MessageID xmlns="http://www.w3.org/2005/08/addressing">urn:uuid:8116b032-b821-427f-befd-dda2d6ed663e</MessageID>
    <To xmlns="http://www.w3.org/2005/08/addressing">http://test1-cnsp.ekstern-test.nspop.dk:8080/ddsrepository</To>
    <ReplyTo xmlns="http://www.w3.org/2005/08/addressing">
      <Address>http://www.w3.org/2005/08/addressing/anonymous</Address>
    </ReplyTo>
  </soap:Header>
  <soap:Body>
    <ns2:RetrieveDocumentSetRequest xmlns:ns6="urn:oasis:names:tc:ebxml-regrep:xsd:lcm:3.0" xmlns:ns5="urn:oasis:names:tc:ebxml-regrep:xsd:query:3.0" xmlns:ns4="urn:oasis:names:tc:ebxml-regrep:xsd:rs:3.0" xmlns:ns3="urn:oasis:names:tc:ebxml-regrep:xsd:rim:3.0" xmlns:ns2="urn:ihe:iti:xds-b:2007">
      <ns2:DocumentRequest>
        <ns2:RepositoryUniqueId>1.2.208.176.43210.8.10.11</ns2:RepositoryUniqueId>
        <ns2:DocumentUniqueId>5619531150207761919.6052203964123326052.1537974544003</ns2:DocumentUniqueId>
      </ns2:DocumentRequest>
    </ns2:RetrieveDocumentSetRequest>
  </soap:Body>
</soap:Envelope>

--uuid:262b6083-c440-4b2b-b621-ad3647c72970
Content-Type: application/xop+xml; charset=UTF-8; type="text/xml"
Content-Transfer-Encoding: binary
Content-ID: <root.message@cxf.apache.org>

<soap:Envelope xmlns:soap="http://schemas.xmlsoap.org/soap/envelope/"><soap:Header><Action xmlns="http://www.w3.org/2005/08/addressing">urn:ihe:iti:2007:RetrieveDocumentSetResponse</Action><MessageID xmlns="http://www.w3.org/2005/08/addressing">urn:uuid:0c36ca40-dce3-4fff-81ea-a096be823e8b</MessageID><To xmlns="http://www.w3.org/2005/08/addressing">http://www.w3.org/2005/08/addressing/anonymous</To><RelatesTo xmlns="http://www.w3.org/2005/08/addressing">urn:uuid:8116b032-b821-427f-befd-dda2d6ed663e</RelatesTo><ns7:Header xmlns:ns13="urn:oasis:names:tc:ebxml-regrep:xsd:lcm:3.0" xmlns:ns12="urn:oasis:names:tc:ebxml-regrep:xsd:query:3.0" xmlns:ns11="urn:oasis:names:tc:ebxml-regrep:xsd:cms:3.0" xmlns:ns10="urn:oasis:names:tc:ebxml-regrep:xsd:rs:3.0" xmlns:ns9="urn:oasis:names:tc:ebxml-regrep:xsd:rim:3.0" xmlns:ns8="http://www.nsi.dk/hsuid/2016/08/hsuid-1.1.xsd" xmlns:ns7="http://www.medcom.dk/dgws/2006/04/dgws-1.0.xsd" xmlns:ns6="http://docs.oasis-open.org/wss/2004/01/oasis-200401-wss-wssecurity-secext-1.0.xsd" xmlns:ns5="http://www.w3.org/2000/09/xmldsig#" xmlns:ns4="urn:oasis:names:tc:SAML:2.0:assertion" xmlns:ns3="http://docs.oasis-open.org/wss/2004/01/oasis-200401-wss-wssecurity-utility-1.0.xsd" xmlns:ns2="urn:ihe:iti:xds-b:2007"><ns7:SecurityLevel>4</ns7:SecurityLevel><ns7:Linking><ns7:MessageID>AAABdf5FRDFnpsQl4tpu4VNPU0k=</ns7:MessageID></ns7:Linking><ns7:RequireNonRepudiationReceipt>no</ns7:RequireNonRepudiationReceipt></ns7:Header></soap:Header><soap:Body><ns2:RetrieveDocumentSetResponse xmlns:ns13="urn:oasis:names:tc:ebxml-regrep:xsd:lcm:3.0" xmlns:ns12="urn:oasis:names:tc:ebxml-regrep:xsd:query:3.0" xmlns:ns11="urn:oasis:names:tc:ebxml-regrep:xsd:cms:3.0" xmlns:ns10="urn:oasis:names:tc:ebxml-regrep:xsd:rs:3.0" xmlns:ns9="urn:oasis:names:tc:ebxml-regrep:xsd:rim:3.0" xmlns:ns8="http://www.nsi.dk/hsuid/2016/08/hsuid-1.1.xsd" xmlns:ns7="http://www.medcom.dk/dgws/2006/04/dgws-1.0.xsd" xmlns:ns6="http://docs.oasis-open.org/wss/2004/01/oasis-200401-wss-wssecurity-secext-1.0.xsd" xmlns:ns5="http://www.w3.org/2000/09/xmldsig#" xmlns:ns4="urn:oasis:names:tc:SAML:2.0:assertion" xmlns:ns3="http://docs.oasis-open.org/wss/2004/01/oasis-200401-wss-wssecurity-utility-1.0.xsd" xmlns:ns2="urn:ihe:iti:xds-b:2007"><ns10:RegistryResponse status="urn:oasis:names:tc:ebxml-regrep:ResponseStatusType:Success"/><ns2:DocumentResponse><ns2:RepositoryUniqueId>1.2.208.176.43210.8.10.11</ns2:RepositoryUniqueId><ns2:DocumentUniqueId>5619531150207761919.6052203964123326052.1537974544003</ns2:DocumentUniqueId><ns2:mimeType>text/xml</ns2:mimeType><ns2:Document><xop:Include xmlns:xop="http://www.w3.org/2004/08/xop/include" href="cid:52611274-e2a0-48ec-9816-15da7674b92f-96@urn%3Aihe%3Aiti%3Axds-b%3A2007"/></ns2:Document></ns2:DocumentResponse></ns2:RetrieveDocumentSetResponse></soap:Body></soap:Envelope>
--uuid:262b6083-c440-4b2b-b621-ad3647c72970
Content-Type: application/octet-stream
Content-Transfer-Encoding: binary
Content-ID: <52611274-e2a0-48ec-9816-15da7674b92f-96@urn:ihe:iti:xds-b:2007>

<ClinicalDocument xmlns="urn:hl7-org:v3" xmlns:xsi="http://www.w3.org/2001/XMLSchema-instance" classCode="DOCCLIN" moodCode="EVN" xsi:schemaLocation="urn:hl7-org:v3 ../../PHMR/Schema/CDA_SDTC.xsd">
  <realmCode code="DK"/>
  <typeId extension="POCD_HD000040" root="2.16.840.1.113883.1.3"/>
  <!-- MedCom DK CDA APD profile OID -->
  <templateId root="1.2.208.184.14.1"/>
  <id assigningAuthorityName="MedCom" extension="aa2386d0-79ea-11e3-981f-0800200c9a66" root="1.2.208.184"/>
  <!-- LOINC code for appointment date -->
  <code code="39289-4" codeSystem="2.16.840.1.113883.6.1" codeSystemName="LOINC" displayName="Dato og tidspunkt for møde mellem patient og sundhedsperson"/>
  <!-- title = "Aftale for" + patient id -->
  <title>Aftale for 2512489996</title>
  <effectiveTime value="20170113100000+0100"/>
  <confidentialityCode code="N" codeSystem="2.16.840.1.113883.5.25"/>
  <languageCode code="da-DK"/>

  <!-- information about the patient-->
  <recordTarget contextControlCode="OP" typeCode="RCT">
    <patientRole classCode="PAT">
      <id assigningAuthorityName="CPR" extension="2512489996" root="1.2.208.176.1.2"/>
      <addr use="H">
        <streetAddressLine>Skovvejen 12</streetAddressLine>
        <streetAddressLine>Landet</streetAddressLine>
        <postalCode>5700</postalCode>
        <city>Svendborg</city>
        <country>Danmark</country>
      </addr>
      <telecom use="H" value="tel:65123456"/>
      <telecom use="WP" value="mailto:nab@udkantsdanmark.dk"/>
      <patient classCode="PSN" determinerCode="INSTANCE">
        <name>
          <given>Nancy</given>
          <given>Ann</given>
          <family>Berggren</family>
        </name>
        <administrativeGenderCode code="F" codeSystem="2.16.840.1.113883.5.1"/>
        <birthTime value="19481225000000+0000"/>
      </patient>
    </patientRole>
  </recordTarget>

  <!-- the health care organisation and person responsible for the appointment -->
  <author contextControlCode="OP" typeCode="AUT">
  <time value="20170216100000+0100"/>
  <assignedAuthor classCode="ASSIGNED">
      <id assigningAuthorityName="SOR" extension="242621000016001" root="1.2.208.176.1.1"/>
      <addr use="WP">
        <streetAddressLine>Valdemarsgade 53</streetAddressLine>
        <postalCode>5700</postalCode>
        <city>Svendborg</city>
        <country>Danmark</country>
      </addr>
      <telecom use="WP" value="tel:65113333-1"/>
      <assignedPerson classCode="PSN" determinerCode="INSTANCE">
        <name>
          <prefix>Læge</prefix>
           <given>Jens</given>
          <family>Jensen</family>
        </name>
      </assignedPerson>
      <representedOrganization classCode="ORG" determinerCode="INSTANCE">
        <name>OUH Radiologisk Afdeling (Svendborg)</name>
        <telecom nullFlavor="NI"/>
        <addr use="WP">
          <streetAddressLine nullFlavor="NI"/>
        </addr>
      </representedOrganization>
    </assignedAuthor>
  </author>

  <!-- the organisation responsible for maintaing the CDA document -->
  <custodian typeCode="CST">
  <assignedCustodian classCode="ASSIGNED">
      <representedCustodianOrganization classCode="ORG" determinerCode="INSTANCE">
        <id assigningAuthorityName="SOR" extension="515361000016007" root="1.2.208.176.1.1"/>
        <name>OUH Klinisk IT (Odense)</name>
        <telecom use="WP" value="tel:66113333-2"/>
        <addr use="WP">
          <streetAddressLine>J. B. Winsløwsvej 4 1</streetAddressLine>
          <postalCode>5000</postalCode>
          <city>Odense C</city>
          <country>Danmark</country>
        </addr>
      </representedCustodianOrganization>
    </assignedCustodian>
  </custodian>

  <!-- the date and time for when the service event will take place -->
  <documentationOf typeCode="DOC">
    <serviceEvent classCode="MPROT" moodCode="EVN">
      <effectiveTime>
        <low value="20170531110000+0100"/>
        <high value="20170531120000+0100"/>
      </effectiveTime>
    </serviceEvent>
  </documentationOf>

  <!-- CDA Body -->
  <component contextConductionInd="true" typeCode="COMP">
    <structuredBody classCode="DOCBODY" moodCode="EVN">

      <component contextConductionInd="true" typeCode="COMP">

        <section classCode="DOCSECT" moodCode="EVN">
          <!-- DK APD Plan of treatment section template -->
          <templateId extension="2017-03-10" root="1.2.208.184.14.11.1"/>
          <code code="18776-5" codeSystem="2.16.840.1.113883.6.1" codeSystemName="LOINC" displayName="Plan of care note"/>
          <title>Aftale</title>
          <text>Aftale-tekst-her</text>

          <entry>
            <encounter classCode="ENC" moodCode="APT">
              <!-- DK APD Planned Encounter template -->
              <templateId extension="2017-03-10" root="1.2.208.184.14.11.2"/>

              <id assigningAuthorityName="MedCom" extension="9a6d1bac-17d3-4195-89a4-1121bc809b4d" root="1.2.208.184"/>
              <code code="185353001" codeSystem="2.16.840.1.113883.6.96" codeSystemName="SNOMED CT" displayName="Aftale dato">
              </code>
              <statusCode code="active"/>

              <!-- time period for the planned health care service -->
              <effectiveTime>
                <low value="20170531110000+0100"/>
                <high value="20170531120000+0100"/>
              </effectiveTime>

              <!-- responsible organisation/person for the health care service -->
              <performer typeCode="PRF">
                <assignedEntity classCode="ASSIGNED">
                  <id assigningAuthorityName="SOR" extension="320161000016005" root="1.2.208.176.1.1"/>
                  <addr use="WP">
                    <streetAddressLine>Valdemarsgade 53</streetAddressLine>
                    <postalCode>5700</postalCode>
                    <city>Svendborg</city>
                    <country>Danmark</country>
                  </addr>
                  <telecom use="WP" value="tel:66113333-3"/>
                  <assignedPerson classCode="PSN" determinerCode="INSTANCE">
                    <name>
                      <prefix>Læge</prefix>
                      <given>Anders</given>
                      <family>Andersen</family>
                    </name>
                  </assignedPerson>
                  <representedOrganization classCode="ORG" determinerCode="INSTANCE">
                    <name>OUH Radiologisk Ambulatorium (Nyborg)</name>
                    <telecom nullFlavor="NI"/>
                    <addr use="WP">
                      <streetAddressLine nullFlavor="NI"/>
                    </addr>
                  </representedOrganization>
                </assignedEntity>
              </performer>

              <!-- organisation/person who are requesting the appointment (placer) -->
              <author contextControlCode="OP" typeCode="AUT">
                <time value="20170216100000+0100"/>
                <assignedAuthor classCode="ASSIGNED">
                  <id assigningAuthorityName="SOR" extension="48681000016007" root="1.2.208.176.1.1"/>
                  <addr use="WP">
                    <streetAddressLine>Toldbodvej 9</streetAddressLine>
                    <postalCode>5700</postalCode>
                    <city>Svendborg</city>
                    <country>Danmark</country>
                  </addr>
                  <telecom use="WP" value="tel:62214518"/>
                  <assignedPerson classCode="PSN" determinerCode="INSTANCE">
                    <name>
                      <given>Anders</given>
                      <family>Andersen</family>
                    </name>
                  </assignedPerson>
                  <representedOrganization classCode="ORG" determinerCode="INSTANCE">
                    <name>Lægerne Toldbodvej</name>
                    <telecom nullFlavor="NI"/>
                    <addr use="WP">
                      <streetAddressLine nullFlavor="NI"/>
                    </addr>
                  </representedOrganization>
                </assignedAuthor>
              </author>

              <!-- location for the planned health care service -->
              <participant typeCode="LOC">
                <participantRole classCode="SDLOC">
                  <!-- DK Service Delivery Location template -->
                  <templateId extension="2017-03-10" root="1.2.208.184.14.11.3"/>
                  <id assigningAuthorityName="SOR" extension="320161000016005" root="1.2.208.176.1.1"/>
                  <addr use="WP">
                    <streetAddressLine>Vestergade 17</streetAddressLine>
                    <postalCode>5800</postalCode>
                    <city>Nyborg</city>
                    <country>Danmark</country>
                  </addr>
                  <telecom use="WP" value="tel:66113333-4"/>
                  <playingEntity classCode="PLC">
                    <name>OUH Radiologisk Ambulatorium (Nyborg)</name>
                  </playingEntity>
                </participantRole>
              </participant>

              <!-- reason for the planned health care service -->
              <entryRelationship typeCode="RSON">
                <observation classCode="OBS" moodCode="RQO">
                  <code code="NI" displayName="Ekkokardiografi (Ultralydsundersøgelse af hjertet)"/>
                </observation>
              </entryRelationship>
            </encounter>
          </entry>

        </section>

      </component>

    </structuredBody>
  </component>
</ClinicalDocument>
--uuid:262b6083-c440-4b2b-b621-ad3647c72970--


 IDWS eksempel

Eksemplet er med sikkerhedsheadere.

Fremsøgning af metadata dokumentoplysninger (ITI-18)

Brugerhistorie: Borger søger alle dokumenter sig selv - EGNE_AFTALER

<?xml version="1.0" encoding="UTF-8"?>
<soapenv:Envelope xmlns:soapenv="http://schemas.xmlsoap.org/soap/envelope/" xmlns:ds="http://www.w3.org/2000/09/xmldsig#" xmlns:saml="urn:oasis:names:tc:SAML:2.0:assertion" xmlns:sbf="urn:liberty:sb" xmlns:sbfprofile="urn:liberty:sb:profile" xmlns:wsa="http://www.w3.org/2005/08/addressing" xmlns:wsse="http://docs.oasis-open.org/wss/2004/01/oasis-200401-wss-wssecurity-secext-1.0.xsd" xmlns:wst="http://schemas.xmlsoap.org/ws/2005/02/trust" xmlns:wsu="http://docs.oasis-open.org/wss/2004/01/oasis-200401-wss-wssecurity-utility-1.0.xsd" xmlns:xsi="http://www.w3.org/2001/XMLSchema-instance">
  <soapenv:Header>
    <wsse:Security mustUnderstand="1" wsu:Id="security">
      <wsu:Timestamp wsu:Id="ts">
        <wsu:Created>2023-12-21T09:25:34Z</wsu:Created>
      </wsu:Timestamp>
      <saml:Assertion xmlns:xs="http://www.w3.org/2001/XMLSchema" xmlns:ds="http://www.w3.org/2000/09/xmldsig#" xmlns:saml="urn:oasis:names:tc:SAML:2.0:assertion" xmlns:xsi="http://www.w3.org/2001/XMLSchema-instance" ID="_05932547-d165-4e6b-a1d3-ea69bd3e971f" IssueInstant="2023-12-21T09:25:34Z" Version="2.0">
        <saml:Issuer>TEST1-NSP-STS</saml:Issuer>
        <ds:Signature Id="OCESSignature">
          <ds:SignedInfo>
            <ds:CanonicalizationMethod Algorithm="http://www.w3.org/2001/10/xml-exc-c14n#"/>
            <ds:SignatureMethod Algorithm="http://www.w3.org/2000/09/xmldsig#rsa-sha1"/>
            <ds:Reference URI="#_05932547-d165-4e6b-a1d3-ea69bd3e971f">
              <ds:Transforms>
                <ds:Transform Algorithm="http://www.w3.org/2000/09/xmldsig#enveloped-signature"/>
                <ds:Transform Algorithm="http://www.w3.org/2001/10/xml-exc-c14n#"/>
              </ds:Transforms>
              <ds:DigestMethod Algorithm="http://www.w3.org/2000/09/xmldsig#sha1"/>
              <ds:DigestValue>go0rXCgg6J0fYiS6i19rnOHIYDc=</ds:DigestValue>
            </ds:Reference>
          </ds:SignedInfo>
          <ds:SignatureValue>A/43QOIKVwIx2FAr5BZXppeMfN2QtA4qlNrRurM8Vp5fV8d0+SR9QfsejaKXz8Ubpeq6Pb72bmqIzhbS+Zp2BGa67zsducNOMnr90bBt3q354ttZYfRAf6ahO+IJ8yQJ+7zlJB2FyuSKplfzLw/4CZH8FdoApTfdg9ljChhwWWj57hniDUB9Qw1cHHmmh40c0I8Sj09agsARtDKK/TT10NSR1Dckak9V/bJFGEnRufd7BWxjiLRdk9NSyHJvyHpxUnIUqebrf9E5YEr0+Z4LLvb7nfF+j8Yfdp52gueMxd+OANlhpMmNAEMySeRo1uCDqsfbrTPOt6bsgpV0wbtVfjCneeR6XNZdOgNBc0JsGtr6RCFLaJQuXurFN10floJo0ALPxhNbhHcIUi/22LrslVp7KkbUuxp2409D7OAJWMl0r6FxSdsR3UkoTOiROZXWzVd3jWyB0xBp12PDSIr31Ql2VUwXV9Vcnqzb9aJtv2mkflmItNO2Hm2vzjnItrtw</ds:SignatureValue>
          <ds:KeyInfo>
            <ds:X509Data>
              <ds:X509Certificate>MIIGiDCCBLygAwIBAgIUR5IfpZdXnxp/UHxA0KWAcKzWcm4wQQYJKoZIhvcNAQEKMDSgDzANBglghkgBZQMEAgEFAKEcMBoGCSqGSIb3DQEBCDANBglghkgBZQMEAgEFAKIDAgEgMGsxLTArBgNVBAMMJERlbiBEYW5za2UgU3RhdCBPQ0VTIHVkc3RlZGVuZGUtQ0EgMTETMBEGA1UECwwKVGVzdCAtIGN0aTEYMBYGA1UECgwPRGVuIERhbnNrZSBTdGF0MQswCQYDVQQGEwJESzAeFw0yMzA1MTIxMTIzMDFaFw0yNjA1MTExMTIzMDBaMIGeMR0wGwYDVQQDDBRTT1NJIFRlc3QgRmVkZXJhdGlvbjE3MDUGA1UEBRMuVUk6REstTzpHOjU4ZjEwNDNkLTNkMmYtNGRlZC1hYjUwLTk0MGRiNDc3NmExODEeMBwGA1UECgwVU3VuZGhlZHNkYXRhc3R5cmVsc2VuMRcwFQYDVQRhDA5OVFJESy0zMzI1Nzg3MjELMAkGA1UEBhMCREswggGiMA0GCSqGSIb3DQEBAQUAA4IBjwAwggGKAoIBgQCDqOcDXr2tsBXp3QqYpoZCyJAJQ4+rEtmOLJL/Qyol+5e2NyBOqIGdpXdcSI6hCTYEQu/67EDFRcO9yU6yD/u7xOcy+t3eCqx1ydOy20AZCdcKwRmxBzyQN5er+mBErG2+iprTWJdpwCw0mwjNt5edusm7Nwufk0AkN5nxvEEynwesTdTqgLzL99Jk1zdg0uokROg1s13CCvpenYks8+yXwgddO/36WmUn9V8N+1MIu+UpwsULB9zsNCU8qlDzlgg1u6nr8nnKTBBwT2mXl4xCOF2EEJF5lGUaJ+NOu/ljI2WN2pEUsiqpZPvsI14teJKucH4zCV2y7PhyCBacuti7rEZjuZ6ELeTiUvgs+TqqTFGn3dxCq6FOgz5z5N2ypPTPzg/ntBH0CqkjFn+loh5GIBcA8ff5AHNjqM3Ygu/u1p+BwszeGJLAwk0AUtp67aB4QBGuh73vWsaeERwg4Hc1HeNldv/I4iyMQFlp1qsZoAC6cApeoM6umihYcTfi7rMCAwEAAaOCAYYwggGCMAwGA1UdEwEB/wQCMAAwHwYDVR0jBBgwFoAUfyif2XGZQuJ159c1di5NCCVtdl4wewYIKwYBBQUHAQEEbzBtMEMGCCsGAQUFBzAChjdodHRwOi8vY2ExLmN0aS1nb3YuZGsvb2Nlcy9pc3N1aW5nLzEvY2FjZXJ0L2lzc3VpbmcuY2VyMCYGCCsGAQUFBzABhhpodHRwOi8vY2ExLmN0aS1nb3YuZGsvb2NzcDAhBgNVHSAEGjAYMAgGBgQAj3oBATAMBgoqgVCBKQEBAQMHMDsGCCsGAQUFBwEDBC8wLTArBggrBgEFBQcLAjAfBgcEAIvsSQECMBSGEmh0dHBzOi8vdWlkLmdvdi5kazBFBgNVHR8EPjA8MDqgOKA2hjRodHRwOi8vY2ExLmN0aS1nb3YuZGsvb2Nlcy9pc3N1aW5nLzEvY3JsL2lzc3VpbmcuY3JsMB0GA1UdDgQWBBQoPAINYQR2GfgN1KAQMauutePL6jAOBgNVHQ8BAf8EBAMCBaAwQQYJKoZIhvcNAQEKMDSgDzANBglghkgBZQMEAgEFAKEcMBoGCSqGSIb3DQEBCDANBglghkgBZQMEAgEFAKIDAgEgA4IBgQC31Dtgc8+hxB0v+/RL1N3SsyfIxKNVJBhkl2Rfihn700Or5E+0ETyP8mV8MadraDBDYbwMkd3TNOzuF6Ct8c4X5mv+XKr8m0eDPlh7I7mMZ5zzpVw5Co4Wiwwiv9Hb59P/c182FaSPAA1bpmko9AH+duPcquiQELoSRfqW23B2cejACd95XbyXQVFdbCdhyCGAexbJ4egChJsXPU2zAOXq1/pa5bNSmJMsJgqP36bTbA6r+mjv0FArkrL76W1kmchpj6F4tSuDaaJlUmKvmzzBomwhlQRr/vxZc0FOamnJ8is9wC49tOaEMUx2l2iSWZKXMh4C6LQC8hQsjiXnYsERAWgeqwzqtVE3iKaGhOv+W7ECKFndGjYM95bdVK8x9BymTrPun63BCiVGqhMzsEc2RkvbKgBpb7L+Ont0EAahwcTshBzfe0jhA2thWHNGFxXpNqI0ZaAo/NKJpHK3I0EACAB0/VjiQZ/inSKtPnof1/nQZ32QWX3ij0VkX2mE2Pw=</ds:X509Certificate>
            </ds:X509Data>
          </ds:KeyInfo>
        </ds:Signature>
        <saml:Subject>
          <saml:NameID Format="urn:oasis:names:tc:SAML:2.0:nameid-format:persistent">dk:gov:saml:attribute:CprNumberIdentifier:0207761919</saml:NameID>
          <saml:SubjectConfirmation Method="urn:oasis:names:tc:SAML:2.0:cm:holder-of-key">
            <saml:SubjectConfirmationData NotOnOrAfter="2023-12-21T10:15:34Z" Recipient="https://audience.nspop.dk/dds">
              <ds:KeyInfo>
                <ds:X509Data>
                  <ds:X509Certificate>MIIGjTCCBMGgAwIBAgIUFy4h2LTxF4eZW2LC1kay4XM2HOkwQQYJKoZIhvcNAQEKMDSgDzANBglghkgBZQMEAgEFAKEcMBoGCSqGSIb3DQEBCDANBglghkgBZQMEAgEFAKIDAgEgMGsxLTArBgNVBAMMJERlbiBEYW5za2UgU3RhdCBPQ0VTIHVkc3RlZGVuZGUtQ0EgMTETMBEGA1UECwwKVGVzdCAtIGN0aTEYMBYGA1UECgwPRGVuIERhbnNrZSBTdGF0MQswCQYDVQQGEwJESzAeFw0yMjExMjkwOTMwMjVaFw0yNTExMjgwOTMwMjRaMIGjMSIwIAYDVQQDDBlOU1AgVGVzdCBTZXJ2aWNlIENvbnN1bWVyMTcwNQYDVQQFEy5VSTpESy1POkc6OGQzZmEwNDctYzc3ZS00N2U0LWJkZDItZTkxNDg4NjEwY2U2MR4wHAYDVQQKDBVTdW5kaGVkc2RhdGFzdHlyZWxzZW4xFzAVBgNVBGEMDk5UUkRLLTMzMjU3ODcyMQswCQYDVQQGEwJESzCCAaIwDQYJKoZIhvcNAQEBBQADggGPADCCAYoCggGBALyJRrV1jHkQtPZ5Yb1BQsVv7CsH2G7xMebZh6o7Opm/Pb2+u8QKnPK2dkPXtFDn4efC6adwMN7EeDulIOC+6S/2yNcUQvD9Nbk40TBX6wqHjcQoMA9a725m1cqQiHPGxlHhQVMRzeJLjpEVnkdush3NCZFfndu48bdtsxM2n6sJgB3wJhvVAb8PdABfZETRcpMVIU8gBEWhMFHZhKlzmZqPUf7OQCtF2Hd1N7F4Qzus/NCP98p9z92h07sVprZD8iwWLlN9GukssDoZTbHpYmeFRE74WnxibQwau8FRFXxHZVSMQ+b3rOPLw0fLL09wDIDcBdJZyK2S/qHWzCfxxNwUCMd5g5aEvXElxiVnNdSBNVz+9phvMz3T66Za64DxFbQ/cfQcCJgSQyGpGpAOEuv2Rl9xxiNHFkoYVTR85bsHPFm6zda7/WSRZbjrhWRsbcTNunu+ucK1STkb0jiupk951zwlGN/HFGPtYP6GEMbaln01Rc7XrQDO7Rc4VKBVlwIDAQABo4IBhjCCAYIwDAYDVR0TAQH/BAIwADAfBgNVHSMEGDAWgBR/KJ/ZcZlC4nXn1zV2Lk0IJW12XjB7BggrBgEFBQcBAQRvMG0wQwYIKwYBBQUHMAKGN2h0dHA6Ly9jYTEuY3RpLWdvdi5kay9vY2VzL2lzc3VpbmcvMS9jYWNlcnQvaXNzdWluZy5jZXIwJgYIKwYBBQUHMAGGGmh0dHA6Ly9jYTEuY3RpLWdvdi5kay9vY3NwMCEGA1UdIAQaMBgwCAYGBACPegEBMAwGCiqBUIEpAQEBAwcwOwYIKwYBBQUHAQMELzAtMCsGCCsGAQUFBwsCMB8GBwQAi+xJAQIwFIYSaHR0cHM6Ly91aWQuZ292LmRrMEUGA1UdHwQ+MDwwOqA4oDaGNGh0dHA6Ly9jYTEuY3RpLWdvdi5kay9vY2VzL2lzc3VpbmcvMS9jcmwvaXNzdWluZy5jcmwwHQYDVR0OBBYEFFNN5GI5Bd91v2k+3gh2tB79kMiJMA4GA1UdDwEB/wQEAwIFoDBBBgkqhkiG9w0BAQowNKAPMA0GCWCGSAFlAwQCAQUAoRwwGgYJKoZIhvcNAQEIMA0GCWCGSAFlAwQCAQUAogMCASADggGBAAg7zaoHb0a4EKKoVc2SVcp6/x4Np2CfUmduosmoWxd5SboR2NV93MinTkhJRLPXjTYjETLKLNbmgrDm1oFtnw4rVRdKtpy06D0Zh5hKmR3KDjfXt/+KiHtjqs5fmB8GVo3TxFHGnS4sOmph6l/KG4tOPhMabVWcX7vJQfIBVJMak1QHWzig4ooREvupqefYTpvP13GIG4DsyRabAlR2M3pyvdrSAU899gxASvWI6LBQlEdd4tPodAvdEEb3fHS2pnWmI56Im881jOdVtmmjWMCyPD4kP6SaBUxs7XhqZMwH8X98d5NMwPUYyyKwOVJfPrsWdfhupshcdyn2AWpVLU5GfhdRkmSdLdTKzzJOt7pPH+fS95R5MyV0febSJnSOXgNq7ICdQdiKO/HQ8/zmePRq8Ax/7DGrEA0zXENH2un6AV+7bZtELmNoU+B0MoN/AuSteAxmfTTnc8Xu45rTIXh3Vx1OS3NFggGSBvawlVkE7kWKej3o2sKtfot8a+ILzw==</ds:X509Certificate>
                </ds:X509Data>
              </ds:KeyInfo>
            </saml:SubjectConfirmationData>
          </saml:SubjectConfirmation>
        </saml:Subject>
        <saml:Conditions NotBefore="2023-12-21T09:20:34Z" NotOnOrAfter="2023-12-21T10:15:34Z">
          <saml:AudienceRestriction>
            <saml:Audience>https://audience.nspop.dk/dds</saml:Audience>
          </saml:AudienceRestriction>
        </saml:Conditions>
        <saml:AttributeStatement>
          <saml:Attribute Name="dk:gov:saml:attribute:SpecVer" NameFormat="urn:oasis:names:tc:SAML:2.0:attrname-format:basic">
            <saml:AttributeValue xsi:type="xs:string">DK-SAML-2.0</saml:AttributeValue>
          </saml:Attribute>
          <saml:Attribute Name="dk:gov:saml:attribute:AssuranceLevel" NameFormat="urn:oasis:names:tc:SAML:2.0:attrname-format:basic">
            <saml:AttributeValue xsi:type="xs:string">3</saml:AttributeValue>
          </saml:Attribute>
          <saml:Attribute Name="dk:gov:saml:attribute:CprNumberIdentifier" NameFormat="urn:oasis:names:tc:SAML:2.0:attrname-format:basic">
            <saml:AttributeValue xsi:type="xs:string">0207761919</saml:AttributeValue>
          </saml:Attribute>
        </saml:AttributeStatement>
      </saml:Assertion>
      <wsse:SecurityTokenReference xmlns:wsse11="http://docs.oasis-open.org/wss/oasis-wsswssecurity-secext-1.1.xsd" wsse11:TokenType="http://docs.oasis-open.org/wss/oasis-wss-saml-token-profile-1.1#SAMLV2.0" wsu:Id="str">
        <wsse:KeyIdentifier ValueType="http://docs.oasis-open.org/wss/oasis-wss-saml-token-profile-1.1#SAMLID">_05932547-d165-4e6b-a1d3-ea69bd3e971f</wsse:KeyIdentifier>
      </wsse:SecurityTokenReference>
      <ds:Signature>
        <ds:SignedInfo>
          <ds:CanonicalizationMethod Algorithm="http://www.w3.org/2001/10/xml-exc-c14n#"/>
          <ds:SignatureMethod Algorithm="http://www.w3.org/2000/09/xmldsig#rsa-sha1"/>
          <ds:Reference URI="#body">
            <ds:Transforms>
              <ds:Transform Algorithm="http://www.w3.org/2001/10/xml-exc-c14n#"/>
            </ds:Transforms>
            <ds:DigestMethod Algorithm="http://www.w3.org/2000/09/xmldsig#sha1"/>
            <ds:DigestValue>qZ95/9x6Fwgq75fVbcoSmXcyf1k=</ds:DigestValue>
          </ds:Reference>
          <ds:Reference URI="#ts">
            <ds:Transforms>
              <ds:Transform Algorithm="http://www.w3.org/2001/10/xml-exc-c14n#"/>
            </ds:Transforms>
            <ds:DigestMethod Algorithm="http://www.w3.org/2000/09/xmldsig#sha1"/>
            <ds:DigestValue>WOwDNB3J9csYdkYHbgU9n0rY5J8=</ds:DigestValue>
          </ds:Reference>
          <ds:Reference URI="#str">
            <ds:Transforms>
              <ds:Transform Algorithm="http://docs.oasis-open.org/wss/2004/01/oasis-200401-wss-soap-message-security-1.0#STR-Transform">
                <wsse:TransformationParameters>
                  <ds:CanonicalizationMethod Algorithm="http://www.w3.org/2001/10/xml-exc-c14n#"/>
                </wsse:TransformationParameters>
              </ds:Transform>
            </ds:Transforms>
            <ds:DigestMethod Algorithm="http://www.w3.org/2000/09/xmldsig#sha1"/>
            <ds:DigestValue>4akpTqgX22tmOh0Rv5ka/CNMWAM=</ds:DigestValue>
          </ds:Reference>
          <ds:Reference URI="#messageID">
            <ds:Transforms>
              <ds:Transform Algorithm="http://www.w3.org/2001/10/xml-exc-c14n#"/>
            </ds:Transforms>
            <ds:DigestMethod Algorithm="http://www.w3.org/2000/09/xmldsig#sha1"/>
            <ds:DigestValue>X/uxL/x0dUdcD+iA2AwMLu4MzfI=</ds:DigestValue>
          </ds:Reference>
          <ds:Reference URI="#action">
            <ds:Transforms>
              <ds:Transform Algorithm="http://www.w3.org/2001/10/xml-exc-c14n#"/>
            </ds:Transforms>
            <ds:DigestMethod Algorithm="http://www.w3.org/2000/09/xmldsig#sha1"/>
            <ds:DigestValue>HNHVZRih1I3dsDMDQlYNqy/t1h4=</ds:DigestValue>
          </ds:Reference>
          <ds:Reference URI="#sbf">
            <ds:Transforms>
              <ds:Transform Algorithm="http://www.w3.org/2001/10/xml-exc-c14n#"/>
            </ds:Transforms>
            <ds:DigestMethod Algorithm="http://www.w3.org/2000/09/xmldsig#sha1"/>
            <ds:DigestValue>DrMuEoWp7Uik1KTUOuvtisxvpXA=</ds:DigestValue>
          </ds:Reference>
        </ds:SignedInfo>
        <ds:SignatureValue>N5jZso4YV72cs4cJuXixvDmo1SiZ0M8HTz/aFhBepCMAbESLTKMEtCF4tnpRjTS036+sIGdgJhvQsFC8TMKLuKoHE2vSptf4mwOilcoSLuEsvsurAT8dqYxsbf2Bwjs3YN1pHwrvcEYfwlxhaZ3T1R0wPKGi0qcd/fMkeHejl6mvpYEe3kzZXYcOg8de0jQZYDfIIXHv4kEpqOWn5bY9E4Uu0xB5KkaPlfeW8SMGI/bF/sC8bnCeuE5mDNsg+/2m4+yfaG7SMqLz7GNz6agYoN3O5WMzOi/r3WprFY/DEwneyXDlwWRUkaAlztCe3/Tj16hZUdS+f9ziKi9XLvy4wYoSB/EgAM+XCLSpCMME/SxkOvKDeonkdb3mmlKf344VfN/rGSkOHDtv4Mr9106PASfSfyUqDpgDrwrbFDa7NBn8946IHjO8rRq8KHoXEMbSYqIkrWFF970OjvSPvsyw6aeaXEgZJX7woUrBlpXEZ2/N6G7fRDSLEW6JP7J585LE</ds:SignatureValue>
        <ds:KeyInfo>
          <wsse:SecurityTokenReference xmlns:wsse11="http://docs.oasis-open.org/wss/oasis-wsswssecurity-secext-1.1.xsd" wsse11:TokenType="http://docs.oasis-open.org/wss/oasis-wss-saml-token-profile-1.1#SAMLV2.0" wsu:Id="sigStr">
            <wsse:KeyIdentifier ValueType="http://docs.oasis-open.org/wss/oasis-wss-saml-token-profile-1.1#SAMLID">_05932547-d165-4e6b-a1d3-ea69bd3e971f</wsse:KeyIdentifier>
          </wsse:SecurityTokenReference>
        </ds:KeyInfo>
      </ds:Signature>
    </wsse:Security>
    <wsa:MessageID wsu:Id="messageID">f0285aa0-a926-47fb-85f1-4837396dd991</wsa:MessageID>
    <wsa:Action wsu:Id="action">urn:ihe:iti:2007:RegistryStoredQuery</wsa:Action>
    <sbf:Framework sbfprofile:profile="urn:liberty:sb:profile:basic" version="2.0" wsu:Id="sbf"/>
  </soapenv:Header>
  <soapenv:Body wsu:Id="body">
    <ns3:AdhocQueryRequest xmlns:ns3="urn:oasis:names:tc:ebxml-regrep:xsd:query:3.0" xmlns="urn:oasis:names:tc:ebxml-regrep:xsd:rim:3.0" xmlns:ns2="urn:oasis:names:tc:ebxml-regrep:xsd:rs:3.0" xmlns:ns4="urn:ihe:iti:xds-b:2007" xmlns:ns5="urn:oasis:names:tc:ebxml-regrep:xsd:lcm:3.0">
      <ns3:ResponseOption returnComposedObjects="true" returnType="LeafClass"/>
      <AdhocQuery id="urn:uuid:14d4debf-8f97-4251-9a74-a90016b0af0d">
        <Slot name="$XDSDocumentEntryTypeCode">
          <ValueList>
            <Value>('39289-4^^2.16.840.1.113883.6.1')</Value>
          </ValueList>
        </Slot>
        <Slot name="$XDSDocumentEntryPatientId">
          <ValueList>
            <Value>'0207761919^^^&1.2.208.176.1.2&ISO'</Value>
          </ValueList>
        </Slot>
        <Slot name="$XDSDocumentEntryType">
          <ValueList>
            <Value>('urn:uuid:34268e47-fdf5-41a6-ba33-82133c465248')</Value>
            <Value>('urn:uuid:7edca82f-054d-47f2-a032-9b2a5b5186c1')</Value>
          </ValueList>
        </Slot>
        <Slot name="$XDSDocumentEntryStatus">
          <ValueList>
            <Value>('urn:oasis:names:tc:ebxml-regrep:StatusType:Approved')</Value>
          </ValueList>
        </Slot>
      </AdhocQuery>
    </ns3:AdhocQueryRequest>
  </soapenv:Body>
</soapenv:Envelope>
<?xml version="1.0" encoding="UTF-8"?>
<soap:Envelope xmlns:soap="http://schemas.xmlsoap.org/soap/envelope/" xmlns:ds="http://www.w3.org/2000/09/xmldsig#" xmlns:saml="urn:oasis:names:tc:SAML:2.0:assertion" xmlns:sbf="urn:liberty:sb" xmlns:sbfprofile="urn:liberty:sb:profile" xmlns:wsa="http://www.w3.org/2005/08/addressing" xmlns:wsse="http://docs.oasis-open.org/wss/2004/01/oasis-200401-wss-wssecurity-secext-1.0.xsd" xmlns:wsu="http://docs.oasis-open.org/wss/2004/01/oasis-200401-wss-wssecurity-utility-1.0.xsd">
  <soap:Header>
    <wsse:Security mustUnderstand="1" wsu:Id="security">
      <wsu:Timestamp wsu:Id="ts">
        <wsu:Created>2023-12-21T09:25:35Z</wsu:Created>
      </wsu:Timestamp>
      <ds:Signature>
        <ds:SignedInfo>
          <ds:CanonicalizationMethod Algorithm="http://www.w3.org/2001/10/xml-exc-c14n#"/>
          <ds:SignatureMethod Algorithm="http://www.w3.org/2000/09/xmldsig#rsa-sha1"/>
          <ds:Reference URI="#body">
            <ds:Transforms>
              <ds:Transform Algorithm="http://www.w3.org/2001/10/xml-exc-c14n#"/>
            </ds:Transforms>
            <ds:DigestMethod Algorithm="http://www.w3.org/2000/09/xmldsig#sha1"/>
            <ds:DigestValue>F/LfpFPPl88ZwMS7SiIWqDylS/U=</ds:DigestValue>
          </ds:Reference>
          <ds:Reference URI="#ts">
            <ds:Transforms>
              <ds:Transform Algorithm="http://www.w3.org/2001/10/xml-exc-c14n#"/>
            </ds:Transforms>
            <ds:DigestMethod Algorithm="http://www.w3.org/2000/09/xmldsig#sha1"/>
            <ds:DigestValue>cUAbjydT/El2mNJv71hgN0BhR/8=</ds:DigestValue>
          </ds:Reference>
          <ds:Reference URI="#messageID">
            <ds:Transforms>
              <ds:Transform Algorithm="http://www.w3.org/2001/10/xml-exc-c14n#"/>
            </ds:Transforms>
            <ds:DigestMethod Algorithm="http://www.w3.org/2000/09/xmldsig#sha1"/>
            <ds:DigestValue>lVARH/X/cV3SJIP6s1jkWbRVzxc=</ds:DigestValue>
          </ds:Reference>
          <ds:Reference URI="#relatesTo">
            <ds:Transforms>
              <ds:Transform Algorithm="http://www.w3.org/2001/10/xml-exc-c14n#"/>
            </ds:Transforms>
            <ds:DigestMethod Algorithm="http://www.w3.org/2000/09/xmldsig#sha1"/>
            <ds:DigestValue>eH4ewZ/tNpcQB7s+Ck0nXieEhoY=</ds:DigestValue>
          </ds:Reference>
          <ds:Reference URI="#action">
            <ds:Transforms>
              <ds:Transform Algorithm="http://www.w3.org/2001/10/xml-exc-c14n#"/>
            </ds:Transforms>
            <ds:DigestMethod Algorithm="http://www.w3.org/2000/09/xmldsig#sha1"/>
            <ds:DigestValue>mrTNY4nCdVKDILroL9x9JKdJTlI=</ds:DigestValue>
          </ds:Reference>
          <ds:Reference URI="#to">
            <ds:Transforms>
              <ds:Transform Algorithm="http://www.w3.org/2001/10/xml-exc-c14n#"/>
            </ds:Transforms>
            <ds:DigestMethod Algorithm="http://www.w3.org/2000/09/xmldsig#sha1"/>
            <ds:DigestValue>e9paQ2jvFbzDTRLZeXsAy4EJBF8=</ds:DigestValue>
          </ds:Reference>
          <ds:Reference URI="#sbf">
            <ds:Transforms>
              <ds:Transform Algorithm="http://www.w3.org/2001/10/xml-exc-c14n#"/>
            </ds:Transforms>
            <ds:DigestMethod Algorithm="http://www.w3.org/2000/09/xmldsig#sha1"/>
            <ds:DigestValue>DrMuEoWp7Uik1KTUOuvtisxvpXA=</ds:DigestValue>
          </ds:Reference>
        </ds:SignedInfo>
        <ds:SignatureValue>LaZEQ/DmlN6h6HA27f7rFlO7HQvIStlNBUklh+OUmoP1ee/dSDBuxQJD8SKKS7yn3O+VjxVC4l6pCwQ3ROEufT/ypDCt0urRgkt3Bb2WGfIT2HJJy955YUQWhwfjlRPPOL1Vtqa7ZNPvHcdSS5E7xdVU9QpFQ/IsaLoq79uYXcRHI1DRmGfXkrgghchjbtBOTtREiRuB+1td049KzOre7qTKORU5LOvakyRO6SByIsHIfgaDUHypUHgWI5uq+mZmxVRZ6Mq4wUwV9ZKFl+GW46coJi/BNvnYBi24eWI8dJUeWedjnjHdz25p0fUunJAuZHIHfkS3ZU5T3wu10A/t3koBo3zMWEOoYH/37ZKi+yQFjZUP4Lzfn3j2CsM2UGduABvfQ5iH1Kp/JiipgeEbvYGx47o2IglMORczKr0k7jYXJOO87p9nAmReSQyn1zZUqVVJCT8M2tDHMJMf+ST1t+iPZWbKis04ufBiZ+YH5uAbVISnM9sGyubSRP6tI5M0</ds:SignatureValue>
        <ds:KeyInfo>
          <wsse:SecurityTokenReference>
            <wsse:Reference URI="#X509Token" ValueType="http://docs.oasis-open.org/wss/2004/01/oasis-200401-wss-x509-token-profile-1.0#X509v3"/>
          </wsse:SecurityTokenReference>
        </ds:KeyInfo>
      </ds:Signature>
      <wsse:BinarySecurityToken EncodingType="http://docs.oasis-open.org/wss/2004/01/oasis-200401-wss-soap-message-security-1.0#Base64Binary" ValueType="http://docs.oasis-open.org/wss/2004/01/oasis-200401-wss-x509-token-profile-1.0#X509v3" wsu:Id="X509Token">MIIGjjCCBMKgAwIBAgIUe14jtRy36DcbgLPOg/F7wJNgVjAwQQYJKoZIhvcNAQEKMDSgDzANBglghkgBZQMEAgEFAKEcMBoGCSqGSIb3DQEBCDANBglghkgBZQMEAgEFAKIDAgEgMGsxLTArBgNVBAMMJERlbiBEYW5za2UgU3RhdCBPQ0VTIHVkc3RlZGVuZGUtQ0EgMTETMBEGA1UECwwKVGVzdCAtIGN0aTEYMBYGA1UECgwPRGVuIERhbnNrZSBTdGF0MQswCQYDVQQGEwJESzAeFw0yMjExMjgxMjQyNDlaFw0yNTExMjcxMjQyNDhaMIGkMSMwIQYDVQQDDBpOU1AgVGVzdCBJZGVudGl0eSBQcm92aWRlcjE3MDUGA1UEBRMuVUk6REstTzpHOjBlYzBlZjUxLTM5NjUtNDU1YS04YzE1LTE4OGIzYjA3NzVmZTEeMBwGA1UECgwVU3VuZGhlZHNkYXRhc3R5cmVsc2VuMRcwFQYDVQRhDA5OVFJESy0zMzI1Nzg3MjELMAkGA1UEBhMCREswggGiMA0GCSqGSIb3DQEBAQUAA4IBjwAwggGKAoIBgQCutQsocogVLOY9yum57tM6CKGhNCPGhapOaS2YFAUccCBcpAkU0tLLXiwifPAkUHxiKBdNhBaaJuKsG8rE128b386rvAZpWxa0MPRmrUEmoOfxtcWKyVTDM5INS87C+gjG96czzz7SD8HvFPNJA/OJ4QfmrvEjeBpcJ7//O8tI/M6/RuuQI2fjDAY4Wjs/IXay4fa5ZgJOMDjY4qw089SZXXPkzd6xJuaH/u+7CW8VxXApn3zocYHM3qmXJ/2KjvBojr1Qh8gnssz/ko3A8kzNEi9P34ScRJh0O79zP+sIZSLYtvlEwGjIk4cW5+j3Fr6NPqy8RtggSLzwigQYVWZym4W2SY//6pTVj+f9Mw4UNfVlzj/hQlUIWdiMSVceTNXQDonvsy0rAFXtYnoj35qMCwG76Jet5aj0fzbPfX3WQV0KZ2TRMQpkientT7um5rRnerMlXlWO8vOUMQ8/feX0iswyWv81/js/YAvv5T6tw3Y6SeI6MsiXXCIT3Doz8P8CAwEAAaOCAYYwggGCMAwGA1UdEwEB/wQCMAAwHwYDVR0jBBgwFoAUfyif2XGZQuJ159c1di5NCCVtdl4wewYIKwYBBQUHAQEEbzBtMEMGCCsGAQUFBzAChjdodHRwOi8vY2ExLmN0aS1nb3YuZGsvb2Nlcy9pc3N1aW5nLzEvY2FjZXJ0L2lzc3VpbmcuY2VyMCYGCCsGAQUFBzABhhpodHRwOi8vY2ExLmN0aS1nb3YuZGsvb2NzcDAhBgNVHSAEGjAYMAgGBgQAj3oBATAMBgoqgVCBKQEBAQMHMDsGCCsGAQUFBwEDBC8wLTArBggrBgEFBQcLAjAfBgcEAIvsSQECMBSGEmh0dHBzOi8vdWlkLmdvdi5kazBFBgNVHR8EPjA8MDqgOKA2hjRodHRwOi8vY2ExLmN0aS1nb3YuZGsvb2Nlcy9pc3N1aW5nLzEvY3JsL2lzc3VpbmcuY3JsMB0GA1UdDgQWBBTHpeTaSpjT7UcAkAQgZeF0PaJctzAOBgNVHQ8BAf8EBAMCBaAwQQYJKoZIhvcNAQEKMDSgDzANBglghkgBZQMEAgEFAKEcMBoGCSqGSIb3DQEBCDANBglghkgBZQMEAgEFAKIDAgEgA4IBgQATzKUCm3dOBsegxgQ4NIeOh3Q2K9y7HHN9SlPENOuNmbZDH0SZFtUjs/E3Z9LrB/A+V1HIklC2gfYY1Wud+ioJK+CCjLPoZhVB8oDl6A0Rnnr0tgKbV1x7rg0iFE7S34ZHEw5EJMHerFFFlMOpaERCAgepPrkdKHp8kxSMAZDGQL6i/kbL2BYsuoHekkIf0rbmBjvMKnaTlAwZJ4pnI7yY0qutrBKkOUem8ahLaLk4eb5E1XISYWKDFiQlvY1mr0LmQyBRuhyXCxPMw98vGVi8jU2p/EyhQGGrrdz2eKrDb7ZtKzt2kjdbwUa7X0XpfgAyGSYC/24WUaGK+vBXIop3q7HcAQt5hrLk1Lu6jGf4WswA5zhNmsyQyaodatkmp0Wfqj783fqRCnbVvYFK6AP5FZtlMsGnF17dYTu2bIvdHkPhKQL5q81swVMLkKSImSr2Ntuh8bsXDtTIaVZCeExEf4QhUIXd+SVVsmArZSuDnQmEynNhuWEN2wNWYbMliOI=</wsse:BinarySecurityToken>
    </wsse:Security>
    <Action xmlns="http://www.w3.org/2005/08/addressing" wsu:Id="action">urn:ihe:iti:2007:RegistryStoredQuery</Action>
    <MessageID xmlns="http://www.w3.org/2005/08/addressing" wsu:Id="messageID">60211974-13a0-4825-ab81-0d700ba848a5</MessageID>
    <To xmlns="http://www.w3.org/2005/08/addressing" wsu:Id="to">http://www.w3.org/2005/08/addressing/anonymous</To>
    <RelatesTo xmlns="http://www.w3.org/2005/08/addressing" wsu:Id="relatesTo">f0285aa0-a926-47fb-85f1-4837396dd991</RelatesTo>
    <sbf:Framework sbfprofile:profile="urn:liberty:sb:profile:basic" version="2.0" wsu:Id="sbf"/>
  </soap:Header>
  <soap:Body wsu:Id="body">
    <ns3:AdhocQueryResponse xmlns="urn:oasis:names:tc:ebxml-regrep:xsd:rim:3.0" xmlns:ns2="urn:oasis:names:tc:ebxml-regrep:xsd:rs:3.0" xmlns:ns3="urn:oasis:names:tc:ebxml-regrep:xsd:query:3.0" xmlns:ns4="urn:oasis:names:tc:ebxml-regrep:xsd:cms:3.0" xmlns:ns5="urn:oasis:names:tc:ebxml-regrep:xsd:lcm:3.0" status="urn:oasis:names:tc:ebxml-regrep:ResponseStatusType:Success" totalResultCount="2">
      <RegistryObjectList>
        <ExtrinsicObject home="" id="urn:uuid:316aec00-2d09-4d65-8ea2-d934107861b5" isOpaque="false" lid="urn:uuid:316aec00-2d09-4d65-8ea2-d934107861b5" mimeType="text/xml" objectType="urn:uuid:7edca82f-054d-47f2-a032-9b2a5b5186c1" status="urn:oasis:names:tc:ebxml-regrep:StatusType:Approved">
          <Slot name="creationTime">
            <ValueList>
              <Value>20170531120000</Value>
            </ValueList>
          </Slot>
          <Slot name="hash">
            <ValueList>
              <Value>2fab5a7dedfd249cfb508083cf36c8e569558889</Value>
            </ValueList>
          </Slot>
          <Slot name="languageCode">
            <ValueList>
              <Value>da-DK</Value>
            </ValueList>
          </Slot>
          <Slot name="repositoryUniqueId">
            <ValueList>
              <Value>1.3.6.1.4.1.21367.2010.1.2.1125</Value>
            </ValueList>
          </Slot>
          <Slot name="serviceStartTime">
            <ValueList>
              <Value>20170531120000</Value>
            </ValueList>
          </Slot>
          <Slot name="serviceStopTime">
            <ValueList>
              <Value>20170531130000</Value>
            </ValueList>
          </Slot>
          <Slot name="size">
            <ValueList>
              <Value>9758</Value>
            </ValueList>
          </Slot>
          <Slot name="sourcePatientId">
            <ValueList>
              <Value>0207761919^^^&1.2.208.176.1.2&ISO</Value>
            </ValueList>
          </Slot>
          <Name>
            <LocalizedString charset="UTF-8" value="Dato og tidspunkt for møde mellem patient og sundhedsperson" xml:lang="en-US"/>
          </Name>
          <Description/>
          <VersionInfo versionName="1.1"/>
          <Classification classificationScheme="urn:uuid:93606bcf-9494-43ec-9b4e-a7748d1a838d" classifiedObject="urn:uuid:316aec00-2d09-4d65-8ea2-d934107861b5" home="" id="urn:uuid:085014a1-599c-45b7-86db-0489b1e70441" lid="urn:uuid:085014a1-599c-45b7-86db-0489b1e70441" nodeRepresentation="" objectType="urn:oasis:names:tc:ebxml-regrep:ObjectType:RegistryObject:Classification" status="urn:oasis:names:tc:ebxml-regrep:StatusType:Submitted">
            <Slot name="authorInstitution">
              <ValueList>
                <Value>Røntgen og scanning^^^^^&1.2.208.176.1.1&ISO^^^^678401000016005</Value>
              </ValueList>
            </Slot>
            <Name/>
            <Description/>
            <VersionInfo versionName="1.1"/>
          </Classification>
          <Classification classificationScheme="urn:uuid:f0306f51-975f-434e-a61c-c59651d33983" classifiedObject="urn:uuid:316aec00-2d09-4d65-8ea2-d934107861b5" home="" id="urn:uuid:1455ae2c-66e0-489d-bce0-a83c05c05416" lid="urn:uuid:1455ae2c-66e0-489d-bce0-a83c05c05416" nodeRepresentation="39289-4" objectType="urn:oasis:names:tc:ebxml-regrep:ObjectType:RegistryObject:Classification" status="urn:oasis:names:tc:ebxml-regrep:StatusType:Submitted">
            <Slot name="codingScheme">
              <ValueList>
                <Value>2.16.840.1.113883.6.1</Value>
              </ValueList>
            </Slot>
            <Name>
              <LocalizedString charset="UTF-8" value="Dato og tidspunkt for møde mellem patient og sundhedsperson" xml:lang="en-US"/>
            </Name>
            <Description/>
            <VersionInfo versionName="1.1"/>
          </Classification>
          <Classification classificationScheme="urn:uuid:a09d5840-386c-46f2-b5ad-9c3699a4309d" classifiedObject="urn:uuid:316aec00-2d09-4d65-8ea2-d934107861b5" home="" id="urn:uuid:252a24ee-5108-4f10-ba7a-a230f99f60bd" lid="urn:uuid:252a24ee-5108-4f10-ba7a-a230f99f60bd" nodeRepresentation="urn:ad:dk:medcom:appointment" objectType="urn:oasis:names:tc:ebxml-regrep:ObjectType:RegistryObject:Classification" status="urn:oasis:names:tc:ebxml-regrep:StatusType:Submitted">
            <Slot name="codingScheme">
              <ValueList>
                <Value>1.2.208.184.14.1</Value>
              </ValueList>
            </Slot>
            <Name>
              <LocalizedString charset="UTF-8" value="DK CDA APD" xml:lang="en-US"/>
            </Name>
            <Description/>
            <VersionInfo versionName="1.1"/>
          </Classification>
          <Classification classificationScheme="urn:uuid:f4f85eac-e6cb-4883-b524-f2705394840f" classifiedObject="urn:uuid:316aec00-2d09-4d65-8ea2-d934107861b5" home="" id="urn:uuid:5f2a0f32-64e2-4b9c-86e5-476eb340ba3e" lid="urn:uuid:5f2a0f32-64e2-4b9c-86e5-476eb340ba3e" nodeRepresentation="N" objectType="urn:oasis:names:tc:ebxml-regrep:ObjectType:RegistryObject:Classification" status="urn:oasis:names:tc:ebxml-regrep:StatusType:Submitted">
            <Slot name="codingScheme">
              <ValueList>
                <Value>2.16.840.1.113883.5.25</Value>
              </ValueList>
            </Slot>
            <Name>
              <LocalizedString charset="UTF-8" value="N" xml:lang="en-US"/>
            </Name>
            <Description/>
            <VersionInfo versionName="1.1"/>
          </Classification>
          <Classification classificationScheme="urn:uuid:cccf5598-8b07-4b77-a05e-ae952c785ead" classifiedObject="urn:uuid:316aec00-2d09-4d65-8ea2-d934107861b5" home="" id="urn:uuid:99f43554-513f-4b24-8735-4131053b5197" lid="urn:uuid:99f43554-513f-4b24-8735-4131053b5197" nodeRepresentation="408443003" objectType="urn:oasis:names:tc:ebxml-regrep:ObjectType:RegistryObject:Classification" status="urn:oasis:names:tc:ebxml-regrep:StatusType:Submitted">
            <Slot name="codingScheme">
              <ValueList>
                <Value>2.16.840.1.113883.6.96</Value>
              </ValueList>
            </Slot>
            <Name>
              <LocalizedString charset="UTF-8" value="almen medicin" xml:lang="en-US"/>
            </Name>
            <Description/>
            <VersionInfo versionName="1.1"/>
          </Classification>
          <Classification classificationScheme="urn:uuid:41a5887f-8865-4c09-adf7-e362475b143a" classifiedObject="urn:uuid:316aec00-2d09-4d65-8ea2-d934107861b5" home="" id="urn:uuid:b9a94179-620d-4cc4-aad2-b8c8c9842c94" lid="urn:uuid:b9a94179-620d-4cc4-aad2-b8c8c9842c94" nodeRepresentation="001" objectType="urn:oasis:names:tc:ebxml-regrep:ObjectType:RegistryObject:Classification" status="urn:oasis:names:tc:ebxml-regrep:StatusType:Submitted">
            <Slot name="codingScheme">
              <ValueList>
                <Value>1.2.208.184.100.9</Value>
              </ValueList>
            </Slot>
            <Name>
              <LocalizedString charset="UTF-8" value="Klinisk rapport" xml:lang="en-US"/>
            </Name>
            <Description/>
            <VersionInfo versionName="1.1"/>
          </Classification>
          <Classification classificationScheme="urn:uuid:f33fb8ac-18af-42cc-ae0e-ed0b0bdb91e1" classifiedObject="urn:uuid:316aec00-2d09-4d65-8ea2-d934107861b5" home="" id="urn:uuid:c65ef8c2-42df-4a4c-bebe-5d4ec611236b" lid="urn:uuid:c65ef8c2-42df-4a4c-bebe-5d4ec611236b" nodeRepresentation="22232009" objectType="urn:oasis:names:tc:ebxml-regrep:ObjectType:RegistryObject:Classification" status="urn:oasis:names:tc:ebxml-regrep:StatusType:Submitted">
            <Slot name="codingScheme">
              <ValueList>
                <Value>2.16.840.1.113883.6.96</Value>
              </ValueList>
            </Slot>
            <Name>
              <LocalizedString charset="UTF-8" value="hospital" xml:lang="en-US"/>
            </Name>
            <Description/>
            <VersionInfo versionName="1.1"/>
          </Classification>
          <ExternalIdentifier home="" id="urn:uuid:5936574a-43b5-47ba-8967-3cfe281cb838" identificationScheme="urn:uuid:2e82c1f6-a085-4c72-9da3-8640a32e42ab" lid="urn:uuid:5936574a-43b5-47ba-8967-3cfe281cb838" objectType="urn:oasis:names:tc:ebxml-regrep:ObjectType:RegistryObject:ExternalIdentifier" registryObject="urn:uuid:316aec00-2d09-4d65-8ea2-d934107861b5" status="urn:oasis:names:tc:ebxml-regrep:StatusType:Submitted" value="0207761919.678401000016005.10001">
            <Name>
              <LocalizedString charset="UTF-8" value="XDSDocumentEntry.uniqueId" xml:lang="en-us"/>
            </Name>
            <Description/>
            <VersionInfo versionName="1.1"/>
          </ExternalIdentifier>
          <ExternalIdentifier home="" id="urn:uuid:d9c687d0-22e7-4e62-aca9-3b60d4e94bc7" identificationScheme="urn:uuid:58a6f841-87b3-4a3e-92fd-a8ffeff98427" lid="urn:uuid:d9c687d0-22e7-4e62-aca9-3b60d4e94bc7" objectType="urn:oasis:names:tc:ebxml-regrep:ObjectType:RegistryObject:ExternalIdentifier" registryObject="urn:uuid:316aec00-2d09-4d65-8ea2-d934107861b5" status="urn:oasis:names:tc:ebxml-regrep:StatusType:Submitted" value="0207761919^^^&1.2.208.176.1.2&ISO">
            <Name>
              <LocalizedString charset="UTF-8" value="XDSDocumentEntry.patientId" xml:lang="en-us"/>
            </Name>
            <Description/>
            <VersionInfo versionName="1.1"/>
          </ExternalIdentifier>
        </ExtrinsicObject>
        <ExtrinsicObject home="" id="urn:uuid:3bcd2e8d-e8eb-4be3-808a-98ff2d421ffa" isOpaque="false" lid="urn:uuid:3bcd2e8d-e8eb-4be3-808a-98ff2d421ffa" mimeType="text/xml" objectType="urn:uuid:7edca82f-054d-47f2-a032-9b2a5b5186c1" status="urn:oasis:names:tc:ebxml-regrep:StatusType:Approved">
          <Slot name="creationTime">
            <ValueList>
              <Value>20170531120000</Value>
            </ValueList>
          </Slot>
          <Slot name="hash">
            <ValueList>
              <Value>2fab5a7dedfd249cfb508083cf36c8e569558889</Value>
            </ValueList>
          </Slot>
          <Slot name="languageCode">
            <ValueList>
              <Value>da-DK</Value>
            </ValueList>
          </Slot>
          <Slot name="repositoryUniqueId">
            <ValueList>
              <Value>1.3.6.1.4.1.21367.2010.1.2.1125</Value>
            </ValueList>
          </Slot>
          <Slot name="serviceStartTime">
            <ValueList>
              <Value>20170531120000</Value>
            </ValueList>
          </Slot>
          <Slot name="serviceStopTime">
            <ValueList>
              <Value>20170531130000</Value>
            </ValueList>
          </Slot>
          <Slot name="size">
            <ValueList>
              <Value>9758</Value>
            </ValueList>
          </Slot>
          <Slot name="sourcePatientId">
            <ValueList>
              <Value>0207761919^^^&1.2.208.176.1.2&ISO</Value>
            </ValueList>
          </Slot>
          <Name>
            <LocalizedString charset="UTF-8" value="Dato og tidspunkt for møde mellem patient og sundhedsperson" xml:lang="en-US"/>
          </Name>
          <Description/>
          <VersionInfo versionName="1.1"/>
          <Classification classificationScheme="urn:uuid:a09d5840-386c-46f2-b5ad-9c3699a4309d" classifiedObject="urn:uuid:3bcd2e8d-e8eb-4be3-808a-98ff2d421ffa" home="" id="urn:uuid:0b07f02c-94c6-42a8-b0f2-9e7f97277853" lid="urn:uuid:0b07f02c-94c6-42a8-b0f2-9e7f97277853" nodeRepresentation="urn:ad:dk:medcom:appointment" objectType="urn:oasis:names:tc:ebxml-regrep:ObjectType:RegistryObject:Classification" status="urn:oasis:names:tc:ebxml-regrep:StatusType:Submitted">
            <Slot name="codingScheme">
              <ValueList>
                <Value>1.2.208.184.14.1</Value>
              </ValueList>
            </Slot>
            <Name>
              <LocalizedString charset="UTF-8" value="DK CDA APD" xml:lang="en-US"/>
            </Name>
            <Description/>
            <VersionInfo versionName="1.1"/>
          </Classification>
          <Classification classificationScheme="urn:uuid:93606bcf-9494-43ec-9b4e-a7748d1a838d" classifiedObject="urn:uuid:3bcd2e8d-e8eb-4be3-808a-98ff2d421ffa" home="" id="urn:uuid:2335fc13-dfa0-4e67-be56-0caee626d243" lid="urn:uuid:2335fc13-dfa0-4e67-be56-0caee626d243" nodeRepresentation="" objectType="urn:oasis:names:tc:ebxml-regrep:ObjectType:RegistryObject:Classification" status="urn:oasis:names:tc:ebxml-regrep:StatusType:Submitted">
            <Slot name="authorInstitution">
              <ValueList>
                <Value>Røntgen og scanning^^^^^&1.2.208.176.1.1&ISO^^^^678401000016005</Value>
              </ValueList>
            </Slot>
            <Name/>
            <Description/>
            <VersionInfo versionName="1.1"/>
          </Classification>
          <Classification classificationScheme="urn:uuid:f0306f51-975f-434e-a61c-c59651d33983" classifiedObject="urn:uuid:3bcd2e8d-e8eb-4be3-808a-98ff2d421ffa" home="" id="urn:uuid:28b0deac-33d6-4b96-8d54-d82dbd660632" lid="urn:uuid:28b0deac-33d6-4b96-8d54-d82dbd660632" nodeRepresentation="39289-4" objectType="urn:oasis:names:tc:ebxml-regrep:ObjectType:RegistryObject:Classification" status="urn:oasis:names:tc:ebxml-regrep:StatusType:Submitted">
            <Slot name="codingScheme">
              <ValueList>
                <Value>2.16.840.1.113883.6.1</Value>
              </ValueList>
            </Slot>
            <Name>
              <LocalizedString charset="UTF-8" value="Dato og tidspunkt for møde mellem patient og sundhedsperson" xml:lang="en-US"/>
            </Name>
            <Description/>
            <VersionInfo versionName="1.1"/>
          </Classification>
          <Classification classificationScheme="urn:uuid:f33fb8ac-18af-42cc-ae0e-ed0b0bdb91e1" classifiedObject="urn:uuid:3bcd2e8d-e8eb-4be3-808a-98ff2d421ffa" home="" id="urn:uuid:2b4e556b-a419-47fb-a7f7-12b6c45f8d1f" lid="urn:uuid:2b4e556b-a419-47fb-a7f7-12b6c45f8d1f" nodeRepresentation="22232009" objectType="urn:oasis:names:tc:ebxml-regrep:ObjectType:RegistryObject:Classification" status="urn:oasis:names:tc:ebxml-regrep:StatusType:Submitted">
            <Slot name="codingScheme">
              <ValueList>
                <Value>2.16.840.1.113883.6.96</Value>
              </ValueList>
            </Slot>
            <Name>
              <LocalizedString charset="UTF-8" value="hospital" xml:lang="en-US"/>
            </Name>
            <Description/>
            <VersionInfo versionName="1.1"/>
          </Classification>
          <Classification classificationScheme="urn:uuid:f4f85eac-e6cb-4883-b524-f2705394840f" classifiedObject="urn:uuid:3bcd2e8d-e8eb-4be3-808a-98ff2d421ffa" home="" id="urn:uuid:633c5650-f52d-47be-bb3b-04aa6a2887fc" lid="urn:uuid:633c5650-f52d-47be-bb3b-04aa6a2887fc" nodeRepresentation="N" objectType="urn:oasis:names:tc:ebxml-regrep:ObjectType:RegistryObject:Classification" status="urn:oasis:names:tc:ebxml-regrep:StatusType:Submitted">
            <Slot name="codingScheme">
              <ValueList>
                <Value>2.16.840.1.113883.5.25</Value>
              </ValueList>
            </Slot>
            <Name>
              <LocalizedString charset="UTF-8" value="N" xml:lang="en-US"/>
            </Name>
            <Description/>
            <VersionInfo versionName="1.1"/>
          </Classification>
          <Classification classificationScheme="urn:uuid:41a5887f-8865-4c09-adf7-e362475b143a" classifiedObject="urn:uuid:3bcd2e8d-e8eb-4be3-808a-98ff2d421ffa" home="" id="urn:uuid:ab94cd0c-9801-4761-97af-4ca3afb81133" lid="urn:uuid:ab94cd0c-9801-4761-97af-4ca3afb81133" nodeRepresentation="001" objectType="urn:oasis:names:tc:ebxml-regrep:ObjectType:RegistryObject:Classification" status="urn:oasis:names:tc:ebxml-regrep:StatusType:Submitted">
            <Slot name="codingScheme">
              <ValueList>
                <Value>1.2.208.184.100.9</Value>
              </ValueList>
            </Slot>
            <Name>
              <LocalizedString charset="UTF-8" value="Klinisk rapport" xml:lang="en-US"/>
            </Name>
            <Description/>
            <VersionInfo versionName="1.1"/>
          </Classification>
          <Classification classificationScheme="urn:uuid:cccf5598-8b07-4b77-a05e-ae952c785ead" classifiedObject="urn:uuid:3bcd2e8d-e8eb-4be3-808a-98ff2d421ffa" home="" id="urn:uuid:c2f8ce99-ef5b-475f-ac4c-bbd2a951b76e" lid="urn:uuid:c2f8ce99-ef5b-475f-ac4c-bbd2a951b76e" nodeRepresentation="408443003" objectType="urn:oasis:names:tc:ebxml-regrep:ObjectType:RegistryObject:Classification" status="urn:oasis:names:tc:ebxml-regrep:StatusType:Submitted">
            <Slot name="codingScheme">
              <ValueList>
                <Value>2.16.840.1.113883.6.96</Value>
              </ValueList>
            </Slot>
            <Name>
              <LocalizedString charset="UTF-8" value="almen medicin" xml:lang="en-US"/>
            </Name>
            <Description/>
            <VersionInfo versionName="1.1"/>
          </Classification>
          <ExternalIdentifier home="" id="urn:uuid:964d85d2-6281-44ec-b498-cccf5f277202" identificationScheme="urn:uuid:2e82c1f6-a085-4c72-9da3-8640a32e42ab" lid="urn:uuid:964d85d2-6281-44ec-b498-cccf5f277202" objectType="urn:oasis:names:tc:ebxml-regrep:ObjectType:RegistryObject:ExternalIdentifier" registryObject="urn:uuid:3bcd2e8d-e8eb-4be3-808a-98ff2d421ffa" status="urn:oasis:names:tc:ebxml-regrep:StatusType:Submitted" value="0207761919.678401000016005.10001">
            <Name>
              <LocalizedString charset="UTF-8" value="XDSDocumentEntry.uniqueId" xml:lang="en-us"/>
            </Name>
            <Description/>
            <VersionInfo versionName="1.1"/>
          </ExternalIdentifier>
          <ExternalIdentifier home="" id="urn:uuid:dc5c7465-1864-41ed-90eb-6c8d0fbdad23" identificationScheme="urn:uuid:58a6f841-87b3-4a3e-92fd-a8ffeff98427" lid="urn:uuid:dc5c7465-1864-41ed-90eb-6c8d0fbdad23" objectType="urn:oasis:names:tc:ebxml-regrep:ObjectType:RegistryObject:ExternalIdentifier" registryObject="urn:uuid:3bcd2e8d-e8eb-4be3-808a-98ff2d421ffa" status="urn:oasis:names:tc:ebxml-regrep:StatusType:Submitted" value="0207761919^^^&1.2.208.176.1.2&ISO">
            <Name>
              <LocalizedString charset="UTF-8" value="XDSDocumentEntry.patientId" xml:lang="en-us"/>
            </Name>
            <Description/>
            <VersionInfo versionName="1.1"/>
          </ExternalIdentifier>
        </ExtrinsicObject>
      </RegistryObjectList>
    </ns3:AdhocQueryResponse>
  </soap:Body>
</soap:Envelope>