Test genstand

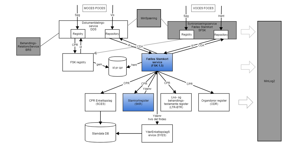
Nedenstående illustration viser et overblik over hvilke komponenter, der indgår i regressionstesten.

DDS anvendes som indgang til at teste FSK, da det vil være gennem DDS at servicen oftest kaldes.

SKR operationer testes også grundigt i i forbindelse med testen af FSK.

De komponenter som indgår i funktionaliteten omkring FSK vises på tegning med grå kasser aht det samlede overblik.
Testcases for disse ligger under de respektive komponenter, se:


Test scope

Det testes at både FSK og SKR stamkort indeholder data fra:

Specifikt for SKR testes alle CRUD (Create, Read, Update, Delete) operationer dvs. at data i stamkort:

For øvrige services testes kun visning. Testecases for CUD operationer for disse komponenter ligger under de respektive komponenter, se:

Der testes for indhold af de værdier, som er angivet i CRUD kaldene til registerservicene og at disse data ligger på de specificerede pladser jfr https://svn.medcom.dk/svn/releases/Standarder/HL7/PDC/Dokumentation/PDC-DK-v2.0.pdf .

Der testes ikke for alle øvrige CDA felter såsom timestamps, classificationsschemes og andre specifikke forhold ift CDA PDC standarden, da det formodes at dette er gjort af projekt/unittests.

Testdesign teknikker (TDT)

Testen er designet udfra CRUD operationer på de underliggende registerservices.

Testcases for FSK

Testcases med typen Cucumber vil blive automatiseret, så de kan køres ved hver release eller dagligt. Testcases med typen Manuel forklarer i detalje, hvordan man manuelt kan afteste funktionaliteten og er således anvendelig for både projektdeltagere, PO'er og andre, der blot ønsker at afprøve komponenten: