Formålet med dette dokument er at beskrive systemarkitekturen for SFSK.
Nærværende dokument er tiltænkt udviklere og IT-arkitekter med interesse i SFSK og dens opbygning.
| NSP | National Service Platform |
| SFSK | Synkroniseringsservice til Fælles Stamkort |
| DGWS | Den Gode WebService |
SFSK er en service til at gøre det muligt at fremsøge og hente Fælles Stamkort via snitflader, som de kendes fra Dokumentdelingsservice Registry og Repository (se DDS - Design- og Arkitekturbeskrivelse (Registry) og DDS - Design- og Arkitekturbeskrivelse (Repository)).
I modsætning til DDS, så er SFSK målrettet systembrugere og dækker det behov, der kan være for synkronisering af Fælles Stamkort i anvendernes fagsystemer.
I de følgende afsnit kigger vi på SFSK og dens afhængigheder til andre NSP services og i form af tredjepartsbiblioteker.
SFSK kan opfattes som en alternativ DDS, som har til formål at udstille data for anvenderne i forbindelse med Fælles Stamkort.
SFKS har til ansvar at:
SFSK indgår i samspil med de øvrige NSP services på følgende måde:
![]()
SFSK betjener sig af tredjeparts biblioteker fra IPF Open eHealth Integration Platform til implementations- og hjælpeklasser, der har med XDS IHE at gøre.
SFSK anvender følgende NSP libraries:
Nedenstående diagram viser den interne opbygningen af SFSK.
I designet er der lagt vægt på at definere en fornuftig struktur, hvor begge SFSK services er opbygget på en ensartet måde.
![]()
Ovenstående diagram viser, hvorledes en SFSK ITI-18 og ITI-43 services er opbygget.
Selve service interface og implementation er placeret i pakkerne dk.nsp.sfsk.ws(.impl). Klasserne i disse pakker er ansvarlige for at modtage requests fra anvenderne på de for SFKS definerede snitflader. Ved at anvende klasser i pakken dk.nsp.sfsk.security valideres det, at den indkommende sikkerhedsbillet er valid og overholder de, for SFKS, definerede krav (se sikkerhedshåndtering i SFSK nedenfor).
Klasserne i pakkerne dk.nsp.sfsk.ws(.impl) indeholder funktionalitet der har til formål at:
Hvis sikkerhedsvalideringen eller konverteringen i SFSK ikke er succesfuld, så returnerer SFSK passende fejlbesked til den kaldende anvender.
Ellers sendes kaldet videre til SFSKs forretningslag.
Klasserne i pakkerne dk.nsp.sfsk.serivce(.impl) indeholder forretningsfunktionaliteten (se de to afsnit ved Forretningsregler nedenfor)
Integrationen til MinSpærring er implementeret i separat modul og anvendelsen er afkoblet fra forretningslaget ved hjælp af interfaces (se dk.nsp.sfsk.components).
Kaldende fra SFSK proxy'es videre til backends ved implementation i pakken dk.nsp.sfsk.backend(.impl).
Implementationsklasser til kommunikation med backends og MinSpærring kan alle trække på moduler til håndtering af SFSKs eget SOSI Idkort i pakken dk.nsp.sfks.security.
I det følgende beskrives sikkerhedshåndteringen og forretningsreglerne i SFKS. Først beskrives sikkerhedsprotokollen.
Dernæst beskrives flowet for de to services til hhv fremsøgning og hentning af dokumenter.
SFSK anvender det på platformen udstillede security-api til at validere de indkommende requests. Alle kald til SFKS skal være lovlige DGWS kald. SFSK understøtter følgende brugertyper:
Uddybende beskrivelse af de enkelte brugertyper samt skema der identificere en brugertype ud fra Security API.
Borgerkald sker fra sundhed.dk via system-id-kort udstedt af sundhed.dk.
Sundhed.dk anvender i dag et systemopslag til at hente Fælles Stamkort, da DDS ikke understøttede borgeropslag via IDWS. Sundhed.dk er dermed trustet til at lave borgeropslag på vegne af borgeren.
For borgerkald laves der ikke registreringer i minlog og der kontrolleres ikke for behandlingsrelation.
| Brugertypen: Borger | Verifikation | Mapning til SfskActor | ||
| SecurityContext | Ticket | Audience | Matche audience som findes som konfiguration | |
| Validity | Er valid | |||
| Message | Verificeres ikke - må gerne være der | |||
| ActingUser | UserType | Skal være Citizen | ||
| IdentifierFormat | Skal være CPR | |||
| Identifier | Skal være sat | |||
| GivenName | Verificeres ikke - må gerne være der | |||
| SurName | Verificeres ikke - må gerne være der | |||
| Credentials | Verificeres ikke - må gerne være der | |||
| PersistentUniqueKey | Verificeres ikke - må gerne være der | |||
| PrincipalUser | Må ikke være der | |||
| Organisation | Må ikke være der | |||
| Client | Verificeres ikke - må gerne være der | |||
Fuldmagtsbaseret borgeropslag fra sundhed.dk via system-id-kort udstedt af sundhed.dk. Sundhed.dk er trustet til at lave fuldmagtsopslag fra en borger på vegne af en anden borger
Når der kaldes på vegne af en anden borger skal der laves en minlog registrering og der kontrolleres ikke for behandlingsrelation.
| Brugertypen: Borger på vegne af anden borger | Verifikation | Mapning til SfskActor | ||
| SecurityContext | Ticket | Audience | Matche audience som findes som konfiguration | |
| Validity | Er valid | |||
| Message | Verificeres ikke - må gerne være der | |||
| ActingUser | UserType | Skal være Citizen | actorTyp | |
| IdentifierFormat | Skal være CPR | |||
| Identifier | Skal være sat | actorId | ||
| GivenName | Verificeres ikke - må gerne være der | |||
| SurName | Verificeres ikke - må gerne være der | |||
| Credentials | Verificeres ikke - må gerne være der | |||
| PersistentUniqueKey | Verificeres ikke - må gerne være der | |||
| PrincipalUser | Må ikke være der | |||
| Organisation | Må ikke være der | |||
| Client | Verificeres ikke - må gerne være der | |||
Sundhedsfaglig opslag fra Sundhedsjournalen (og andre whitelistede fagsystemer) med medarbejderbaseret-id-kort (niveau 4). Sundhedsfaglige med autorisation, kan lave opslag på borgerens Fælles stamkort via Sundhedsjournalen
Der laves minlog registrering og der kontrolleres for behandlingsrelation.
| Brugertypen: Sundhedsfaglig med autorisation | Verifikation | Mapning til IdsasActor | ||
| SecurityContext | Ticket | Audience | Verificeres ikke - må gerne være der | |
| Validity | Er valid | |||
| Message | Verificeres ikke - må gerne være der | |||
| ActingUser | UserType | Skal være HealthcareProfessional | actorType | |
| IdentifierFormat | Skal være CPR | actorIdType | ||
| Identifier | Skal være sat | actorId | ||
| GivenName | Verificeres ikke - må gerne være der | |||
| SurName | Verificeres ikke - må gerne være der | |||
| Credentials | Verificeres ikke - må gerne være der | |||
| PrincipalUser | Må ikke være der | |||
| Organisation | Identifier | Skal være der | ||
| IdentifierFormat | Skal være der og skal være CVR | |||
| Client | Verificeres ikke - må gerne være der | |||
Sundhedsfaglig opslag fra Sundhedsjournalen (og andre whitelistede fagsystemer) med medarbejderbaseret-id-kort (niveau 4) hvor national rolle er tilknyttet (nspSundAssistR1 og nspSundAssistR2 giver adgang til Fælles Stamkort)
Der laves minlog registering og der kontrolleres for behandlingsrelation
| Brugertypen: Sundhedsfaglig med national rolle | Verifikation | Mapning til IdsasActor | ||
| SecurityContext | Ticket | Audience | Verificeres ikke - må gerne være der | |
| Validity | Er valid | |||
| Message | Verificeres ikke - må gerne være der | |||
| ActingUser | UserType | Skal være HealthcareProfessional | actorType | |
| IdentifierFormat | Skal være CPR | actorIdType | ||
| Identifier | Skal være sat | actorId | ||
| GivenName | Verificeres ikke - må gerne være der | |||
| SurName | Verificeres ikke - må gerne være der | |||
| Credentials.NationalRole | Skal være sat | |||
| PrincipalUser | Må ikke være der | |||
| Organisation | Identifier | Skal være der | ||
| IdentifierFormat | Skal være der og skal være CVR | |||
| Client | Verificeres ikke - må gerne være der | |||
Systembaserede opslag fra whitelistede fagsystemer via system-id-kort. Fagsystemer kan enten lave systembaserede opslag, eller via systembaserede opslag opbygge en en lokal registerkopi af Fælles Stamkort, som holdes opdateret ud fra adviseringer fra underliggende registre
Der laves ikke minlog registrering (Det er fagsystemets ansvar at gøre dette) og der kontrolleres ikke for behandlingsrelation (Det er fagsystemets ansvar at gøre dette).
| Brugertypen: Systembruger | Verifikation | Mapning til SfskActor | ||
| SecurityContext | Ticket | Audience | Verificeres ikke - må gerne være der | |
| Validity | Er valid | |||
| Message | Verificeres ikke - må gerne være der | |||
| ActingUser | Må ikke være der | |||
| PrincipalUser | Må ikke være der | |||
| Organisation | Identifier | Skal være der | actorId | |
| IdentifierFormat | Skal være der og skal være CVR | actorIdType | ||
| Client | name | Skal være der ved kald til GetBlurredOrganisations, og må også gerne være der ellers (men verificeres ikke). | clientSystemName | |
| persistentUniqueKey | Skal være der ved kald til GetCurrentSalt, og må også gerne være der ellers (men verificeres ikke) Bruges til whitelisting af de anvendersystemer der skal hente salt til pseudoanonymisering. | clientKey | ||
Når SFSK kalder videre til de bagvedliggende services sker dette også vha DGWS. Dog trækker SFSK sit eget niveau 3 SOSI Idkort i den videre kommunikation med de bagvedliggende services. Identiteten af kaldet skifter således til at være et kald udført af SFSK, hvilket betyder at der kan udføres whitelisting i FSK til at tillade niveau 3 idkort fra det CVR nummer, som er identificeret i SFSKs Idkort.
SFSK har sin egen whitelistingtabel, hvor subject serialnumber for det kaldende certifikat skal være whitelistet. Se SFSK - Driftsvejledning for detaljer.
Der skal ikke være mulighed for værdispring i løsningen.
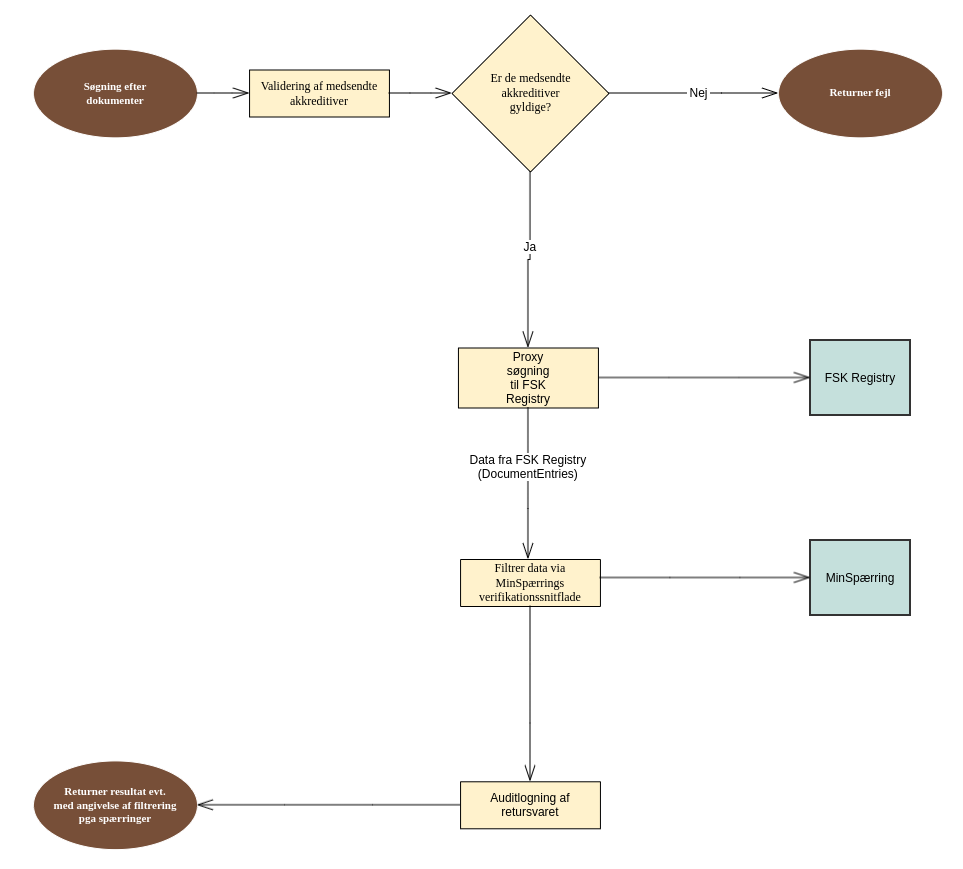
Når et kald er blevet sikkerhedsvalideret sker der en validerering af det indkommende request. Der tale om en simpel validering, der tjekker, om det indkommende ITI-18 request er lovligt i henhold til standarden IHE XDS.
Sekvensdiagrammerne nedenfor beskriver flowet i forbindelse med "søg dokumenter". Flowet minder om det tilsvarende flow i Dokumentdelingsservicen, men er simplere, da der ikke tjekkes for spærringer mod enkeltpersoner ligesom kaldet til Behandlingsrelationservice udelades.
![]()
De fundne metadata filtreres ved at tjekke i MinSpærring verifikationssnitfladen, om der eksisterer spærringer mod mod et af de fundne dokumenter. Et dokument tjekkes ved at at kigge på alle organisationer (sor-koder), der har redigeret dokumentet, på alle relevante tidspunkter. Disse tidspunkter er ServiceStartTime og ServiceStopTime, hvis de er tilstede, samt CreationTime for dokumenter af typen Stable, og 'nu' (opslagstidspunktet) for dokumenter af typen OnDemand. Hvis der for en eneste af disse kombinationer af sor-kode og tidspunkt er angivet andet end positivt samtykke, så filtreres dokumentet fra.
Når et kald er blevet sikkerhedsvalideret sker der en validering af det indkommende request. Der er tale om en simpel validering, der tjekker, om det indkommende ITI-43 request er lovligt i henhold til standarden IHE XDS.
Sekvensdiagrammerne nedenfor beskriver flowet i forbindelse med "hent dokumenter".
![]()