Introduktion

Formål

XDSCleanup-servicen foretager sletning af dokumentmetadata og dokumenter fra NXRG og OpenXDS.

Formålet med dette dokument er at beskrive systemarkitekturen for XDSCleanup.

Læsevejledning

Nærværende dokument er tiltænkt udviklere og IT-arkitekter med interesse i anvendelsen af XDSCleanup. 

Dokumenthistorik

Version

Dato

Ansvarlig

Beskrivelse

0.1

25.02.2022

KvalitetsIT

Initiel udgave

0.2

10.10.2022

KvalitetsIT

SDS-5785

Introduktion til XDSCleanup

Overblik over løsningen

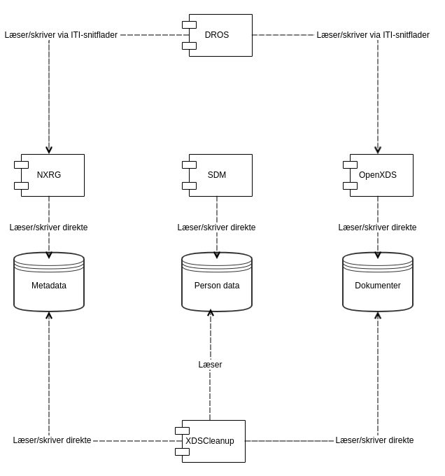
XDSCleanup-servicen giver mulighed for at slette dokumentmetadata fra NXRG-registry'et, og efterfølgende slette de tilsvarende dokumenter i Opentext-repository'et. Servicens sammenhæng med andre relevante komponenter er vist i nedenstående diagram.


Diagrammet viser to databaser: Metadata, som er den database der vedligeholdes og ejes af NXRG, og Dokumenter, som er den database der vedligeholdes og ejes af OpenXDS. Som det fremgår af diagrammet, fungerer XDSCleanup ved at læse/skrive direkte i disse databaser, og altså ikke gennem ITI-snitfladerne.

XDSCleanup sletter også dokumenter baseret på afdøde personer. Derfor indgår DSM databasen også i løsningen.  Der læses alene fra denne database.

Løsningsdesign

XDSCleanup er implementeret på NSP-platformen, og udstiller et antal servlets som kaldes af driften. Detaljer om disse snitflader findes i driftsvejledningen. Meningen er at oprydningssnitfladen kaldes med jævne mellemrum, hvilket vil udvælge et antal dokumenter til sletning, og derefter slette dem.

Der skrives til applikationsloggen, hvad der bliver slettet. Det er dokumenteret i større detalje i driftsvejledningen hvad der logges.

Afkobling af sletning i registry og repository

Sletningen foregår i to trin: Først slettes dokumentmetadata i NXRG, og derefter slettes selve dokumenterne i OpenXDS. De to skridt er uafhængige af hinanden, og kan i princippet foregå på forskellige tidspunkter. Når dokumentmetadata er slettet i NXRG, bliver dette skrevet til tabellen deleted_documententries, som udgør en log over slettede metadata. Sletningen fra OpenXDS foregår med udgangspunkt i tabellen deleted_documententries. Denne tabel vedligeholdes af NXRG, men tabellens indhold er for overblikkets skyld gengivet nedenfor.

Tabellen indeholder følgende attributter:

AttributnavnDatatypeIndhold
idint(11)Primary key.
entryuuidvarchar(64)EntryUuid på slettet DocumentEntry.
uniqueidvarchar(64)UniqueId på slettet DocumentEntry
deletion_statusvarchar(64)Status på sletningen. Kan være DELETED_FROM_REGISTRY, DELETED_FROM_REPOSITORY, DELETION_FROM_REPOSITORY_FAILED.
deletion_attemptsint(11)Antal gange hvor sletning fra repository er gået galt.
creation_timedatetime(6)Tidspunkt for indsættelse af rækken.

Hver række i tabellen svarer til et slettet DocumentEntry. Ved indsættelse af en række bliver deletion_status sat til DELETED_FROM_REGISTRY, hvilket indikerer at dokumentet er slettet fra registry'et, men endnu ikke fra repository'et.

Sletning fra repository'et foregår ved at udvælge et antal rækker fra tabellen, hvor status enten er DELETED_FROM_REGISTRY, eller er DELETION_FROM_REPOSITORY_FAILED samtidig med at deletion_attempts er lavere end en vis grænse. Disse dokumenter slettes i repository'et, og rækkerne i deleted_documententries opdateres. Hvis sletningen går godt, så sættes deletion_status til DELETED_FROM_REPOSITORY, og sletningen af dette dokument er færdig. Hvis sletningen  mislykkes, sættes deletion_status til DELETION_FROM_REPOSITORY_FAILED, og deletion_attempts tælles én op.

Værdien af den førnævnte grænse for antal sletningsforsøg er konfigurerbar. Se driftsvejledningen for flere detaljer om dette.

Konfiguration af sletninger

XDSCleanup-servicen konfigureres med et antal oprydningskriterier , som beskriver hvilke dokumenter der skal slettes hvornår. Et oprydningskriterium består af en dokumenttype og en dokumentalder i måneder. Ved kørsel bliver der for hver specifikation udvalgt et antal dokumenter, som har den angivne type, og er ældre end den maksimale alder. Herefter slettes disse dokumenter. Derudover er der en oprydninge

Det er muligt at konfigurere sletning af dokumenter hørende til personer med status 90 (=døde). I opsætningen kan man angive hvor lang tid dokumenterne for disse personer skal gemmes.

Beregning af dokumentalder

Alderen for et dokument beregnes ved først at kigge på attributten deletetrigger_time som er et felt, der vedligeholdes i databasen og er en funktion: COALESCE(servicestarttime, creation_time). CreationTime er en påkrævet attribut, men det er serviceStartTime ikke. Hvis dokumentets alder er større end det konfigurerede antal måneder, så slettes dokumentet.

Data der slettes i NXRG og OpenXDS

I NXRG slettes data i følgende tabeller:

Der slettes desuden data fra de såkaldte 'content'-tabeller, som indeholder en xml-repræsentation af ovenstående objekter, samt fra tabellerne documententry_author, documententry_confidentialtycode, documententry_eventcode og documententry_referenceid.

NB: Der slettes pt. ikke documententries, som er relateret til de slettede documententries gennem associations-tabellen. Med relateret objekt menes f.eks. et dokument, som er en tilføjelse til et andet dokument (gennem en APPEND-association), et dokument som er en erstatning for et andet dokument (gennem en REPLACE-association), osv. Disse dokumenter vil dog blive slettet på et andet tidspunkt, såfremt XDSCleanup-servicen konfigureres til det.

I OpenXDS slettes data i følgende tabeller:

Fejlhåndtering

Som tidligere beskrevet bliver slettede metadata vedligeholdt i en særlig tabel, deleted_documententries. Sletning af metadata fungerer ved først at udvælge et datasæt til sletning (dokumenter, associations og submissionsets), og derefter slette datasættet og markere sletningen som udført i deleted_documententries-tabellen. Sletningen og slettemarkeringen udføres i en transaktion, således at der er konsistens i hvad der er slettet, og hvad der er markeret som slettet.

Sletning fra OpenXDS foregår ved at hente et batch af slettede dokumentmetadata fra deleted_documententries-tabellen, slette dem fra openxds, og derefter markere i deleted_documententries-tabellen at sletningen er fuldført. Bemærk at der her indgår to databaser, så det er ikke tilstrækkeligt at udføre hele operationen i en transaktion. Hvis sletningen i repository'et mislykkes, så markeres sletningen som fejlet, og antallet af forsøgte sletninger forøges med én. Hvis antallet af forsøgte sletninger kommer over en vis grænse, så forsøges sletning ikke længere, og situationen kræver formentlig manuel indgriben.