Formål

Denne side beskriver omfang af den automatiserede regressionstest for FGVHR komponenten.

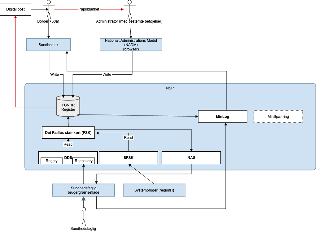
Testgenstand

FGVHR testen dækker TBD



Testopbygning



Der er beskrevet følgende testcases til automatisk test af FGVHR