Introduktion

XDS Validation er et Java API, der stiller validering af CDA dokumenter og kald til XDS til rådighed. Det kaldes fra DROS i forbindelse med registrering af dokumenter og metadata i XDS infrastrukturen.

For nuværende er der tale om APD v2, QRD og PHMR

Overblik

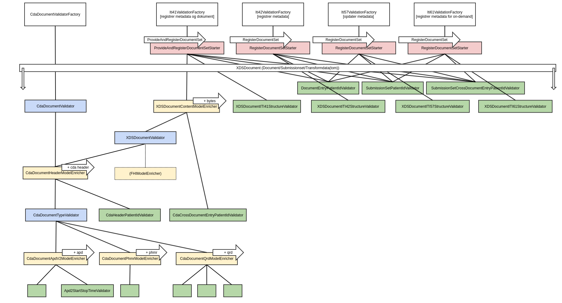
Biblioteket består en en række valideringsklasser, der kan sættes sammen i en factory til en specifik samling af regler for en given "ting", der skal valideres. F.eks. sætter Iti41ValidationFactory et antal regler sammen, sådan at et iti-41 kald valideres korrekt inkl. cda dokumentet, der sendes i kaldet.

Typer

En valideringsklasse til en Factory, er en af følgende 4 typer (templates):

  1. Validator - har en validering og et gennemløb på sine under-validatorer
  2. ModelEnricher - valideringen består af udpakning af noget input. Denne "berigelse" sættes på det indkomne objekt (deraf ModelEnricher) og senere validatorer kan så arbejde herpå
  3. AtLeastOneValidator - adskiller sig fra en alminelig validator ved, at den kræver at mindst een af dens under-validatorer vil kendes ved input
  4. Starter - adskiller sig fra en ModelEnricher ved, at den ikke modtager det fælles objekt XDSDocument, men istedet en request type. Dette request pakkes ud i et eller flere XDSDocument objekter, og Starter kører så sine under-validatorer på hver af disse objekter.

Default validerings konfiguration

Følgende diagram viser, hvordan de forskellige factory klasser, der komponerer en validering, for nuværende er sat sammen.


Instantiering

Instantiering af biblioteket sker via en række factory klasser. Se guide til anvendere.