Formålet med dette dokument er at give en detaljeret beskrivelse af de konkrete services, der udbydes af STS i forbindelse med anvendelsesområdet Medarbejderomvekslinger.
Dokumentet henvender sig primært til udviklere, der skal i gang med at anvende de konkrete medarbejderomvekslingssnitflader udbudt af STS.
Dokumentet bygger i høj grad på den overordnede STS - Guide til anvendere, som giver et overblik over STS og levere i denne sammenhæng et mere dybdegående teknisk beskrivelse af de services i STS, der ligger i anvendelsesområdet medarbejderomvekslinger.
Som beskrevet i STS - Guide til anvendere, så findes der i STS følgende services indenfor anvendelsesområdet medarbejderomvekslinger:
| Medarbejderomveksling | |
|---|---|
| /sts/services/Sosi2OIOSaml | Omveksler SOSI Idkort til OIO Saml sikkerhedsbillet rettet mod et specifikt audience, f.eks. sundhed.dk. Bemærk, at det SOSI Idkort, der veksles, skal være udstedt af /sts/services/NewSecurityTokenService |
| /sts/services/OIOSaml2Sosi | Omveksler OIO Saml sikkerhedsbillet til SOSI Idkort. Bemærk, at den OIO Saml sikkerhedsbillet, der veksles, skal være signeret af troværdig tredjepart (NemLogin) |
| /sts/services/BST2SOSI | Omveksler OIO Saml bootstrap token til SOSI Idkort. Bemærk, at bootstrap token skal være signeret af troværdig tredjepart: Lokal IdP, SEB eller NemLog-in |
Fælles for alle snitflader er, at STS validerer signaturen sikkerhedsbilletten, der er en del af forespørgslen.
Udover at indeholde et gyldigt SOSI Idkort på niveau 3 eller 4 (dvs. baseret på et MOCES-, VOCES- eller FOCES-certifikat) som input til omvekslingen, vil omvekslingsrequests af denne type indeholde:
Det angivne audience skal være konfigureret i STS'en.
Gyldige requests vil resultere i udstedelse af en OIO SAML sikkerhedsbillet signeret af STS og rettet mod den angivne webapplikation. Billetten krypteres til den angivne webapplikation. Oplysningerne i denne sikkerhedsbillet er baseret på oplysningerne i SOSI Idkortet.
En del af denne audience-konfiguration er:
Billetomvekslingen kan således anvendes af alle med adgang til NSP. Men kan kun veksle til en assertion som giver adgang til et system kendt og konfigureret i STS.
Der er følgende krav til requests til denne omvesklingsservice:
Såfremt omvekslingen går godt, vil slutresultatet være et STS-signeret id-kort med oplysninger sammensat fra NemLogin token, supplerende informationer og opslag, som herefter kan benyttes som adgangsbillet til NSP-platformens services.
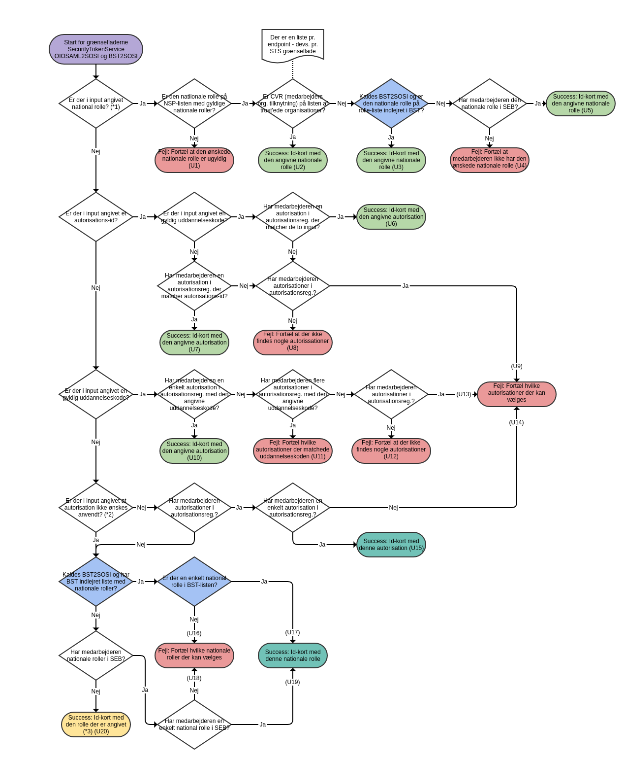
Claims i forhold til autorisationsnummer og uddannelseskode håndteres vha algoritmen vist nedenfor:
![]()
Afhængig af miljø udstilles tjenesten på:
|
|
http://<sts-host>:<port>/sts/services/BST2SOSI |
I det følgende gives eksempler på de to typer af requests:
Selve requestet til STS ser således ud:
<?xml version="1.0" encoding="UTF-8"?>
<soapenv:Envelope xmlns:soapenv="http://schemas.xmlsoap.org/soap/envelope/" xmlns:ds="http://www.w3.org/2000/09/xmldsig#" xmlns:saml="urn:oasis:names:tc:SAML:2.0:assertion" xmlns:wsa="http://www.w3.org/2005/08/addressing" xmlns:wsp="http://schemas.xmlsoap.org/ws/2004/09/policy" xmlns:wsse="http://docs.oasis-open.org/wss/2004/01/oasis-200401-wss-wssecurity-secext-1.0.xsd" xmlns:wst="http://docs.oasis-open.org/ws-sx/ws-trust/200512" xmlns:wst14="http://docs.oasis-open.org/ws-sx/ws-trust/200802" xmlns:wsu="http://docs.oasis-open.org/wss/2004/01/oasis-200401-wss-wssecurity-utility-1.0.xsd">
<soapenv:Header>
<wsse:Security mustUnderstand="1" wsu:Id="security">
<wsu:Timestamp wsu:Id="ts">
<wsu:Created>2020-12-04T13:34:53Z</wsu:Created>
</wsu:Timestamp>
<ds:Signature>
<ds:SignedInfo>
<ds:CanonicalizationMethod Algorithm="http://www.w3.org/2001/10/xml-exc-c14n#"/>
<ds:SignatureMethod Algorithm="http://www.w3.org/2000/09/xmldsig#rsa-sha1"/>
<ds:Reference URI="#body">
<ds:Transforms>
<ds:Transform Algorithm="http://www.w3.org/2001/10/xml-exc-c14n#"/>
</ds:Transforms>
<ds:DigestMethod Algorithm="http://www.w3.org/2000/09/xmldsig#sha1"/>
<ds:DigestValue>CmI9nsLcR3tIH331Qpwnh5Q0tZA=</ds:DigestValue>
</ds:Reference>
<ds:Reference URI="#ts">
<ds:Transforms>
<ds:Transform Algorithm="http://www.w3.org/2001/10/xml-exc-c14n#"/>
</ds:Transforms>
<ds:DigestMethod Algorithm="http://www.w3.org/2000/09/xmldsig#sha1"/>
<ds:DigestValue>ulJY+wzEYEvxHWhqK3/whW6Mnmw=</ds:DigestValue>
</ds:Reference>
<ds:Reference URI="#messageID">
<ds:Transforms>
<ds:Transform Algorithm="http://www.w3.org/2001/10/xml-exc-c14n#"/>
</ds:Transforms>
<ds:DigestMethod Algorithm="http://www.w3.org/2000/09/xmldsig#sha1"/>
<ds:DigestValue>HcrDir5O5S/LidhZ/US8rAqyuhI=</ds:DigestValue>
</ds:Reference>
<ds:Reference URI="#action">
<ds:Transforms>
<ds:Transform Algorithm="http://www.w3.org/2001/10/xml-exc-c14n#"/>
</ds:Transforms>
<ds:DigestMethod Algorithm="http://www.w3.org/2000/09/xmldsig#sha1"/>
<ds:DigestValue>3cXAhlhZH22NiSh7AttxKxBap7Q=</ds:DigestValue>
</ds:Reference>
</ds:SignedInfo>
<ds:SignatureValue>CGpgSPnpOqWRqj4GhbMhchvcCXJO/Qox8DucwfIjoPmktENPUUOT1KL9vy9qDr/XeogUmRDFbUCSfGZGHuoAjkDzo3P7A1aoeZ5TG8+t4oTQgej0O0+ww+/djg81cAuHeCueTVPRgL0xyiVBNUR7uR15OWY7DzXYd3LvvKNyA3zyS4jLJA8y4Dkahb6JU1CWmOT7r79qhH8q7tbScv+dSJQdPHjbH1XW9ilD/fZiqNZBHA0Zcu+H5OPpvtgKKO52+ZNDuIJ8h9nm2IPglTSK1jyg6J9xQ5i3Iko7rVUOTQe6r3PfnPh/GIdcN8d4ZMjUo7JXmZCaKtKa2yuaRPqRIA==</ds:SignatureValue>
<ds:KeyInfo>
<ds:X509Data>
<ds:X509Certificate>MIIGJjCCBQ6gAwIBAgIEW607GjANBgkqhkiG9w0BAQsFADBIMQswCQYDVQQGEwJESzESMBAGA1UECgwJVFJVU1QyNDA4MSUwIwYDVQQDDBxUUlVTVDI0MDggU3lzdGVtdGVzdCBYWElJIENBMB4XDTE5MTIxNjE0MzE1NFoXDTIyMTIxNjE0MzEwN1owgZAxCzAJBgNVBAYTAkRLMScwJQYDVQQKDB5ORVRTIERBTklEIEEvUyAvLyBDVlI6MzA4MDg0NjAxWDAgBgNVBAUTGUNWUjozMDgwODQ2MC1GSUQ6OTQ3MzEzMTUwNAYDVQQDDC1UVSBHRU5FUkVMIEZPQ0VTIGd5bGRpZyAoZnVua3Rpb25zY2VydGlmaWthdCkwggEiMA0GCSqGSIb3DQEBAQUAA4IBDwAwggEKAoIBAQC1oIiZqfo6pai5XoKDBlrtsckoUrj2AxK9neEWWjB6HtzXeVou/AnA5R5xZL+3BpCoZHkoI9ncsh+dTNSeFgNkWkZXRIYK9RYAsxvpr3vTlvDtwfGxY9KLQJJrU/8N0EQbdfNncz6cDNBpoYQRv573nOZdwQKp3sAo+ONDw69ttghOlQekOpbeMwAjTwBRSEWPmqAbsCH+H5niU6TlUfWWJ3WXLeQD4m7AOFEWpYDtTl2ZpN/sEoaAEvnwMZpT6aqbegipIB++llsR8Hc8pd/JnChfwOQrx1gBPn7oSfGLYQS4R1ZPlsredAkWiWGvWnxtJ46AUVNZEzydcIaHkyCvAgMBAAGjggLNMIICyTAOBgNVHQ8BAf8EBAMCA7gwgZcGCCsGAQUFBwEBBIGKMIGHMDwGCCsGAQUFBzABhjBodHRwOi8vb2NzcC5zeXN0ZW10ZXN0MjIudHJ1c3QyNDA4LmNvbS9yZXNwb25kZXIwRwYIKwYBBQUHMAKGO2h0dHA6Ly9mLmFpYS5zeXN0ZW10ZXN0MjIudHJ1c3QyNDA4LmNvbS9zeXN0ZW10ZXN0MjItY2EuY2VyMIIBIAYDVR0gBIIBFzCCARMwggEPBg0rBgEEAYH0UQIEBgQDMIH9MC8GCCsGAQUFBwIBFiNodHRwOi8vd3d3LnRydXN0MjQwOC5jb20vcmVwb3NpdG9yeTCByQYIKwYBBQUHAgIwgbwwDBYFRGFuSUQwAwIBARqBq0RhbklEIHRlc3QgY2VydGlmaWthdGVyIGZyYSBkZW5uZSBDQSB1ZHN0ZWRlcyB1bmRlciBPSUQgMS4zLjYuMS40LjEuMzEzMTMuMi40LjYuNC4zLiBEYW5JRCB0ZXN0IGNlcnRpZmljYXRlcyBmcm9tIHRoaXMgQ0EgYXJlIGlzc3VlZCB1bmRlciBPSUQgMS4zLjYuMS40LjEuMzEzMTMuMi40LjYuNC4zLjCBrQYDVR0fBIGlMIGiMD2gO6A5hjdodHRwOi8vY3JsLnN5c3RlbXRlc3QyMi50cnVzdDI0MDguY29tL3N5c3RlbXRlc3QyMjEuY3JsMGGgX6BdpFswWTELMAkGA1UEBhMCREsxEjAQBgNVBAoMCVRSVVNUMjQwODElMCMGA1UEAwwcVFJVU1QyNDA4IFN5c3RlbXRlc3QgWFhJSSBDQTEPMA0GA1UEAwwGQ1JMMjE0MB8GA1UdIwQYMBaAFKuoAUQZsLNDmdr6fMzSABgD5zy/MB0GA1UdDgQWBBQBeqJr/Y3aBTNh08u88qjEhB6GETAJBgNVHRMEAjAAMA0GCSqGSIb3DQEBCwUAA4IBAQB7XyjSExCey9MOZxwR7RYjAfbOz/hLVNe1/Maw7Q7tLDVFwjmyZMbpxEAGlTFlo8y8yW5Dc6QQQejQ8+OCtbsJ2MmZfRf4HvezKIVwhZO2wUBbtUroiiatGiKE75GELjDkCI5iEo+aQFxzZ+saKWB6iyQkk9LqQs4+ut4HwUj2a3pXyXc7NfY+ivOxYYYOoPqvrhqEWTdjJv6A2mF6cdWKlZKBnvr8ndkVGQpHDHIUq9BcwGw6iVhaJcAoSl+i4kAjg3gNyWcr0UonyjwkQmaFMQJTkO95lDtn6XOLgXTwKS5X65cLhBDZqXPyNMaR+jGkQ6Ert5jceanwXzaKkLT5</ds:X509Certificate>
</ds:X509Data>
</ds:KeyInfo>
</ds:Signature>
</wsse:Security>
<wsa:Action wsu:Id="action">http://docs.oasis-open.org/ws-sx/ws-trust/200512/RST/Issue</wsa:Action>
<wsa:MessageID wsu:Id="messageID">urn:uuid:20d3cb77-a509-41bc-be6f-214f4453d2a8</wsa:MessageID>
</soapenv:Header>
<soapenv:Body wsu:Id="body">
<wst:RequestSecurityToken Context="urn:uuid:2f0ca258-1916-4c20-876f-5331a349e2fc">
<wst:TokenType>http://docs.oasis-open.org/wss/oasis-wss-saml-token-profile-1.1#SAMLV2.0</wst:TokenType>
<wst:RequestType>http://docs.oasis-open.org/ws-sx/ws-trust/200512/Issue</wst:RequestType>
<wst14:ActAs>
<saml:Assertion xmlns:xs="http://www.w3.org/2001/XMLSchema" xmlns:xsi="http://www.w3.org/2001/XMLSchema-instance" xmlns:ds="http://www.w3.org/2000/09/xmldsig#" xmlns:saml="urn:oasis:names:tc:SAML:2.0:assertion" ID="_84b6b907-4ae8-43d4-a922-28d04fa0d6c2" IssueInstant="2020-12-04T13:34:53Z" Version="2.0">
<saml:Issuer>STS tester/issuer</saml:Issuer>
<ds:Signature Id="OCESSignature">
<ds:SignedInfo>
<ds:CanonicalizationMethod Algorithm="http://www.w3.org/2001/10/xml-exc-c14n#"/>
<ds:SignatureMethod Algorithm="http://www.w3.org/2000/09/xmldsig#rsa-sha1"/>
<ds:Reference URI="#_84b6b907-4ae8-43d4-a922-28d04fa0d6c2">
<ds:Transforms>
<ds:Transform Algorithm="http://www.w3.org/2000/09/xmldsig#enveloped-signature"/>
<ds:Transform Algorithm="http://www.w3.org/2001/10/xml-exc-c14n#"/>
</ds:Transforms>
<ds:DigestMethod Algorithm="http://www.w3.org/2000/09/xmldsig#sha1"/>
<ds:DigestValue>ufSXPtPiVJWLlt9ENfAfYOsMENo=</ds:DigestValue>
</ds:Reference>
</ds:SignedInfo>
<ds:SignatureValue>cH8TvxJusVbIFoFMzHYzrzYeaGKVUDf57qpUo8agEmRipV5AmRX3UdP1N5cKP6Isl8TJAZ3txePEedpBkdVopjBo2cx8ZVJTXgO2sD6uxbdhGKmVEGPR0f69k8vNOz9sXubNWIN+Xxh2GOHpGp91AV0Nsq9wqxCQURo9lNcdsc20QwC9zPbxCoSw+WV92hV10z72PvSX5OS0SeM+kBl83DTtBEJWOhlUFv9060pUXh17pt3QCK2LoMCb/2Ly40ab4DtbzLURf6aHSUfVNsIiV0DNp4IXrXPS5GOFs+j5gnEeRU80j2iC+tijm2wU4iUZ7GANVddVCfGnFFOYkHKL4g==</ds:SignatureValue>
<ds:KeyInfo>
<ds:X509Data>
<ds:X509Certificate>MIIGNjCCBR6gAwIBAgIEWRzGcDANBgkqhkiG9w0BAQsFADBIMQswCQYDVQQGEwJESzESMBAGA1UECgwJVFJVU1QyNDA4MSUwIwYDVQQDDBxUUlVTVDI0MDggU3lzdGVtdGVzdCBYWElJIENBMB4XDTE4MDgyODE0MDc0NVoXDTIxMDgyODE0MDY0MVowgaExCzAJBgNVBAYTAkRLMS8wLQYDVQQKDCZTdGF0ZW5zIFNlcnVtIEluc3RpdHV0IC8vIENWUjo0NjgzNzQyODFhMCAGA1UEBRMZQ1ZSOjQ2ODM3NDI4LUZJRDo5MjQyMTMyNTA9BgNVBAMMNkZ1bmt0aW9uc3NpZ25hdHVyIHRpbCB0ZXN0bWlsasO4IChmdW5rdGlvbnNjZXJ0aWZpa2F0KTCCASIwDQYJKoZIhvcNAQEBBQADggEPADCCAQoCggEBAJb1udNsBCGOyfmRu5yiVWLvuLEPV7vMBiyG/LD67zWHBSODuRoQBNBvrGE5iyXHskqQ8PEzK+N+MWyhp7XKXjU76HGQzSgsXS1nmbDa0QjlomYWyUVgoNiOFRtmSO2GT+CCGD0UvcuzPkxCPCpFGbmOcCaspkH/0wsWIzOGWAFtLdp63dFwgrtkNPr8TK7JxihfGl98n/A/Ibpw19h0sg3cnxTrbeW2whTg2iuP0QgmkggzR/kD7MH5oe98V5rgFD3gvdspfAW9tWgsG9DFxOzPhU6RVPKpUKrHnlQEKaVrDlDLExUx424HSHRESS9/42q7jy1Mi7oL4aMuTG8MoC8CAwEAAaOCAswwggLIMA4GA1UdDwEB/wQEAwIDuDCBlwYIKwYBBQUHAQEEgYowgYcwPAYIKwYBBQUHMAGGMGh0dHA6Ly9vY3NwLnN5c3RlbXRlc3QyMi50cnVzdDI0MDguY29tL3Jlc3BvbmRlcjBHBggrBgEFBQcwAoY7aHR0cDovL2YuYWlhLnN5c3RlbXRlc3QyMi50cnVzdDI0MDguY29tL3N5c3RlbXRlc3QyMi1jYS5jZXIwggEgBgNVHSAEggEXMIIBEzCCAQ8GDSsGAQQBgfRRAgQGBAIwgf0wLwYIKwYBBQUHAgEWI2h0dHA6Ly93d3cudHJ1c3QyNDA4LmNvbS9yZXBvc2l0b3J5MIHJBggrBgEFBQcCAjCBvDAMFgVEYW5JRDADAgEBGoGrRGFuSUQgdGVzdCBjZXJ0aWZpa2F0ZXIgZnJhIGRlbm5lIENBIHVkc3RlZGVzIHVuZGVyIE9JRCAxLjMuNi4xLjQuMS4zMTMxMy4yLjQuNi40LjIuIERhbklEIHRlc3QgY2VydGlmaWNhdGVzIGZyb20gdGhpcyBDQSBhcmUgaXNzdWVkIHVuZGVyIE9JRCAxLjMuNi4xLjQuMS4zMTMxMy4yLjQuNi40LjIuMIGsBgNVHR8EgaQwgaEwPaA7oDmGN2h0dHA6Ly9jcmwuc3lzdGVtdGVzdDIyLnRydXN0MjQwOC5jb20vc3lzdGVtdGVzdDIyMS5jcmwwYKBeoFykWjBYMQswCQYDVQQGEwJESzESMBAGA1UECgwJVFJVU1QyNDA4MSUwIwYDVQQDDBxUUlVTVDI0MDggU3lzdGVtdGVzdCBYWElJIENBMQ4wDAYDVQQDDAVDUkw3NjAfBgNVHSMEGDAWgBSrqAFEGbCzQ5na+nzM0gAYA+c8vzAdBgNVHQ4EFgQUw8wwIBeDjIYO/cn7TpNmW8hXaVAwCQYDVR0TBAIwADANBgkqhkiG9w0BAQsFAAOCAQEAXTQ5jb2Bk+nzr81zocF/HS3gPGSmF85dfBjoPpohjT8+gN2BgOpKxCd5RAbuCLnRHuJNcrJ1Km3Fi9hXkIVMki80MoJwmtTR2lRUxk+hiv6Q6+MvK7Dr2JzzHn/ktqd76Ej7+PpJn62GTZY+X+jNUzRoPPoO3ycKZFTrpUzH7s3LidFvhuBNculEXXI3yX9a+KrFRcOZ+F31Q1yQ/g5gPhdI6bIyzIK2RrjNhpjx1jAqv8ufvPPJeShkzZ0OZOxG3fr4MGdP84/8HSRhgaZE5AK5nVq9vP9dM+awU8gw5M1pTioAjGHkd0zWlv/XO76fN3tpn02ttgDPVzgTHTmF2w==</ds:X509Certificate>
</ds:X509Data>
</ds:KeyInfo>
</ds:Signature>
<saml:Subject>
<saml:NameID Format="urn:oasis:names:tc:SAML:1.1:nameid-format:X509SubjectName">C=DK,O=NETS DANID A/S // CVR:30808460,CN=TU GENEREL MOCES M CPR gyldig,Serial=CVR:30808460-RID:42634739</saml:NameID>
<saml:SubjectConfirmation Method="urn:oasis:names:tc:SAML:2.0:cm:bearer">
<saml:SubjectConfirmationData NotOnOrAfter="2020-12-04T14:34:53Z" Recipient="STS tester/recipientUrl"/>
</saml:SubjectConfirmation>
</saml:Subject>
<saml:Conditions NotBefore="2020-12-04T12:34:53Z" NotOnOrAfter="2020-12-04T14:34:53Z">
<saml:AudienceRestriction>
<saml:Audience>STS tester/audience</saml:Audience>
</saml:AudienceRestriction>
</saml:Conditions>
<saml:AuthnStatement AuthnInstant="2020-12-04T12:34:53Z" SessionIndex="_84b6b907-4ae8-43d4-a922-28d04fa0d6c2">
<saml:AuthnContext>
<saml:AuthnContextClassRef>urn:oasis:names:tc:SAML:2.0:ac:classes:X509</saml:AuthnContextClassRef>
</saml:AuthnContext>
</saml:AuthnStatement>
<saml:AttributeStatement>
<saml:Attribute FriendlyName="surName" Name="urn:oid:2.5.4.4" NameFormat="urn:oasis:names:tc:SAML:2.0:attrname-format:basic">
<saml:AttributeValue xsi:type="xs:string">Testesen</saml:AttributeValue>
</saml:Attribute>
<saml:Attribute FriendlyName="CommonName" Name="urn:oid:2.5.4.3" NameFormat="urn:oasis:names:tc:SAML:2.0:attrname-format:basic">
<saml:AttributeValue xsi:type="xs:string">Test Testesen</saml:AttributeValue>
</saml:Attribute>
<saml:Attribute FriendlyName="email" Name="urn:oid:0.9.2342.19200300.100.1.3" NameFormat="urn:oasis:names:tc:SAML:2.0:attrname-format:basic">
<saml:AttributeValue xsi:type="xs:string">test.testesen@nsi.dk</saml:AttributeValue>
</saml:Attribute>
<saml:Attribute Name="dk:gov:saml:attribute:SpecVer" NameFormat="urn:oasis:names:tc:SAML:2.0:attrname-format:basic">
<saml:AttributeValue xsi:type="xs:string">DK-SAML-2.0</saml:AttributeValue>
</saml:Attribute>
<saml:Attribute Name="dk:gov:saml:attribute:AssuranceLevel" NameFormat="urn:oasis:names:tc:SAML:2.0:attrname-format:basic">
<saml:AttributeValue xsi:type="xs:string">3</saml:AttributeValue>
</saml:Attribute>
<saml:Attribute Name="dk:gov:saml:attribute:CvrNumberIdentifier" NameFormat="urn:oasis:names:tc:SAML:2.0:attrname-format:basic">
<saml:AttributeValue xsi:type="xs:string">30808460</saml:AttributeValue>
</saml:Attribute>
<saml:Attribute FriendlyName="organizationName" Name="urn:oid:2.5.4.10" NameFormat="urn:oasis:names:tc:SAML:2.0:attrname-format:basic">
<saml:AttributeValue xsi:type="xs:string">Statens Serum Institut</saml:AttributeValue>
</saml:Attribute>
<saml:Attribute Name="dk:gov:saml:attribute:CprNumberIdentifier" NameFormat="urn:oasis:names:tc:SAML:2.0:attrname-format:basic">
<saml:AttributeValue xsi:type="xs:string">1802602810</saml:AttributeValue>
</saml:Attribute>
<saml:Attribute Name="urn:oid:2.5.29.29" NameFormat="urn:oasis:names:tc:SAML:2.0:attrname-format:basic">
<saml:AttributeValue xsi:type="xs:string">C=DK,O=TRUST2408,CN=TRUST2408 Systemtest XXII CA</saml:AttributeValue>
</saml:Attribute>
<saml:Attribute FriendlyName="Uid" Name="urn:oid:0.9.2342.19200300.100.1.1" NameFormat="urn:oasis:names:tc:SAML:2.0:attrname-format:basic">
<saml:AttributeValue xsi:type="xs:string">CVR:30808460-RID:42634739</saml:AttributeValue>
</saml:Attribute>
<saml:Attribute Name="dk:gov:saml:attribute:RidNumberIdentifier" NameFormat="urn:oasis:names:tc:SAML:2.0:attrname-format:basic">
<saml:AttributeValue xsi:type="xs:string">42634739</saml:AttributeValue>
</saml:Attribute>
<saml:Attribute FriendlyName="serialNumber" Name="urn:oid:2.5.4.5" NameFormat="urn:oasis:names:tc:SAML:2.0:attrname-format:basic">
<saml:AttributeValue xsi:type="xs:string">5bad375e</saml:AttributeValue>
</saml:Attribute>
<saml:Attribute Name="dk:gov:saml:attribute:IsYouthCert" NameFormat="urn:oasis:names:tc:SAML:2.0:attrname-format:basic">
<saml:AttributeValue xsi:type="xs:string">false</saml:AttributeValue>
</saml:Attribute>
<saml:Attribute Name="urn:oid:1.3.6.1.4.1.1466.115.121.1.8" NameFormat="urn:oasis:names:tc:SAML:2.0:attrname-format:basic">
<saml:AttributeValue xsi:type="xs:string">MIIGFjCCBP6gAwIBAgIEW603XjANBgkqhkiG9w0BAQsFADBIMQswCQYDVQQGEwJESzESMBAGA1UECgwJVFJVU1QyNDA4MSUwIwYDVQQDDBxUUlVTVDI0MDggU3lzdGVtdGVzdCBYWElJIENBMB4XDTE5MTIxMzEzMTcwNVoXDTIyMTIxMzEzMTY1MlowgYAxCzAJBgNVBAYTAkRLMScwJQYDVQQKDB5ORVRTIERBTklEIEEvUyAvLyBDVlI6MzA4MDg0NjAxSDAgBgNVBAUTGUNWUjozMDgwODQ2MC1SSUQ6NDI2MzQ3MzkwJAYDVQQDDB1UVSBHRU5FUkVMIE1PQ0VTIE0gQ1BSIGd5bGRpZzCCASIwDQYJKoZIhvcNAQEBBQADggEPADCCAQoCggEBAK7yIdJgvaiDNjpeJ9JXqj3dM52hfsgMTVQnpWTStD1IkP4rCgKg+yWFS6XBYiXEXO8soJzAhA79caT96aTWY5nEZ+KgX5Iw63U2fFM/X3i3fk0WSWykrrOBsnFI1yp1E7kQiISP5qG4bdY8kNJkLkkJqH+Gd8/EHKg8Kxd0Hj7XO05hUr+EJx691cLgq6CaCUM4YSAEKmdPFbLStchZaGvp74s9UsY9HnFAJ05qYg8UvJfk274PCqKHfV0EcmWMW4AECLnSAiv07AbQfhABkp3kBEfgBrcQmy5Dn7mJ6QZ8H6Vad+gRlR7pBCeHreFj3rsojNrWoY6SJ8tNpztXrwsCAwEAAaOCAs0wggLJMA4GA1UdDwEB/wQEAwID+DCBlwYIKwYBBQUHAQEEgYowgYcwPAYIKwYBBQUHMAGGMGh0dHA6Ly9vY3NwLnN5c3RlbXRlc3QyMi50cnVzdDI0MDguY29tL3Jlc3BvbmRlcjBHBggrBgEFBQcwAoY7aHR0cDovL20uYWlhLnN5c3RlbXRlc3QyMi50cnVzdDI0MDguY29tL3N5c3RlbXRlc3QyMi1jYS5jZXIwggEgBgNVHSAEggEXMIIBEzCCAQ8GDSsGAQQBgfRRAgQGAgYwgf0wLwYIKwYBBQUHAgEWI2h0dHA6Ly93d3cudHJ1c3QyNDA4LmNvbS9yZXBvc2l0b3J5MIHJBggrBgEFBQcCAjCBvDAMFgVEYW5JRDADAgEBGoGrRGFuSUQgdGVzdCBjZXJ0aWZpa2F0ZXIgZnJhIGRlbm5lIENBIHVkc3RlZGVzIHVuZGVyIE9JRCAxLjMuNi4xLjQuMS4zMTMxMy4yLjQuNi4yLjYuIERhbklEIHRlc3QgY2VydGlmaWNhdGVzIGZyb20gdGhpcyBDQSBhcmUgaXNzdWVkIHVuZGVyIE9JRCAxLjMuNi4xLjQuMS4zMTMxMy4yLjQuNi4yLjYuMIGtBgNVHR8EgaUwgaIwPaA7oDmGN2h0dHA6Ly9jcmwuc3lzdGVtdGVzdDIyLnRydXN0MjQwOC5jb20vc3lzdGVtdGVzdDIyMS5jcmwwYaBfoF2kWzBZMQswCQYDVQQGEwJESzESMBAGA1UECgwJVFJVU1QyNDA4MSUwIwYDVQQDDBxUUlVTVDI0MDggU3lzdGVtdGVzdCBYWElJIENBMQ8wDQYDVQQDDAZDUkwyMTMwHwYDVR0jBBgwFoAUq6gBRBmws0OZ2vp8zNIAGAPnPL8wHQYDVR0OBBYEFKh4eb6AK8qIeIA2ZGrwcwV2d77mMAkGA1UdEwQCMAAwDQYJKoZIhvcNAQELBQADggEBAEDup4Q2JuK5gmfpZ0jBhkzj4HSqLYhxTedDjewu7+c7QSDdFo599CngwjXgF6CHcz0MmizGyHe08quWsNcPo3BtKC54thE8gytOGdugvvwUv6EWRxfGl6YJieht6K9Qod8j/s6T+YfR+i7H3G+kxcocgVa5nImbv3Th1WsGSd1tt/OijOpdLjMWkhk8w8qFby9ubCV+YK+8sszrz471upjSZyJbsh4Gk50h2tbyfmTHqUBFtguYrioI4k/dVSukbt68jk+sZVLqH4p7Ilp6hA5R+MBMYftCyGrIbJU4LaqEn/DEulBX86sUgQmeVCljW1TnzSO9uKQgnBZSlZLT6XE=</saml:AttributeValue>
</saml:Attribute>
</saml:AttributeStatement>
</saml:Assertion>
<saml:Assertion xmlns:xs="http://www.w3.org/2001/XMLSchema" xmlns:xsi="http://www.w3.org/2001/XMLSchema-instance" xmlns:ds="http://www.w3.org/2000/09/xmldsig#" xmlns:saml="urn:oasis:names:tc:SAML:2.0:assertion" ID="_f6d5e2dc-fabf-434d-b743-a708282844ff" IssueInstant="2020-12-04T13:34:53Z" Version="2.0">
<saml:Issuer>STS tester</saml:Issuer>
<saml:Subject>
<saml:NameID Format="urn:oasis:names:tc:SAML:1.1:nameid-format:X509SubjectName">C=DK,O=NETS DANID A/S // CVR:30808460,CN=TU GENEREL MOCES M CPR gyldig,Serial=CVR:30808460-RID:42634739</saml:NameID>
<saml:SubjectConfirmation Method="urn:oasis:names:tc:SAML:2.0:cm:sender-vouches"/>
</saml:Subject>
<saml:AttributeStatement>
<saml:Attribute Name="dk:healthcare:saml:attribute:UserEducationCode" NameFormat="urn:oasis:names:tc:SAML:2.0:attrname-format:basic">
<saml:AttributeValue xsi:type="xs:string">7170</saml:AttributeValue>
</saml:Attribute>
<saml:Attribute Name="dk:healthcare:saml:attribute:UserSurName" NameFormat="urn:oasis:names:tc:SAML:2.0:attrname-format:basic">
<saml:AttributeValue xsi:type="xs:string">Testesen</saml:AttributeValue>
</saml:Attribute>
<saml:Attribute Name="dk:healthcare:saml:attribute:ITSystemName" NameFormat="urn:oasis:names:tc:SAML:2.0:attrname-format:basic">
<saml:AttributeValue xsi:type="xs:string">STS tester</saml:AttributeValue>
</saml:Attribute>
<saml:Attribute Name="dk:healthcare:saml:attribute:UserGivenName" NameFormat="urn:oasis:names:tc:SAML:2.0:attrname-format:basic">
<saml:AttributeValue xsi:type="xs:string">Test</saml:AttributeValue>
</saml:Attribute>
</saml:AttributeStatement>
</saml:Assertion>
</wst14:ActAs>
<wsp:AppliesTo>
<wsa:EndpointReference>
<wsa:Address>http://sosi.dk</wsa:Address>
</wsa:EndpointReference>
</wsp:AppliesTo>
</wst:RequestSecurityToken>
</soapenv:Body>
</soapenv:Envelope> |
En succesfuld validering af requestet i STS resulterer i et succesfuldt response:
<?xml version="1.0" encoding="UTF-8"?>
<soapenv:Envelope xmlns:soapenv="http://schemas.xmlsoap.org/soap/envelope/" xmlns:ds="http://www.w3.org/2000/09/xmldsig#" xmlns:saml="urn:oasis:names:tc:SAML:2.0:assertion" xmlns:wsa="http://www.w3.org/2005/08/addressing" xmlns:wsp="http://schemas.xmlsoap.org/ws/2004/09/policy" xmlns:wsse="http://docs.oasis-open.org/wss/2004/01/oasis-200401-wss-wssecurity-secext-1.0.xsd" xmlns:wst="http://docs.oasis-open.org/ws-sx/ws-trust/200512" xmlns:wsu="http://docs.oasis-open.org/wss/2004/01/oasis-200401-wss-wssecurity-utility-1.0.xsd">
<soapenv:Header>
<wsse:Security mustUnderstand="1" wsu:Id="security">
<wsu:Timestamp wsu:Id="ts">
<wsu:Created>2020-12-04T13:35:02Z</wsu:Created>
</wsu:Timestamp>
<ds:Signature>
<ds:SignedInfo>
<ds:CanonicalizationMethod Algorithm="http://www.w3.org/2001/10/xml-exc-c14n#"/>
<ds:SignatureMethod Algorithm="http://www.w3.org/2000/09/xmldsig#rsa-sha1"/>
<ds:Reference URI="#body">
<ds:Transforms>
<ds:Transform Algorithm="http://www.w3.org/2001/10/xml-exc-c14n#"/>
</ds:Transforms>
<ds:DigestMethod Algorithm="http://www.w3.org/2000/09/xmldsig#sha1"/>
<ds:DigestValue>C3ZxAnTYjBI6hkrznqHapBCfxtc=</ds:DigestValue>
</ds:Reference>
<ds:Reference URI="#ts">
<ds:Transforms>
<ds:Transform Algorithm="http://www.w3.org/2001/10/xml-exc-c14n#"/>
</ds:Transforms>
<ds:DigestMethod Algorithm="http://www.w3.org/2000/09/xmldsig#sha1"/>
<ds:DigestValue>aOnXKnwxBhHRCvFEqklkJqX1sYE=</ds:DigestValue>
</ds:Reference>
<ds:Reference URI="#messageID">
<ds:Transforms>
<ds:Transform Algorithm="http://www.w3.org/2001/10/xml-exc-c14n#"/>
</ds:Transforms>
<ds:DigestMethod Algorithm="http://www.w3.org/2000/09/xmldsig#sha1"/>
<ds:DigestValue>HWaea2VIk5szeWMz5pDbxRQ+xGg=</ds:DigestValue>
</ds:Reference>
<ds:Reference URI="#relatesTo">
<ds:Transforms>
<ds:Transform Algorithm="http://www.w3.org/2001/10/xml-exc-c14n#"/>
</ds:Transforms>
<ds:DigestMethod Algorithm="http://www.w3.org/2000/09/xmldsig#sha1"/>
<ds:DigestValue>E3jEzjOKeemlNmEX7GE2G1ASzUs=</ds:DigestValue>
</ds:Reference>
<ds:Reference URI="#action">
<ds:Transforms>
<ds:Transform Algorithm="http://www.w3.org/2001/10/xml-exc-c14n#"/>
</ds:Transforms>
<ds:DigestMethod Algorithm="http://www.w3.org/2000/09/xmldsig#sha1"/>
<ds:DigestValue>3cXAhlhZH22NiSh7AttxKxBap7Q=</ds:DigestValue>
</ds:Reference>
</ds:SignedInfo>
<ds:SignatureValue>EFCMxLkjikWyOMV8Opf+UgcX2FTTpGTpCHELo307dpqJGq7rFbvLrqf9yPFzZ0R29E2+BJhKUMPFtZ8YmlOaWICkZXEagou5OcN6uR5mLf99nihWkNYmwHRo5mVzDOzwacU7n/5x6+qD9iZI8VXpGtH8+ilmENjO+jKwux/SQUWqib5jGCLi91WvwJNhjJ1fQ4VUp6E5Dw6QtfzLZnlr0djXdgzHJIAQmWcaLtUBzDhUZnChrMTYwufFVQaflzJSIEp0vXP+FYvwyAj5VZI8TlHIZiFCeHAjWnGfsJsKLrYAcqMnK1l+C34LYyqJtuqAWTvhlG08I63l9Js8ANv8uQ==</ds:SignatureValue>
<ds:KeyInfo>
<ds:X509Data>
<ds:X509Certificate>MIIGKjCCBRKgAwIBAgIEW6uMBTANBgkqhkiG9w0BAQsFADBIMQswCQYDVQQGEwJESzESMBAGA1UECgwJVFJVU1QyNDA4MSUwIwYDVQQDDBxUUlVTVDI0MDggU3lzdGVtdGVzdCBYWElJIENBMB4XDTE5MDQzMDA5MDcxN1oXDTIyMDQzMDA5MDYzOFowgZQxCzAJBgNVBAYTAkRLMS4wLAYDVQQKDCVTdW5kaGVkc2RhdGFzdHlyZWxzZW4gLy8gQ1ZSOjMzMjU3ODcyMVUwIAYDVQQFExlDVlI6MzMyNTc4NzItRklEOjE4OTExODYxMDEGA1UEAwwqU09TSSBUZXN0IEZlZGVyYXRpb24gKGZ1bmt0aW9uc2NlcnRpZmlrYXQpMIIBIjANBgkqhkiG9w0BAQEFAAOCAQ8AMIIBCgKCAQEAyo57h9E/hM5gimxaDgHB0MLcgVfXGJbQh/8OC1vTdDsCUIzIwRd5lJE+ado8urHF7UmKubFZzfCPduoRv9b3TkNVKaixiHUMtP4egbL8vcgyalk28cNQdUk8f34mg8atgvd45EnIKz2iB+yjs5guJPDBg2OFSbP0r53NU8fVTq3aLtDpDVnkxsyjNQ7HOFtzavyMnKx0vDgafEvrUR3WTSLCGju4aUIg3ThgrWXA7i3lPIAXdV8mQmlY3wn/kIBiyIotmF98UsEket/sxpJNkJ6R6AUpxnGApCDP1Fw2BgxAQWWrtD/c5IoIZwGWNfLgpJEzfhnuIZJ7Bfs9RmHFdQIDAQABo4ICzTCCAskwDgYDVR0PAQH/BAQDAgO4MIGXBggrBgEFBQcBAQSBijCBhzA8BggrBgEFBQcwAYYwaHR0cDovL29jc3Auc3lzdGVtdGVzdDIyLnRydXN0MjQwOC5jb20vcmVzcG9uZGVyMEcGCCsGAQUFBzAChjtodHRwOi8vZi5haWEuc3lzdGVtdGVzdDIyLnRydXN0MjQwOC5jb20vc3lzdGVtdGVzdDIyLWNhLmNlcjCCASAGA1UdIASCARcwggETMIIBDwYNKwYBBAGB9FECBAYEAjCB/TAvBggrBgEFBQcCARYjaHR0cDovL3d3dy50cnVzdDI0MDguY29tL3JlcG9zaXRvcnkwgckGCCsGAQUFBwICMIG8MAwWBURhbklEMAMCAQEagatEYW5JRCB0ZXN0IGNlcnRpZmlrYXRlciBmcmEgZGVubmUgQ0EgdWRzdGVkZXMgdW5kZXIgT0lEIDEuMy42LjEuNC4xLjMxMzEzLjIuNC42LjQuMi4gRGFuSUQgdGVzdCBjZXJ0aWZpY2F0ZXMgZnJvbSB0aGlzIENBIGFyZSBpc3N1ZWQgdW5kZXIgT0lEIDEuMy42LjEuNC4xLjMxMzEzLjIuNC42LjQuMi4wga0GA1UdHwSBpTCBojA9oDugOYY3aHR0cDovL2NybC5zeXN0ZW10ZXN0MjIudHJ1c3QyNDA4LmNvbS9zeXN0ZW10ZXN0MjIxLmNybDBhoF+gXaRbMFkxCzAJBgNVBAYTAkRLMRIwEAYDVQQKDAlUUlVTVDI0MDgxJTAjBgNVBAMMHFRSVVNUMjQwOCBTeXN0ZW10ZXN0IFhYSUkgQ0ExDzANBgNVBAMMBkNSTDE0MjAfBgNVHSMEGDAWgBSrqAFEGbCzQ5na+nzM0gAYA+c8vzAdBgNVHQ4EFgQUGYAVKKL17LHyVGSErL26MBNadTQwCQYDVR0TBAIwADANBgkqhkiG9w0BAQsFAAOCAQEAjHMO4sWEf8M25WHczBTJYtMitn1wLOqE6raeM6oYyw6R/4FImpOzF6bxBlfNnhhR0vJSXMWTqL/onCyy4gCs9eLglRHZ9BC8a9fmirrguNpOWlR8NAf5GRwOqCyTnkTAfUD1fp0RzVo8TvAd73WiGeUTzTiAVf7OgZFnRIYkcALXLjNs6AwELWSh+bC/gGuQcHUDd8YGSzgKS6w2qz3fIASrykxzlYjeusks58CereC6WfvN0I+GGlL9fIgjpzh7JEELME7r9QJLL9NSrmlRKfhM8gzuE6Vm4vGzmSsnNJxGMf1vTzEve4lXI8pnOtHMTtNl5zw4jCJFakRqcWm3FQ==</ds:X509Certificate>
</ds:X509Data>
</ds:KeyInfo>
</ds:Signature>
</wsse:Security>
<wsa:Action wsu:Id="action">http://docs.oasis-open.org/ws-sx/ws-trust/200512/RST/Issue</wsa:Action>
<wsa:MessageID wsu:Id="messageID">urn:uuid:8b3fc250-7384-44b6-828f-af16734867ed</wsa:MessageID>
<wsa:RelatesTo wsu:Id="relatesTo">urn:uuid:20d3cb77-a509-41bc-be6f-214f4453d2a8</wsa:RelatesTo>
</soapenv:Header>
<soapenv:Body wsu:Id="body">
<wst:RequestSecurityTokenResponseCollection>
<wst:RequestSecurityTokenResponse Context="urn:uuid:2f0ca258-1916-4c20-876f-5331a349e2fc">
<wst:TokenType>http://docs.oasis-open.org/wss/oasis-wss-saml-token-profile-1.1#SAMLV2.0</wst:TokenType>
<wst:RequestedSecurityToken>
<saml:Assertion xmlns:ds="http://www.w3.org/2000/09/xmldsig#" xmlns:saml="urn:oasis:names:tc:SAML:2.0:assertion" IssueInstant="2020-12-04T13:29:59Z" Version="2.0" id="IDCard">
<saml:Issuer>TESTSTS</saml:Issuer>
<saml:Subject>
<saml:NameID Format="medcom:cprnumber">1802602810</saml:NameID>
<saml:SubjectConfirmation>
<saml:ConfirmationMethod>urn:oasis:names:tc:SAML:2.0:cm:holder-of-key</saml:ConfirmationMethod>
<saml:SubjectConfirmationData>
<ds:KeyInfo>
<ds:KeyName>OCESSignature</ds:KeyName>
</ds:KeyInfo>
</saml:SubjectConfirmationData>
</saml:SubjectConfirmation>
</saml:Subject>
<saml:Conditions NotBefore="2020-12-04T13:29:59Z" NotOnOrAfter="2020-12-05T13:29:59Z"/>
<saml:AttributeStatement id="IDCardData">
<saml:Attribute Name="sosi:IDCardID">
<saml:AttributeValue>sDWguk1pErZyKWMNZiZXTw==</saml:AttributeValue>
</saml:Attribute>
<saml:Attribute Name="sosi:IDCardVersion">
<saml:AttributeValue>1.0.1</saml:AttributeValue>
</saml:Attribute>
<saml:Attribute Name="sosi:IDCardType">
<saml:AttributeValue>user</saml:AttributeValue>
</saml:Attribute>
<saml:Attribute Name="sosi:AuthenticationLevel">
<saml:AttributeValue>4</saml:AttributeValue>
</saml:Attribute>
<saml:Attribute Name="sosi:OCESCertHash">
<saml:AttributeValue>kiE6PLwGDGs4sn01w3m0kvHmG4A=</saml:AttributeValue>
</saml:Attribute>
</saml:AttributeStatement>
<saml:AttributeStatement id="UserLog">
<saml:Attribute Name="medcom:UserCivilRegistrationNumber">
<saml:AttributeValue>1802602810</saml:AttributeValue>
</saml:Attribute>
<saml:Attribute Name="medcom:UserGivenName">
<saml:AttributeValue>Test</saml:AttributeValue>
</saml:Attribute>
<saml:Attribute Name="medcom:UserSurName">
<saml:AttributeValue>Testesen</saml:AttributeValue>
</saml:Attribute>
<saml:Attribute Name="medcom:UserEmailAddress">
<saml:AttributeValue>test.testesen@nsi.dk</saml:AttributeValue>
</saml:Attribute>
<saml:Attribute Name="medcom:UserRole">
<saml:AttributeValue>7170</saml:AttributeValue>
</saml:Attribute>
<saml:Attribute Name="medcom:UserAuthorizationCode">
<saml:AttributeValue>ZXCVB</saml:AttributeValue>
</saml:Attribute>
</saml:AttributeStatement>
<saml:AttributeStatement id="SystemLog">
<saml:Attribute Name="medcom:ITSystemName">
<saml:AttributeValue>STS tester</saml:AttributeValue>
</saml:Attribute>
<saml:Attribute Name="medcom:CareProviderID" NameFormat="medcom:cvrnumber">
<saml:AttributeValue>30808460</saml:AttributeValue>
</saml:Attribute>
<saml:Attribute Name="medcom:CareProviderName">
<saml:AttributeValue>Statens Serum Institut</saml:AttributeValue>
</saml:Attribute>
</saml:AttributeStatement>
<ds:Signature id="OCESSignature">
<ds:SignedInfo>
<ds:CanonicalizationMethod Algorithm="http://www.w3.org/2001/10/xml-exc-c14n#"/>
<ds:SignatureMethod Algorithm="http://www.w3.org/2000/09/xmldsig#rsa-sha1"/>
<ds:Reference URI="#IDCard">
<ds:Transforms>
<ds:Transform Algorithm="http://www.w3.org/2000/09/xmldsig#enveloped-signature"/>
<ds:Transform Algorithm="http://www.w3.org/2001/10/xml-exc-c14n#"/>
</ds:Transforms>
<ds:DigestMethod Algorithm="http://www.w3.org/2000/09/xmldsig#sha1"/>
<ds:DigestValue>nmnINoROyYfXXQev43SXwa6MOso=</ds:DigestValue>
</ds:Reference>
</ds:SignedInfo>
<ds:SignatureValue>AEd0FyGPJl4hR7q36JVlWqfjSlNWMbpU0iKwokswdlgsncdhbpQGFetp1HH3MsFpRVg1NREADKcAgWIyud5Fwr7w2/gXhF0J8E+AdagXc88CFbeSIQ3nt5ML8icKTmvv015RCsASOgXDllNV2wCQqxwgLuO/VUQ2cvUi7vipXYXk/JIuw0A235uFdvdymyoymlGmdufmbi7veQyzI1HdYm33eIcIrMzjFGURMo1MiUZjG1aiNmn8SkTWBZRs4gjiSD3tIDXq+99UNoXHc3fGPxbvf2Hc/6R3nucrWHTTkV8t5CTd5bTgynEi/foiiD0Cu0ZT7RRF2gsmtx6aUMgEhg==</ds:SignatureValue>
<ds:KeyInfo>
<ds:X509Data>
<ds:X509Certificate>MIIGKjCCBRKgAwIBAgIEW6uMBTANBgkqhkiG9w0BAQsFADBIMQswCQYDVQQGEwJESzESMBAGA1UECgwJVFJVU1QyNDA4MSUwIwYDVQQDDBxUUlVTVDI0MDggU3lzdGVtdGVzdCBYWElJIENBMB4XDTE5MDQzMDA5MDcxN1oXDTIyMDQzMDA5MDYzOFowgZQxCzAJBgNVBAYTAkRLMS4wLAYDVQQKDCVTdW5kaGVkc2RhdGFzdHlyZWxzZW4gLy8gQ1ZSOjMzMjU3ODcyMVUwIAYDVQQFExlDVlI6MzMyNTc4NzItRklEOjE4OTExODYxMDEGA1UEAwwqU09TSSBUZXN0IEZlZGVyYXRpb24gKGZ1bmt0aW9uc2NlcnRpZmlrYXQpMIIBIjANBgkqhkiG9w0BAQEFAAOCAQ8AMIIBCgKCAQEAyo57h9E/hM5gimxaDgHB0MLcgVfXGJbQh/8OC1vTdDsCUIzIwRd5lJE+ado8urHF7UmKubFZzfCPduoRv9b3TkNVKaixiHUMtP4egbL8vcgyalk28cNQdUk8f34mg8atgvd45EnIKz2iB+yjs5guJPDBg2OFSbP0r53NU8fVTq3aLtDpDVnkxsyjNQ7HOFtzavyMnKx0vDgafEvrUR3WTSLCGju4aUIg3ThgrWXA7i3lPIAXdV8mQmlY3wn/kIBiyIotmF98UsEket/sxpJNkJ6R6AUpxnGApCDP1Fw2BgxAQWWrtD/c5IoIZwGWNfLgpJEzfhnuIZJ7Bfs9RmHFdQIDAQABo4ICzTCCAskwDgYDVR0PAQH/BAQDAgO4MIGXBggrBgEFBQcBAQSBijCBhzA8BggrBgEFBQcwAYYwaHR0cDovL29jc3Auc3lzdGVtdGVzdDIyLnRydXN0MjQwOC5jb20vcmVzcG9uZGVyMEcGCCsGAQUFBzAChjtodHRwOi8vZi5haWEuc3lzdGVtdGVzdDIyLnRydXN0MjQwOC5jb20vc3lzdGVtdGVzdDIyLWNhLmNlcjCCASAGA1UdIASCARcwggETMIIBDwYNKwYBBAGB9FECBAYEAjCB/TAvBggrBgEFBQcCARYjaHR0cDovL3d3dy50cnVzdDI0MDguY29tL3JlcG9zaXRvcnkwgckGCCsGAQUFBwICMIG8MAwWBURhbklEMAMCAQEagatEYW5JRCB0ZXN0IGNlcnRpZmlrYXRlciBmcmEgZGVubmUgQ0EgdWRzdGVkZXMgdW5kZXIgT0lEIDEuMy42LjEuNC4xLjMxMzEzLjIuNC42LjQuMi4gRGFuSUQgdGVzdCBjZXJ0aWZpY2F0ZXMgZnJvbSB0aGlzIENBIGFyZSBpc3N1ZWQgdW5kZXIgT0lEIDEuMy42LjEuNC4xLjMxMzEzLjIuNC42LjQuMi4wga0GA1UdHwSBpTCBojA9oDugOYY3aHR0cDovL2NybC5zeXN0ZW10ZXN0MjIudHJ1c3QyNDA4LmNvbS9zeXN0ZW10ZXN0MjIxLmNybDBhoF+gXaRbMFkxCzAJBgNVBAYTAkRLMRIwEAYDVQQKDAlUUlVTVDI0MDgxJTAjBgNVBAMMHFRSVVNUMjQwOCBTeXN0ZW10ZXN0IFhYSUkgQ0ExDzANBgNVBAMMBkNSTDE0MjAfBgNVHSMEGDAWgBSrqAFEGbCzQ5na+nzM0gAYA+c8vzAdBgNVHQ4EFgQUGYAVKKL17LHyVGSErL26MBNadTQwCQYDVR0TBAIwADANBgkqhkiG9w0BAQsFAAOCAQEAjHMO4sWEf8M25WHczBTJYtMitn1wLOqE6raeM6oYyw6R/4FImpOzF6bxBlfNnhhR0vJSXMWTqL/onCyy4gCs9eLglRHZ9BC8a9fmirrguNpOWlR8NAf5GRwOqCyTnkTAfUD1fp0RzVo8TvAd73WiGeUTzTiAVf7OgZFnRIYkcALXLjNs6AwELWSh+bC/gGuQcHUDd8YGSzgKS6w2qz3fIASrykxzlYjeusks58CereC6WfvN0I+GGlL9fIgjpzh7JEELME7r9QJLL9NSrmlRKfhM8gzuE6Vm4vGzmSsnNJxGMf1vTzEve4lXI8pnOtHMTtNl5zw4jCJFakRqcWm3FQ==</ds:X509Certificate>
</ds:X509Data>
</ds:KeyInfo>
</ds:Signature>
</saml:Assertion>
</wst:RequestedSecurityToken>
<wsp:AppliesTo>
<wsa:EndpointReference>
<wsa:Address>http://sosi.dk</wsa:Address>
</wsa:EndpointReference>
</wsp:AppliesTo>
<wst:Lifetime>
<wsu:Created>2020-12-04T13:29:59Z</wsu:Created>
<wsu:Expires>2020-12-05T13:29:59Z</wsu:Expires>
</wst:Lifetime>
</wst:RequestSecurityTokenResponse>
<wst:RequestedAttachedReference>
<wsse:SecurityTokenReference>
<wsse:Reference URI="#IDCard"/>
</wsse:SecurityTokenReference>
</wst:RequestedAttachedReference>
<wst:RequestedUnattachedReference>
<wsse:SecurityTokenReference>
<wsse:Reference URI="#IDCard"/>
</wsse:SecurityTokenReference>
</wst:RequestedUnattachedReference>
</wst:RequestSecurityTokenResponseCollection>
</soapenv:Body>
</soapenv:Envelope> |
Request med bootstrap token (ikke krypteret):
<?xml version="1.0" encoding="UTF-8"?>
<soapenv:Envelope xmlns:soapenv="http://schemas.xmlsoap.org/soap/envelope/" xmlns:auth="http://docs.oasis-open.org/wsfed/authorization/200706" xmlns:ds="http://www.w3.org/2000/09/xmldsig#" xmlns:saml="urn:oasis:names:tc:SAML:2.0:assertion" xmlns:wsa="http://www.w3.org/2005/08/addressing" xmlns:wsp="http://schemas.xmlsoap.org/ws/2004/09/policy" xmlns:wsse="http://docs.oasis-open.org/wss/2004/01/oasis-200401-wss-wssecurity-secext-1.0.xsd" xmlns:wst="http://docs.oasis-open.org/ws-sx/ws-trust/200512" xmlns:wst14="http://docs.oasis-open.org/ws-sx/ws-trust/200802" xmlns:wsu="http://docs.oasis-open.org/wss/2004/01/oasis-200401-wss-wssecurity-utility-1.0.xsd">
<soapenv:Header>
<wsse:Security mustUnderstand="1" wsu:Id="security">
<wsu:Timestamp wsu:Id="ts">
<wsu:Created>2022-04-25T13:07:29Z</wsu:Created>
</wsu:Timestamp>
<ds:Signature>
<ds:SignedInfo>
<ds:CanonicalizationMethod Algorithm="http://www.w3.org/2001/10/xml-exc-c14n#"/>
<ds:SignatureMethod Algorithm="http://www.w3.org/2000/09/xmldsig#rsa-sha1"/>
<ds:Reference URI="#body">
<ds:Transforms>
<ds:Transform Algorithm="http://www.w3.org/2001/10/xml-exc-c14n#"/>
</ds:Transforms>
<ds:DigestMethod Algorithm="http://www.w3.org/2000/09/xmldsig#sha1"/>
<ds:DigestValue>lGvzBVzl7WzsufSyZd2p4Uzmv0g=</ds:DigestValue>
</ds:Reference>
<ds:Reference URI="#ts">
<ds:Transforms>
<ds:Transform Algorithm="http://www.w3.org/2001/10/xml-exc-c14n#"/>
</ds:Transforms>
<ds:DigestMethod Algorithm="http://www.w3.org/2000/09/xmldsig#sha1"/>
<ds:DigestValue>5Y0245bPPKhpaA0t6eNN82eTfa4=</ds:DigestValue>
</ds:Reference>
<ds:Reference URI="#messageID">
<ds:Transforms>
<ds:Transform Algorithm="http://www.w3.org/2001/10/xml-exc-c14n#"/>
</ds:Transforms>
<ds:DigestMethod Algorithm="http://www.w3.org/2000/09/xmldsig#sha1"/>
<ds:DigestValue>lcyJytnBavbAuifHyg2R0FmCNQ8=</ds:DigestValue>
</ds:Reference>
<ds:Reference URI="#action">
<ds:Transforms>
<ds:Transform Algorithm="http://www.w3.org/2001/10/xml-exc-c14n#"/>
</ds:Transforms>
<ds:DigestMethod Algorithm="http://www.w3.org/2000/09/xmldsig#sha1"/>
<ds:DigestValue>3cXAhlhZH22NiSh7AttxKxBap7Q=</ds:DigestValue>
</ds:Reference>
</ds:SignedInfo>
<ds:SignatureValue>tFrQgmojFSw5x0FYM4f9F1/WXrrF/BhY+jXYif7/mfJ5V4Xk2cSC/+Rw7/jA9O3SnPxgZCdq/abqft3ohMC9FiTEKgMMJYbtsjVkvJ5mb+lYIkCi44wF90S/JIJIxuVJK6kJ7GxoRvnTsUkoHxl/6nvWekZrd4LOoQ9gkCU0SsLBWS8NgrtroEVHWO+KVjI+4Q19/YsgPQPMPEAMg1m2brEvm0X+bHQiLROpMeeSlMouIKxaSHiprgzN8iooXfDv6i+CJnXNFvHlXBOWbGz6xPPHzPZekpl3EBjnKdkCozxbY5KcFWQlsLBDJr1/TXFDMCPfY3TSFSmbC70dB9a4mTeaGLB7kdQeZ5mLI31gttjct97BKs3UXxXH84iZvUNHQjyb+HlB/r6uloX8HtpyO7FM9esmoKdnDUksbpamPVmkJa/opK7vNz45V14WMRQphE9IVzQ9ANm753Zc7zC7l++mte8v9IKCx4pN9hP1XSTQkd9pKb0P72e44tGF4zlV</ds:SignatureValue>
<ds:KeyInfo>
<ds:X509Data>
<!-- Certifikat som har signeret beskeden (body og relevante headere)- skal matche Holder-of-Key certifikatet i bootstraptokenet -->
<ds:X509Certificate>MIIGzzCCBQOgAwIBAgIUVzhJs6+g8hDl/qjLoEg6wfhHE18wQQYJKoZIhvcNAQEKMDSgDzANBglghkgBZQMEAgEFAKEcMBoGCSqGSIb3DQEBCDANBglghkgBZQMEAgEFAKIDAgEgMGsxLTArBgNVBAMMJERlbiBEYW5za2UgU3RhdCBPQ0VTIHVkc3RlZGVuZGUtQ0EgMTETMBEGA1UECwwKVGVzdCAtIGN0aTEYMBYGA1UECgwPRGVuIERhbnNrZSBTdGF0MQswCQYDVQQGEwJESzAeFw0yMjAyMTAxMDEzNDZaFw0yNTAyMDkxMDEzNDVaMIHFMRgwFgYDVQQDDA9UaG9ybXVuZCBOaXNzZW4xETAPBgNVBCoMCFRob3JtdW5kMQ8wDQYDVQQEDAZOaXNzZW4xNzA1BgNVBAUTLlVJOkRLLUU6RzozYzU2MzE4Ni03YTgzLTRiYjUtYWIxMS05MThhMWQzMDI2YTIxJjAkBgNVBAoMHVRlc3RvcmdhbmlzYXRpb24gbnIuIDk5OTAwNDk5MRcwFQYDVQRhDA5OVFJESy05OTkwMDQ5OTELMAkGA1UEBhMCREswggGiMA0GCSqGSIb3DQEBAQUAA4IBjwAwggGKAoIBgQDXI9rlAtYBr9L6g30LJuzIlI9PY5zYhuJdOE2bl266nkPK5650gVrjXc6Hwwt2JoLKwsG5/LlkAMBldvSTvPQOdDbYI7+nZ4PZS90hHy6UFZbUBIANZTfooC9X2H5L8gjgn5ZjNyVe4CcJR8Y03XSkW3yiC7pMKn4Pn2dh0TtLhMpgSuj/rPKmmErNIWrC5A7RLCwDw0P60kQR8ngpeElDne0Y+w2+UgeeUskqCdT8imY+87aJ6HrTOA6wSKjRCGkcVCPNoCZ7vFviKMCT0yhtfUjYG+6lpsKI9Pbm0SEwOrDaI1qihC8tv9kDl/nCkmgQLmzsXAdE33YLZutz7nHDgvytJalzV1saSxxqp1WzVE4PlxBMgol9wVYv0UyWkPul6gyqVt8fv3EW6uoupDKjakFKDRNXrhEKGbJLVpFNK9S5TsW0qJ78Fo4j6jNj2QmwqhXjyLRcT5UVSa9uCLERNs84WrWtxlJZsuNkmged+j6Tf9ea0y1HhpKg1D2GV7ECAwEAAaOCAaYwggGiMAwGA1UdEwEB/wQCMAAwHwYDVR0jBBgwFoAUfyif2XGZQuJ159c1di5NCCVtdl4wewYIKwYBBQUHAQEEbzBtMEMGCCsGAQUFBzAChjdodHRwOi8vY2ExLmN0aS1nb3YuZGsvb2Nlcy9pc3N1aW5nLzEvY2FjZXJ0L2lzc3VpbmcuY2VyMCYGCCsGAQUFBzABhhpodHRwOi8vY2ExLmN0aS1nb3YuZGsvb2NzcDAeBgNVHREEFzAVgRN0ZXN0QGt2YWxpdGV0c2l0LmRrMCEGA1UdIAQaMBgwCAYGBACPegEBMAwGCiqBUIEpAQEBAgcwOwYIKwYBBQUHAQMELzAtMCsGCCsGAQUFBwsCMB8GBwQAi+xJAQEwFIYSaHR0cHM6Ly91aWQuZ292LmRrMEUGA1UdHwQ+MDwwOqA4oDaGNGh0dHA6Ly9jYTEuY3RpLWdvdi5kay9vY2VzL2lzc3VpbmcvMS9jcmwvaXNzdWluZy5jcmwwHQYDVR0OBBYEFLIS2XtHEbhCDr9jENV2OdwpCBHvMA4GA1UdDwEB/wQEAwIF4DBBBgkqhkiG9w0BAQowNKAPMA0GCWCGSAFlAwQCAQUAoRwwGgYJKoZIhvcNAQEIMA0GCWCGSAFlAwQCAQUAogMCASADggGBAB4wdMt68NiF7ksnq0fnszSEF0Ss6qC6t4/5tbytfhEu2OIVp0jTmdDUKtjiSAji03eV43Si8p/F5zOXZ5guk5CMXmOuFFqdQnJcGXijUknvXtcm/ol3HF7Wd7nUdvjGmh017utIrKEeGbhKtiT2rH5TIALoVTQfyaVvZieWpkVZkEVhKASY92zzbdH19JL0yiTBwIxD33VH9cHYGn6fB1i84G1HVb2ggcvz7o3fKllgEy40iF/KDyIhuOlrhE0P6Q8uToiBYY3/mNXHX4nF4jbBN/GUc5VtR1EnmeKr1XtzujbIJTpWmrWpzkOkxwIkOIVjxER1LziB4JyEH8/CkFuF4XHYOHEkOhy7mdpWNEfUY1yHf0zK01QQRsN0KrZXunYyeBU0ouNPvNacL257FR1fhlm2a2BYLveKZbtZaiostL4jdNHRHGHMIQWRsfXAybf3oN+X7E+jDlA4k/BYQEPVlT2PgiQbTo4wtrIyeI14/Mah9SElmJCzs1UPbTgFlQ==</ds:X509Certificate>
</ds:X509Data>
</ds:KeyInfo>
</ds:Signature>
</wsse:Security>
<wsa:Action wsu:Id="action">http://docs.oasis-open.org/ws-sx/ws-trust/200512/RST/Issue</wsa:Action>
<wsa:MessageID wsu:Id="messageID">urn:uuid:de9ad9d5-ad35-4d46-8585-8b05469bc686</wsa:MessageID>
</soapenv:Header>
<soapenv:Body wsu:Id="body">
<wst:RequestSecurityToken Context="urn:uuid:a8299058-f331-4d69-87d0-9c5385207326">
<wst:TokenType>http://docs.oasis-open.org/wss/oasis-wss-saml-token-profile-1.1#SAMLV2.0</wst:TokenType>
<wst:RequestType>http://docs.oasis-open.org/ws-sx/ws-trust/200512/Issue</wst:RequestType>
<wst14:ActAs>
<!-- Bootstraptoken -->
<saml:Assertion xmlns:xs="http://www.w3.org/2001/XMLSchema" xmlns:xsi="http://www.w3.org/2001/XMLSchema-instance" xmlns:ds="http://www.w3.org/2000/09/xmldsig#" xmlns:saml="urn:oasis:names:tc:SAML:2.0:assertion" ID="_b2748ff2-631b-43f2-93ce-f77052beb1bf" IssueInstant="2022-04-25T13:07:29Z" Version="2.0">
<!-- Udstederen af bootstraptokenet -->
<saml:Issuer>https://oioh3bst-issuer.dk</saml:Issuer>
<ds:Signature Id="OCESSignature">
<ds:SignedInfo>
<ds:CanonicalizationMethod Algorithm="http://www.w3.org/2001/10/xml-exc-c14n#"/>
<ds:SignatureMethod Algorithm="http://www.w3.org/2001/04/xmldsig-more#rsa-sha256"/>
<ds:Reference URI="#_b2748ff2-631b-43f2-93ce-f77052beb1bf">
<ds:Transforms>
<ds:Transform Algorithm="http://www.w3.org/2000/09/xmldsig#enveloped-signature"/>
<ds:Transform Algorithm="http://www.w3.org/2001/10/xml-exc-c14n#"/>
</ds:Transforms>
<ds:DigestMethod Algorithm="http://www.w3.org/2001/04/xmlenc#sha256"/>
<ds:DigestValue>8ZD4sPqgIZ35Stk4UBu+EQ58o+k+gbDJSqAc5j3Whow=</ds:DigestValue>
</ds:Reference>
</ds:SignedInfo>
<ds:SignatureValue>dYxTHjUpuPPusGOrNCeS4Tdk1Sam5/QWCvYve8bhdNZbu+/EEd1RI3FnGnn5cO9ZHBaRehXoFRRt0Tpc5/Hpj+S94nVX7HpLNg9UZBnu95UDtd5EXVeJ7/67jVI4pHlQ6jWCWJizUQbU/W/oLNLKA/rDLlDRk4UKRfTcNgqGCpG0b208ZFOLJe4kktsH8E420G+3ysgocK6BjaLHV8yQw10FMc+YXWJD6ysDN4Nupd4vQkFrk3K7aLZJT+PyEZUYrX/dgCebeDtR9KpRrlH9ScIo32UpVWom0uSX6Bt59pDEnP4Lyzuu8UDYDQZonkn3WL4h4gIEupdVT2DzC0cKzl1w0hVumEc0q9zyZ+mHqDtG2OdseqbY9shGRPH/MzYUZjirDtpDlkZmmIV0lbGVx+A6ydqOxY8ql0kQzDg2+r50UjRvDM7PRc4/LqUGLCpR5UPrhmBUgoAAaBbhoaucbibeYiFq+lFr/QEtLrP0OitZEEoie2XX0AF59q3cWxUy</ds:SignatureValue>
<ds:KeyInfo>
<ds:X509Data>
<!-- Certifikat som har signeret bootstraptokenet (udstederen) -->
<ds:X509Certificate>MIIGiDCCBLygAwIBAgIUGesSd7YL6KygrTfmyrVc1/w+wJYwQQYJKoZIhvcNAQEKMDSgDzANBglghkgBZQMEAgEFAKEcMBoGCSqGSIb3DQEBCDANBglghkgBZQMEAgEFAKIDAgEgMGsxLTArBgNVBAMMJERlbiBEYW5za2UgU3RhdCBPQ0VTIHVkc3RlZGVuZGUtQ0EgMTETMBEGA1UECwwKVGVzdCAtIGN0aTEYMBYGA1UECgwPRGVuIERhbnNrZSBTdGF0MQswCQYDVQQGEwJESzAeFw0yMTA0MjgxMTM4NTZaFw0yNDA0MjcxMTM4NTVaMIGeMRUwEwYDVQQDDAxWT0NFU19neWxkaWcxNzA1BgNVBAUTLlVJOkRLLU86RzpjNzBiMDIwNy0xNjJlLTRkM2QtYTdmMS1hMTlhOGUwN2Q5OWIxJjAkBgNVBAoMHVRlc3RvcmdhbmlzYXRpb24gbnIuIDk0MzU0OTY5MRcwFQYDVQRhDA5OVFJESy05NDM1NDk2OTELMAkGA1UEBhMCREswggGiMA0GCSqGSIb3DQEBAQUAA4IBjwAwggGKAoIBgQDMMqgvofQWw4oSUQgGydEZ/hljSZJGdbcaCJHhOawOeVF7I+ISedVayJfGptLk1iW5d92OWbINZzMW6sK6J+kcZeW+xzdwkSV42AJu7kfYw0tgkPwX+5pZbAAEYxgNbUfSEBeBTGWMn5RDIsKkryElrJ5pgmKVxvRURnG3MAieYxges8sYZyKIT3IFsAvn+cymIQ9ObvcpjOib7FMyjoxanwoDm5oRC+AxaC4nRls5gbljrDtu5CuqkOTWajnyFyvMGbDJYagT6IwLRAGFRuGGFdzK9JOZi8X5Zk8e98Fg2O2/DzvIv15bmocpCsSu8gp2fjryYBjdK2eEO2E7uyohd2xBMFwaTop18PVQz1wXA9i3o3VGbcga2+/aIjjgBNnstDzujthgDHu+ib/WlwVAkYU5jVrQQJF3GsVxEQ0oWcNYMQvkF+K7U4YJiiWzXHr2wzC/36xQmZR6i3U626f86J0jHZGm6K4Xo6+5jXBblIhy/XYFhDXqHUooJSxmRxUCAwEAAaOCAYYwggGCMAwGA1UdEwEB/wQCMAAwHwYDVR0jBBgwFoAUfyif2XGZQuJ159c1di5NCCVtdl4wewYIKwYBBQUHAQEEbzBtMEMGCCsGAQUFBzAChjdodHRwOi8vY2ExLmN0aS1nb3YuZGsvb2Nlcy9pc3N1aW5nLzEvY2FjZXJ0L2lzc3VpbmcuY2VyMCYGCCsGAQUFBzABhhpodHRwOi8vY2ExLmN0aS1nb3YuZGsvb2NzcDAhBgNVHSAEGjAYMAgGBgQAj3oBATAMBgoqgVCBKQEBAQMHMDsGCCsGAQUFBwEDBC8wLTArBggrBgEFBQcLAjAfBgcEAIvsSQECMBSGEmh0dHBzOi8vdWlkLmdvdi5kazBFBgNVHR8EPjA8MDqgOKA2hjRodHRwOi8vY2ExLmN0aS1nb3YuZGsvb2Nlcy9pc3N1aW5nLzEvY3JsL2lzc3VpbmcuY3JsMB0GA1UdDgQWBBTMXLy9NQtbqHed6JtCTmjx4/aUZTAOBgNVHQ8BAf8EBAMCBeAwQQYJKoZIhvcNAQEKMDSgDzANBglghkgBZQMEAgEFAKEcMBoGCSqGSIb3DQEBCDANBglghkgBZQMEAgEFAKIDAgEgA4IBgQA9MCrGkd1WfucACqjxSCnpoBqYRHTXrKYjSIarHnjaUMEXMZOixgIi6rk9jdiAX2L+6aY/lee++LejbfR2Immry+w50EpgIGI7jsJ/7ggSN5ySpu6lZpZcZ4KfB2Lx1CYH8AVWgQXDtOrvIGKQxSWY0qwey4M5weBhUGPDrEpu/7k3mMqIIZF1x5CtlrWJZ+bVm9Ohh+f8Yf7scWb14iciA0H85PRAXOvWoN13od2a35mqZqBMaW+4ExvmXailbEmuS1Smr1mcKNVP4ABeW/Oh621VEwChB/OnRpsp5+TjDxenoFQ9vPJm/M/zAke1G3U7Yje0qyi7ke8JxTtMqH0hP8O43WGlloL1NfvXXzigZTGrmVxcPB7HSHPzTINXfF/sqXmBfaHuUuIJqScwDNqwKoJQQLKeE8hhLFYmRdZ+HvgeIzv6aAbfp0h5vpwwpfNjhENuYGSjkI8nzoFmcmQgjXFt1o2xqlVSCU4rZLtqpMKDCnWFPFvblhmkHx7vcVE=</ds:X509Certificate>
</ds:X509Data>
</ds:KeyInfo>
</ds:Signature>
<saml:Subject>
<!-- NameID indeholder en i organisationen unik ID for erhvervspersonen - kunne også sættes til erhvervspersonens global unikke ID, som tildelt i den fællesoffentlige erhvervsadministration -->
<saml:NameID Format="urn:oasis:names:tc:SAML:2.0:nameid-format:persistent">KorsbaekKommune\MSK</saml:NameID>
<saml:SubjectConfirmation Method="urn:oasis:names:tc:SAML:2.0:cm:holder-of-key">
<saml:SubjectConfirmationData xsi:type="saml:KeyInfoConfirmationDataType">
<ds:KeyInfo>
<ds:X509Data>
<!-- Holder-of-key certifikatet - dvs. certifikat for det system/SOSI-STS-klient som kan veksle bootstraptokenet til et SOSI-idkort -->
<ds:X509Certificate>MIIGzzCCBQOgAwIBAgIUVzhJs6+g8hDl/qjLoEg6wfhHE18wQQYJKoZIhvcNAQEKMDSgDzANBglghkgBZQMEAgEFAKEcMBoGCSqGSIb3DQEBCDANBglghkgBZQMEAgEFAKIDAgEgMGsxLTArBgNVBAMMJERlbiBEYW5za2UgU3RhdCBPQ0VTIHVkc3RlZGVuZGUtQ0EgMTETMBEGA1UECwwKVGVzdCAtIGN0aTEYMBYGA1UECgwPRGVuIERhbnNrZSBTdGF0MQswCQYDVQQGEwJESzAeFw0yMjAyMTAxMDEzNDZaFw0yNTAyMDkxMDEzNDVaMIHFMRgwFgYDVQQDDA9UaG9ybXVuZCBOaXNzZW4xETAPBgNVBCoMCFRob3JtdW5kMQ8wDQYDVQQEDAZOaXNzZW4xNzA1BgNVBAUTLlVJOkRLLUU6RzozYzU2MzE4Ni03YTgzLTRiYjUtYWIxMS05MThhMWQzMDI2YTIxJjAkBgNVBAoMHVRlc3RvcmdhbmlzYXRpb24gbnIuIDk5OTAwNDk5MRcwFQYDVQRhDA5OVFJESy05OTkwMDQ5OTELMAkGA1UEBhMCREswggGiMA0GCSqGSIb3DQEBAQUAA4IBjwAwggGKAoIBgQDXI9rlAtYBr9L6g30LJuzIlI9PY5zYhuJdOE2bl266nkPK5650gVrjXc6Hwwt2JoLKwsG5/LlkAMBldvSTvPQOdDbYI7+nZ4PZS90hHy6UFZbUBIANZTfooC9X2H5L8gjgn5ZjNyVe4CcJR8Y03XSkW3yiC7pMKn4Pn2dh0TtLhMpgSuj/rPKmmErNIWrC5A7RLCwDw0P60kQR8ngpeElDne0Y+w2+UgeeUskqCdT8imY+87aJ6HrTOA6wSKjRCGkcVCPNoCZ7vFviKMCT0yhtfUjYG+6lpsKI9Pbm0SEwOrDaI1qihC8tv9kDl/nCkmgQLmzsXAdE33YLZutz7nHDgvytJalzV1saSxxqp1WzVE4PlxBMgol9wVYv0UyWkPul6gyqVt8fv3EW6uoupDKjakFKDRNXrhEKGbJLVpFNK9S5TsW0qJ78Fo4j6jNj2QmwqhXjyLRcT5UVSa9uCLERNs84WrWtxlJZsuNkmged+j6Tf9ea0y1HhpKg1D2GV7ECAwEAAaOCAaYwggGiMAwGA1UdEwEB/wQCMAAwHwYDVR0jBBgwFoAUfyif2XGZQuJ159c1di5NCCVtdl4wewYIKwYBBQUHAQEEbzBtMEMGCCsGAQUFBzAChjdodHRwOi8vY2ExLmN0aS1nb3YuZGsvb2Nlcy9pc3N1aW5nLzEvY2FjZXJ0L2lzc3VpbmcuY2VyMCYGCCsGAQUFBzABhhpodHRwOi8vY2ExLmN0aS1nb3YuZGsvb2NzcDAeBgNVHREEFzAVgRN0ZXN0QGt2YWxpdGV0c2l0LmRrMCEGA1UdIAQaMBgwCAYGBACPegEBMAwGCiqBUIEpAQEBAgcwOwYIKwYBBQUHAQMELzAtMCsGCCsGAQUFBwsCMB8GBwQAi+xJAQEwFIYSaHR0cHM6Ly91aWQuZ292LmRrMEUGA1UdHwQ+MDwwOqA4oDaGNGh0dHA6Ly9jYTEuY3RpLWdvdi5kay9vY2VzL2lzc3VpbmcvMS9jcmwvaXNzdWluZy5jcmwwHQYDVR0OBBYEFLIS2XtHEbhCDr9jENV2OdwpCBHvMA4GA1UdDwEB/wQEAwIF4DBBBgkqhkiG9w0BAQowNKAPMA0GCWCGSAFlAwQCAQUAoRwwGgYJKoZIhvcNAQEIMA0GCWCGSAFlAwQCAQUAogMCASADggGBAB4wdMt68NiF7ksnq0fnszSEF0Ss6qC6t4/5tbytfhEu2OIVp0jTmdDUKtjiSAji03eV43Si8p/F5zOXZ5guk5CMXmOuFFqdQnJcGXijUknvXtcm/ol3HF7Wd7nUdvjGmh017utIrKEeGbhKtiT2rH5TIALoVTQfyaVvZieWpkVZkEVhKASY92zzbdH19JL0yiTBwIxD33VH9cHYGn6fB1i84G1HVb2ggcvz7o3fKllgEy40iF/KDyIhuOlrhE0P6Q8uToiBYY3/mNXHX4nF4jbBN/GUc5VtR1EnmeKr1XtzujbIJTpWmrWpzkOkxwIkOIVjxER1LziB4JyEH8/CkFuF4XHYOHEkOhy7mdpWNEfUY1yHf0zK01QQRsN0KrZXunYyeBU0ouNPvNacL257FR1fhlm2a2BYLveKZbtZaiostL4jdNHRHGHMIQWRsfXAybf3oN+X7E+jDlA4k/BYQEPVlT2PgiQbTo4wtrIyeI14/Mah9SElmJCzs1UPbTgFlQ==</ds:X509Certificate>
</ds:X509Data>
</ds:KeyInfo>
</saml:SubjectConfirmationData>
</saml:SubjectConfirmation>
</saml:Subject>
<saml:Conditions NotOnOrAfter="2022-04-25T15:07:29Z">
<saml:AudienceRestriction>
<!-- Aftageren som må omveksle dette bootstraptoken (her SOSI-STS'en) -->
<saml:Audience>https://sts.sosi.dk/</saml:Audience>
</saml:AudienceRestriction>
</saml:Conditions>
<saml:AttributeStatement>
<!-- Angivelse af profil og version (konstanten 'OIO-SAML-3.0') -->
<saml:Attribute Name="https://data.gov.dk/model/core/specVersion" NameFormat="urn:oasis:names:tc:SAML:2.0:attrname-format:uri">
<saml:AttributeValue xsi:type="xs:string">OIO-SAML-3.0</saml:AttributeValue>
</saml:Attribute>
<!-- Mere specifik angivelse af profil og version (kun for OIOH3BST) -->
<saml:Attribute Name="https://healthcare.data.gov.dk/model/core/specVersion" NameFormat="urn:oasis:names:tc:SAML:2.0:attrname-format:uri">
<saml:AttributeValue xsi:type="xs:string">OIO-SAML-H-3.0</saml:AttributeValue>
</saml:Attribute>
<!-- Sikringsniveau udtrykt efter NSIS -->
<saml:Attribute Name="https://data.gov.dk/concept/core/nsis/loa" NameFormat="urn:oasis:names:tc:SAML:2.0:attrname-format:uri">
<saml:AttributeValue xsi:type="xs:string">High</saml:AttributeValue>
</saml:Attribute>
<!-- Ervhvervspersonens global unikke ID, som tildelt i den fællesoffentlige erhvervsadministration -->
<saml:Attribute Name="https://data.gov.dk/model/core/eid/professional/uuid/persistent" NameFormat="urn:oasis:names:tc:SAML:2.0:attrname-format:uri">
<saml:AttributeValue xsi:type="xs:string">urn:uuid:433bf619-e571-4184-87cc-f8ea00d6ad19</saml:AttributeValue>
</saml:Attribute>
<!-- Organisationens CVR nummer (her Korsbæk Kommunes) -->
<saml:Attribute Name="https://data.gov.dk/model/core/eid/professional/cvr" NameFormat="urn:oasis:names:tc:SAML:2.0:attrname-format:uri">
<saml:AttributeValue xsi:type="xs:string">20301823</saml:AttributeValue>
</saml:Attribute>
<!-- Organisationens navn (her Korsbæk Kommune) -->
<saml:Attribute Name="https://data.gov.dk/model/core/eid/professional/orgName" NameFormat="urn:oasis:names:tc:SAML:2.0:attrname-format:uri">
<saml:AttributeValue xsi:type="xs:string">Korsbæk Kommune</saml:AttributeValue>
</saml:Attribute>
</saml:AttributeStatement>
</saml:Assertion>
</wst14:ActAs>
<wsp:AppliesTo>
<wsa:EndpointReference>
<wsa:Address>https://fmk</wsa:Address>
</wsa:EndpointReference>
</wsp:AppliesTo>
<wst:Claims Dialect="http://docs.oasis-open.org/wsfed/authorization/200706/authclaims">
<!-- Attribut som er påkrævet i SOSI idkortet og angives angives her som claim -->
<auth:ClaimType Uri="medcom:ITSystemName">
<auth:Value>Korsbæk Kommunes IT systemer</auth:Value>
</auth:ClaimType>
<!-- Frivillige attributter som kan anvendes fx til valg af sundhedsfaglig autorisation (eller 'national rolle') -->
<auth:ClaimType Uri="medcom:UserAuthorizationCode">
<!-- Autorisationskode -->
<auth:Value>007NX</auth:Value>
</auth:ClaimType>
<auth:ClaimType Uri="sosi:SubjectNameID">
<auth:Value>Mads_Skjern</auth:Value>
</auth:ClaimType>
</wst:Claims>
</wst:RequestSecurityToken>
</soapenv:Body>
</soapenv:Envelope> |
Succesfuldt response:
<?xml version="1.0" encoding="UTF-8"?>
<soapenv:Envelope xmlns:soapenv="http://schemas.xmlsoap.org/soap/envelope/" xmlns:ds="http://www.w3.org/2000/09/xmldsig#" xmlns:saml="urn:oasis:names:tc:SAML:2.0:assertion" xmlns:wsa="http://www.w3.org/2005/08/addressing" xmlns:wsp="http://schemas.xmlsoap.org/ws/2004/09/policy" xmlns:wsse="http://docs.oasis-open.org/wss/2004/01/oasis-200401-wss-wssecurity-secext-1.0.xsd" xmlns:wst="http://docs.oasis-open.org/ws-sx/ws-trust/200512" xmlns:wsu="http://docs.oasis-open.org/wss/2004/01/oasis-200401-wss-wssecurity-utility-1.0.xsd">
<soapenv:Header>
<wsse:Security mustUnderstand="1" wsu:Id="security">
<wsu:Timestamp wsu:Id="ts">
<wsu:Created>2022-04-25T13:07:30Z</wsu:Created>
</wsu:Timestamp>
<ds:Signature>
<ds:SignedInfo>
<ds:CanonicalizationMethod Algorithm="http://www.w3.org/2001/10/xml-exc-c14n#"/>
<ds:SignatureMethod Algorithm="http://www.w3.org/2000/09/xmldsig#rsa-sha1"/>
<ds:Reference URI="#body">
<ds:Transforms>
<ds:Transform Algorithm="http://www.w3.org/2001/10/xml-exc-c14n#"/>
</ds:Transforms>
<ds:DigestMethod Algorithm="http://www.w3.org/2000/09/xmldsig#sha1"/>
<ds:DigestValue>3kNpWaBaibVYCwc4SGPJwVAVrT8=</ds:DigestValue>
</ds:Reference>
<ds:Reference URI="#ts">
<ds:Transforms>
<ds:Transform Algorithm="http://www.w3.org/2001/10/xml-exc-c14n#"/>
</ds:Transforms>
<ds:DigestMethod Algorithm="http://www.w3.org/2000/09/xmldsig#sha1"/>
<ds:DigestValue>o6uj52yeWQB5D0HQQFxqv+T8RHM=</ds:DigestValue>
</ds:Reference>
<ds:Reference URI="#messageID">
<ds:Transforms>
<ds:Transform Algorithm="http://www.w3.org/2001/10/xml-exc-c14n#"/>
</ds:Transforms>
<ds:DigestMethod Algorithm="http://www.w3.org/2000/09/xmldsig#sha1"/>
<ds:DigestValue>1z169hod/5XrM90vXA4jxO2fw0Y=</ds:DigestValue>
</ds:Reference>
<ds:Reference URI="#relatesTo">
<ds:Transforms>
<ds:Transform Algorithm="http://www.w3.org/2001/10/xml-exc-c14n#"/>
</ds:Transforms>
<ds:DigestMethod Algorithm="http://www.w3.org/2000/09/xmldsig#sha1"/>
<ds:DigestValue>EsmQlfzPgRhsoWZOMyJTHjCoiq4=</ds:DigestValue>
</ds:Reference>
<ds:Reference URI="#action">
<ds:Transforms>
<ds:Transform Algorithm="http://www.w3.org/2001/10/xml-exc-c14n#"/>
</ds:Transforms>
<ds:DigestMethod Algorithm="http://www.w3.org/2000/09/xmldsig#sha1"/>
<ds:DigestValue>3cXAhlhZH22NiSh7AttxKxBap7Q=</ds:DigestValue>
</ds:Reference>
</ds:SignedInfo>
<ds:SignatureValue>UpGxNQjzEvHYCZ7gPrpgoNYHw3ObIxJY0oTR7T0qf7I+0ZAYqSE3terJue26nHMJiQkmFAGemsdaIDsktf6oBikOzDC1Q9QAtqwlQ+uT13zq0Gz143he1GlixfORSJLiPMe5RSvRpYRFdyOIqgCviR5cvBm19N4zGJlLlxWt0LTsCg4Wv7zTNsuiUVxdvwAlJc8mWqvi8a97XOdEGw9GlfSNRBFMc7A41ZHjOfLfCN3kltVVhN/LSeRu2kXGVXOHcBfWeak7PkClpTc1YAusR+7Z35XR0bCCkiEf5gd+wFOeGfw+CoRUrEFnutJ/1PlmadUCr6x+MXjb+vxZOn2+jA==</ds:SignatureValue>
<ds:KeyInfo>
<ds:X509Data>
<ds:X509Certificate>MIIGKzCCBROgAwIBAgIEX6JBADANBgkqhkiG9w0BAQsFADBJMQswCQYDVQQGEwJESzESMBAGA1UECgwJVFJVU1QyNDA4MSYwJAYDVQQDDB1UUlVTVDI0MDggU3lzdGVtdGVzdCBYWFhJViBDQTAeFw0yMjA0MDYxNjI2MjBaFw0yNTA0MDYxNjI1NTJaMIGUMQswCQYDVQQGEwJESzEuMCwGA1UECgwlU3VuZGhlZHNkYXRhc3R5cmVsc2VuIC8vIENWUjozMzI1Nzg3MjFVMCAGA1UEBRMZQ1ZSOjMzMjU3ODcyLUZJRDoxODkxMTg2MTAxBgNVBAMMKlNPU0kgVGVzdCBGZWRlcmF0aW9uIChmdW5rdGlvbnNjZXJ0aWZpa2F0KTCCASIwDQYJKoZIhvcNAQEBBQADggEPADCCAQoCggEBALRM3VAiyCBUDWg4K2vgVhmFTB1SDZWjT5Zd0NxAMPjzuKEsP8PpbWLdD8aNO7LuS3noC01AN4los3aqK//ZVJdTr9k3M1Aquo5G7+SwLBTsTVyiheh7uYKH+5v6gGjHHiPuYGrdnTc4YkrRbeqPtZAR1sX/iNMzLMQSuYfpphCJ0e9leV08KOswSktBhIYk7NAEng+8T4hkbREuPeaRn85/aL5eX/ohSIsfb0ByA3ta/+bymen8rY+6qb1A7V/2h2lmJ7uiWf9OJvUA37RdFrX4czI76+oqe9cGzplOuMHaujBbHG8Uc2yheL16xdexr0xAf7N8PkdVGALJAQm97q0CAwEAAaOCAs0wggLJMA4GA1UdDwEB/wQEAwIDuDCBlwYIKwYBBQUHAQEEgYowgYcwPAYIKwYBBQUHMAGGMGh0dHA6Ly9vY3NwLnN5c3RlbXRlc3QzNC50cnVzdDI0MDguY29tL3Jlc3BvbmRlcjBHBggrBgEFBQcwAoY7aHR0cDovL2YuYWlhLnN5c3RlbXRlc3QzNC50cnVzdDI0MDguY29tL3N5c3RlbXRlc3QzNC1jYS5jZXIwggEgBgNVHSAEggEXMIIBEzCCAQ8GDSsGAQQBgfRRAgQGBAMwgf0wLwYIKwYBBQUHAgEWI2h0dHA6Ly93d3cudHJ1c3QyNDA4LmNvbS9yZXBvc2l0b3J5MIHJBggrBgEFBQcCAjCBvDAMFgVEYW5JRDADAgEBGoGrRGFuSUQgdGVzdCBjZXJ0aWZpa2F0ZXIgZnJhIGRlbm5lIENBIHVkc3RlZGVzIHVuZGVyIE9JRCAxLjMuNi4xLjQuMS4zMTMxMy4yLjQuNi40LjMuIERhbklEIHRlc3QgY2VydGlmaWNhdGVzIGZyb20gdGhpcyBDQSBhcmUgaXNzdWVkIHVuZGVyIE9JRCAxLjMuNi4xLjQuMS4zMTMxMy4yLjQuNi40LjMuMIGtBgNVHR8EgaUwgaIwPKA6oDiGNmh0dHA6Ly9jcmwuc3lzdGVtdGVzdDM0LnRydXN0MjQwOC5jb20vc3lzdGVtdGVzdDM0LmNybDBioGCgXqRcMFoxCzAJBgNVBAYTAkRLMRIwEAYDVQQKDAlUUlVTVDI0MDgxJjAkBgNVBAMMHVRSVVNUMjQwOCBTeXN0ZW10ZXN0IFhYWElWIENBMQ8wDQYDVQQDDAZDUkw0MDkwHwYDVR0jBBgwFoAUzWxolzlyGaQ1q2Tq9BGjgYf4aTswHQYDVR0OBBYEFKnHK2ey5oU8RXACmOR0fcO57bsmMAkGA1UdEwQCMAAwDQYJKoZIhvcNAQELBQADggEBALvu0VtupREO52FW2f8cAUZkxkwvbq2bQXOvNRN6XrtzvA+tt2Jgm4gP8dNZUBI7nOtEPQ+0+XkSMZ1wzu+8qxLHATTSUcicQNtUkaAbGTIfQkKiWRwPTtSK50qhEDm2fJW5m8NDOxOE/+58iuj8AI9Fb4RI1FV+xRsku3TakdvdwiNkSjAxiOv5JsXEZMJfVsM34fR0ZdOQgnFpyn3IfSjBrAHSgbxy47Zz9YhmONuQsa55NDEQ6mTmecXGrOSvfJZmQ/jRPhYmi04ufPEvOA5hjLHDy0CtsSKRhkDpXSafVjHjtmdfYKB4M++2Sp/nx1teRcoT78Nenl3qHgkz7OM=</ds:X509Certificate>
</ds:X509Data>
</ds:KeyInfo>
</ds:Signature>
</wsse:Security>
<wsa:Action wsu:Id="action">http://docs.oasis-open.org/ws-sx/ws-trust/200512/RST/Issue</wsa:Action>
<wsa:MessageID wsu:Id="messageID">urn:uuid:d7ed6507-ffa5-4c4e-b0b0-d8a8bb813a86</wsa:MessageID>
<wsa:RelatesTo wsu:Id="relatesTo">urn:uuid:de9ad9d5-ad35-4d46-8585-8b05469bc686</wsa:RelatesTo>
</soapenv:Header>
<soapenv:Body wsu:Id="body">
<wst:RequestSecurityTokenResponseCollection>
<wst:RequestSecurityTokenResponse Context="urn:uuid:a8299058-f331-4d69-87d0-9c5385207326">
<wst:TokenType>http://docs.oasis-open.org/wss/oasis-wss-saml-token-profile-1.1#SAMLV2.0</wst:TokenType>
<wst:RequestedSecurityToken>
<!-- SOSI idkortet -->
<saml:Assertion xmlns:ds="http://www.w3.org/2000/09/xmldsig#" xmlns:saml="urn:oasis:names:tc:SAML:2.0:assertion" IssueInstant="2022-04-25T13:02:30Z" Version="2.0" id="IDCard">
<saml:Issuer>TEST1-NSP-STS</saml:Issuer>
<saml:Subject>
<saml:NameID Format="medcom:other">Mads_Skjern</saml:NameID>
<saml:SubjectConfirmation>
<saml:ConfirmationMethod>urn:oasis:names:tc:SAML:2.0:cm:holder-of-key</saml:ConfirmationMethod>
<saml:SubjectConfirmationData>
<ds:KeyInfo>
<ds:KeyName>OCESSignature</ds:KeyName>
</ds:KeyInfo>
</saml:SubjectConfirmationData>
</saml:SubjectConfirmation>
</saml:Subject>
<saml:Conditions NotBefore="2022-04-25T13:02:30Z" NotOnOrAfter="2022-04-26T13:02:30Z"/>
<saml:AttributeStatement id="IDCardData">
<saml:Attribute Name="sosi:IDCardID">
<saml:AttributeValue>F6beeSEVLsnAyrNsPsURhQ==</saml:AttributeValue>
</saml:Attribute>
<saml:Attribute Name="sosi:IDCardVersion">
<saml:AttributeValue>1.0.1</saml:AttributeValue>
</saml:Attribute>
<saml:Attribute Name="sosi:IDCardType">
<saml:AttributeValue>user</saml:AttributeValue>
</saml:Attribute>
<saml:Attribute Name="sosi:AuthenticationLevel">
<saml:AttributeValue>4</saml:AttributeValue>
</saml:Attribute>
</saml:AttributeStatement>
<saml:AttributeStatement id="UserLog">
<saml:Attribute Name="medcom:UserCivilRegistrationNumber">
<saml:AttributeValue>0202024300</saml:AttributeValue>
</saml:Attribute>
<saml:Attribute Name="medcom:UserGivenName">
<saml:AttributeValue>NSTSSenAtre</saml:AttributeValue>
</saml:Attribute>
<saml:Attribute Name="medcom:UserSurName">
<saml:AttributeValue>Jensen</saml:AttributeValue>
</saml:Attribute>
<saml:Attribute Name="medcom:UserRole">
<saml:AttributeValue>7170</saml:AttributeValue>
</saml:Attribute>
<saml:Attribute Name="medcom:UserAuthorizationCode">
<saml:AttributeValue>007NX</saml:AttributeValue>
</saml:Attribute>
</saml:AttributeStatement>
<saml:AttributeStatement id="SystemLog">
<saml:Attribute Name="medcom:ITSystemName">
<saml:AttributeValue>Korsbæk Kommunes IT systemer</saml:AttributeValue>
</saml:Attribute>
<saml:Attribute Name="medcom:CareProviderID" NameFormat="medcom:cvrnumber">
<saml:AttributeValue>20301823</saml:AttributeValue>
</saml:Attribute>
<saml:Attribute Name="medcom:CareProviderName">
<saml:AttributeValue>Korsbæk Kommune</saml:AttributeValue>
</saml:Attribute>
</saml:AttributeStatement>
<ds:Signature id="OCESSignature">
<ds:SignedInfo>
<ds:CanonicalizationMethod Algorithm="http://www.w3.org/2001/10/xml-exc-c14n#"/>
<ds:SignatureMethod Algorithm="http://www.w3.org/2000/09/xmldsig#rsa-sha1"/>
<ds:Reference URI="#IDCard">
<ds:Transforms>
<ds:Transform Algorithm="http://www.w3.org/2000/09/xmldsig#enveloped-signature"/>
<ds:Transform Algorithm="http://www.w3.org/2001/10/xml-exc-c14n#"/>
</ds:Transforms>
<ds:DigestMethod Algorithm="http://www.w3.org/2000/09/xmldsig#sha1"/>
<ds:DigestValue>euQ6vweNw8xZnluK10sTv06gses=</ds:DigestValue>
</ds:Reference>
</ds:SignedInfo>
<ds:SignatureValue>O4Jx3vk1WX7GQdA+kN6+SanG2DhB7USm1HyL08OLwJ7QE7kqu0IVt42FpDu4vK4lxNbQGz2GsbmyNKu3dm5CabRU12Z9Ny2gmrBY3CwgYpGczPWl/RQa9tWK8Jb0iBp5wXwC7GvCeA72jJQz+kpt429vppCEkl70OKukUjllei/kcZUieNWqduHlBdyMnsafMY1K+2/Qhd/yU/GUF4DpqwQqoXd+s/GTqf+nlCVWvOLPto1j+HAMI/zQ7wtAYa9p4oJA6U8yW46PRA9WcNJJHCzuZIARpLZLpjHNg0UeYuEQeDnsYA8b3VqoprcbbByXrJ21mYQ74YdcwUaTfSOv2A==</ds:SignatureValue>
<ds:KeyInfo>
<ds:X509Data>
<ds:X509Certificate>MIIGKzCCBROgAwIBAgIEX6JBADANBgkqhkiG9w0BAQsFADBJMQswCQYDVQQGEwJESzESMBAGA1UECgwJVFJVU1QyNDA4MSYwJAYDVQQDDB1UUlVTVDI0MDggU3lzdGVtdGVzdCBYWFhJViBDQTAeFw0yMjA0MDYxNjI2MjBaFw0yNTA0MDYxNjI1NTJaMIGUMQswCQYDVQQGEwJESzEuMCwGA1UECgwlU3VuZGhlZHNkYXRhc3R5cmVsc2VuIC8vIENWUjozMzI1Nzg3MjFVMCAGA1UEBRMZQ1ZSOjMzMjU3ODcyLUZJRDoxODkxMTg2MTAxBgNVBAMMKlNPU0kgVGVzdCBGZWRlcmF0aW9uIChmdW5rdGlvbnNjZXJ0aWZpa2F0KTCCASIwDQYJKoZIhvcNAQEBBQADggEPADCCAQoCggEBALRM3VAiyCBUDWg4K2vgVhmFTB1SDZWjT5Zd0NxAMPjzuKEsP8PpbWLdD8aNO7LuS3noC01AN4los3aqK//ZVJdTr9k3M1Aquo5G7+SwLBTsTVyiheh7uYKH+5v6gGjHHiPuYGrdnTc4YkrRbeqPtZAR1sX/iNMzLMQSuYfpphCJ0e9leV08KOswSktBhIYk7NAEng+8T4hkbREuPeaRn85/aL5eX/ohSIsfb0ByA3ta/+bymen8rY+6qb1A7V/2h2lmJ7uiWf9OJvUA37RdFrX4czI76+oqe9cGzplOuMHaujBbHG8Uc2yheL16xdexr0xAf7N8PkdVGALJAQm97q0CAwEAAaOCAs0wggLJMA4GA1UdDwEB/wQEAwIDuDCBlwYIKwYBBQUHAQEEgYowgYcwPAYIKwYBBQUHMAGGMGh0dHA6Ly9vY3NwLnN5c3RlbXRlc3QzNC50cnVzdDI0MDguY29tL3Jlc3BvbmRlcjBHBggrBgEFBQcwAoY7aHR0cDovL2YuYWlhLnN5c3RlbXRlc3QzNC50cnVzdDI0MDguY29tL3N5c3RlbXRlc3QzNC1jYS5jZXIwggEgBgNVHSAEggEXMIIBEzCCAQ8GDSsGAQQBgfRRAgQGBAMwgf0wLwYIKwYBBQUHAgEWI2h0dHA6Ly93d3cudHJ1c3QyNDA4LmNvbS9yZXBvc2l0b3J5MIHJBggrBgEFBQcCAjCBvDAMFgVEYW5JRDADAgEBGoGrRGFuSUQgdGVzdCBjZXJ0aWZpa2F0ZXIgZnJhIGRlbm5lIENBIHVkc3RlZGVzIHVuZGVyIE9JRCAxLjMuNi4xLjQuMS4zMTMxMy4yLjQuNi40LjMuIERhbklEIHRlc3QgY2VydGlmaWNhdGVzIGZyb20gdGhpcyBDQSBhcmUgaXNzdWVkIHVuZGVyIE9JRCAxLjMuNi4xLjQuMS4zMTMxMy4yLjQuNi40LjMuMIGtBgNVHR8EgaUwgaIwPKA6oDiGNmh0dHA6Ly9jcmwuc3lzdGVtdGVzdDM0LnRydXN0MjQwOC5jb20vc3lzdGVtdGVzdDM0LmNybDBioGCgXqRcMFoxCzAJBgNVBAYTAkRLMRIwEAYDVQQKDAlUUlVTVDI0MDgxJjAkBgNVBAMMHVRSVVNUMjQwOCBTeXN0ZW10ZXN0IFhYWElWIENBMQ8wDQYDVQQDDAZDUkw0MDkwHwYDVR0jBBgwFoAUzWxolzlyGaQ1q2Tq9BGjgYf4aTswHQYDVR0OBBYEFKnHK2ey5oU8RXACmOR0fcO57bsmMAkGA1UdEwQCMAAwDQYJKoZIhvcNAQELBQADggEBALvu0VtupREO52FW2f8cAUZkxkwvbq2bQXOvNRN6XrtzvA+tt2Jgm4gP8dNZUBI7nOtEPQ+0+XkSMZ1wzu+8qxLHATTSUcicQNtUkaAbGTIfQkKiWRwPTtSK50qhEDm2fJW5m8NDOxOE/+58iuj8AI9Fb4RI1FV+xRsku3TakdvdwiNkSjAxiOv5JsXEZMJfVsM34fR0ZdOQgnFpyn3IfSjBrAHSgbxy47Zz9YhmONuQsa55NDEQ6mTmecXGrOSvfJZmQ/jRPhYmi04ufPEvOA5hjLHDy0CtsSKRhkDpXSafVjHjtmdfYKB4M++2Sp/nx1teRcoT78Nenl3qHgkz7OM=</ds:X509Certificate>
</ds:X509Data>
</ds:KeyInfo>
</ds:Signature>
</saml:Assertion>
</wst:RequestedSecurityToken>
<wsp:AppliesTo>
<wsa:EndpointReference>
<wsa:Address>https://fmk</wsa:Address>
</wsa:EndpointReference>
</wsp:AppliesTo>
<wst:Lifetime>
<wsu:Created>2022-04-25T13:02:30Z</wsu:Created>
<wsu:Expires>2022-04-26T13:02:30Z</wsu:Expires>
</wst:Lifetime>
</wst:RequestSecurityTokenResponse>
</wst:RequestSecurityTokenResponseCollection>
</soapenv:Body>
</soapenv:Envelope> |