Introduktion

Klienten er skrevet i Angular og tager højde for bredde. Hvis siden er højere end den er bred, fjernes de normale blanke sider på hvert side af materialet på siden og gør den klar til mobil telefon eller skærm på siden.


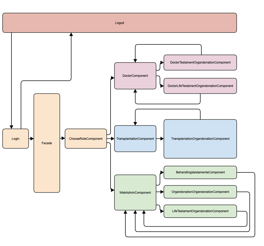
NADM klienten er opdelt i 3 roller. Læge(DoctorComponent), transplantationskoordinator(TransplantationComponent), administrator(WebAdminComponent). Og er designet med tanken om kun at gå hen imod en borgers information få det også tilbage til bund komponentet for rollen. Ellers skal man logge helt ud for at komme ind til at vælge rolle igen. Dette er både for at sikre brugeren ikke har en forkert rolle, som det er at sikre at borgerens data kun bliver set at en specifik bruger med en specifik rolle. 

Eksempel på flow: 
Læge → Søg på CPR →Klik testamente → Se data → Tilbage → Søg på nyt CPR → ... 


For ny rolle logges der ud, og det kan gøres alle steder fra.


Overblik