Teknisk navn | ecpr2registeret |
Opdateringsfrekvens | Hver time |
Kilde | ecpr2 servicen |
Versioner | 1 |
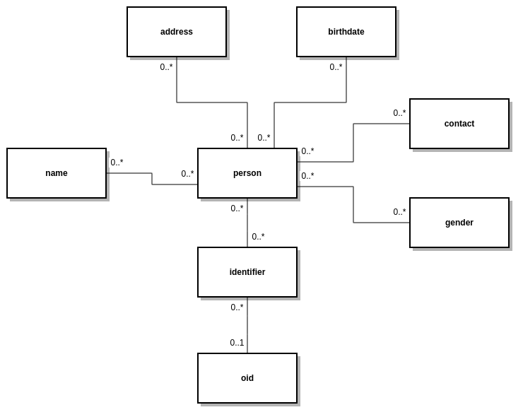
ecpr2 registret indeholder oplysninger fra ecpr2 servicen
Navn | Beskrivelse |
| address | Adresse for en person |
| birthdate | Fødselsdag for en person |
| contact | Kontaktinformation for en person |
| gender | Køn af en person |
| identifier | Person id, f.eks. CPR eller X-eCPR |
| name | Navn af person |
| oid | OID for en Identifier |
| person | Samlende datatype for en person |
![]()
| Datatype: address | ||||
Feltnavn | Beskrivelse | Optional | Unik nøgle | Type |
| UUID | x | VARCHAR(45) | ||
| PersonUUID | ID på person, som denne record er tilknyttet | x | VARCHAR(45) | |
| Use | Home/work etc. | VARCHAR(45) | ||
| Type | Type, fx postal/physical | x | VARCHAR(45) | |
| StreetAddressLine1 | Første linje i adresse | x | VARCHAR(45) | |
| StreetAddressLine2 | x | VARCHAR(45) | ||
| StreetAddressLine3 | x | VARCHAR(45) | ||
| StreetAddressLine4 | x | VARCHAR(45) | ||
| StreetAddressLine5 | x | VARCHAR(45) | ||
| StreetAddressLine6 | x | VARCHAR(45) | ||
| StreetAddressLine7 | x | VARCHAR(45) | ||
| StreetAddressLine8 | x | VARCHAR(45) | ||
| StreetAddressLine9 | x | VARCHAR(45) | ||
| StreetAddressLine10 | x | VARCHAR(45) | ||
| City | Bynavn | x | VARCHAR(80) | |
| District | Distrikt | x | VARCHAR(45) | |
| State | Stat | x | VARCHAR(45) | |
| PostalCode | Postnummer | x | VARCHAR(10) | |
| Country | Land | x | VARCHAR(80) | |
| PostBox | Postboks | x | VARCHAR(45) | |
| Expiry | Udløb | x | DATETIME | |
| Datatype: birthdate | ||||
Feltnavn | Beskrivelse | Optional | Unik nøgle | Type |
| Uuid | x | VARCHAR(45) | ||
| PersonUUID | ID på person, som denne record er tilknyttet | x | VARCHAR(45) | |
| Day | x | INT(11) | ||
| Month | x | INT(11) | ||
| Year | x | INT(11) | ||
| Datatype: contact | ||||
Feltnavn | Beskrivelse | Optional | Unik nøgle | Type |
| Uuid | x | VARCHAR(45) | ||
| PersonUuid | ID på person, som denne record er tilknyttet | x | VARCHAR(45) | |
| System | Phone/email/url/… | x | VARCHAR(45) | |
| Use | Home/work etc. | x | VARCHAR(45) | |
| Value | Værdi | x | VARCHAR(200) | |
| Expiry | Udløb | x | DATETIME | |
| Datatype: gender | ||||
Feltnavn | Beskrivelse | Optional | Unik nøgle | Type |
| Uuid | x | VARCHAR(45) | ||
| PersonUuid | ID på person, som denne record er tilknyttet | x | VARCHAR(45) | |
| Value | Køn. Kan være MALE, FEMALE, UNKNOWN og OTHER | VARCHAR(10) | ||
| Datatype: identifier | ||||
Feltnavn | Beskrivelse | Optional | Unik nøgle | Type |
| Uuid | x | VARCHAR(45) | ||
| PersonUuid | ID på person, som denne record er tilknyttet | x | VARCHAR(45) | |
| OID | OID for identifierern | x | VARCHAR(100) | |
| Value | Selve identifieren | x | VARCHAR(45) | |
| Validity | Validitet. Fortolkes som i tabellen Validitet | x | INT(2) | |
| Expiry | Udløbsdato | x | DATETIME | |
| Datatype: name | ||||
Feltnavn | Beskrivelse | Optional | Unik nøgle | Type |
| Uuid | x | VARCHAR(45) | ||
| PersonUuid | ID på person, som denne record er tilknyttet | x | VARCHAR(45) | |
| Use | Anvendelse | x | VARCHAR(45) | |
| FamilyName | Efternavn | x | VARCHAR(100) | |
| GivenName | For- og mellemnavn | x | VARCHAR(100) | |
| Expiry | Udløb | x | DATETIME | |
| Datatype: oid | ||||
Feltnavn | Beskrivelse | Optional | Unik nøgle | Type |
| OID | x | VARCHAR(100) | ||
| OIDLabel | F.eks. "CPR", "X-eCPR" eller "Kørekortnummer" | x | VARCHAR(200) | |
| RegEx | F.eks. "^\\d{6}\\d{4}$" eller "^\\d{6}\\d[A-Z][A-Z]\\d$" | x | VARCHAR(400) | |
| Type | F.eks. "CPR-nummer" eller "Ekstern person-identifikation og land" | x | VARCHAR(45) | |
| Datatype: person | ||||
Feltnavn | Beskrivelse | Optional | Unik nøgle | Type |
| Uuid | ID der bruges på alle datatyper der er tilknyttet denne person | x | VARCHAR(45) | |
| Version | Version. Starter med 1 og tælles op med én hver gang registrering ændres. | x | INT(11) | |
| VersionDescription | Årsagen til denne version. Dette kan med fordel være navn på den operation af servicen, der kaldes, f.eks. UpdatePerson | VARCHAR(80) | ||
| Validitet | |
Værdi | Beskrivelse |
| 0 | Ukendt / ikke angivet |
| 1 | Oplyst af patient |
| 2 | Dokumenteret af patient, f.eks. ved at det blå europæiske sundhedskort eller pas er vist |
| 4 | Dokumenteret af sundhedsfaglig, f.eks. ved at der er modtaget en henvisning af en færøsk patient |
| 8 | Systemmæssigt valideret, f.eks. ved at det blå europæiske sundhedskort er læst maskinelt |
| 16 | Rapporteret fra kildesystem, uanset om der er tale om et X-eCPR eller D-eCPR |