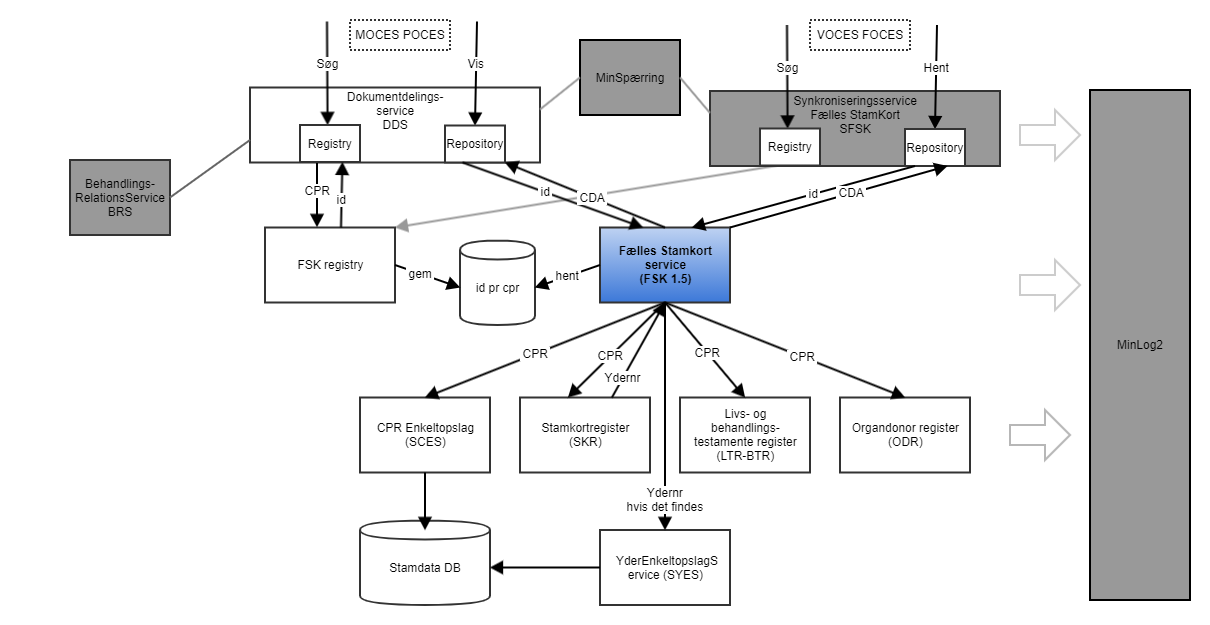
Nedenstående illustration viser et overblik over hvilke komponenter, der indgår i regressionstesten.
DDS anvendes som indgang til at teste FSK, da det vil være gennem DDS at servicen oftest kaldes.
De komponenter som indgår i funktionaliteten omkring FSK vises på tegning med grå kasser aht det samlede overblik.
Testcases for disse ligger under de respektive komponenter, se:
![]()
Testcases med typen Cucumber vil blive automatiseret, så de kan køres ved hver release eller dagligt. Testcases med typen Manuel forklarer i detalje, hvordan man manuelt kan afteste funktionaliteten og er således anvendelig for både projektdeltagere, PO'er og andre, der blot ønsker at afprøve komponenten:
