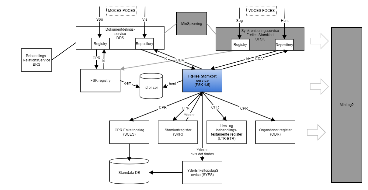
Nedenstående illustration viser et overblik over hvilke komponenter, der indgår i testscope for regressionstesten.
DDS anvendes som indgang til at teste FSK, da det vil være gennem DDS at servicen oftest kaldes.
De komponenter som DDS kalder ud over FSK, herunder MinSpærring og BehandlingsRelationsService er taget med, men testcases for disse ligger under de respektive komponenter, se:
- BRS - Regressionstest, ...
MinLog2 testes særskilt, se testcases for disse her: MinLog regressionstest - Kladde
SFSK Synkroniseringsservice til Fælles Stamkort testes også særskilt, se beskrivelse her:
![]()
Testcases med typen Cucumber vil blive automatiseret, så de kan køres ved hver release eller dagligt. Testcases med typen Manuel forklarer i detalje, hvordan man manuelt kan afteste funktionaliteten og er således anvendelig for både projektdeltagere, PO'er og andre, der blot ønsker at afprøve komponenten:
