Denne side beskriver omfang af den automatiserede regressionstest f.s.v.a BRS komponenten.
BRS testen dækker både kald direkte til servicen med organisationscertifikat samt kald, der sker automatisk ved kald af DDS servicen.
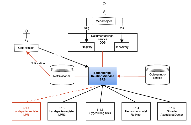
Kun de sorte pile er implementeret. De røde udestår.
![]()
Regressionstesten omfatter på nuværende tidspunkt kun test af Sikrede register samt sygesikringsregister (SSR), da det ikke er muligt at generere øvrige evidenskilder på testmiljøet.
Regressionstesten indeholder ikke automatiseret test af notifikationer.
Testcases for Sikrede er skrevet med udgangspunkt i dette flow: BRS - Design- og Arkitekturbeskrivelse - NSP services - Global Site (nspop.dk)
Testcases for sygesikring SSR er skrevet med udgangspunkt i dette flow: BRS - Design- og Arkitekturbeskrivelse - NSP services - Global Site (nspop.dk)
Der er anvendt ækvivalensklassepartitionering ift tidsperioder, så der testes relation både før, under og efter den forespurgte periode.
![]()
Der er anvendt beslutningstabeller ift den aktuelle behandlingsrelation.
![]()
Der anvendes ligeledes beslutningstabeller i forhold til at validere værdierne for tilstrækkelig relation og opfølgning ift. den acceptable relation.
Dette gøres dog kun med stikprøver, ikke alle kombinationer testes i nuværende testdybde. Kombinationerne af tilstrækkelig relation og opfølgning testes i Scenario Outlines.
Herunder ses nuværende testcases for BRS service samt deres sidste afviklingsstatus.
Bemærk at for scenario outlines gælder, at hvis bare eet af scenarierne fail'er mens de øvrige pass'er, så står testissuet til FAIL. I Jira kan man under Test Execution se, hvilke scenarier der går godt og hvilke, der fejler:
![]() |

Årsagen til de fejlede testcases kan findes i Jira ved at se på den sidste testkørsel samt de relaterede RFC'er for det enkelte testscenarie.