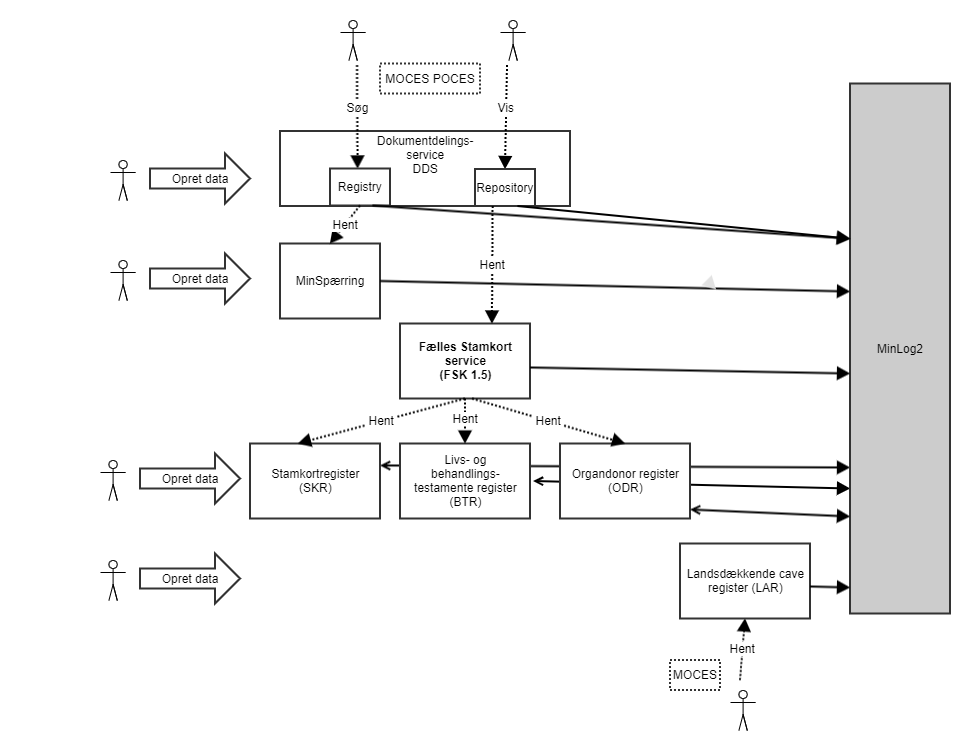
Nedenstående illustration viser et overblik over hvilke komponenter, der indgår i testscope for regressionstesten.


For en detaljeret test af disse services henvises til testen af komponenterne selv. 
Testen af MinLog vil primært fokusere på:

  1. At der laves en logning, når der skal laves en
    1. Ved oprettelse af data i services
    2. Ved hentning af data fra services
  2. At der ikke laves en logning, når der ikke skal laves en (fx når borger henter egne data)
  3. At indholdet af logningen er meningsfuldt




Herunder listes de userstories som er defineret for MinLog2




Og de tilhørende regressionstestcases.

Testcases med typen Cucumber vil blive automatiseret, så de kan køres ved hver release eller dagligt. Testcases med typen Manuel forklarer i detalje, hvordan man manuelt kan afteste funktionaliteten og er således anvendelig for både projektdeltagere, PO'er og andre, der blot ønsker at afprøve komponenten: