Dette dokument beskriver arkitekturen for Behandlignsrelationsservicen (BRS).
Der beskrives
Behandlingsrelationsservicen (BRS) udstillet på NSP er en service til kontrol af behandlingsrelationer. BRS tilbyder at løfte opgaven med at klassificere behandlingsrelationer imellem sundhedsfaglige personer og patienter, således at nationale serviceudbydere i sundhedsvæsenet lettere kan overholde lovkrav til kontrol af sundhedsfaglige personers adkomst til data og funktionalitet.
Da der ikke findes et decideret "behandlingsrelationsregister", er det nødvendigt at udlede viden om faktiske behandlingsrelationer ved opslag i nationale registre over handlinger, registreringer og relationer indenfor sundhedsvæsenet. Endvidere er der ofte en tidsmæssig forsinkelse i opsamling af de nødvendige informationer, og det er derfor nødvendigt at give adgang til funktionalitet og data på basis af ukomplette informationer, og efterfølgende foretage en opfølgende kontrol af den faktiske relation på et senere tidspunkt.
Opslag og opfølgninger varetages af BRS.
Hvis en serviceudbyder giver adgang til en bruger under forudsætning af at brugerens adkomst senere kan bekræftes, men det ikke sker, udsteder BRS en alarm, som serviceudbyderen kan agere på (en manuel opfølgning).
Systemet er opdelt i to dele "frontend" og "backend".
Nedenstående blueprint viser lagdelingen i BRS. For yderlige detaljer henvises der til de enkelte services.

Frontend'en indeholder behandlingsrelationsservicen og notifikationsservicen, som er de webservices, der kaldes udefra, fra eksempelvis FMK. Herudover afvikles et job som løbende replikerer behandlingsrelationer, der er sat til opfølgning, til backend'en.
Frontend'en er installeret i dNSP-miljøerne (decentral National Service Platform), samt til i cNSP-miljøet (central National Service Platform).
Nedenstående blueprints viser lagdelingen for henholdsvis behandlingsrelationsservicen og notifikationsservicen


Backend'en indeholder en webservice, som modtager de data, der replikeres fra frontend'en. Herudover afvikles der et batchjob, der foretager løbende opfølgning på, om der er opnået evidens for de behandlingsrelationer, der er sat til opfølgning, og opretter alarm-notifikationer i de tilfælde, hvor evidens ikke blev opnået indenfor tidsfristen. Endelig afvikles et andet bachjob, der løbende sletter gamle notifikationer.
Backend'en er installeret i NSP's Backoffice-miljø (tidligere benævnt DoDi).
I Backoffice opsamles data fra følgende kilderegistre:
Data indsættes i de samme MySQL databaser, som BRS anvender, men det foretages i praksis af separate stamdata-importere.
Disse data, samt de notifikationer, der er oprettet af opføgningsjobbet, replikeres løbende til NSP-miljøerne, så data er tilgængelige for frontend'en. Denne replikering foretages i praksis som MySQL-databasereplikering.
Nedenstående blueprints viser lagdelingen for replikering og opfølgning

Både behandlingsrelation og opfølgningsjob (Followupjob) kalder RelationRelayerInterface, som bruger og kalder alle underliggende RelationRelayers.
Blueprint for opbygningen af RelationRelayer service ser således ud.

På NSP-miljøerne udstilles følgende webservices:
Behandlingsrelationservice (BRS):
Servicen modtager en forespørgsel på en behandler (identificeret som person+sted), samt en patient (identificeret ved CPR), og skal afgøre hvilke kategorier af relationer der er mellem behandleren og patienten.
Der angives ligeledes et succeskriterie i form af et sæt af kategorier, der antages at være acceptable behandlingsrelationer. Skulle der ikke være en acceptabel behandlingsrelation, kan det afføde en opfølgning. For at understøtte dette, kan kalderen angive et sæt af kategorier der skal afføde en opfølgning. Dette kan også være sat til alle relationer.
Notifikationsservice:
Servicen vil returnere alle notifikationer, som er adresseret til kalderen. Notifikationer er fortløbende nummererede, og kalderen kan angive et offset, der sikrer at kun de nyeste notifikationer returneres. Servicen sletter alarmer efter et centralt konfigurerbart tidsinterval. Hvis man ikke angiver offset kan man risikere at modtage de samme alarmer flere gange.
De ovennævnte services udstilles via Den Gode Webservice (DGWS 1.0.1), og kan kun kaldes af systemer der bruger et System-IDKort udstedt til forhåndsgodkendte CVR numre. IDKort skal være udstedt af SOSI-STS.
Backoffice indeholder to batchjobs der begge afvikles periodisk. Schedule for jobs kan konfigureres vha. en cron expression.
Relationsopfølgning:
De gemte opfølgninger kontrolleres op imod valideringsbiblioteket for at undersøge om der er opstået relationer der giver anledning til at slette en opfølgning. Hvis en opfølgning ikke har opnået den krævede relationskategori inden dens udløb oprettes en alarm i notifikationsdatabasen via GOS.
Oprydning:
Alarm-notifikationer replikeres til frontend i NSP-miljøerne, hvor de kan hentes med notifikationsservicen. Dette sletter dog ikke notifikationerne, så for at undgå at der blot bliver flere og flere, er der på et oprydningsjob, som løbende sletter notifikationer, som er blevet tilpas gamle.
Sletningen replikeres, så data også slettes fra de øvrige miljøer.
Valideringsbiblioteker har adgang til data fra en række databaser, deriblandt landspatientregisteret og sygesikringsregisteret, for at kunne udlede om en behandlingsrelation er til stede. Valideringsbiblioteket tilgås af behandlingsrelationservicen i dNSP/cNSP-miljøerne samt relationsopfølgningsjobbet i Backoffice miljøet.
Valideringsbiblioteket er implementeret som en fælles kodebase, der deles af front- og backend modulerne.
Nedenfor er der et flowchart, for det overordnede flow i systemet.

Der er to typer databaser i datamodellen:
Tabellerne på de to typer databaser er beskrevet i det følgende.
Opfølgningstabellen indeholder behandlingsrelationer, som er modtaget af behandlingsrelationsservicen, og som er sat til opfølgning, idet der ikke umiddelbart kunne opnås tilstrækkelig evidens for relationen i forhold til evidenskilderne.
Tabellen udgør en form for kø. Replikeringsjobbet læser fra denne og sender data til backend'en, hvorefter data slettes fra tabellen.
Navn | Type | Beskrivelse |
|---|---|---|
Pk | bigint, auto_increment | Primær nøgle |
queryableCvr | char(8) | CVR-nummer |
externalReferenceId | varchar(50) | Id i kaldende system |
Uid | varchar(36) | Unik nøgle i systemet |
docorOrganisation | varchar(7) | Ydernummer for organisation |
hospitalOrganisation | varchar(7) | SKS kode for sygehus/afdeling |
ean | varchar(20) | EAN nummer for organisation |
| sor | bigint | SOR nummer for organisation |
patientCpr | char(10) | Patientens CPR-nummer |
healthProfessionalCpr | char(10) | Behandlers CPR-nummer |
relationLookupStart | datetime | Starttidspunkt for relation til patient |
relationLookupEnd | datetime | Sluttidspunkt for relation til patient |
timeLimit | datetime | Tidsfrist for opnåelse af relation inden alarm genereres |
acceptableRelations | varchar(20) | Acceptable evidensniveauer, kommasepareret |
followupRelations | varchar(20) | Evidensniveauer, der giver anledning til opfølgning |
authorisationIdentifier | varchar(20) | Autorisations-id |
serviceProviderName | varchar(50) | Navn på kaldende system |
serviceProviderVersion | varchar(20) | Version på kaldende version |
serviceProviderVendor | varchar(50) | Leverandør for kaldende version |
created | datetime | Tidspunkt for oprettelse af record |
errorCount | int | Antal gange record er forsøgt replikeret til backend |
nextSync | datetime | Tidspunkt for næste forsøg på replikering |
CVR-nummeret bestemmer hvem der har adgang til eventuelle notifikationer. uid benyttes som identifikation af rækker over hele systemet, på tværs af NSP-miljøer. Grunden til at pk ikke kan benyttes er, at den ikke er unik på tværs af NSP'erne.
Opfølgningstabellen indeholder behandlingsrelationer, som er sat til opfølgning, og er blevet overført til backend'en. Data ligger i denne tabel så længe der ikke er opnået evidens for relationen, og tidsfristen ikke er overskredet.
Navn | Type | Beskrivelse |
|---|---|---|
serialNumber | bigint, auto_increment | Primær nøgle |
nextCheck | datetime | Tidspunkt for næste opfølgning |
queryableCvr | char(8) | CVR-nummer |
externalReferenceId | varchar(50) | Id i kaldende system |
uid | varchar(36) | Unik nøgle i systemet |
docorOrganisation | varchar(7) | Ydernummer for organisation |
hospitalOrganisation | varchar(7) | SKS kode for sygehus/afdeling |
ean | varchar(20) | EAN nummer for organisation |
| sor | bigint | SOR nummer for organisation |
patientCpr | char(10) | Patientens CPR-nummer |
healthProfessionalCpr | char(10) | Behandlers CPR-nummer |
relationLookupStart | datetime | Starttidspunkt for relation til patient |
relationLookupEnd | datetime | Sluttidspunkt for relation til patient |
timeLimit | datetime | Tidsfrist for opnåelse af relation inden alarm genereres |
acceptableRelations | varchar(20) | Acceptable evidensniveauer, kommasepareret |
followupRelations | varchar(20) | Evidensniveauer, der giver anledning til opfølgning |
authorisationIdentifier | varchar(20) | Autorisations-id |
serviceProviderName | varchar(50) | Navn på kaldende system |
serviceProviderVersion | varchar(20) | Version på kaldende version |
serviceProviderVendor | varchar(50) | Leverandør for kaldende version |
created | datetime | Tidspunkt for oprettelse af record |
Tidspunktet i nextCheck benyttes af opfølgningsjobbet til at vurdere om en opfølgning skal behandles på kørselstidspunktet.
Notifikationstabellen i Backoffice-miljøet indeholder alarm-notifikationer for behandlingsrelationer, som der ikke kunne findes evidens for indenfor tidsfristen.
Navn | Type | Beskrivelse |
|---|---|---|
serialNumber | bigint, auto_increment | Primær nøgle |
externalReferenceId | varchar(50) | Id i kaldende system |
queryableCvr | char(8) | CVR-nummer |
creationTimestamp | datetime | Tidspunkt for oprettelse af record |
docorOrganisation | varchar(7) | Ydernummer for organisation |
hospitalOrganisation | varchar(7) | SKS kode for sygehus/afdeling |
ean | varchar(20) | EAN nummer for organisation |
| sor | bigint | SOR nummer for organisation |
patientCpr | char(10) | Patientens CPR-nummer |
healthProfessionalCpr | char(10) | Behandlers CPR-nummer |
relationLookupStart | datetime | Starttidspunkt for relation til patient |
relationLookupEnd | datetime | Sluttidspunkt for relation til patient |
timeLimit | datetime | Tidsfrist for opnåelse af relation inden alarm genereres |
acceptableRelations | varchar(20) | Acceptable evidensniveauer, kommasepareret |
actualRelations | varchar(20) | Bedste relation opnået under opfølgning |
followupRelations | varchar(20) | Evidensniveauer, der giver anledning til opfølgning |
authorisationIdentifier | varchar(20) | Autorisations-id |
serviceProviderName | varchar(50) | Navn på kaldende system |
serviceProviderVersion | varchar(20) | Version på kaldende version |
serviceProviderVendor | varchar(50) | Leverandør for kaldende version |
uid | varchar(36) | Unik nøgle i systemet |
Det eksterne referenceid svarer til den id der blev modtaget i den oprindelige opsamlingsforespørgsel. CVR-nummeret bestemmer hvem der har adgang til notifikationen. Den unikke nøgle svarer til den unikke nøgle på opsamlingsforespørgselstabellen på NSP.
Behandlingsrelationsservicen benytter data udstillet af Stamdatamodulet. Det drejer sig om tabellen AssignedDoctor der dækker registret "Sikrede". Dokumentationen af denne tabel forefindes i dokumentationen for Stamdata.
I de følgende afsnit gennemgås algoritmerne/valideringsreglerne for de enkelte kildedataregistre.
Flowdiagram over LPR evidenstjek.
![]()
Som det fremgår af diagrammet, så har vi indsat nogle nøgler C? og D?, Se desuden https://www.nspop.dk/display/public/web/BRS+-+Driftsvejledning, så vi kan lave en kobling til evidenslogninger. De steder, hvor der udføres en indsamling af data, starter nøglen med D og de steder, hvor der udføres et tjek på data, starter nøglen med C.
Datamodel for LPR:
Navn | Type | Beskrivelse |
|---|---|---|
pk | bigint, auto_increment | Primære nøgle |
patientCpr | varchar(80) | SHA-1 hash |
admittedStart | datetime | |
admittedEnd | datetime | |
lprReference | varchar(40) | Fra inputdata – audit |
relationType | varchar(40) | Se kommentarer |
organisationIdentifier | varchar(7) | ydernummer eller SKS-kode |
Relationstypen kan antage værdierne "REFERRING_UNIT", "TREATMENT_UNIT" eller "DISCHARGED_TO_OWN_DOCTOR" svarende til om der er tale om en henvisende afdeling, en behandlingsafdeling eller om patienten er udskrevet til egen læge. Hvis patienten er udskrevet til egen læge skal feltet organisationIdentifier indeholde et ydernummer, ellers skal det indeholde et sks.
LPR3 er begyndt at benytte SORES servicen til at mappe fra Shak koder til Sor identifkation.
LPR3 evindenstjek foretages udfra følgende algoritme:
![]()
Som det fremgår af diagrammet, så har vi indsat nogle nøgler C? og D?, Se desuden https://www.nspop.dk/display/public/web/BRS+-+Driftsvejledning, så vi kan lave en kobling til evidenslogninger. De steder, hvor der udføres en indsamling af data, starter nøglen med D og de steder, hvor der udføres et tjek på data, starter nøglen med C.
De væsentligste ændringer fra forrige version af LPR3 i BRS er:
Data fra LPR3 findes i en tabel med dette skema:
Navn | Type | Beskrivelse |
|---|---|---|
pk | bigint, auto_increment | Primære nøgle |
patientCpr | varchar(80) | SHA-1 hash |
admittedStart | datetime | |
admittedEnd | datetime | |
lprReference | varchar(256) | Fra inputdata – audit |
relationType | varchar(40) | Se kommentarer |
sorKode | bigint(20) | SOR-kode |
Relationstypen kan antage følgende værdier:
SSR evindenstjek foretages udfra følgende algoritme:
![]()
Data fra SSR findes i en tabel med dette skema:
Navn | Type | Beskrivelse |
|---|---|---|
pk | bigint, auto_increment | Primære nøgle |
patientCpr | varchar(80) | SHA-1 hash |
doctorOrganisationIdentifier | varchar(6) | ydernummer |
admittedStart | datetime | |
admittedEnd | datetime | |
externalReference | varchar(40) | Fra inputdata - audit |
SSR benytter SORES servicen til at mappe fra SOR koder til ydernumre.
Se bl.a. SORES - Guide til anvendere
Henvisningers evindenstjek foretages udfra følgende algoritme:
![]()
Data fra stammer fra Henvisningshotellets tabel 'Refhost' med dette skema:
Navn | Type | Beskrivelse |
|---|---|---|
pk | bigint, auto_increment | Primære nøgle |
healthProfessionCpr | varchar(80) | SHA-1 hash |
doctorOrganisationIdentifier | varchar(6) | ydernummer |
hospitalOrganisationIdentifier | varchar(7) | SKS-kode |
EAN | char(13) | EAN-nummer |
patientCpr | varchar(80) | SHA-1 hash |
referralStart | datetime | Henvisningens start |
referralEnd | datetime | |
refhostReference | varchar | Fra inputdata – audit |
| therapistSorCode | bigint | SOR-kode for behandler |
| referrerSorCode | bigint | SOR-kode for henviser |
Benytter SORES servicen til at mappe fra sorkoder til ydernumre og Shak koder.
Se bl.a. SORES - Guide til anvendere
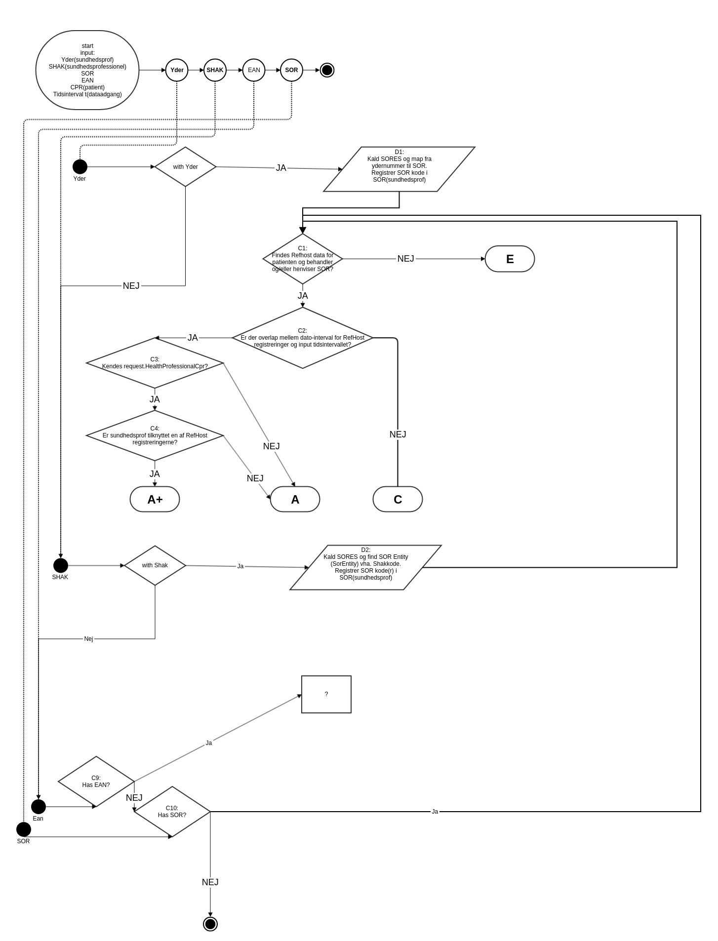
Henvisninger (SOR) evindenstjek foretages udfra følgende algoritme:
![]()
Sikrede evindenstjek foretages udfra følgende algoritme:
![]()
Der henvises til NSP-dokumentationen for information vedrørende den overordnede arkitektur og omkringliggende komponenter.
Komponenter og services beskrevet her følger de overordnede retningslinier og krav udstukket af NSP-operatøren, herunder:
Version | Dato | Ændring | Ansvarlig |
|---|---|---|---|
0.1 | 2011-06-15 | Initielt dokument | Trifork |
0.2 | 2011-07-27 | Ændringer jf. databaseskema indeholdende generelle notifikationer | Trifork |
0.3 | 2011-08-10 | Opsplitning af dokumentation jf. BRS og GOS opsplitning | Trifork |
0.4 | 2011-10-05 | Tilføjelse af information om eksternt "Sikrede" register fra Stamdata | Trifork |
0.5 | 2013-10-21 | Opdateret SVN link | Trifork |
0.6 | 2017-03-10 | Tilpasset til BRS2 | Trifork |
0.7 | 2017-03-14 | Rettet betegnelser på NSP-miljøer | Trifork |
| 0.8 | 2019-07-12 | Tilføjet mulighed for registrering med SOR kode | KvalitetsIT |
| 0.9 | 2019-11-11 | Opdateret afsnit omkring LPR3 | KvalitetsIT |
| 0.10 | 2020-09-30 | Siden er opdateret med flere oversigtsdiagrammer over relays og opslag. Desuden ændring til beskrivelse af de forskellige relays og opslag. | KvalitetIT |