Introduktion

Formål

Formålet med dette dokument er at beskrive de brugerhistorier (user stories) der understøttes af NXRG.

Brugerhistorier er overordnede beskrivelser af funktionalitet og mål set fra brugeren/anvenderens synsvinkel. Brugerhistorierne er ikke beskrevet udfra en teknisk synsvinkel, men udfra en forretningsmæssig brug af NXRG.

For en teknisk gennemgang af de i dette dokument skitserede brugerhistorier henvises til NXRG - Guide til Anvendere.

Den første del af dokumentet beskriver de forskellige brugertyper/aktører af NXRG.

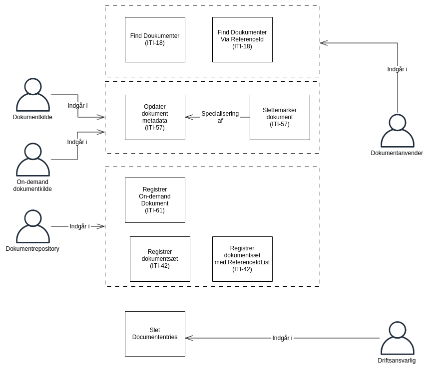
Derefter listes de enkelte brugerhistorier med en overblikstegning, der viser, hvilke aktører, der optræder i de enkelte brugerhistorier.

Hver brugerhistorie gennemgås derefter - herunder en gennemgang af acceptkriterier. Der gives eksempler på konkrete instanser af brugerhistorien i form af scenarier.

Læsevejledning

Læseren af dette dokument kan være forretningskonsulenter og/eller arkitekter fra NSP anvenderorganisationer, der ønsker at vide, hvordan NXRG kan anvendes til at opfylde forretningsmæssige behov.

Læseren forventes at være bekendt med dokumentdeling som koncept - herunder IHE XDS. Der henvises til NXRG - Design- og arkitekturbeskrivelse for detaljer vedr. NXRGs design og konkrete understøttelse af IHE XDS profilerne.

Brugertyper i NXRG

I DROS arbejdes der med følgende brugertyper:

Overblik over brugerhistorier

I den følgende tegning vises et overblik over de enkelte brugerhistorier, og hvorledes disse relaterer sig til hinanden og til de ovenfor beskrevne brugertyper:




Brugerhistorier

I det følgende gennemgåes brugerhistorierne enkeltvis. Hver brugerhistorie beskrives med de acceptkriterier der hører til, og som skal være opfyldt for en succesfuld gennemførelse af brugerhistorien.

Hvor det er relevant gives konkrete eksempler på brugerhistorien i form af scenariebeskrivelse.

Brugerhistorie: Registrer Dokumentsæt

Som et dokumentrepository

ønsker jeg at registrere et sæt af stable DocumentEntries

så jeg kan stille oplysningerne i dokumenter og tilhørende metadata til rådighed for dokumentanvendere

Acceptkriterier:

  1. Dokumentrepository modtager en succesmeddelse
  2. Dokumentsættet (Documententries, Submissionset og Associations) er lagret i databasen og kan fremsøges efterfølgende.

Brugerhistorie: Registrer Dokumentsæt med ReferenceIdList

Som et dokumentrepository

ønsker jeg at registrere et sæt af stable DocumentEntries med ReferenceIdLists

så jeg kan stille oplysningerne i dokumenter og tilhørende metadata til rådighed for dokumentanvendere

For en succesfuld gennemførelse af brugerhistorien skal følgende acceptkriterier være opfyldt: Se acceptkriterier i Registrer DokumentSæt.