Introduktion

XDS Validation er et Java API der stiller validering af CDA dokumenter og kald til XDS til rådighed. Der skal kaldes fra DRS i forbindelse med registrering af dokumenter og metadata i XDS infrastrukturen.

For nuværende er der tale om APD v2, QRD og PHMR

Overblik

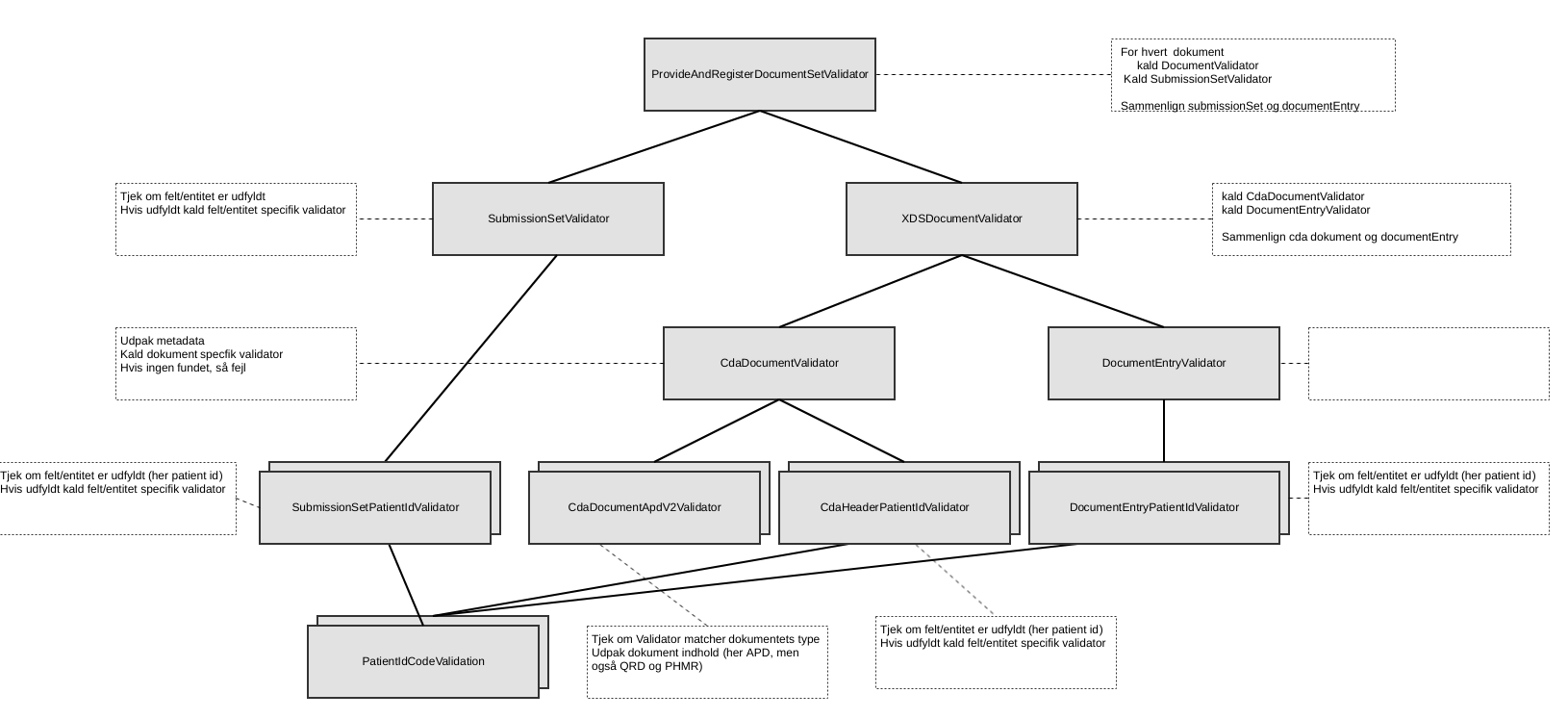
Nedenstående skitserer arkitekturen i biblioteket. Hvordan de forskellige nivauer af validering hænger sammen logisk.

v2


v1

Instantiering

Instantiering af interfacet sker via følgende klasse

Valideringer

Biblioteket validerer på forskellige niveauer. Ovenstående figur viser, det hiraki der er, hvordan ansvaret er fordelt for denne validering. 

Det er muligt at tilføje felt/entitet valideringer på nivauerne CdaDocumentCdaHeaderParsingValidator, DocumentEntryValidator og DocumentEntryValidator og SubmissionSetValidator niveau.