Introduktion

Formål

Formålet med dette dokument er at beskrive de brugerhistorier (user stories) der understøttes af DDS.

Brugerhistorier er overordnede beskrivelser af funktionalitet og mål set fra brugeren/anvenderens synsvinkel. Brugerhistorierne er ikke beskrevet udfra en teknisk synsvinkel med udfra en forretningsmæssig brug af DDS.

For en teknisk gennemgang af de i dette dokument skitserede brugerhistorier henvises til DDS - Guide til anvendere

Den første del af dokumentet beskriver de forskellige brugertyper/aktører af DDS.

Derefter listes de enkelte brugerhistorier med en overblikstegning, der viser, hvilke aktører, der optræder i de enkelte brugerhistorier.

DDS Servicen har en Registry-snitflade (Søgning efter dokumenter) og en Repository-snitflade (Hentning af dokumenter). Hver brugerhistorie dækker et samlet flow bestående af både et kald til Registry og bagefter et kald til Repository, da det er sådan DDS servicen anvendes i praksis.

Hver brugerhistorie gennemgås derefter - herunder en gennemgang af acceptkriterier. Der gives eksempler på konkrete instanser af brugerhistorien i form af scenarier.

Læsevejledning

Læseren af dette dokument kan være forretningskonsulenter og/eller arkitekter fra NSP anvenderorganisationer, der ønsker at vide, hvordan DDS kan anvendes til at opfylde forretningsmæssige behov.

Læseren forventes at være bekendt med dokumentdeling som koncept - herunder IHE XDS.

Brugertyper i DDS

I DDS arbejdes der med følgende brugertyper:

Forretningsregler brugertypers adgange til dokumenttyper

Denne tabel viser den faktiske konfiguration i forhold til DDS regel DDK10, se DDS - Design- og Arkitekturbeskrivelse

DokumenttypeAftalerLabsvarDiagnoserForløbsplanerSpørgeskemaerHjemmemålingerGraviditetsmappeHøremappe
Typekode39289-411502-211450-481215-674465-653576-5PRF,PSCR,PMR28615-3
Brugertype







BorgerJaJaJaJaJaJaJaJa
ForældreJaNejNejNejNejNejNejNej

Fuldmagt

JaJaNejNejNejNejNejNej
SundhedsfagligeJaJaJaJaJaJaJaJa
SF på vegneJaJaJaJaJaJaJaJa
Nationalrolle Sund Assist R1NejNejNejNejNejNejNejNej
Nationalrolle Sund Assist R2JaJaJaJaJaJaJaJa
Nationalrolle BoerneFaglig arb R11JaNejNejNejNejNejNejNej
Nationalrolle audiologimedarbejder R4NejNejNejNejNejNejNejJa


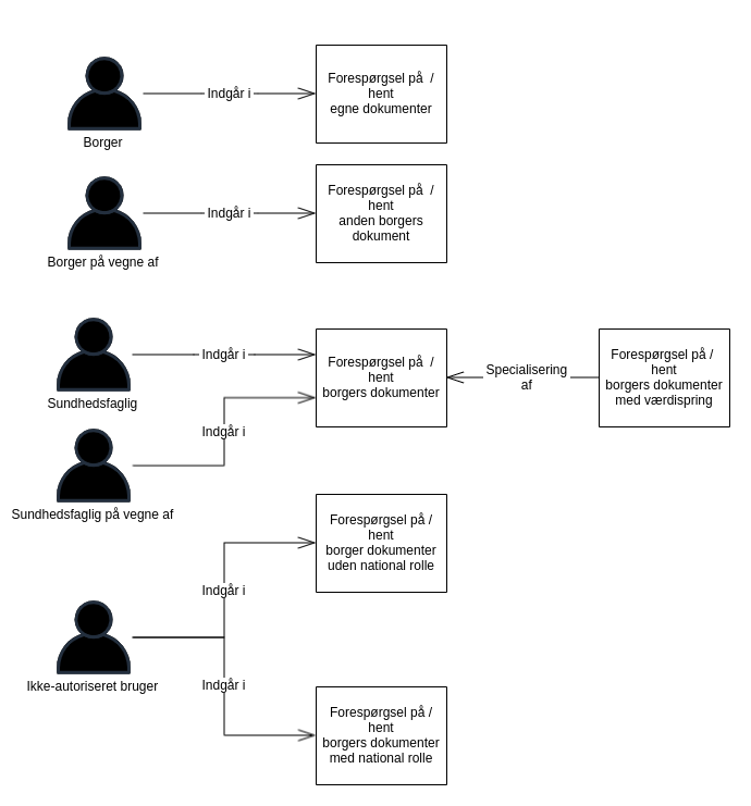
Overblik over brugerhistorier

I den følgende tegning vises et overblik over de enkelte brugerhistorier, og hvorledes disse relaterer sig til hinanden og til de ovenfor beskrevne brugertyper:

Brugerhistorier

I det følgende gennemgåes brugerhistorierne enkeltvis. Hver brugerhistorie beskrives med de acceptkriterier der hører til, og som skal være opfyldt for en succesfuld gennemførelse af brugerhistorien.

Hvor det er relevant gives konkrete eksempler på brugerhistorien i form af scenariebeskrivelse.

 Borger forspørgsler

Forespørgsel på egne dokumenter

Som en borger

ønsker jeg at søge og hente mine registrerede dokumenter

så jeg kan få de forespurgte dokumenter

For en succesfuld gennemførelse af brugerhistorien skal følgende acceptkriterier være opfyldt:

  1. Brugeren autentificerer sig med en gyldig sikkerheds billet
  2. Får en liste tilbage fra DDS Registry med dokumentreferencer på dokumenter, der tilhører borgeren og matcher søgekriterierne anvendt
  3. Får de dokumenter tilbage fra DDS Repository der matcher dokumentreferencerne fra DDS Repository
  4. Kald til DDS Registry og DDS Repository resulterer hver i en loglinje i MinLog

Forespørgsel på anden borgers dokumenter

Som en borger

ønsker jeg at søge og hente en anden borgers registrerede dokumenter, hvor der ingen relation er mellem de to borgere

så jeg kan få en fejlbesked tilbage

For en succesfuld gennemførelse af brugerhistorien skal følgende acceptkriterier være opfyldt:

  1. Brugeren autentificerer sig med en gyldig sikkerheds billet
  2. Får følgende fejlbesked tilbage ved kald til DDS Registry: "Der opstod en fejl med følgende beskrivelse (Der kunne ikke findes en relation mellem borgerne via PersonInformation)"
  3. Der foretages ikke kald til DDS Repository
  4. Der oprettes ikke loglinjer i MinLog

Forespørgsel på anden borgers dokumenter, hvor der er en relation

Som en borger

ønsker jeg at søge og hente en anden borgers registrerede dokumenter, hvor der er en relation er mellem de to borgere (fuldmagt el. forældremyndighed)

så jeg kan få de forespurgte dokumenter.

For en succesfuld gennemførelse af brugerhistorien skal følgende acceptkriterier være opfyldt:

  1. Brugeren autentificerer sig med en gyldig sikkerheds billet
  2. Brugeren anvender gyldig typecode og formatcode jf vedkommens fuldmagtadgang *
  3. Får en liste tilbage fra DDS Registry med dokumentreferencer på dokumenter, der tilhører borgeren der ageres på vegne af og matcher søgekriterierne anvendt
  4. Får de dokumenter tilbage fra DDS Repository der matcher dokumentreferencerne fra DDS Registry
  5. Kald til DDS Registry og DDS Repository resulterer hver i en loglinje i MinLog

*) Se også anvender guide for disse regler

Ikke-autoriseret bruger

Forespørgsel uden nationale roller

Som en ikke-autoriseret bruger uden national roller på vegne af en sundhedsfaglig der enten er autoriseret eller er tilknyttet nationale roller

ønsker jeg at søge og hente en borgers registrerede dokumenter

så jeg kan få en fejlbesked tilbage

For en succesfuld gennemførelse af brugerhistorien skal følgende acceptkriterier være opfyldt:

  1. Brugeren autentificerer sig med en gyldig sikkerhedsbillet
  2. Får følgende fejlbesked tilbage ved kald til DDS Registry: "urn:dk:nsi:Unauthorized Role"
  3. Der foretages ikke kald til DDS Repository
  4. Kaldet til DDS Registry resulterer i en loglinje i MinLog

Forespørgsel med national rolle

Som en ikke-autoriseret bruger med en national rolle (f.eks. lægesekretær eller sundhedsassistent)

ønsker jeg at søge og hente en borgers registrerede dokumenter

så jeg kan få de af borgerens registrerede dokumenter som min rolle giver adgang til

For en succesfuld gennemførelse af brugerhistorien skal følgende acceptkriterier være opfyldt:

  1. Brugeren autentificerer sig med en gyldigt sikkerhedsbillet
  2. Får en liste tilbage med dokumentreferencer på dokumenter der tilhører borgeren og matcher søgekriterier og frabedelser fra DDS Registry
  3. Får de dokumenter tilbage der tilhører borgeren fra DDS Repository
  4. Kald til DDS Registry og DDS Repository resulterer hver i en loglinje i MinLog

Sundhedsfaglig bruger

Forespørgsel uden værdispring

Som en sundhedsfaglig bruger

ønsker jeg at søge og hente en borgers registrerede dokumenter (f.eks aftaler, labsvar eller alle typer)

så jeg kan få de af borgerens registrerede dokumenter af pågældende type

For en succesfuld gennemførelse af brugerhistorien skal følgende acceptkriterier være opfyldt:

  1. Brugeren autentificerer sig med en gyldigt sikkerhedsbillet
  2. Får en liste tilbage fra DDS Registry med dokumentreferencer på dokumenter, der tilhører borgeren og matcher anvendte søgekriterier og eventuelle frabedelser.
  3. Får de dokumenter tilbage fra DDS Repository der matcher dokumentreferencerne fra DDS Registry
  4. Kald til DDS Registry og DDS Repository resulterer hver i en loglinje i MinLog

Forespørgsel med værdispring

Som en sundhedsfaglig bruger

ønsker jeg at søge og hente en borgers registrerede dokumenter (f.eks aftaler, labsvar eller alle typer)

så jeg kan få de af borgerens registrerede dokumenter af pågældende type

For en succesfuld gennemførelse af brugerhistorien skal følgende acceptkriterier være opfyldt:

  1. Brugeren autentificerer sig med en gyldigt sikkerhedsbillet
  2. Værdispring er aktiveret
  3. Får en liste tilbage fra DDS Registry med dokumentreferencer på dokumenter, der tilhører borgeren og matcher anvendte søgekriterier uanset frabedelser.
  4. Får de dokumenter tilbage fra DDS Repository der matcher dokumentreferencerne fra DDS Registry
  5. Kald til DDS Registry og DDS Repository resulterer hver i en loglinje i MinLog

Sundhedsfaglig bruger på vegne af

Forespørgsel uden værdispring

Som en sundhedsfaglig bruger på vegne af

ønsker jeg at søge og hente en borgers registrerede dokumenter (f.eks aftaler, labsvar eller alle typer)

så jeg kan få de af borgerens registrerede dokumenter af pågældende type

For en succesfuld gennemførelse af brugerhistorien skal følgende acceptkriterier være opfyldt:

  1. Brugeren autentificerer sig med en gyldigt sikkerhedsbillet
  2. Får en liste tilbage fra DDS Registry med dokumentreferencer på dokumenter, der tilhører borgeren og matcher anvendte søgekriterier og eventuelle frabedelser.
  3. Får de dokumenter tilbage fra DDS Repository der matcher dokumentreferencerne fra DDS Registry
  4. Kald til DDS Registry og DDS Repository resulterer hver i en loglinje i MinLog

Forespørgsel med værdispring

Som en sundhedsfaglig bruger på vegne af

ønsker jeg at søge og hente en borgers registrerede dokumenter (f.eks aftaler, labsvar eller alle typer)

så jeg kan få de af borgerens registrerede dokumenter af pågældende type

For en succesfuld gennemførelse af brugerhistorien skal følgende acceptkriterier være opfyldt:

  1. Brugeren autentificerer sig med en gyldigt sikkerhedsbillet
  2. Værdispring er aktiveret
  3. Får en liste tilbage fra DDS Registry med dokumentreferencer på dokumenter, der tilhører borgeren og matcher anvendte søgekriterier uanset frabedelser.
  4. Får de dokumenter tilbage fra DDS Repository der matcher dokumentreferencerne fra DDS Registry
  5. Kald til DDS Registry og DDS Repository resulterer hver i en loglinje i MinLog

Registreringer i MinLog i forbindelse med fremsøgning og hent af dokumenter

Det følgende dokumenterer, hvad der skrive som tekst i minlog i forbindelse med fremsøgning og hent af dokumenter. 

Registry - ITI-18 - fremsøgning af dokumenter

Et ITI-18 kald/forespørgsel indeholder søgeparametre, og disse anvendes til at beslutte, hvilken minlog tekst der skal logges.

I nedenstående "minlog tekst tabel for registry" skal kolonnerne tolkes som følgende:


Brugertype-minlog tekst mapningstabel:

BrugerTypeBrugerType Tekst
Borgerborger
Fuldmagtshaverfuldmagtshaver
Forældremyndighedshaverforældremyndighedshaver
Sundhedsfagligsundhedsfaglig
Sundhedsfaglig, hvor der anvendes  værdispringsundhedsfaglig hvor frabedelser tilsidesættes


Minlog tekst tabel for registry - søgninger alias ITI18 kald:


DokumentTypeCodeClassCodeFormatCodeMinLog Tekst
Aftaler39289-4^^2.16.840.1.113883.6.1




<blank><blank>

Opslag på aftaler fra <brugertype>



<blank>1.2.208.184.100.10^^urn:ad:dk:medcom:apd-v2.0.1:full

Opslag på aftaler fra <brugertype>

Labsvar11502-2^^2.16.840.1.113883.6.1




<blank><blank>

Opslag på labsvar



<blank>urn:ad:dk:medcom:labreports:svareksponeringsservice^^1.2.208.184.100.10

Opslag på labsvar v2

Diagnoser11450-4^^2.16.840.1.113883.6.1




<blank><blank>

Opslag på diagnoser fra <brugertype>



<blank>urn:ad:dk:medcom:plr-v1.0:full^^1.2.208.184.100.10

Opslag på diagnoser fra <brugertype>

Forløbsplaner81215-6^^2.16.840.1.113883.6.1




<blank><blank>

Opslag på forløbsplaner fra <brugertype>



<blank>urn:ad:dk:medcom:cpd-v2.0:full^^1.2.208.184.100.10

Opslag på forløbsplaner fra <brugertype>

PRF

PRF^^1.2.208.184.100.1           






<blank><blank>

Opslag i graviditetsmappen fra <brugertype>



<blank>urn:ad:dk:medcom:prf-v3.0:full^^1.2.208.184.100.10

Opslag i graviditetsmappen fra <brugertype>

PMCR PMCR^^1.2.208.184.100.1           




<blank><blank>

Opslag i graviditetsmappen fra <brugertype>



<blank>urn:ad:dk:medcom:pmcr-v2.0:full^^1.2.208.184.100.10

Opslag i graviditetsmappen fra <brugertype>

PMR PMR^^1.2.208.184.100.1           




<blank><blank>

Opslag i graviditetsmappen fra <brugertype>



<blank>urn:ad:dk:medcom:pmr-v2.0:full^^1.2.208.184.100.10

Opslag i graviditetsmappen fra <brugertype>

Høremappe28615-3^^2.16.840.1.113883.6.1




<blank><blank>

Opslag på høremappe fra <brugertype>



<blank>

urn:ad:dk:medcom:nauf-v500:full^^1.2.208.184.100.10

Opslag på høremappe fra <brugertype>



<blank>

urn:ad:dk:medcom:nauf-v502:full^^1.2.208.184.100.10

Opslag på høremappe fra <brugertype>



<blank>

urn:ad:dk:medcom:nimf-v500:full^^1.2.208.184.100.10

Opslag på høremappe fra <brugertype>



<blank>

urn:ad:dk:medcom:nadf-v501:full^^1.2.208.184.100.10

Opslag på høremappe fra <brugertype>



<blank>urn:ad:dk:medcom:nhisf-v500:full^^1.2.208.184.100.10

Opslag på høremappe fra <brugertype>

Alt andet<alle andre>




<alle andre><alle andre>


BrugertypeMinLog Text
BorgerOpslag/Hentning af oplysninger fra borger
FuldmagtshaverOpslag/Hentning af oplysninger fra fuldmagtshaver
ForældremyndighedshaverOpslag/Hentning af oplysninger fra forældremyndighedsindehaver
SundhedsfagligOpslag af oplysninger
Sundhedsfaglig, hvor der anvendes værdispringOpslag af oplysninger, hvor samtykker tilsidesættes



Repository - ITI-43 - hent af dokumenter

Et ITI-43 kald/forespørgsel indeholder IKKE søgeparametre såsom dokumenttype, hvorfor minlog tekst alene bestemmes af brugertypen

Minlog tekst tabel for repository:

BrugertypeMinLog Text
BorgerHentning af oplysninger fra borger
FuldmagtshaverHentning af oplysninger fra fuldmagtshaver
ForældremyndighedshaverHentning af oplysninger fra forældremyndighedsindehaver
SundhedsfagligHentning af oplysninger
Sundhedsfaglig, hvor der anvendes værdispringHentning af oplysninger, hvor samtykker tilsidesættes


Opdatering af dokumentationen

Hvis der kommer en ny type dokument til, skal der typisk, som opsætningen anvendes pt, laves 2 nye indgange i database tabellen "minlog_text":

For disse angiv relevant tekst i feltet "text", det vil ofte være den samme tekst, der skal stå her, kig på de øvrige indgange for inspiration.


Ovenstående dokumentation for registry og repository skal holdes opdateret med kørende drift opsætning.

I følgende tabel kan ses, hvordan en ændring i en opsætning ("Der rettes i...) kræver rettelse i relateret dokumentation ovenfor (Følgende af ovenstående tabeller skal rettes...):

Der rettes i...Følgende af ovenstående tabeller skal rettes...
database tabellen "minlog_text""Minlog tekst tabel for registry" *
database tabellen "minlog_usertype_text""Brugertype-brugertype tekst mapningstabel"
registry properties minlog.query.*"Minlog tekst tabel for registry"
repository properties minlog.query.*"Minlog tekst tabel for repository"


Skulle der komme en ny brugertype til (kræver tilsvarende ændringer i sourcekoden) skal der rettes i alle tabellerne.

Hvis en tekst i "text" feltet i databasetabellen "minlog_text" indeholder "%s" erstattes "%s" med "<brugertype>". Så teksten fra databasen ""Opslag på aftaler fra %s", i ovenstående tabel f.eks. bliver til "Opslag på aftaler fra <brugertype>"