Introduktion

Formål

Formålet med dette dokument er at beskrive de brugerhistorier (user stories) der understøttes af DROS.

Brugerhistorier er overordnede beskrivelser af funktionalitet og mål set fra brugeren/anvenderens synsvinkel. Brugerhistorierne er ikke beskrevet udfra en teknisk synsvinkel med udfra en forretningsmæssig brug af DROS.

For en teknisk gennemgang af de i dette dokument skitserede brugerhistorier henvises til DROS - Guide til anvendere.

Den første del af dokumentet beskriver de forskellige brugertyper/aktører af DROS.

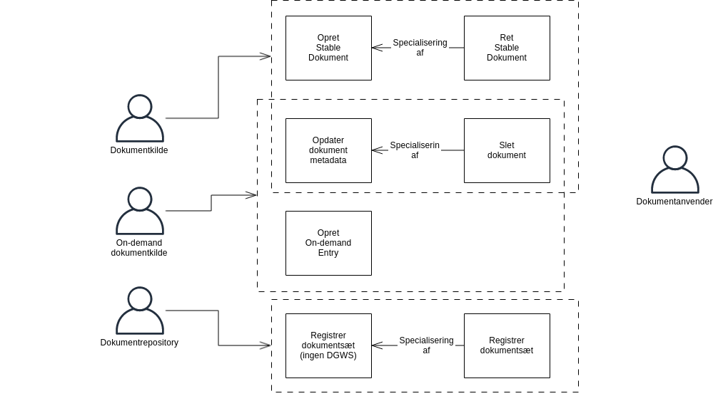
Derefter listes de enkelte brugerhistorier med en overblikstegning, der viser, hvilke aktører, der optræder i de enkelte brugerhistorier.

Hver brugerhistorie gennemgås derefter - herunder en gennemgang af acceptkriterier. Der gives eksempler på konkrete instanser af brugerhistorien i form af scenarier.

Læsevejledning

Læseren af dette dokument kan være forretningskonsulenter og/eller arkitekter fra NSP anvenderorganisationer, der ønsker at vide, hvordan DROS kan anvendes til at opfylde forretningsmæssige behov.

Læseren forventes at være bekendt med dokumentdeling som koncept - herunder IHE XDS.

Brugertyper i DROS

I DROS arbejdes der med følgende brugertyper:

Overblik over brugerhistorier

I den følgende tegning vises et overblik over de enkelte brugerhistorier, og hvorledes disse relaterer sig til hinanden og til de ovenfor beskrevne brugertyper:

Brugerhistorier